



韦伯在《以政治为业》的演说中,讲述了“以政治为业”的两种方式——“为”其而生存和“靠”之而生存。所有的以某种事物为业,都至少包含这两种情形。“以法律为业”或者说“以律师为业”亦如此。初入律师行业的你,一定是两者兼而有之。并且,由于涉世不深,法学训练所培育的法治热情和对规则之治的追求,在一定程度上会让新律派比资深派更有“为其而生存”的斗志,尽管接下来可能面对“靠”此吃饭,以此谋生的现实境遇。
无论如何,当你选择以此为业,一定需要一些对此职业的理解。这种理解应当是细节的、具体的、可描述的,而非宏大的、缥缈不定的。尽管我们只能在有限的信息下作出选择,并且信息不对称几乎是作出职业选择时必然的情境,但我仍然认为,不能放弃获取尽可能充分的职业信息的努力。一茬茬已经在经历这个职业的从业者,不该只是在经验上所谓的“传经送宝”,而更应该提供尽可能真实的职业图景,以消解生生不息的职业神秘主义。
这是本书的初衷,是接下来你将看到的所有内容的出发点。
理解一个职业,首先应当了解它具体要做些什么。所要做的事,会帮助你建立对这个职业的初步认知,其后才是人。对于非诉律师,在讨论这个职业具体是干吗的之前,我们先谈所谓的“非诉”是什么。
“非诉”,是业界对律师业务概括分类的一种业务类型,与之相对应的是诉讼,即人们感性认识中的“打官司”,专业说法是“争议解决”。非诉业务中没有法院对案件的审理活动,取而代之的,是律师作为常年或专项法律顾问的角色,为商业活动的方方面面提供法律意见或草拟交易文件。根据参与主体、适用法律等不同,诉讼业务可以分为民事诉讼、刑事诉讼和行政诉讼三大类。不同于此,非诉业务一般不会分为民事非诉、刑事非诉或行政非诉,它的业务主要集中在商事活动领域;但这不意味着非诉与刑事、行政完全不沾边,在某些领域中,如反贿赂与反腐败、政府部门的常年法律顾问等,非诉业务与刑事法、行政法存在一定交集。
非诉领域的业务细分程度很高,不同的细分领域,可能适用完全不一样的监管规则。同为企业融资事宜,选择股权融资、上市、发债或是资产证券化,涉及私募股权交易、IPO(Initial Public Offerings,即首次公开发行)、债券或证券化等不同业务领域,对应适用的监管规则和交易规则也大不相同。
法学是一门古老的学问,被誉为欧洲“大学之母”的博洛尼亚大学,从11世纪建校之初,就以法学为其王牌专业——随后的罗马法复兴就是源自博洛尼亚大学的法学教研活动。但非诉所涉并非一个历史悠久的知识体系,它是伴随着近代商业活动的巨大增长和商业交易的日趋复杂而发展起来的。放在法学整体知识框架中,非诉是一个年轻的、新兴的知识分支。
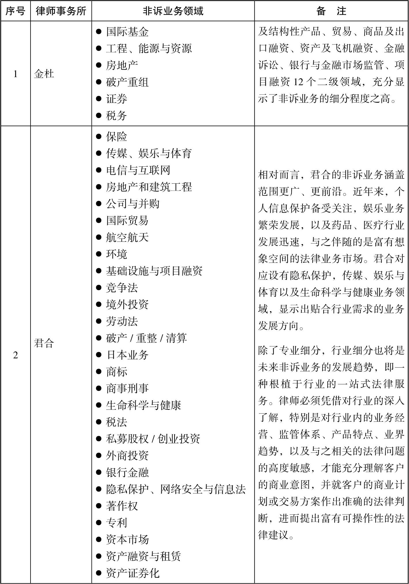
要对非诉业务建立一些感性的认识,你可以从“红圈律所”的业务领域中窥知一二。以金杜、君合、方达、海问和中伦为例,以下为五家律师事务所非诉业务领域概览。
表1-1 金杜、君合、方达、海问和中伦律师事务所的非诉业务领域
续表
续表
续表
需要说明的是,并不像有的人所误解的,“红圈律所”都是做非诉的。事实上,上述五家律所均有诉讼仲裁或争议解决的业务领域,只不过,诉讼成为律所整体业务划分中的一个部门,与诉讼并列的其他专业领域构成律所整体非诉业务。
除了通过“红圈律所”切入,了解非诉业务的具体内容,另一个方法是关注法律领域权威的榜单或业界排行。比如,国际权威的法律评级机构钱伯斯(Chambers and Partners)每年都会发布年度亚太法律指南,这一评级被誉为法律界的“奥斯卡”,是备受法律人关注的富有影响力的排行榜。其中,钱伯斯对律所和律师个人在不同业务领域的评级,也是了解非诉业务内容的一个途径。此外,青年律师可以通过榜单对整个行业有概括性的了解,知道什么是业内最潮、最精、最强、最好,并将此作为索引,日常多关注。好的东西看多了,差的就不入眼了,自然而然地,你也会对自己的工作成果有所要求。简言之,榜单的意义不在于追星和盲目崇拜,而在于准确切入一个行业,迅速建立起从人到事的行业模型,这样你会对即将从事的职业少一分不切实际的想象,多一分有理有据的认知。
回到开篇的问题,非诉律师是干吗的,这个问题可以转化为非诉业务具体是做什么的。通过与诉讼的对比,以及对国内顶级律所的非诉业务概览,相信你已经对这项年轻但精细、复杂的业务领域有了基本认知。接下来,我们会对非诉的职业特征、薪酬回报、执业得失和执业风险展开新的探访之旅。