



这几年,互联网发展迅猛,无论我们从身边的程序员朋友身上,抑或从自己所使用的产品,如智能手机或App中,都能感受到产品经理不仅是一个职位,更代表着一种思维方式。他们追求用户体验的极致、重视口碑、小步快跑、迅速迭代,无一不是铆足了劲把用户服务得生活不能自理。
这种产品思维,以我行外人的理解,大抵是指从用户(客户)视角出发,有逻辑地分析用户需求和痛点(客户核心诉求),进而提供解决方案的思维模式。并且,这种解决方案的提供不是一步到位的,而是迭代实现的,通过重复反馈和快速响应,接近乃至实现需求。
律师业务属于服务性行业,存在诸多可向产品开发和工业制造借鉴的理念,比如对过程的精准控制、对标准件的组合使用和对成品的质量标准要求,在非诉业务领域尤其如此。有同行指出,在证券业务中,一个项目如同一款产品,由企业与各方中介共同打造,证券律师是负责法律模块的产品经理。确实如此,非诉业务中,有很大的空间进行业务模块化。比如,基于沪深交易所、全国中小企业股份转让系统的信息披露和大量已上市、已挂牌案例,IPO业务、新三板业务,有诸多资源促进传统非诉业务在产品思维下深度改善。
产品经理在设计产品时,会用解耦的思路去拆解问题。所谓解耦,就是把整体拆解成几个相互独立的模块,进而分析和设计。与此相似,我们也可以将不同项目或法律文本进行拆解,将其中的共同问题,做成具有重复性的知识模块——类似建模——这要求团队有足够的服务经验和较高的业务水平。
在当前的项目开展中,比较常见且容易做到的是:给出文本模板。比如,开展法律尽职调查,资深律师可以给低年级律师尽职调查报告模板,指引其按报告结构和体例协助开展尽调核查。但这只是形式上的、结构体例上的,还远远不够。更应重视的是,拆解项目后,把共同问题所涉及的知识分析研究并模块化,最终使法律文本达到“形式上有文本模板,内容上有知识模块”。
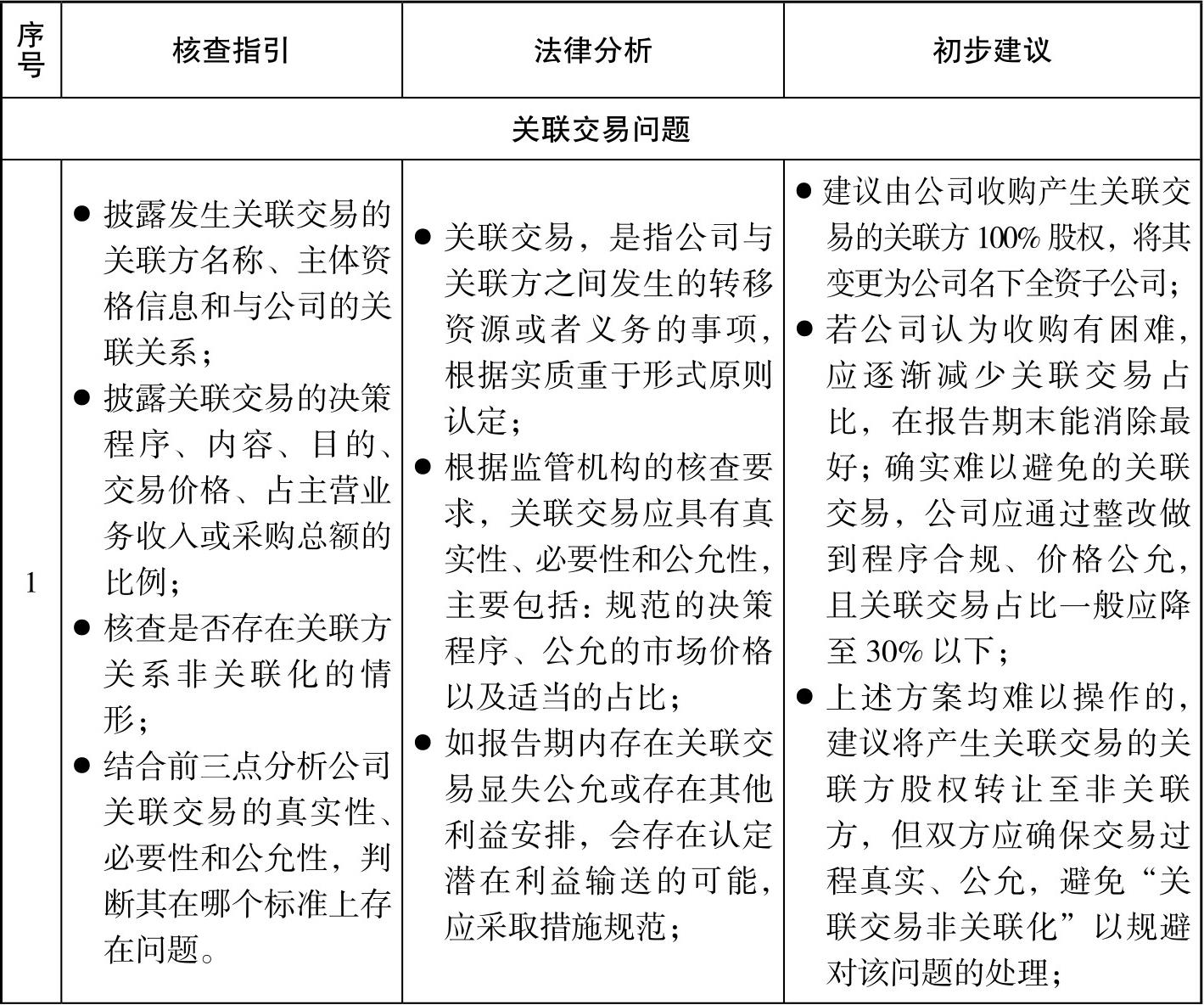
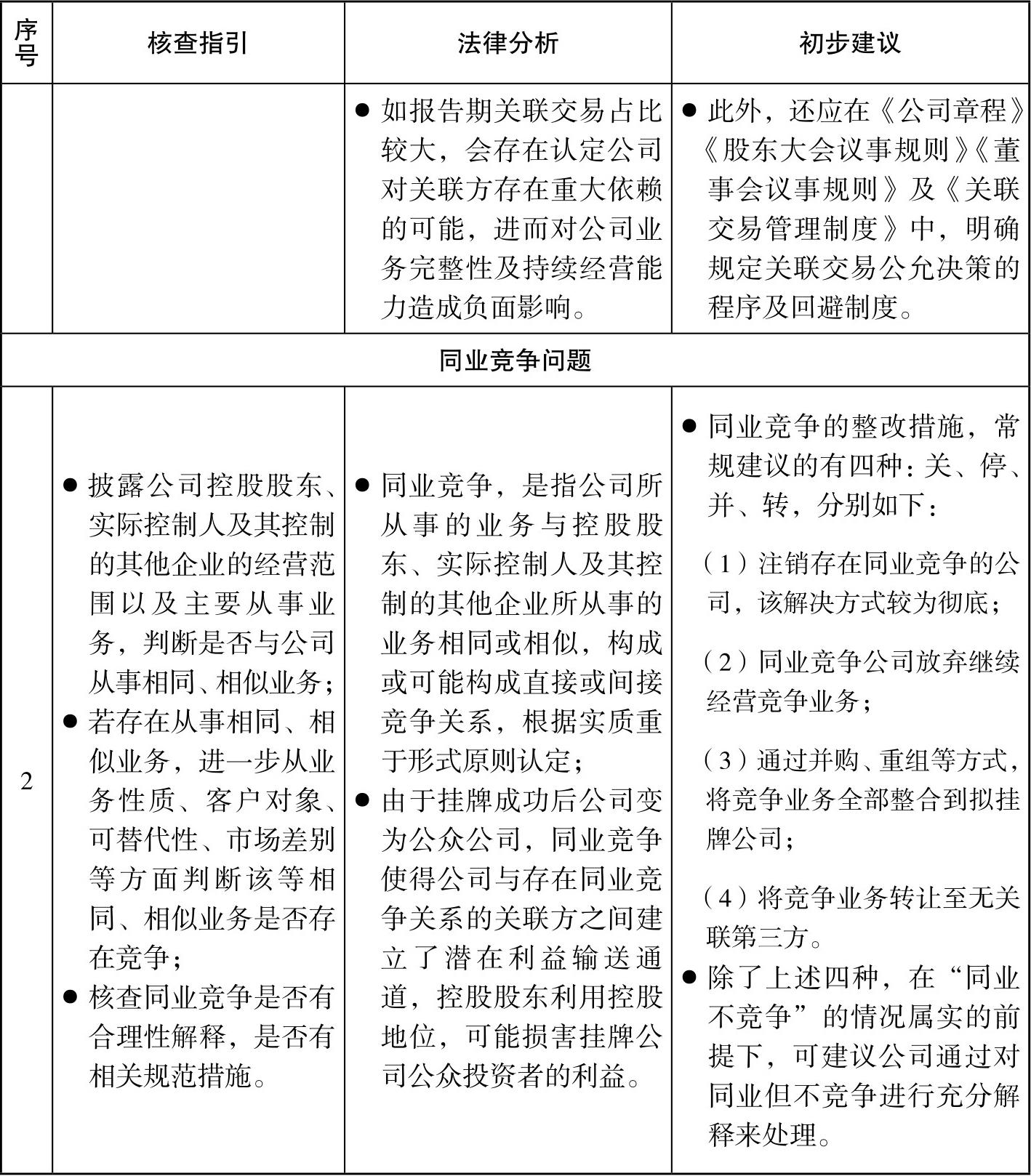
举个例子。新三板项目中关联交易和同业竞争是个重要问题,通常在法律意见书的同一小节即“关联交易和同业竞争”这部分进行核查和阐述,但常有客户对这两者“老虎老鼠,傻傻分不清楚”,认为两者均系挂牌的实质性障碍。事实上,关联交易和同业竞争对申请挂牌的影响性质是不同的。关联交易并非绝对禁止,而是应当尽量减少,对于不可避免的应做到交易真实、定价公允,其“底线”是不能对关联方存在重大依赖,影响拟挂牌企业的独立性。而同业竞争是“红线”,不能踩,存在同业竞争的必须在挂牌前解决此问题。
我们根据项目经验进行知识整理,就关联交易和同业竞争问题建立如下知识模块:
表3-1 关联交易和同业竞争知识模块
续表
上述知识模块既可成为尽职调查报告的文字表述,也可作为主要法律问题摘要提交客户及各方中介机构讨论。通过对同类问题的归纳、对应法规的搜集以及整改方案的总结,形成项目“标准件”,不仅可以在律所或团队中共享,也可以在不同项目中组合运用,省得每个项目都“心在梦在从头再来”。就像有时程序需要修改,并不需要从头再写一遍,产品经理只需要重写改动那部分,把配置文件一改就完成了。知识模块的反复运用,能使工作效率显著提高。
不过,构建知识模块并不是说律师就不用智力劳动了。知识模块不是一劳永逸、生搬硬套的,而是——也仅仅是——尽量节约重复研究的劳动成本。它使团队成员不再把精力放在重复研究常见问题,而是投入更新知识和深度研究中,关注对项目新问题或旧问题新角度的研究建模,不断丰富完善知识库中的知识模块。在这样的劳动分工格局中,才有可能生出创新来。
文本模板和知识模块都是有保质期的,这一点常为我们所忽略。知识模块不是墓葬古董,千年不改;将其视为生鲜品,方才常用常新。
及时更新迭代包含两个层面的要求,一个是更新,一个是快。知识模块是建立了,却一啃两年,引用法规失效了都浑然不觉,这种情况我遇到过不止一次。这是非诉律师要警惕的,也是可以向产品经理多学习的——小步快跑,及时更新迭代。“天下武功,唯快不破”,快速的响应速度和服务提供,能给客户一种迷之信赖感。
(一)根据法规更新迭代
都说律师是个终身学习的职业,苦也在此,乐亦在此。之所以需要终身学习,一个是社会高速发展,新项目、新案件层出不穷,另一个就是法规政策环境不断更新,对非诉业务来说尤其如此。非诉覆盖的资本市场、融资并购等业务,是新规频出且受监管影响非常大的业务领域。让人叫苦不迭的“周五见”不是说笑而已,而是每每周五,监管机构极其容易发布新规,体贴地为包括律师在内的业内人士留下充裕的周末学习时间。
作为一名非诉律师,要对自己所从事业务的监管环境有全面和较为深入的了解,不仅要知晓纸面规定,还应延伸做些研究,理解规定背后的监管逻辑,并保持对最新监管动态的敏锐度。一旦发布新的法规或政策,及时对文本模板和知识模块修订更新。
(二)根据客户反馈更新迭代
除了基于新规更新迭代,另一种情形是根据客户反馈更新迭代,这在电子产品和移动端应用上最为显著。小米公司就是一个典型的例子,小米在开发新产品的过程中,会号召几十万“米粉”加入进来,对MIUI优化改进提出建议,每周将具有代表性的意见汇总,及时完成版本迭代。在开发手机新功能之前,公司也会提前向小米论坛上的粉丝们透露一些想法,收集他们对新功能的意见,快速反应,对新功能做出改进。这使得小米相当于用低成本维持了一批极具极客精神的手机性能测试员。
我们在业务中出具的服务方案、操作指引,如股权激励计划草案、公司股份制改制操作指引等,往往是高频和反复使用的“法律产品”。对应不同客户在使用过程中遇到的问题,或集中补充更详细的解释,或优化某个环节的操作建议,这样我们有可能提供更为卓越的“法律产品”,从而为客户带来更专业高效的法律服务体验。
(三)回到用户需求
借鉴产品思维,最终还是要回到用户需求上来。产品设计中的用户需求有些类似非诉业务中的商业目的。正如某个产品,用户的需求不止一个,非诉业务中,客户的诉求往往也有多个,有时,不同诉求之间甚至是相互矛盾的。
比如,客户需要进行股份制改制,由有限公司整体变更为股份公司,那么股改就是客户的诉求之一。但是,客户目前股权结构较为分散,不利于公司控制权的稳定,那么创始股东便有很大可能在股改的过程中,通过增资或受让其他小股东的股权提高持股比例,强化控制权。然而,公司的创始股东可能不止一个,是“兄弟几个”当初一起创业,除了股权比例最大的创始股东有增持需要,其余几位股东往往更希望维持“分权”的治理结构,确保公司不变为“一言堂”。于是,你会发现,虽然只是一项简单的股改业务,但要做的不止股份制改制这么简单。我没有办法告诉你,这种情况下怎么做是对的,因为不同的立场,会有不一样的对错取向。但我希望向你揭示项目的复杂性,那些在法规、条款之外的,更为生动复杂的人情世故掂量。
这就是项目的实际。项目是可以类型化的,有知识模块,有文件模板,而实践却是个性化的,有无数故事在里面,充斥着各方博弈和利益考量。作为客户的顾问律师,我们不仅要了解客户需求,往往还需要帮助客户梳理需求,看哪些需求是可以保障或实现的,哪些是不建议尝试或对公司整体不利的,而非一味地客户说什么,是什么;指什么,做什么。律师受客户委托,遵照委托人的意志行事固然没错,但不能忘了,律师更是独立的专业服务者,应当有更高视野的自主判断。
所以,回到用户需求,并非满足用户所有需求。恰恰相反,我们需要正视客户诉求,并在合法、合规的前提下,尽可能保障客户的核心诉求。
法律是保守的,因为作为一种稀缺的社会资源,它的启动需要消耗较多公共投入,并且规则的创制必然落后于社会发展的节拍。但法律人的思维应当是开放的,移动互联网时代,并没有传统意义上的行业壁垒。纵观互联网发展史,业内航母公司被行业外中小企业吞掉的例子比比皆是。人类的努力是没有边界的,无论对智识的追求,还是对思维的挑战。分工千差万别,不局限于所处行业,有交融的地方,就有创新的希望。