



在Markdown语法中,标题支持使用两种标记:底线(-/=)和#。
· 使用底线的语法如下。
或
语法说明如下。
1)底线是=表示一级标题。
2)底线是-表示二级标题。
3)底线符号的数量至少2个。
4)这种语法只支持这两级标题。
实例演示如下。
· 使用#的语法如下。
语法说明如下。
1)在行首插入#可标记出标题。
2)#的个数表示了标题的等级。
3)建议在#后加一个空格。
4)Markdown中最多只支持前六级标题。
实例演示如下。
· 使用规范。
建议使用#标记标题,而不是===或-,因为后者会难以阅读和维护。
推荐:
不推荐:
要保持间距,建议标题的前后都要空1行(除非标题在文档开头);#与标题文本之间也要有1个空格,否则会导致阅读困难。
推荐:
不推荐:
不要有多余的空格。建议标题要写在一行的开头,结尾也不要有空格。
推荐:
不推荐:
建议标题的结尾不要有标点符号,如句号、逗号、冒号、分号等。
推荐:
不推荐:
建议标题要尽量简短,这样方便引用,特别是当生成目录时。如果原拟的标题是一个长句,可以从长句中提取标题,而将长句作为标题下的内容。
推荐:
不推荐:
使用Markdown写文档比较推荐的结构如下。
说明如下。
1)文档标题:文档的第一个标题应该是一级标题,写在第一行,建议与文件名相同,标题要尽量简短。
2)作者:可选,用于声明文档的作者,如果是开源项目的文档,建议把作者名写在修订历史中。
3)摘要:用1~3句话描述文档的核心内容。
4)目录:用于快速了解文档的结构,便于导航。
5)正文:正文中的标题从二级目录开始,逐级增加,不可跳级,不可相同。
在Markdown中,粗体由两个 * 或两个_包裹,斜体由1个 * 或1个_包裹。
· 粗体格式的语法如下。
· 斜体格式的语法如下。
· 实例演示如下。
· 使用规范。
建议粗体使用2个 * 包裹,斜体使用1个 * 包裹,因为 * 比较常见,而且比_可读性更强。
推荐:
不推荐:
在粗体和斜体语法标记的内部,建议不要有空格。
不推荐:
Markdown中的段落由一行或多行文本组成,不同的段落之间使用空行来标记。
· 语法说明如下。
1)如果行与行之间没有空行,则会被视为同一段落。
2)如果行与行之间有空行,则会被视为不同的段落。
3)空行是指行内什么都没有,或者只有空格和制表符。
4)如果想在段内换行,则需要在上一行的结尾插入两个以上的空格然后按回车键。
· 实例演示如下。
· 使用规范。
为了便于阅读,应该限制每行字符的数量,通常每行不超过80个字符,可以在编辑器中进行设置。
关于换行,建议如下。
1)当超过80个字符后进行换行。
2)在一句话结束(。或!或?)之后换行。
3)当URL较长时换行。
通常URL较长会导致行字符数量超过限制,为了提高可读性,可以在URL之前加一个换行符。
例如:
或者通过引用链接来进行优化:
在Markdown中支持使用有序列表和无序列表,有序列表用数字序号+英文句号+空格+列表内容来标记,无序列表由 * /+/-+空格+列表内容来标记。
· 有序列表的语法如下。
实例演示如下。
· 无序列表的语法如下。
小提示: 使用 * /+/-来标记无序列表的效果是相同的。
实例演示如下。
· 嵌套列表的语法示例如下。
语法说明如下。
1)列表中可以嵌套列表。
2)有序列表和无序列表也可以互相嵌套。
实例演示如下。
· 使用规范。
建议使用-来标记无序列表,因为 * 容易跟粗体和斜体混淆,而+不流行。因此,推荐:
不推荐:
如果一个列表中所有的列表项都没有换行,建议使用1个空格。因此,推荐:
不推荐:
如果列表项有换行,则建议给无序列表使用3个空格,给有序列表使用2个空格。因此,推荐:
不推荐:
如果一个列表中的每个列表项都只有1行,建议列表项之间不要有空行。因此,推荐:
不推荐:
如果列表项中有换行,建议在列表项之间空1行,这样会比较容易区分多行列表项的开始和结束。因此,推荐:
不推荐:
建议在列表前/后都空1行。因此,推荐:
不推荐:
数字、字符、符号列表使用英文半角句号,句号后加空格。
示例 1.数字列表
正确:
错误:
示例2.字符列表
正确:
错误:
在Markdown中,分隔线由3个以上的 * /-/_来标记。
· 使用分割线的语法如下。
· 语法说明如下。
1)分隔线须使用至少3个以上的 * /-/_来标记。
2)行内不能有其他的字符。
3)可以在标记符中间加上空格。
· 实例演示如下。
· 插入图片的语法如下。
· 语法说明如下。
1)图片替代文字在图片无法正常显示时会比较有用,正常情况下可以为空。
2)图片地址可以是本地图片的路径也可以是网络图片的地址。
3)本地图片支持相对路径和绝对路径两种方式。
· 实例演示如下。
文字链接就是把链接地址直接写在文本中。语法是用方括号包裹链接文字,后面紧跟着括号包裹的链接地址,如下所示。
实例演示如下。
这样的写法是没有任何问题的,但由于链接跟文字都写在了一起,如果链接过多会导致可读性差一些。
如果换一种写法呢,例如这样。
如上所示,把链接地址在某个地方统一定义好,然后在正文中通过“ 变量 ”来引用,可读性一下子就变强了,这种方法叫作引用链接。效果如下图所示。
引用链接是把链接地址作为“ 变量 ”先在Markdown文件的页尾定义好,然后在正文中进行引用。其语法如下。
语法说明如下。
1)链接标记可以有字母、数字、空格和标点符号。
2)链接标记不区分大小写。
3)定义的链接内容可以放在当前文件的任意位置,建议放在页尾。
4)当链接地址为网络地址时要以 http/https开头,否则会被识别为本地地址。
在Markdown中,将网络地址或邮箱地址使用<>包裹起来会被自动转换为超链接。其语法如下。
实例演示如下。
在Markdown中,链接标题的信息应该更丰富,从标题中应该可以知道链接的内容,要使用有意义的链接标题。
不推荐:
推荐:
建议使用<>包裹自动链接,这种方式更通用。
推荐:
不推荐:
自动链接要以http/https开头。
推荐:
不推荐:
在Markdown中,行内代码引用使用`包裹,语法如下。
实例演示如下。
在Markdown中,代码块以Tab键或4个空格开头,语法如下。
实例演示如下。
小提示: 因为代码块使用Tab键或4个空格开头的效果不够直观,很多扩展语法(如GFM)提供了围栏代码块,并且支持语法高亮。
除行内代码可以使用`包裹以外,如果我们想转义或强调某些字符,也可以使用`包裹。
推荐:
如果代码超过1行,请使用围栏代码块(扩展语法),并显式地声明语言,这样做便于阅读,并且可以显示语法高亮。
推荐:
但如果我们编写的是简单的代码片段,使用4个空格缩进的代码块也许更清晰。
推荐:
很多Shell命令都要粘贴到终端中去执行,因此最好避免在Shell命令中使用任何换行操作;可以在行尾使用一个\,这样既能避免命令换行,又能提高源码的可读性。
推荐:
建议不要在没有输出内容的Shell命令前加$。在命令没有输出内容的情况下,$是没有必要的,因为内容全是命令,我们不会把命令和输出的内容混淆。
推荐:
不推荐:
建议在有输出内容的Shell命令前加上$,这样会比较容易区分命令和输出的内容。
推荐:
不推荐:
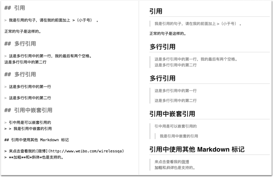
在Markdown中,引用由>+引用内容来标记,如下所示。
语法说明如下。
1)多行引用也可以在每一行的开头都插入>。
2)在引用中可以嵌套引用。
3)在引用中可以使用其他的Markdown语法。
4)段落与换行的格式在引用中也是适用的。
实例演示如下。
· 建议在引用的标记符号>之后添加一个空格。
推荐:
不推荐:
· 建议每一行引用都使用符号>。
推荐 :
不推荐:
· 不要在引用中添加空行。
推荐:
不推荐:
当我们想在Markdown文件中插入一些标记符号,但又不想让这些符号被渲染时,可以使用\进行转义,语法如下。
可被转义的特殊符号如下。
实例演示如下。