



将一张白纸分为两栏。左边写所有减分项,每项之间空出三行,以便有充足的空间改写或改动。
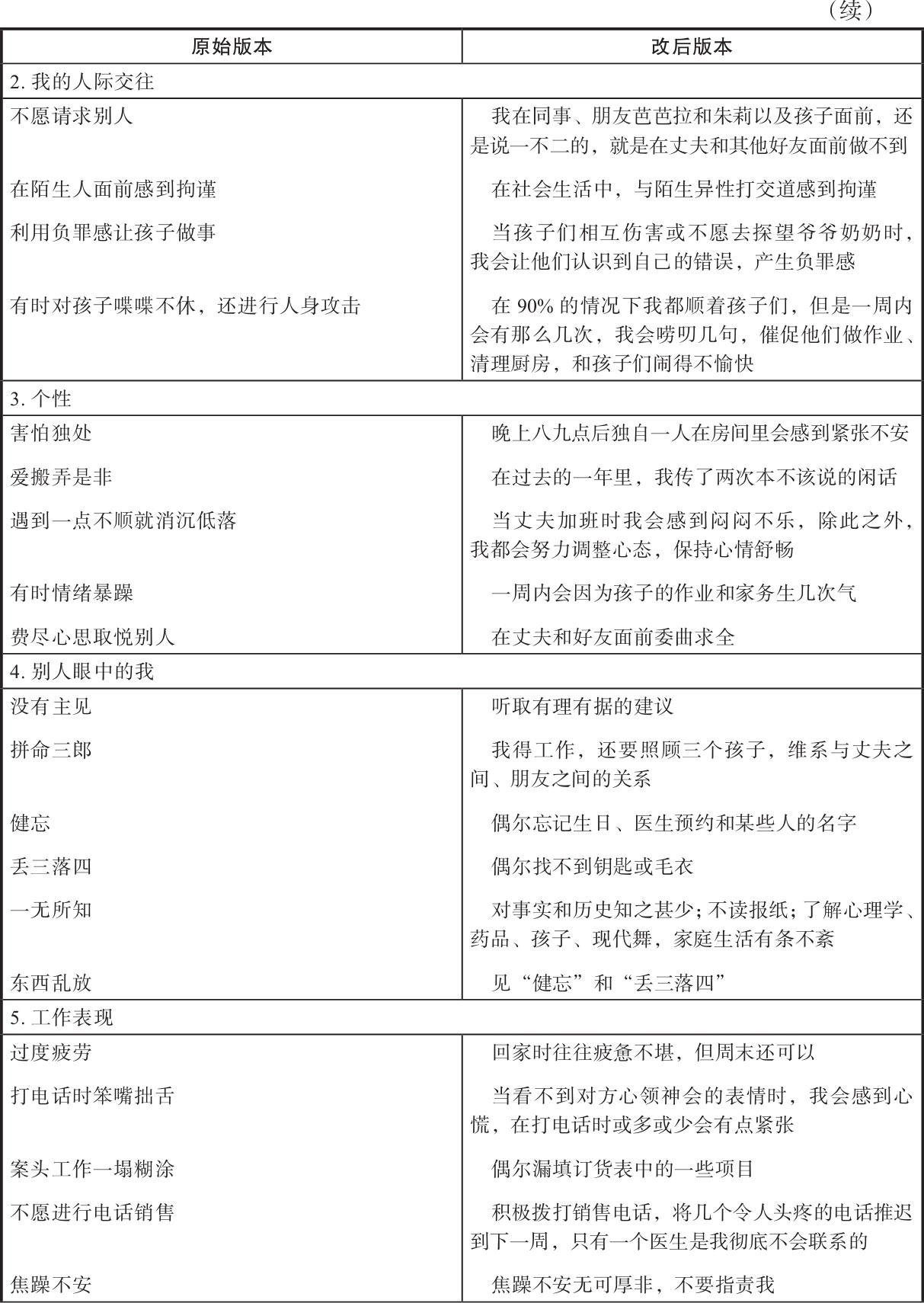
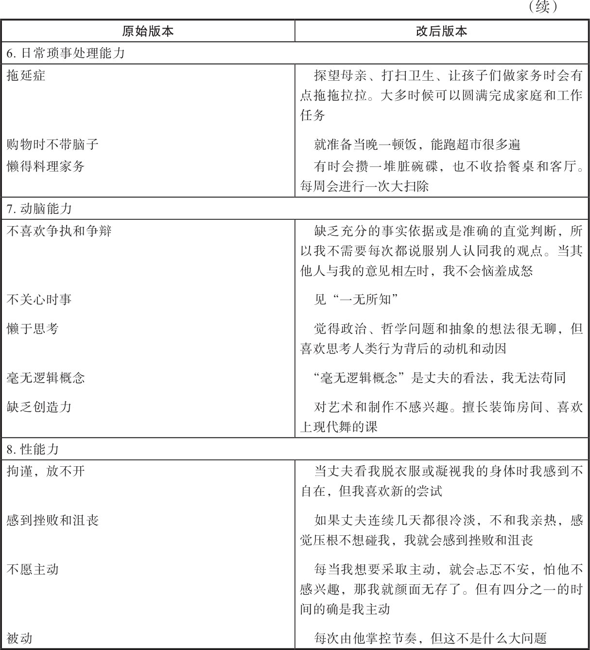
有缺点无可厚非,人无完人。地球上没有一个人会对自己的方方面面都感到满意。有缺点不可怕,可怕的是你利用缺点对自己进行毁灭式打击的方式。在朋友面前压抑了怒火是一句合理评价,但像埃莉诺那样谴责自己“在朋友面前很虚伪”就会伤到自尊。意识到自己的腰围已经32英寸(约81厘米),想瘦身3英寸(约8厘米)是对自己不尽如人意之处的现实评价,但是说有“大肚腩”就是在损伤自我价值感。
当你开始修改缺点清单上的内容时,需要遵循下列四条规则:
1.不要使用贬义词。“龅牙”应该改为“前突的上前牙”。“打电话时笨嘴拙舌”应换成“看不到对方心领神会的表情时,我会感到心慌,打电话或多或少会有点紧张”。“购物时不带脑子”应改写为“就准备当晚一顿饭,能跑超市很多遍”。检查你的清单,删去包含负面意义的词——“不带脑子”“搬弄是非”“笨嘴拙舌”“胖”“丑”等。这些词必须从自我描述的用语中剔除。它们有点像食人鱼,偶尔零星出现时,不会造成太大伤害。但当它们成群结队出现时,就会完全吞噬你的自尊。
2.使用正确语言。不要夸大缺点,或是添油加醋。用纯描述的语言修改缺点清单上的各项内容,用事实说话。“大腿粗”这一项既使用了贬义词又不切合实际。对于埃莉诺而言,准确的描述应该是“21英寸(约53厘米)大腿围”。埃莉诺将另一个错误表达“案头工作一塌糊涂”改写为“偶尔漏填订货表中的一些项目”。她改“没有主见”为“听取有理有据的建议”。至于“毫无逻辑概念”,她意识到这只是她丈夫的看法,自己无法苟同。
3.使用具体而非笼统的语言。删除类似“每件事”“总是”“从不”“完全”等这样的用词。改写后的清单需阐明某种特点出现时的具体情形、背景或人物关系。含糊的指责如“无限制退让或不懂得拒绝”改写后必须反映出这种问题具体对谁而言。当埃莉诺认真考虑这一项时,认识到所写内容与事实不符。她对推销商、自己的孩子、妈妈和邻居的无理要求会勇敢说不。只是面对丈夫或某几个闺蜜,她会无限制退让。埃莉诺改写这项为“当丈夫和好友需要寻求帮助时,不忍心说不”。埃莉诺还重写了“利用负罪感让孩子做事”。她注意到主要有两种情形会引发这一问题。“当孩子们相互伤害或不愿去探望爷爷奶奶时,我会让他们认识到自己的错误,产生负罪感。”“害怕独处”改为“晚上八九点后独自一人在房间会感到紧张不安”。“丢三落四”被改为“偶尔找不到钥匙或毛衣”。注意,将缺点具体化可以使其不再那么笼统概括、罪不可赦,你的问题也不再包罗万象,你会发现它们只有在特定条件下、与特定的人交往时才会发生。
4.找出例外情况或是相应优点。这是处理令你情绪低落的各项项目的重要步骤。比如,埃莉诺知道自己面情软,不好意思表达自己的诉求。她的病态批评常常以此为武器,向她的自我价值发起攻击。埃莉诺首先通过提出例外情况改写此项:“我在同事、朋友芭芭拉和朱莉以及孩子面前,还是说一不二的,就是在丈夫或其他好友前做不到。”尤其让埃莉诺倍感难以面对的是“懒于思考”这一项。她在改写这项时,承认自己的确对某些领域不感兴趣,然后添加了一个重要的例外情况:“觉得政治、哲学问题和抽象的想法很无聊,但喜欢思考人类行为背后的动机和动因。”埃莉诺的“不喜欢争执和争辩”是另一受到她特殊关注的项目,批评者由此抨击她无法坚持己见或是据理力争。埃莉诺在改写时,增加了一个相应的优势:“缺乏充分的事实依据或是准确的直觉判断,所以我不需要每次都说服别人认同我的观点。当其他人与我意见相左时,我不会恼羞成怒。”
埃莉诺修改后的缺点列表
现在该是修改你的列表左侧每一项缺点的时候了。一定要全神贯注、投入时间。负面的自我评价害得你心生愧疚、妄自菲薄,这是改善此种状况需要迈出的关键一步,也是一项极其复杂的任务。
切记修改后的每一项必须:(1)清除所有贬损性的语言;(2)正确合理、用事实说话;(3)清除笼统含糊的指责,列出问题出现的具体情况;(4)添加所有你能想到的例外情况和相应优点。


