购买
下载掌阅APP,畅读海量书库
立即打开
畅读海量书库
扫码下载掌阅APP

6月2日:

至今日,第11集团军全部反攻部队均顺利渡过怒江,如第20集团军在怒江上游的情形一样,在江岸未遭到日军有力抵抗。这再次印证了日军兵力不足,使得第11集团军的将士们信心倍增。特别是担负攻击松山任务的新28师,士气空前旺盛。虽然从滥坝寨至松山一线山坡陡峭,人马难行,艰苦异常,但将士们似乎锐不可当。

我怒江东岸的重炮继续轰击松山,并将试射目标从西山阵地逐步转向音部山和本道阵地。数十门大口径榴弹炮开始急促射击,之后是齐射,大约十几秒后,松山先炸起一片亮点、烟簇,紧接着,亮点变成火海,烟簇形成了烟雾,烟雾直冲云霄。确实是万炮齐发、弹如雨下!

因日军野炮第7中队进驻松山才一个多月,设在横股阵地的防御设施薄弱,其观察所位于西山阵地上,其间以电话联络。该中队连一发炮弹都未打出去,电话线就被我军炮击炸断。该中队通信曹长木村英人要去修复电话线,刚跳出战壕即遭我150毫米榴弹炮炸毙,僵硬的右手还抓着电话机的摇柄。

随后,日军利用西山阵地和本道阵地的两个炮兵观察所进行交叉测定,测出了我炮兵阵地的准确位置。基于振作士气考虑,金光惠次郎下令在本道阵地第8中队及西山阵地第9中队的5门105毫米榴弹炮一齐还击。霎时间,敌我双方的炮声震撼松山,在怒江峡谷回荡。

105毫米榴弹炮,日军称之“十榴”,这是松山日军最大口径的火炮了,且只有区区8门。这无疑是一场严重“不对称”的炮战。中国抗战7年来,这是首次在炮火上对日军形成绝对优势。

超链接5:松山战役中的炮兵作战(之一)

参加对松山进攻的炮兵,为远征军直属炮兵第10团(团长胡克先)及炮兵第7团(团长郑琦)混合营,并配属第5军山炮营(欠一连)、第71军山炮营(欠一连)。

据1939年毕业于中央军校炮兵科、时任炮10团第1营第2连上尉副连长的阎启志回忆,当时该团投入的兵力为第1营的第1、2连及第3营的第4、5连,共4个连。所装备的火炮,一部为德式150毫米重型榴弹炮,以汽车牵引,射程为15100米; 另一部为刚改装不久的美式105毫米榴弹炮,射程为10675米。5月31日,该团利用雨雾天气进入怒江东岸,每个连间隔千米构筑阵地。这时,松山日军以炮击干扰。因为炮位立足未稳,不能还击,只能暂时利用地形隐蔽。这时,在其左翼已完成阵地构筑的炮7团混合营,立刻以12门苏式76.2毫米野战炮对日军火炮予以压制,掩护炮10团构筑阵地作业。入夜,炮10团迅速清理被炸毁的阵地,冒雨构筑工事,做好战斗准备。6月1日拂晓,即开始向松山日军阵地试射。

老兵宋保恒毕业于中央军校炮兵科,时任炮7团第1营第3连连长。据他回忆,炮7团第1营的火炮也有两种,两个连为76.2毫米野炮,一个连为115毫米榴弹炮。当时炮兵均配置在怒江以东惠通桥东北的山地上。宋保恒的连在一个叫做“大山头”的山头东北侧占领阵地,观测所设在大山头的顶部,岩石夹缝空隙里;营观测所也设在附近;其他连队的火炮,全部错落疏散地配置在隐蔽阵地里。炮10团的重炮,因为射程远,也为了避免日军反击炮战的损失,将阵地配置在炮7团第1营阵地的后方东北侧。这些炮兵全受远征军炮兵总指挥部指挥,任务是:配合第71军第28师及后来的第8军作战,密切步炮协同,支援友军围歼松山之敌。

5月初,炮7团即已占领阵地,构筑工事,架设电线,测量怒江对岸敌阵各目标的距离和射击诸元,搜索敌情,并观察步兵进攻活动的态势。遵照炮兵总指挥部的命令和友军步兵的要求,炮7团第1营担任两方面的任务:第1、第2连的762野炮,因为射程可达12000多米,担任对松山各据点的压制破坏和射击任务;第3连的115毫米榴弹炮,射程约6400米,担任对怒江西岸近距离目标的射击任务。

第1营营长胡春祥指示所属的三个连,在步兵开始进攻之前,炮兵的主要任务是:对沿怒江西岸敌人坚固阵地的摧毁;对敌火力点的侦察和破坏。对敌炮兵的压制和破坏。在正式进攻以前,连续射击七八天,宋保恒的第3连发射炮弹千余发。其时,制空权已入我手,当我空军轰炸敌阵地时,敌炮声就沉寂下来,正便于我方精确射击。

这个时期,炮10团的150毫米榴弹炮,同时向松山顶及其周围的敌阵射击,压制和破坏远距离的目标。这种重型火炮射程远,威力大,起的作用更大。但因该型火炮炮弹较少、珍贵,轻易舍不得使用,只专门对重点远距离目标射击,与炮7团第1营的火炮分工合作,互补不足,协力战斗。

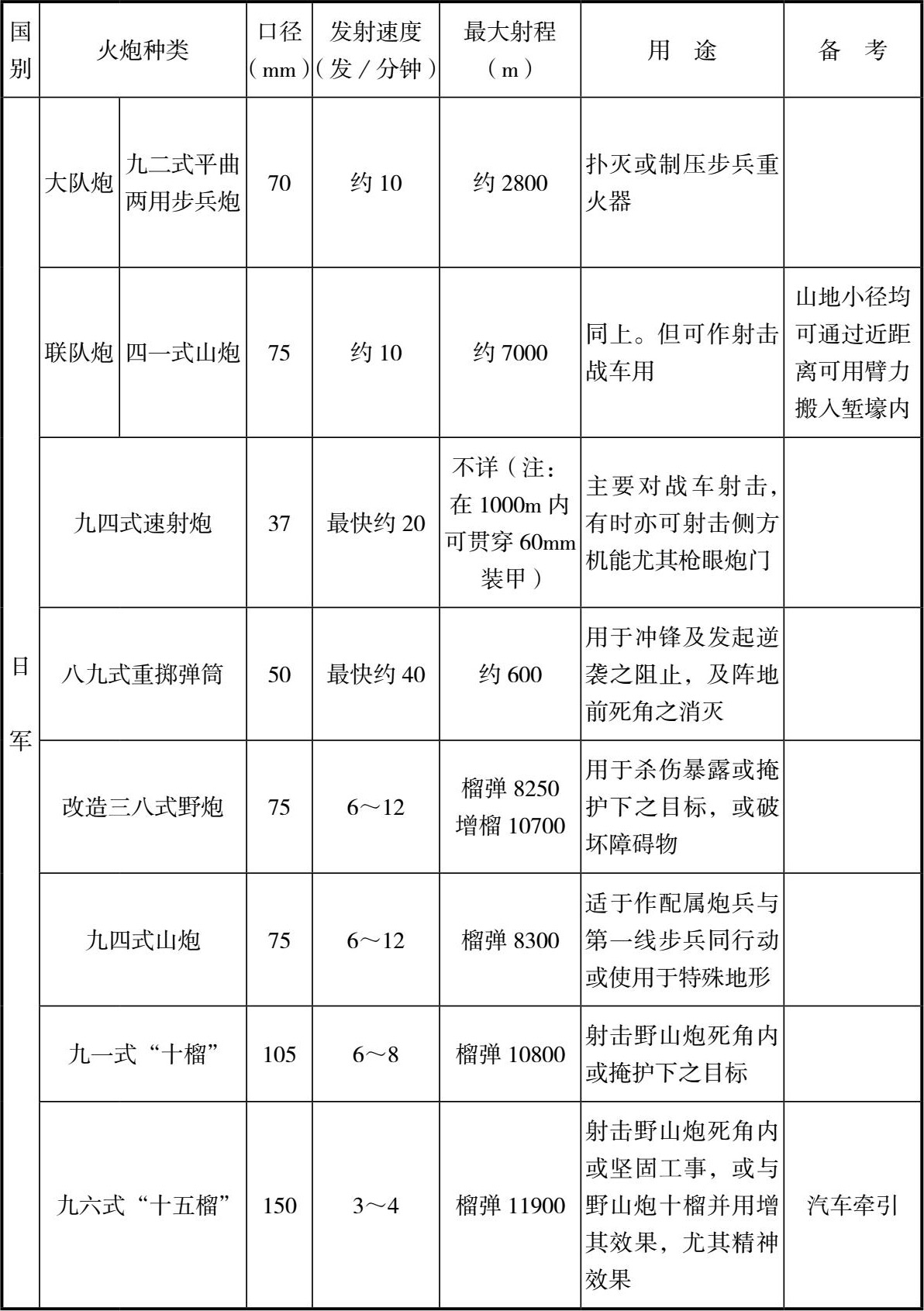
表5 中国远征军/日军火炮种类用途对照表

续表

附记: 所列日军火炮中,有些如九六式“十五榴”松山日军并未装备;中国远征军各型火炮均投入了作战。

远征军老兵董启超,曾任炮10团弹药装填手,生前曾留下片断回忆。

1937年7月,22岁的河北冀县小伙子董启超在天津学织布。闻听卢沟桥事变后毅然从军,被分到了国民党航空委员会第一运输大队,在南京修飞机场。12月13日,日军破城,董启超在下关冒死乘船逃脱,身后码头上是呼天不应叫地不灵的数万难民……刚逃到江西,南京大屠杀的确切消息便传来,董启超和同伴们心如刀绞!

董启超后来辗转到了滇西的芒市,为滇缅公路搬运物资。1942年5月日军从缅甸杀了过来,董启超逃命过了惠通桥再次大难不死。在昆明,中国远征军直属炮兵师第10团招兵,招兵军官嫌已27岁的董年纪大了不想要,董启超一急脱掉上衣亮出一身结实肌肉,声泪俱下:“长官,我当过7年搬运兵,有的是力气,也懂滇西少数民族的摆夷(傣族旧称)话,就想为南京死难同胞报仇!”军官感动了,破例收了这个年龄足以当连长的兵,安排他在第2营第4连当装填手。

训练近两年就开始了滇西大反攻,炮10团隆隆起程往怒江开拔。该团当时装备18门150毫米德国野战重炮,全以车辆牵引,一路前进声势浩大。董启超坐在驾驶室里豪情万丈:当步兵一枪才打死一个鬼子,当炮兵一炮就能轰掉几十个,过瘾!部队在怒江东岸“缠头山”后布下阵地,董启超每天光着膀子、举着50公斤重的炮弹跑上跑下苦练,临战前他的装填速度超过了每分钟8发,成了全团的标兵。

6月2日,董启超所在的炮10团率先开火,猛轰对岸直线距离仅6公里左右的松山。一个连3门炮,连长举个小红旗站在土坡上,不时猛挥小旗大喊:“8发急促,放!”“6发间歇,放!”董启超十分明白,“急促”就是要他疯了一样装填炮弹,“间歇”就是歇一会儿再打下一发,让观测员辨认效果修正弹道……50公斤的大炮弹在他手上像没事儿一样,流水般送进炮膛;有时候送得过快,上一发的炮弹壳“叮当”滚出来贴到他身上,“扑哧”一下就烫掉一层皮!

打在松山的近千发炮弹,曾是董启超亲手送入炮膛的。老人说,这是他这辈子最感自豪的事。 aCDKwcRzBdJ8wmMmvFpnzwncx7wvwDr6MEuzMJmAHXdk4/GJVxIgQQ5UwuVj/1J9

点击中间区域
呼出菜单
上一章
目录
下一章
×