



日军松山阵地。
为了应对中国远征军即将发起的攻击,近几天日军在松山各阵地前沿地带埋设地雷。14日这天,几匹炮车驮马意外地走过了大垭口慰安所前的雷区,却没有爆炸。日军深感意外,几名兵器管理士兵怀疑地雷有问题,于是找来军锹要挖开看看,谁知此时地雷突然爆炸了,当场炸死了芳贺正行和浅田一市两人,另一名受了重伤的坂本赖田在卫生队呻吟了一个星期后,也呜呼哀哉。
对兵力不足的拉孟守备队来说,这种大战前的非战斗减员,让守备队长金光惠次郎少佐大为恼火。自从松井秀治把这个摊子交给了他,金光惠次郎整天眉头紧锁着待在松山主峰音部山阵地野炮大队本部的战壕内沉思,士兵们很少能看到他的身影。
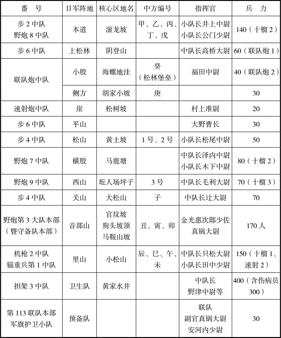
作为一个候补少尉出身的超龄炮兵军官,要担负原由步兵军官指挥的阵地守备任务,他多少有些缺乏信心。松井秀治深知这一点,所以6月3日让其副官真锅邦人大尉带着三百多伤兵从红木树返回松山,协助金光惠次郎指挥。金光听取了真锅对兵力部署的意见,将守备兵力进行了调整,具体安排如下表所示:
表3 日军拉孟守备队序列及阵地兵力配置情况
(1944年6月)
守备队长:陆军少佐金光惠次郎
步兵第113联队:
联队本部一部(副官真锅邦人大尉以下)
第1大队本部残留者(副官木原唯雄中尉以下)
第1中队(小队长岩永嵩中尉以下1个小队)
第2中队(小队长井上要次郎中尉以下1个小队)
第3中队(小队长大谷政雄少尉以下1个小队)
第4中队(中队长辻义夫大尉以下,欠1个小队)
第5中队(小队长桑野理壮少尉以下1个小队)
第6中队(中队长高桥九州男大尉以下,欠2个小队)
第9中队(小队长尾笼健儿少尉以下1个小队)
第1机枪中队(小队长荒牧芳光少尉以下1个小队)
第2机枪中队(中队长只松茂大尉以下,欠1个小队)
联队炮中队(小队长福田国夫中尉以下,欠2个分队)
速射炮中队(中队长古手川舆一大尉以下,欠1个小队)
野炮兵第56联队:
第3大队本部(守备队长金光惠次郎少佐以下)
第7中队(中队长泽内秀夫中尉以下3个小队)
第8中队(小队长公门司少尉等3个小队)
第9中队(中队长毛利昌弥大尉以下2个小队)
辎重兵第56联队第1中队(小队长田中省五郎少尉以下1个小队)
第56师团卫生队担架第3中队(中队长野津高雄中尉以下约100名)
第56师团防疫给水部一部(军医冈崎正尚大尉以下约40名)
第56师团通信中队(本田治雄准尉以下40名)
野战医院患者(约300名)
续表
1.以阵地性质而论,为前进阵地6个(上松林、小股、侧方、崖、平山、本道),主阵地7个(松山、横股、西山、音部山、关山、里山、卫生队);
2.300余名伤员除重伤者留在野战病院外,其余均被配属各阵地。
关于日军留守松山的兵力,日军战史中列举了其序列番号,统计数字为1260人。第56师团战友会“云龙会”编写的《拉孟、腾越:玉碎的真相》中公布的数字为1280人。品野实指出,公刊战史中遗漏了联队通信中队的40人,他在著述中的统计数字为1310人。辻政信在其《滇西的死斗——十五对一》中,记为1400人。
到底哪个数字更为准确?不妨做一番细致梳理:
日军拉孟守备队,由第113联队留守部队、野炮56联队第3大队及其他配属部队组成。在第113联队第1大队第1中队士兵二ツ木留治编撰的《镇安街守备队》一书中,提供了一份依据“战殁者名簿”核定的战死松山的第113联队兵力统计,如下表:
表4 战死松山的日军第113联队兵力统计表
续表
备注: 由于日军认定拉孟守备队全员“玉碎”,因此上述统计数字中应包括后来被我军俘虏的十余人,及从红木树转运来的伤员约300名。
除此之外,拉孟守备队序列内其他部队兵力情况为:
野炮兵56联队第3大队,约380名;辎重兵56联队第1中队的1个小队,约40名;第56师团卫生队担架第3中队,约100名;第56师团防疫给水部一部,约40名;第56师团通信队无线电分队,约10名;以上合计570名。
则,拉孟守备队兵力总计为1323人。