



此时,日军方面的情况如何?第71军在后来的战事中缴获的日军第56师团于13日下达的“作命甲字第174号”命令,清晰呈现了当日日军的部署和企图:
一、龙陵守备队6日以来正阻止敌71军主力之攻击。野中大队
13日以来进出于大硝河附近,对敌第9师攻击中。
二、兵团拟以主力于×日夜发起攻势,支撑龙陵阵地,并将敌71军主力包围歼灭之。×日预定为6月15日,但另有别命。
三、松井部队(配属长漥中队及工兵联队主力),应以原田大队占领郎等(龙头街东南约4公里)东侧、南侧高地,及邦乃南侧高地,掩护部队进出。于×日夜出发,以一部向龙陵北方地区前进,牵制敌人主力,即经猛外坝、小米地先向滇缅公路急进,遮断敌之退路,尔后应不失时机向龙陵前进,求敌侧背而攻击之。
四、野中大队,应于×日夜由囊洒附近出发,向蚌渺急进,将该地附近之敌击破之。
尔后,将金谷支队一并归其指挥,应向龙陵东方高地前进,求敌侧背攻击之。
五、金谷支队(长金谷大尉,金谷中队、横田中队
、机枪一小队),应于×日夜向上街(
象达
)出发,经上街—猛连—蚌渺西方约4公里鞍部(蚌渺、龙陵道上交通要点)道,向该鞍部急进并占领之,以切断敌人;俟野中大队进出同地时,应归其指挥,续向龙陵方面攻击。
六、秋叶中队
,应于×日夜由蛮燕(芒市东北3公里)出发,经蛮燕—弄壤—坝竹道急进,占领坝竹,尔后应攻击当面之敌,向龙陵进出。
七、山崎支队(长山崎中佐,在芒市之野炮及观测中队、装甲车一中队、集成步兵中队、临时作业队),应于×日夜由木康出发,沿滇缅公路急进,向放马桥附近进出,尔后攻击当面之敌,向龙陵进出。
八、安部大队长应选拨步兵一中队(配属重机枪一小队及无线电二分队),令其于×-1日夜由平戛出发,经三家村、大雪厂、厥厂向红木树西侧鞍部附近急进,并占领该地,以遮断敌之退路。
以下,按中日双方战史记述,对比列出敌我后续作战行动:
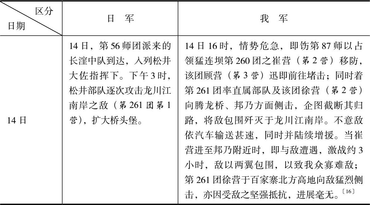
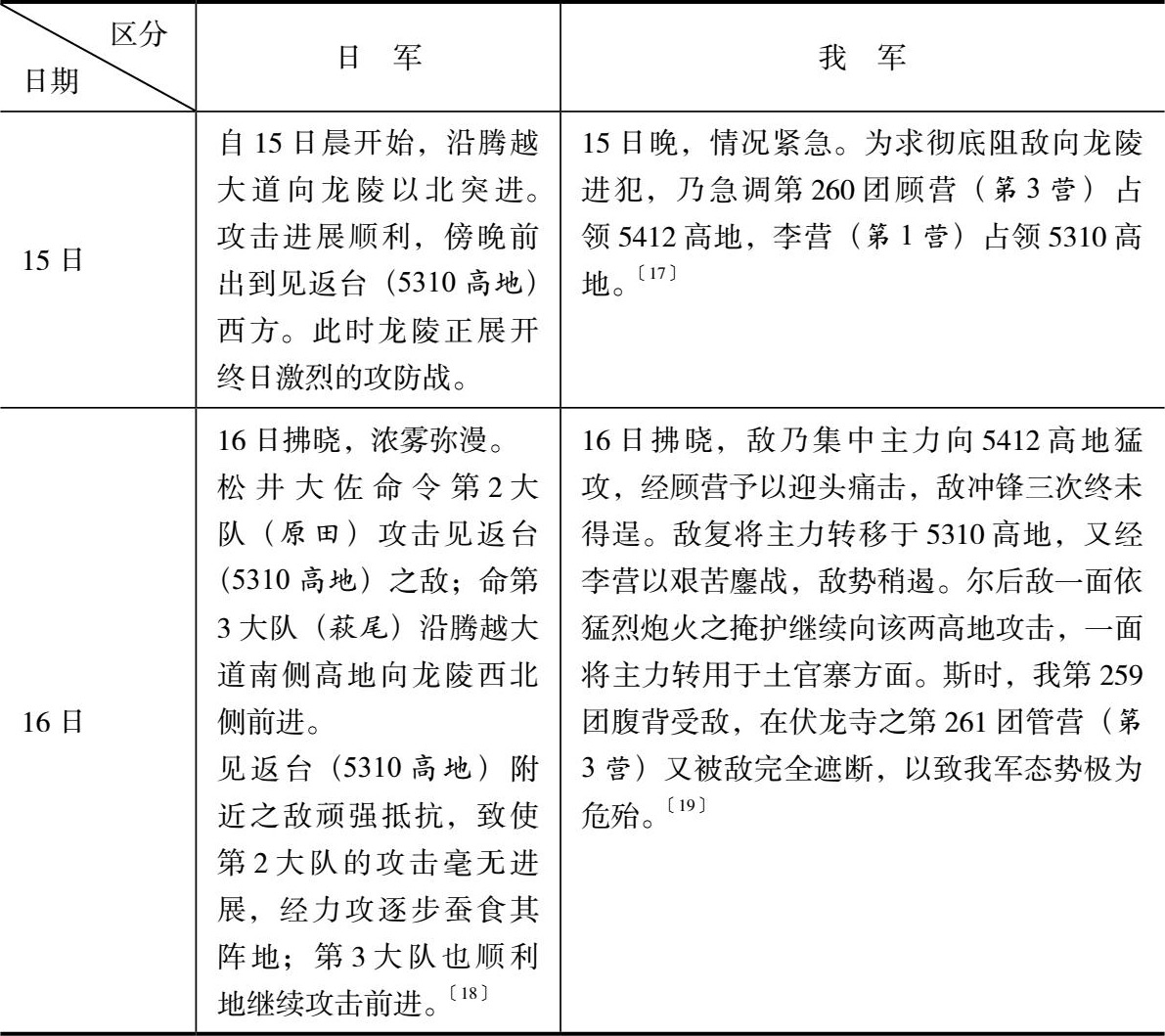
表3 腾龙公路方面敌我行动对照表
续表
〔17〕 《陆军第71军滇西攻势作战战斗详报》,据《保山地区史志文辑》抗日战争专辑之二,第152页。
〔18〕 中华民国史料丛稿译稿《缅甸作战(下)》,第104页。
〔19〕 《陆军第87师滇西战役战斗详报(一)》,据《保山地区史志文辑》抗日战争专辑之三,第177页。
此外,隶属松井部队第3大队本部的村上晃(后曾接替萩尾指挥该大队)留下了一份个人记录,记载了14日至16日的战斗经过:
6月14日,联队从腾龙街( 即龙头街 )出发,第9中队在邦乃村附近发现了敌人,并且击退了他们。沿着公路一路前进,来到了通过腾龙桥吊桥后的十字路口。在前面的公路附近,敌军已经构筑了很多工事,所以我们避免正面进攻,决定转而从小路向白塔高地进击。
22时许近23时,我们来到了腾龙街和龙陵之间的山顶附近,不料遭到了公路附近敌军的猛烈炮击。因为是黑夜,敌军什么也看不清,所以我们并没有遭受到多大损失。这时敌军发射的曳光弹十分漂亮,就像焰火大会时看到的景象一样,现在还能记起,那个时候已经忘记是在打仗了。这也从侧面验证了当时敌人的火力已经和满洲事变时大不相同,十分先进。
大队决定夜袭,夺取敌阵地。
6月15日9时左右,我们到了白塔高地的西部,龙陵就在眼前了。这个地方,对于敌人来说也是十分重要的,因此这场战斗十分激烈。这次攻击的要点,是由第9中队突击进攻的勋山。从后方的山上看过去,中队所进行的突击就像演习中一样。
6月16日,敌军阵地已被我们攻下。
但在第113联队第7中队士兵天野二郎记忆中,此战并非那样轻松。因为在龙川江河谷桥头街战斗中负伤,天野二郎住进了腾冲的野战医院,此后作为伤员加入了第3大队预备队:
当时归入了第9中队须藤严大尉的指挥下,小队长是盛木曹长(已战死)。我们不知道龙陵此前的苦战,正在为终于回到龙陵而高兴时,给山田胜军曹等13名士兵的命令下达了:要求他们夺取龙陵北方1公里处的要冲——勋山阵地。终于到了最后时刻,下定誓死的决心,留下背囊轻装上阵。一旦下了山,改变了方向,就要从正面爬上勋山了。
这时,突然从左边山背面射来一阵轻机关枪子弹,大和雅敏兵长的手臂被打穿倒下了。我感觉左腿上“咣”的被打了一下,一看发现我的左脚腕崴了。竟然被算计了!我马上滚到山背后,解开右腿的绑腿来止血。那时突然掠过脑海的不是伤口的疼痛,而是战友的安危。
过了大约一小时后,永野卫生兵跑来了,给我打了一针防止化脓的针,说了句“好好干!”就跑开了。这时,被打中太阳穴意识不清的山田胜军曹被抬了过来,他是在突袭勋山时受的伤。
那天晚上我们二人将帐篷铺在身下,在不停下着的小雨中歪身躺下,因为口渴和身上伤口的疼痛,还有对淋雨处伤口的担心等,一夜都没合眼。
天亮时候,没听到山田军曹的打鼾声,碰了下他的手,发现他早已冰冷了。只剩下了我一个人,紧紧握着睡得安详的山田军曹的手。