



 
   物业接手管理,小区环境变样
2015年8月1日,黑龙江省双鸭山市房管局双房中心物业正式接管南山A区、B区两个小区。此前,小区物业环境管理差、卫生差、公共设施被损坏、道路破损等问题层出不穷。为了彻底改善小区的生活环境,双鸭山市房管局双房中心物业对南山A区、B区两个小区的环境卫生进行了全面整治,对两个小区的庭院、广场、楼道等的卫生进行了彻底清理。截至8月5日,共清理楼道内和室外小广告6000余处,清除垃圾杂物近10吨,清擦小区楼道玻璃9百余块以及所有楼道扶手。双鸭山市房管局双房中心物业准备继续对南山A区、B区进行环境卫生整治,并且在日常管理中,陆续对小区的各项公共设施和整体环境进行改造。
资料来源:http://news.xinmin.cn/shehui/2015/08/06/28317431.html.
问题与思考
1.什么叫物业?什么叫物业管理?
2.什么叫物业小区外部居住环境?影响住宅外部环境的因素有哪些?
物业管理与环境密不可分,物业环境管理是维护现代居住小区的生态环境乃至城市生态环境,促进城市可持续发展的基础。物业环境是城市环境的一部分,是城市范围内某辖区的小环境。物业环境时刻影响着人类的居住、工作、教育、卫生、娱乐、经济、贸易、生产等活动,是人类生存和发展的基本环境。如果物业环境得不到保护,则很容易成为污染源,如此将会直接威胁城市整体环境,甚至影响人类的身体健康和生活质量。
1.概念
所谓物业,是指已建成并具有使用功能和经济效用的各类居住和非居住的房屋及与之配套的设备、市政公用设施、房屋所在的土地、附属的场地和庭院等。
其中,房屋是指地上的建筑物和地下的构筑物,主要分为两类:一是住宅房屋,如居民楼、公寓、别墅等,是供人们遮风避雨、居住、工作、储藏物品和进行其他活动的空间场所;二是非住宅房屋,如工业厂房、仓库、商店、饭店、宾馆、教学楼、医院、体育馆、办公楼等。各类房屋可以是一个建筑群,如住宅小区、工业区等;也可以是单元建筑,如一幢高层或者多层住宅楼、停车场等。
2.内涵
从物业的内涵来看,其一般由以下四部分组成:
(1)供居住和非居住的建筑物本体,即房屋。包括建筑物自用部分和共用部分。
(2)配套附属设备。包括自用设备和共用设备。自用设备是指由建筑物内部业主和非业主使用人自用的门窗、卫生洁具及通向总管道的供水、排水、燃气管道,以及电线等设备;共用设备指建筑物内部全体业主和非业主使用人共同使用的供水、排水、落水管道,以及照明灯具、垃圾通道、电视天线、水箱、水泵、电梯、邮政信箱、避雷装置、消防器具等设备。
(3)配套公共设施。指物业区域内全体业主和非业主使用人共有共用的设施,如道路、绿地、停车场(库)、照明管线、排水管道等设施。
(4)相关场地。指物业所占用的场地。
“物业”一词的来源
“物业”一词来自香港方言。它源自Real Property或Real Estate,表示房地产或不动产。在中国港澳地区及东南亚一些国家,物业一词往往作为房地产或不动产的别称或同义词。在《香港房地产法》中,李宗锋先生称“物业”是单元性的房地产。物业既可以是单元性的地产,也可以是单元性的房产;既可以是一套住宅,也可以是一栋楼宇或房屋,故物业所涉及的范围非常广泛。应注意的是,尽管物业一词常常作为房地产的同义词,但是物业的概念与房地产的概念在很多方面却存在着差别。一般来说,房地产一词涉及宏观领域,泛指一个产业;而物业则是一个微观概念,它一般是指一个单项的房地财产或一项具体的实物资产。
3.特征
物业与其他事物一样,也有自己独特的性质。从它的自然属性看,物业具有以下特征:
(1)固定性。表现于土地、建筑物的不可移动性或位置的确定性。
(2)耐久性。表现于建筑物长久的使用期。
(3)多样性。表现于建筑物构造、外观、功能等的多样性。
国务院颁布的《物业管理条例》明确指出:物业管理是指业主通过选聘物业服务企业,由业主和物业服务企业按照物业服务合同约定,对房屋及配套的设施设备和相关场地进行维修、养护、管理,维护物业管理区域内的卫生环境和相关秩序的活动。物业管理有广义和狭义之分。
1.广义的物业管理
广义的物业管理是指在物业的寿命周期内,为发挥物业的经济价值和使用价值,管理者采取科学的方法与管理手段对各类物业实施全过程的管理,并为物业所有者和使用者提供有效周到的服务。广义物业管理的范畴相当大,它涉及物业全部寿命周期内的多种管理与服务活动。如物业的开发建设管理、租售管理、装修管理、修缮管理,以及为物业使用者的经营、生产、居住提供的多种形式的服务。
2.狭义的物业管理
狭义的物业管理是指专业组织或机构,受业主委托,按合同或契约,运用现代经营手段和修缮技术对已建物业进行管理,为业主和用户服务。狭义的物业管理,一般包括对房屋建筑及附属配套设备、设施、场地以经营的方式进行管理,对房屋周围的环境、清洁卫生、安全保卫、公共绿化、公用设施、道路统一实施专业化维修、管护,维持物业使用功能,向业主和使用人提供多方面服务。
由此可见,广义的物业管理与狭义的物业管理的区别在于其管理范围的大小不同。广义的物业管理涵盖范畴较宽,包括了从物业的产生到寿命终止的全部过程,即建设策划、经营管理、投资增值和报废的善后处理等。在大多数的企事业组织或机构内,其内部物业的管理均体现出这种广义性的特征。而狭义的物业管理则多体现在物业建成并投入市场后,专业的物业管理服务企业接受业主和使用人的委托,而进行的物业使用期的管理与服务,表现为物业运行管理。我国的物业管理行业起步较晚,物业管理的市场体系正在建立中,目前开展的物业管理多属于狭义的物业管理。随着我国物业管理业的进一步发展,广义范畴的物业管理将会成为一种发展趋势。
《中华人民共和国环境保护法》规定:环境是指影响人类生存和发展的各种天然的和经过人工改造的自然因素的总体,包括大气、水、海洋、土地、矿藏、森林、草原、湿地、野生生物、自然遗迹、人文遗迹、自然保护区、风景名胜区、城市和乡村等。环境是人类进行生产和生活活动的场所,是人类生存和发展的物质基础。从另一角度来说,就是作用于“人类”这一主体的所有外界事物与力量的总和,即与“人”有关的周围地方和“人”所处的情况和条件。环境有自然环境和社会环境之分。
自然环境是指环绕在人们周围的各种自然因素的总和,如大气、水、植物、动物、土壤、矿物、太阳辐射等。自然环境是人类赖以生存的物质基础。通常把这些因素划分为大气圈、水圈、生物圈、土壤圈、岩石圈五个自然圈。
社会环境是指人类通过长期有意识的社会劳动,在自然环境的基础上,加工和改造的自然物质、创造的物质生产体系、积累的物质文化等所形成的环境体系,是与自然环境相对的概念。社会环境一方面是人类精神文明和物质文明发展的标志,另一方面又随着人类文明的演进而不断地丰富和发展,所以也把社会环境称为文化-社会环境。
社会环境按所包含要素的性质可划分为:(1)物理社会环境,包括建筑物、道路、工厂等;(2)生物社会环境,包括驯化、驯养的动物和人工种植的植物;(3)心理社会环境,包括人的行为、风俗习惯、法律和语言;(4)其他社会环境等。
从环境功能出发则可把社会环境划分为:(1)聚落环境,包括院落环境、村落环境和城市环境;(2)工业环境;(3)农业环境;(4)文化环境;(5)医疗休养环境;(6)其他社会环境等。
以上关于社会环境的分类如图1-1所示。
 
    图1-1 社会环境的分类
物业环境是城市环境的一部分,主要是指城市中某个物业管理区域内的环境,它是与业主和使用人的生活及工作密切相关的各种必需条件和外部变量因素的总和。
1.按区域分
通常分为物业内环境和物业外环境,一般来讲,楼宇内的环境称为物业内环境,楼宇外的环境称为物业外环境。
2.按自然条件和社会环境分
(1)硬环境。是指业主和使用人所处的与其有关的外部物质要素的总和,也就是那些可以看得见、摸得着的物质环境,如物业管理区域的水体、楼房、道路、花草树木、雕塑、人造景观等。
(2)软环境。多是相对于硬环境而言的,是指业主和使用人所处的与其有关的外部精神要素的总和,如邻里之间和睦相处的人文环境、行为良好的文明环境、夜不闭户的安全环境等。
这两种环境相互影响、相互促进,硬环境是物业环境的基础,软环境则是保持良好硬环境的指标与形象。没有好的硬环境或软环境,好的物业环境就难以形成。若硬环境虽好,但软环境不到位,则硬环境也不能很好地保持甚至会受到人为的破坏。因此,硬环境的建设离不开软环境的支持,软环境的建设也离不开硬环境的物质基础。
3.按用途分
(1)生活居住环境。生活居住环境是指提供给人们居住的物业环境,包括内部居住环境和外部居住环境两个方面。
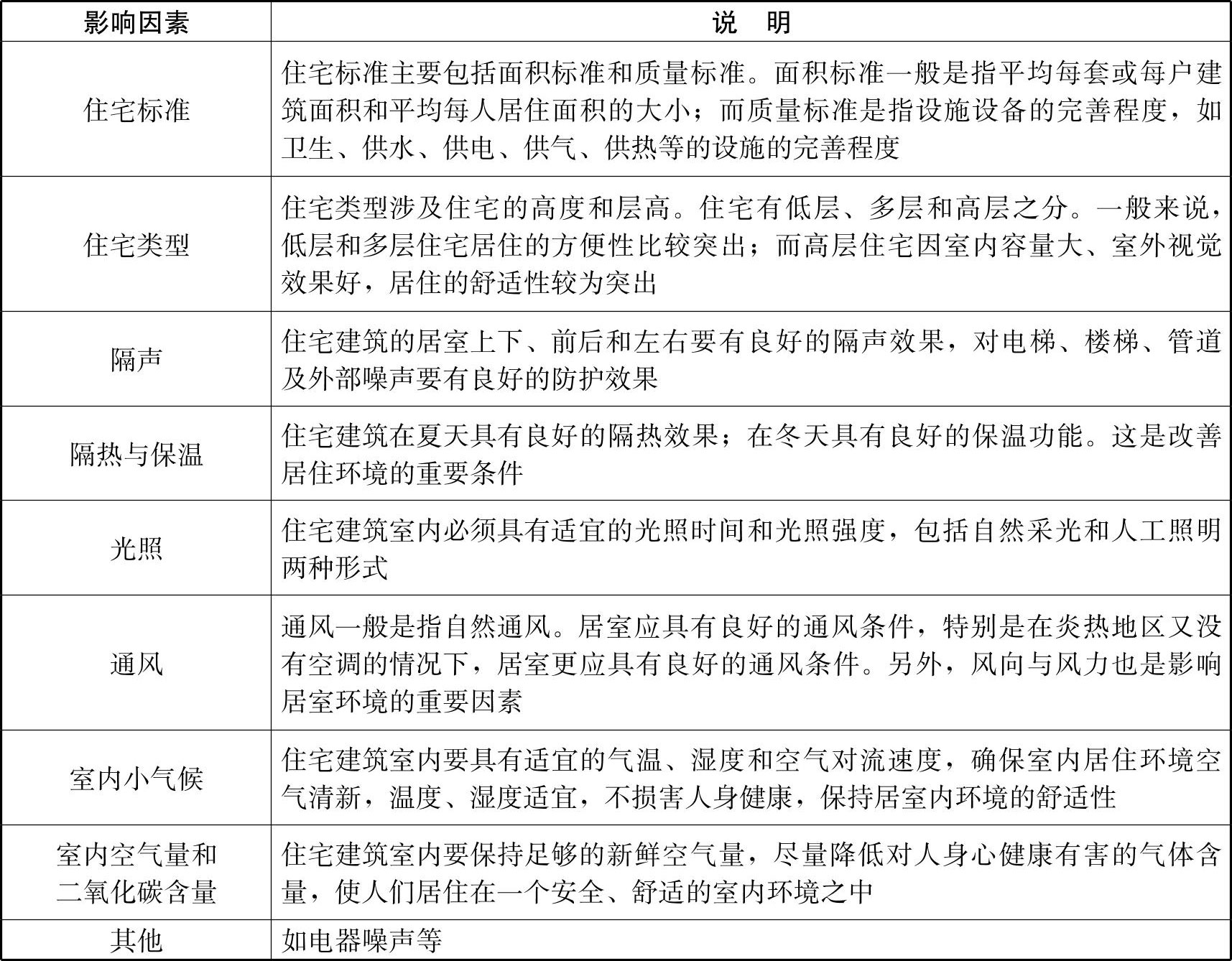
1)内部居住环境。内部居住环境是指住宅(以家庭为居住单位的建筑)的内部环境。影响住宅内部环境的因素见表1-1。
表1-1 影响住宅内部环境的因素
 
   2)外部居住环境。外部居住环境是指在居住物业所在区域内,与居民生活居住密切相关的各类公共建筑、公共设施、绿化、院落和室外场地等设施与设备的情况和条件。外部居住环境与内部居住环境的有机组合,构成了居住物业的生活居住环境。影响住宅外部环境的因素见表1-2。
表1-2 影响住宅外部环境的因素
 
    
   (2)生产环境。生产环境是指提供给企业及其工人从事产品生产的相关设施与条件,其主要影响因素见表1-3。
表1-3 影响生产环境的因素
 
   (3)商业环境。商业环境是指用于商业经营的物业,包括商店(商场、购物中心、商铺、市场等)、旅馆(宾馆、酒店、招待所、旅店等)、餐馆(饭店、酒楼、酒家、茶楼等)、游艺场馆(娱乐城等)和商务写字楼等,其主要影响因素见表1-4。
表1-4 影响商业环境的因素
 
   (4)办公环境。办公环境是指以办公为目的的各种物业环境,主要包括商务写字楼、宾馆及其他类型的办公楼等。办公环境包括办公室内环境和办公室外环境。
1)办公室内环境。影响因素主要包括办公室结构、隔声效果、隔热与保温、光照和日照、室内空气、室内景观布置、办公人员的基本素质等。
2)办公室外环境。影响因素主要包括室外绿化、环境小品、大气环境、声环境、视环境、环境卫生状况、治安状况等。
物业环境管理是物业管理公司按照物业服务合同的约定,对所管辖区域的物业环境进行维修、养护的活动。物业环境管理是物业管理的专项内容,也是物业管理系统中十分重要的一个环节,同时也是一种市场行为和有偿活动。物业环境管理的主体一般是具有企业性质的物业服务公司,还包括一些物业服务公司聘用的专业清洁公司或保安公司等。
物业环境管理的任务主要是保护和维持物业管理区域内的面貌,防止人为破坏和自然损坏,并维护物业管理区域内正常的公共秩序,为区域内的居住人群提供良好的生活、办公和生产环境。
所谓物业,是指已建成并具有使用功能和经济效用的各类居住和非居住的房屋及与之配套的设备、市政公用设施、房屋所在的土地、附属的场地和庭院等。国务院颁布的《物业管理条例》明确指出:物业管理是指业主通过选聘物业服务企业,由业主和物业服务企业按照物业服务合同约定,对房屋及配套的设施设备和相关场地进行维修、养护、管理,维护物业管理区域内的卫生环境和相关秩序的活动。
物业小区外部居住环境是指在居住物业所在区域内,与居民生活居住密切相关的各类公共建筑、公共设施、绿化、院落和室外场地等设施与设备的情况和条件。影响因素主要包括居住密度、公共建筑、市政公共设施、绿化、室外庭院和活动场所、室外环境小品、大气环境、声环境和视环境、小气候环境、邻里和社会环境、环境卫生状况等。