



|
相关知识 |
随着电子技术和计算机技术的快速发展,由微型计算机控制的自动变速器已经在各种车辆上得到了广泛应用。使用自动变速器的车辆,驾驶员不需经常变换挡位,自动变速器会根据汽车行驶条件和载荷情况,以低油耗及合理的换挡时间进行自动换挡,使自动变速器的综合性能指标达到较高水平。汽车上的自动变速器必须满足车辆的正常行驶需要,如果自动变速器维护或使用不当,会导致车辆行驶无力或不能行驶,直接影响车辆的正常使用,因此在汽车维修过程中,应经常对自动变速器进行检查、维护等作业。
1.安全防护
在对自动变速器进行维修时,高温、压缩空气、自动变速器油(Automatic Transmission Fluid,ATF)油压、化学物质等也许会给人身带来伤害。为了保护自己,维修人员需穿戴必要的安全服饰。常见的个人安全防护装备如图1-1所示。个人安全防护装备的作用如表1-1所示。
图1-1 常见的个人安全防护装备
表1-1 个人安全防护装备的作用
(1)高温。维修自动变速器时,温度较高的部分主要包括ATF、炙热的零部件、特别炙热的排气系统。所以,强烈建议在零部件冷却后再进行自动变速器的维修。但是有时也需要对还未完全冷却的零部件进行操作,这时一定要小心。
(2)压缩空气。在汽车修理厂中,压缩空气可作为一些设备(如冲击扳手、喷枪等)的动力源。当用压缩空气吹干零件或清洁零件时,有可能会造成危险。
提示
压缩空气的压力可高达850kPa。
使用压缩空气时,稍有不慎就会造成下列伤害。
①硬颗粒进入眼睛或皮肤。
②气流刺穿耳鼓造成耳聋。
③眼球脱离眼窝造成失明。
④压缩空气进入血管对皮肤引起严重的伤害甚至导致死亡。
⑤压缩空气吹过皮肤表面,造成皮肤擦伤。
当使用压缩空气时一定要穿戴防护装备,建议至少穿戴安全面罩、工作手套、耳塞或耳套等。
修理厂中的压缩空气及噪声会引起工业耳聋,所以必须使用保护耳朵的装备。
(3)ATF油压。在诊断自动变速器的故障时,有时需要检查ATF油压,此时要小心炙热的ATF、可能爆裂的液压管路。例如,典型ATF冷却器管路中的压力高达1 050 k Pa,温度可达300℃。
检查ATF及其压力时一定要穿戴防护装备,建议至少穿戴安全面罩、连体工作服、工作手套。
(4)化学物质。与自动变速器有关的化学物质有ATF、零件清洗剂等。
当使用各种清洗剂的时候,稍有不慎就会导致以下的伤害。
①皮肤刺痛或炎症:皮炎、皮肤灼伤、溃疡等。
②内部伤害:如果吸入蒸发物会导致肺部伤害;如果不小心吞咽这些清洗剂会导致中毒。
③眼睛伤害:失明、充血发红、感染等。
所以,建议至少要戴工作手套。
2.个人安全操作守则
(1)工作前应检查所使用的工具是否完整无损;施工中,工具必须摆放整齐;工作完后应清点工具并擦干净,最后按要求放入工具车或工具箱内。
(2)拆装零部件时,必须使用合适工具或专用工具,不得大力蛮干,不得用锤子直接敲击零件,所有零件拆卸后要按一定顺序整齐安放,不得随地堆放。拆装车辆要做到油、水、零件不落地,保持双手、零件、工具和场地的清洁。
(3)如图1-2所示,废油应倒入指定的废油回收桶收集,不得随地倒泼或倒入排水沟内,防止废油污染。
图1-2 废油回收桶
(4)修理作业时应注意保护汽车漆面的光泽,必要时要对地毯及座椅使用保护垫布、座椅套,以保持待修理车辆的整洁。
(5)在车上进行修理作业及用汽油清洗零件时,不得吸烟;不准在修理汽车的旁边烘烤零件或点燃喷灯等。
(6)用千斤顶进行底盘作业时,必须选择平坦、坚实场地并用三角木将前后轮塞稳,然后用搁车凳将车辆支撑稳固,严禁在单纯用千斤顶顶起车辆的车底作业。放松千斤顶时,要先看车下及周围是否有人,只有确认人员都在安全位置时,才能放松千斤顶。
(7)在修理过程中应认真检查原零件或更换件是否合乎技术要求,并严格按修理技术规范精心进行施工和检查调试。
维修自动变速器所需要的设备和工具包括手动/电动工具、专用工具、排油和储存设备、电子检测和诊断装置。
1.手动/电动工具
(1)手动工具的安全使用
手动工具看起来是安全的,但使用不当也会导致事故,如用一字旋具代替撬棍,导致旋具崩裂、损坏,飞溅物打伤自己或他人;扳手从油腻的手中滑落,掉到旋转的元件上,再飞出来伤人等。
另外,使用带锐边的工具时,锐边不要对着自己和别人。传递工具时要将手柄朝向对方。
(2)电动工具的安全使用
所有的电气设备都要使用三相插座,地线要安全搭铁,电缆装配松动时应及时维护;所有旋转的设备都应有安全罩,以减小部件飞出伤人的可能性。
在进行电子系统维修时,应断开电路的电源,方法是断开蓄电池的负极搭铁线,这不仅保护人身安全,还能防止对电器的损坏。
许多维修工序需要将车升离地面,在升起车辆前应确保汽车已被正确支撑,并应使用安全锁以免汽车落下。用千斤顶支起汽车时应当确保千斤顶支撑在汽车底盘大梁部分或较结实的部分。
提示
升起汽车时要先看维修手册,找到正确的支撑点,错误的支撑点不仅危险,而且会破坏汽车的结构。
正确使用工具和设备能尽可能地减少人身伤害,以及减少对工具和设备的损害。
2.专用工具
在维修自动变速器的时候,可能需要使用下面的专用工具。
(1)可调适配器和垫圈:用于自动变速器某些部位形状不规则、工作场所位置拗手或非标准尺寸等场合,使得手动工具可以作用于自动变速器上。
(2)安装工具:用于安装自动变速器的零部件,防止零部件从工作台上滑落,而引起人身、工具、零部件的伤害或损坏。
(3)力矩扳手:这是一种带有精确测量功能的工具,必须小心使用和维护。
3.排油和储存设备
在维修自动变速器时,ATF需要正确地排出、储存和处置。
(1)排油设备
在维修自动变速器时,排出的ATF要用专用容器收集和储存,以防止ATF的损失和浪费。容器使用完后需要进行清洁。
(2)储油装置
储油装置通常是一个较大的容器,安装在地面上或工厂外,储油装置与工作台之间通过排油管相连。废油处理公司会定期清理储油容器。
4.电子检测和诊断装置
(1)使用电子检测和诊断装置时要小心,碰撞、冲击、水、溶剂、太阳光都会损伤液晶显示屏,并且多数不可修复。
(2)使用电子检测和诊断装置时要正确连接并使用正确的程序,这样才能保证检测结果准确。连接不正确有可能导致设备内部线路损坏或车辆的电子系统损坏;如果设备显示的结果是错误的,在维修自动变速器时就会采取错误的方法。
(3)不使用电子检测和诊断装置时要将其放在安全的地方,既可保护设备,又可防止丢失和意外损坏。
对于其他设备,如测试灯、油压表等也需要正确地使用、存放和维护。
1.自动变速器的发展过程
自动变速器的发展过程如表1-2所示。
表1-2 自动变速器的发展过程
2.自动变速器的发展趋势
(1)向多挡位方向发展。早期的自动变速器多为3挡。20世纪70年代中期开始生产4挡自动变速器。5挡电控自动变速器较早由德国的ZF公司生产,用于1991年左右生产的宝马汽车上。随着自动变速器技术的成熟,宝马公司和ZF公司2002年合作开发了6挡自动变速器。奔驰汽车公司在2003年以后的V8车型上使用了7挡自动变速器。多挡位自动变速器的主要优点是变速器的换挡品质、加速性能以及经济性都较好,因此多挡位自动变速器成为自动变速器的发展趋势。
(2)向手动/自动一体化方向发展。自动变速器可以实现自动换挡,减轻了驾驶员的疲劳,但部分驾驶员认为自动变速器车辆没有手动挡操纵的驾驶乐趣,因此20世纪90年代末开始在中高档轿车上采用手动/自动一体化变速器,可兼顾自动挡的便利和手动挡的操纵乐趣。
(3)向高智能、模糊逻辑控制方向发展。智能型的电控自动变速器可以在汽车行驶过程中,对汽车的运行参数进行控制,合理地选择换挡点,而且在换挡过程中对恶化的参数进行修正,以达到舒适化、人性化的要求。
(4)向无级变速方向发展。传统的自动变速器采用液力传动,因此传动效率低于机械变速器。无级变速器(Continuously Variable Transmission,CVT)的传动比可以在一定范围内连续变化,从而得到传动系统与发动机工况的最佳匹配,最大限度地利用发动机的特性,提高汽车的动力性和经济性,目前在汽车上的应用越来越多。
(5)向双离合方向发展。双离合自动变速器也称直接换挡变速器(Direct Shift Gearbox, DSG),是基于手动变速器发展而来的,综合了手动变速器与自动变速器的优点。
3.国内自动变速器的应用
一汽-大众汽车有限公司1998年底在国内首次推出批量生产的装用电控自动变速器的汽车——捷达AT,该车采用德国大众(VW)原厂生产的第三代95型01M电控4挡自动变速器。神龙汽车公司也于1999年初推出了装备4挡电控自动变速器的富康988汽车,这种自动变速器由法国的雪铁龙公司和雷诺公司共同研制,在意大利生产,1998年6月开始应用。上海通用汽车公司的4T65E自动变速器是通用汽车公司1994年正式投产的。目前我国汽车和豪华大客车装用电控自动变速器已呈普及之势。国产汽车普遍装用自动变速器的时代已经到来,国产汽车装用自动变速器的车型与型号如表1-3所示。
表1-3 国产汽车装用自动变速器车型与型号
续表
一种变速器可能被用在多个公司不同款式的汽车上,而同一种车型也可能装用不同型号的变速器。如果对自动变速器的型号不了解,在维修中就会对故障分析、资料查找及零配件采购等造成障碍。
1.自动变速器型号的含义
自动变速器的型号主要表示了变速器的性质、自动变速器的生产公司、驱动方式、前进挡位数、控制方式、改进序号及额定输出转矩等。
提示
变速器性质:它指变速器是自动变速器还是手动变速器。一般用“A”表示自动变速器,“M”表示手动变速器。
自动变速器的生产公司:有的自动变速器型号前会加上表明生产厂家的字母,如“ZF”表示德国ZF公司生产的自动变速器。
驱动方式:它指车辆是前轮驱动还是后轮驱动。一般用“F”表示前轮驱动,“R”表示后轮驱动。但丰田汽车公司的自动变速器是用数字表示驱动方式,如“1”“2”“5”表示前轮驱动,“3”“4”“6”“7”表示后轮驱动,用“H”或“F”表示四轮驱动。
前进挡位数:它一般用数字表示。
控制方式:它指自动变速器是电控、液控还是电液控制。一般用“E”表示电控,“L”表示液控,“EH”表示电液控制。
改进序号:它指自动变速器是基本型还是改进型。
额定输出转矩:它指自动变速器能够传动的最大转矩。
下面以几个常见公司的自动变速器为例具体说明。
(1)丰田自动变速器
①早期的丰田自动变速器型号以“A43DE”为例进行说明,这种形式的自动变速器主要有A40、A40D、A42DL、A45DF、A55、A55F等。
“A”——表示自动变速器。
“4”——表示驱动方式。这里为后轮驱动。
“3”——表示改进序号。“0”是基本型,“1”是一次改进型,“3”是三次改进型。
“D”——表示前进挡位数。“D”表示具有超速挡,即4挡自动变速器;若无“D”,则表示为3挡自动变速器。
“E”——表示电控自动变速器,同时具有锁止离合器。若无“E”,则表示变速器为液控自动变速器。
“L”——表示具有锁止离合器。
“H”或“F”——表示四轮驱动自动变速器。
②目前的丰田自动变速器型号以“A340E”为例进行说明,这种形式的自动变速器主要有A140E、A245E、A541E、A650E、A750E、A760E、U341E、U241E、U151F、A540H等。
“A”——表示自动变速器。若是“U”,则表示变速器为超级智能自动变速器,且都为前轮驱动。
“3”——表示驱动方式。这里为后轮驱动。
“4”——表示前进挡位数。“4”表示4挡自动变速器,“5”表示5挡自动变速器,“6”表示6挡自动变速器。
“0”——表示改进序号。“0”是基本型,“1”是一次改进型,“2”是二次改进型等。
“E”——表示为电控自动变速器,同时具有锁止离合器;“H”或“F”表示四轮驱动自动变速器,均省略了“E”。
(2)通用自动变速器
通用汽车公司的自动变速器以“4T65E”为例进行说明,其他常见的自动变速器还有4T60E、4L50E、5L40E、3T40等。
“4”——表示前进挡位数。“4”表示4挡自动变速器,“5”表示5挡自动变速器。
“T”——表示驱动方式。“T”表示横置前轮驱动变速器,“L”表示纵置后轮驱动变速器。
“65”——表示产品系列。
“E”——表示控制方式。“E”表示电控自动变速器。无“E”表示液控自动变速器。
(3)宝马自动变速器
宝马汽车公司的自动变速器以“ZF5HP18”为例进行说明,其他常见的自动变速器还有ZF3HP22、ZF4HP24、ZF5HP24、ZF5HP30、ZF6HP26等。
“ZF”——表示变速器生产厂商。“ZF”表示德国ZF公司。
“5”——表示前进挡位数。“4”表示4挡自动变速器,“5”表示5挡自动变速器,“6”表示6挡自动变速器。
“H”——表示变速器最终是通过液压作用于执行机构。
“P”——表示变速器是行星齿轮机构。
“18”——表示额定转矩指标。
(4)奔驰自动变速器
该公司的自动变速器以“722.6”为例进行说明,其他常见的自动变速器还有722.4、722.5、722.7、722.8、722.9等。
“722”——表示汽车用自动变速器。
“6”——表示自动变速器型号。“4”表示液控4挡自动变速器,“5”表示液控5挡自动变速器,“6”表示5挡电控自动变速器,“9”表示7挡电控自动变速器。
2.自动变速器型号识别方法
(1)变速器铭牌识别法
提示
在很多自动变速器的壳体上都有金属铭牌,上面一般标有自动变速器的生产公司名称、型号、生产序号代码及液力变矩器规格等,因此可以很方便地对自动变速器进行识别。
例如,丰田A340E自动变速器在铭牌栏中的字符为“30-40LE”。宝马汽车自动变速器铭牌上直接标有“ZF5HP-18”或“ZF6HP-26”。上海通用别克汽车5L40E自动变速器的铭牌如图1-3所示。
图1-3 上海通用别克汽车5L40E自动变速器的铭牌
1-产品标识牌;2-变速器系列;3-车型年;4-HA表示3.6L V6(HB表示V6全轮驱动, HF表示2.8L V6);5-零件号;6-序列号;7-空白;8-校准码;9-铭牌位置
(2)汽车铭牌识别法
提示
有些车辆在发动机舱、驾驶室或门柱等位置有汽车铭牌,这些铭牌上一般有生产厂商名称、汽车型号、车身型号、底盘型号、发动机型号、变速器型号、出厂编号等。
通过汽车铭牌上的内容可对自动变速器的型号进行识别。
图1-4所示为丰田陆地巡洋舰轿车的铭牌,在变速器型号(TRANS/AXLE)一栏内标有自动变速器型号(A442F)。图1-5所示为一汽丰田花冠轿车的铭牌,自动变速器的型号为U341E。
图1-4 丰田陆地巡洋舰轿车的铭牌
图1-5 一汽丰田花冠轿车的铭牌
(3)壳体标号识别法
有些变速器的壳体或油底壳部位,在生产时将其型号留在上面,所以可以很方便地识别自动变速器的型号。
例如,福特汽车公司的AXOD自动变速器在其端部的阀体油底壳上有很大的“AXOD”字符。奔驰汽车的自动变速器在壳体侧部、油底壳接合面上面一点的部位,有一串字符,其中“722×××”的6位字符即为自动变速器的型号。
(4)变速器结构特征识别法
除了上述的识别方法外,还可以根据自动变速器一些独特的结构特征进行识别。例如,日产千里马RE4F04A自动变速器的油底壳在上方,宝马4L30E自动变速器有一大一小两个油底壳,奔驰S320汽车的722.502 5挡自动变速器有加长壳体,克莱斯勒41TE自动变速器在外部有电磁阀阀体等。
(5)车型与变速器型号对照识别法
一般汽车生产厂家的技术资料上会有车型与变速器型号的对照表,查表也可知道相应的自动变速器型号。但有些车型配置不同的自动变速器,这种情况还需要进一步判断。
1.自动变速器的功用
自动变速器的功用与手动变速器基本相同,即可以起到变速、变矩、变向、中断发动机传给驱动车轮的动力等功能,只是装配有自动变速器的汽车在驾驶中离合器的操纵和变速器的操纵都实现了自动化。目前自动变速器的自动换挡等过程都是由自动变速器的电子控制单元(英文缩写为ECU,俗称电脑)控制的。自动变速器如图1-6所示。
图1-6 自动变速器(宝马车用)
2.自动变速器安装位置
自动变速器一般安装在发动机后部,位置如图1-7所示。
图1-7 自动变速器安装位置
1.按齿轮变速机构的结构不同分类
按齿轮变速机构的结构不同,自动变速器可分为行星齿轮式和平行轴式2种。行星齿轮式又分为辛普森式和拉维娜(又称拉威诺)式2种。
(1)行星齿轮式自动变速器。采用行星齿轮传动,通过换挡执行元件实现挡位的变换。它具有结构紧凑、体积小的特点,是目前多数汽车采用的结构形式。
(2)平行轴式自动变速器。它采用普通齿轮啮合传动,通过换挡离合器改变不同齿轮的搭配,实现挡位(传动比)的变换。广州本田雅阁轿车采用的便是平行轴式自动变速器。
(3)双离合器自动变速器(Dual Clutch Transmission,DCT)。DCT有别于一般的自动变速器系统,DCT内含两台自动控制的离合器,由电子控制及液压推动,能同时控制两台离合器的工作。当变速器工作时,一组齿轮被啮合,而接近换挡时,下一组挡段的齿轮已被预选,但离合器仍处于分离状态;当换挡时,一台离合器将使用中的齿轮分离,同时另一台离合器啮合已被预选,在整个换挡期间能确保最少有一组齿轮在输出动力,从而不会出现动力中断的状况。
基于DCT技术的各汽车公司有不同的变速器,如大众DSG 、奥迪S-Tronic、宝马M-DKG、福特与沃尔沃Powershift、保时捷PDK 、三菱Twin Clutch SST等。图1-8所示为大众迈腾汽车的双离合器自动变速器结构。
图1-8 迈腾汽车的双离合器自动变速器结构
2.按自动变速器的布置不同分类
按自动变速器的布置不同,自动变速器可分为前置前驱动型和前置后驱动型2种,如图1-9所示。
(1)前置前驱动型自动变速器应用在发动机前置前轮驱动的传动系统中,自动变速器与驱动桥合为一体,因此又被称为自动变速驱动桥。
(2)前置后驱动型自动变速器应用在发动机前置后轮驱动的传动系统中,自动变速器与驱动桥各自独立,因此被称为自动变速器。
图1-9 自动变速器和自动变速驱动桥
3.按换挡控制方式不同分类
按换挡控制方式不同,自动变速器可分为液力自动变速器和电控自动变速器2种。
(1)液力自动变速器。它通过机械手段将节气门开度和汽车车速转化为液压控制信号,阀体中各控制阀按照设定的换挡规律控制各换挡执行机构的动作,实现自动换挡,如图1-10所示。
图1-10 液力自动变速器的组成和原理示意图
(2)电控自动变速器。它通过各种传感器将发动机转速、节气门开度、车速、发动机冷却液温度、自动变速器油温度等转变为电信号,输入自动变速器ECU,ECU根据这些电信号计算出换挡控制信号并输入到相应的换挡电磁阀,通过换挡阀控制换挡执行机构的动作,实现自动换挡,如图1-11所示。
图1-11 电控自动变速器的组成和原理图
4.按传动比是否连续变化分类
按传动比是否连续变化,自动变速器分为有级式和无级式2种。
(1)有级式自动变速器。它各挡位的传动比是一个定值,各挡传动比之间是间断的,前述行星齿轮式自动变速器和平行轴式自动变速器均属于有级式自动变速器。
(2)无级式自动变速器(即无级变速器, CVT)。CVT可以实现整个传动比范围内的连续变化,即传动比的变化是不间断的。目前,采用钢带或链条传动,通过改变主、从动带轮的工作半径来改变传动比的自动变速器即属于无级式自动变速器,如图1-12所示。这种变速器在中、高级汽车中应用得越来越多。
图1-12 无级式自动变速器
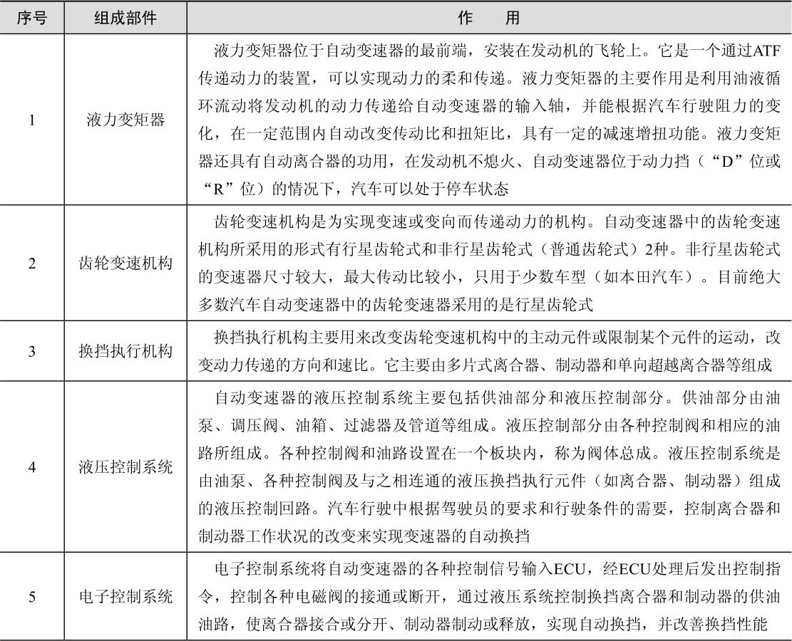
如图1-13所示,液力自动变速器主要由液力变矩器、齿轮变速机构、换挡执行机构、液压控制系统、电子控制系统和冷却滤油装置(图1-13中未画出)等组成,液力自动变速器组成部件的作用如表1-4所示。
图1-13 液力自动变速器的组成
表1-4 液力自动变速器组成部件的作用
续表
自动变速器的换挡操纵方式有按钮式和换挡杆式2种。驾驶员通过操纵按钮或换挡杆进行挡位选择,使车辆前进、停止或倒退。按钮式应用较少,按钮一般布置在仪表板上,换挡杆一般布置在转向柱(已很少见)或驾驶室地板上。
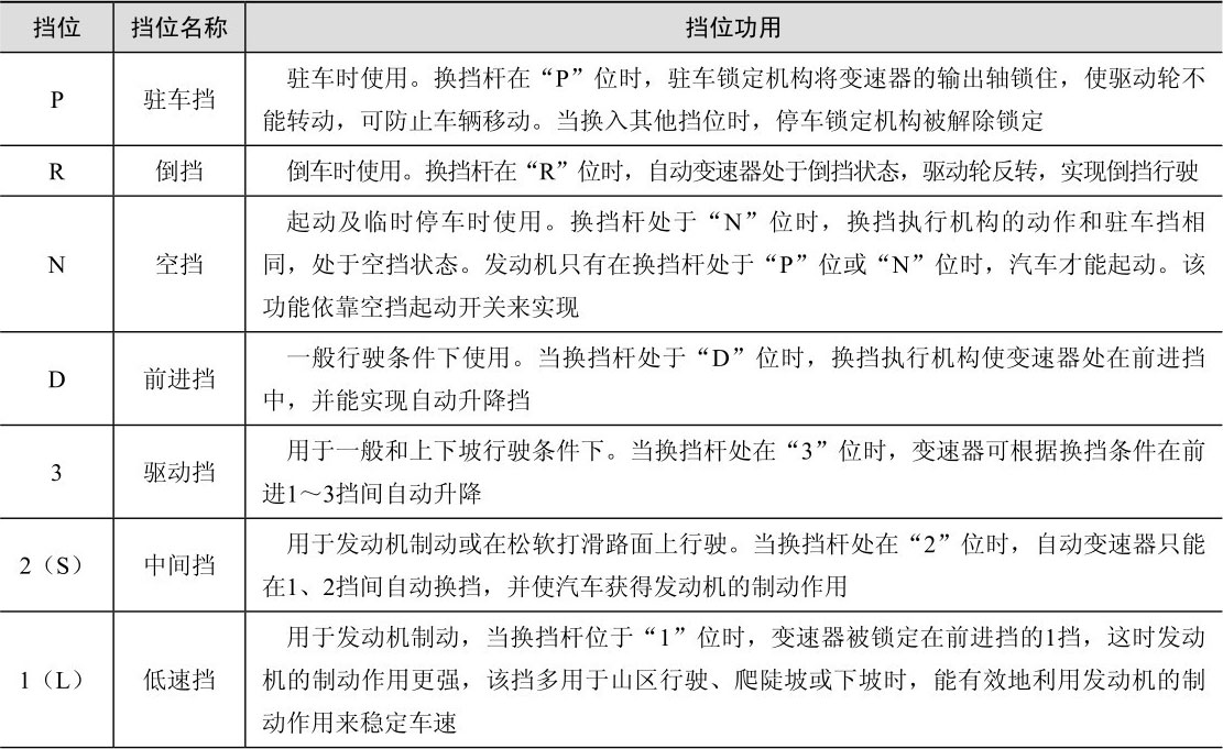
如图1-14所示,自动变速器的挡位一般分为P、R、N、D、3、2和L;有的自动变速器挡位分为P、R、N、O/D、3、2和1。其中,O/D挡为超速挡,3、2、1挡为低速挡。目前,大部分自动变速器换挡杆广泛采用手自一体形式的。
图1-14 自动变速器换挡杆位置示意图
换挡杆各挡位名称及功用如表1-5所示。
表1-5 自动变速器各挡位名称及功用
续表
自动变速器的优点和缺点如表1-6所示。
表1-6 自动变速器的优点和缺点