



跟伊桑(Ethan)约会了几次后,劳伦(Lauren)就陷入了困惑。第一次约会,他们挑了一家浪漫的沙滩酒吧,花了好几个小时来了解对方。可是晚上告别时,伊桑草草说了再见就消失了。可是劳伦很惊讶的是,下一次伊桑还是约她出去了,这次是在一家海滨俱乐部,两人喝了几杯酒,还一起跳舞。他们甚至还在沙滩上漫步了一会,但还是什么都没有发生。在道别时,伊桑只是说了一句“再联系”。几次约会过后,这种情形一再发生。劳伦是个焦虑型依恋风格的人,她简单地认为伊桑就是对她不那么动心。可是他又为什么一直在主动邀约呢?他是不是只想要个人陪他?她不想再用恶意揣测他,因为真的对他印象很不错。一位闺蜜鼓励她,别再对伊桑的行为不停地揣测,直截了当问他就好。
而劳伦自然是没有这个勇气的,她太害怕自己得到什么回应,从而受到伤害。但是,她清楚地意识到,自己不能再将宝贵的时间浪费在错的人身上。她向伊桑提出了这个问题,一开始只是试探的口气,后来却发现自己在谈话时说得非常直接:“我可不想谈一场柏拉图恋爱,你是怎么想的呢?”而出乎她的所料,伊桑完全没有觉得劳伦缺乏吸引力。他表示自己非常喜欢劳伦,也很想找一个伴儿。但是当劳伦问及他的长远打算,特别强调他“避免肢体接触”的问题时,他却没有明确给出答案,不停地顾左右而言他。因此,即使她最终没有得知他为何抗拒身体接触,却清晰地预见到了他们的未来——两人绝无可能!
至此,劳伦打消了将伊桑作为潜在伴侣的念头,两人还是继续做朋友。后来,伊桑也向她坦白,自己约会的好几个女孩都因为他迷雾重重的行为而感到挫败,而劳伦最后终于做出了正确的判断。伊桑的神秘行为其实一目了然——他显然是对自己的性取向有着严重的怀疑。劳伦非常庆幸自己鼓起了勇气,向伊桑袒露了自己的顾虑,避免了自己痴痴等待几个月,最后还是失望而归。
劳伦的故事就是有效沟通的一个良好例证,直截了当地向伴侣表达自己的需求与期望,无疑是一种很不错的方式。虽然对于安全型依恋风格的人来说,这种方式是很平常的,可对于焦虑型或回避型的人来说,采取这种方式却是有些违反天性的。
与伊桑的一次开诚布公的谈话,非常有效地结束了劳伦心中一切的无端猜测与“说辞”。而对于伊桑来说,劳伦愿意将他的行为摆上台面来说,并且表示理解,也算是一种解脱。他其实只是想找个女朋友带回家,跟亲朋好友交代,来避免他们催促自己找对象,他也同样需要一些时间,来厘清自己的性取向问题。而通过表达自己的需求,劳伦也可以将自己的情绪照顾到,不必被他人牵着鼻子走。在劳伦的例子中,依恋风格并不是关键问题,但若是不说开了,事先也不会知道到底是什么状况。如果伊桑的一系列行为仅仅是依恋风格使然,有效沟通也可以将事实揭示出来。起码在冲突不可调和之前,充分了解对方的依恋风格问题,这对于双方来讲,都没什么坏处。
那么会不会有这种可能,劳伦以这种直接的方式与伊桑对峙,令对方窘迫不堪,最后发现这些行为既非源于依恋风格,也无关乎性取向,而仅仅是因为他很害羞呢?没错,我们真的遇到过有这种经历的人。
蒂娜(Tina)的境遇与劳伦非常相似,在她与赛格(Serge)的三次约会中,蒂娜就在沙发上与其并排坐着看电影,期待着赛格有进一步动作。她和劳伦一样,担心自己的感情无疾而终,也不想浪费过多的时间去猜测赛格这样做到底有什么隐情。于是,她带着风情万种的微笑,直截了当地说:“你可以吻我一下吗?”赛格愣了一秒,一时说不出话来,不过他马上就恢复了神志,俯下身子来吻了她。而从那以后,他再没有在交往中扭扭捏捏,他们在一起都三年了,感情依然很好。
在这个案例中,富有情调的索吻,显然是一种强有力的有效沟通方式。虽然蒂娜提出要求的那一刻还是有点煎熬,但她的直接,的确为两个人的关系进展助力不少,令两人的亲密更进一步了,不论在身体上还是情感上,都是如此。即使当时赛格呈现出另一种反应,致使事情走向另一种结局,而这种有效的沟通依然是有益的。毕竟人们对于有效的沟通,往往都会产生比较显著的回应。无论是像劳伦和伊桑一样,揭示出两个人的不可能;还是像蒂娜与赛格一样,令两人关系迅速升温。
有效沟通的实现有一个前提,就是我们要知道在亲密关系中,不同依恋风格的人会有不同的需求。这些需求各有差别,但是不分好坏。作为焦虑型依恋风格,你会产生很强烈的亲密需求,无时无刻都需要确认伴侣对你的爱与尊重。而回避型的人则更看重保持距离,无论在身体还是情感上,都希望和伴侣之间留有一定空间。为了亲密关系的和谐,我们应该摒弃攻击与防御行为,找到有效的方式来清楚地沟通彼此的亲密需求。
下面是有效沟通的两个主要目标:
找到合适的伴侣。 为了确定未来伴侣是否有能力满足你的亲密需求,有效沟通可以说是最为快捷、直接的方式了。而对于有效沟通的回应,则可以在五分钟之内就揭示出比缺乏沟通接触一个月还要多的真相。若是对方对于你的需求回应很真诚,并十分在意你的快乐,你们的未来就会很有希望。若是对方对于你的诉求顾左右而言他,毫不在意。抑或是视你的感受为愚不可及、不合时宜或是自我放纵。这时候你就应该清楚,这个人没有认真地把你的感受放在心上,你们俩就可能不太适合。
确认这段关系的确符合你的亲密需求,不论是刚开始交往还是交往已久。 勇敢说出你的需求,有助于伴侣了解你的想法,并且尝试满足你的需求。他将不再需要事事揣测,担心什么事会困扰到你,甚至要去猜“这些事情”到底是指什么?
有效沟通的美妙之处就在于,它有可能将你曾以为的砒霜,转化为蜜糖,让你在亲密关系中摆脱被动。起码在恋爱的最初阶段,你如果的确需要一再确定对方是不是爱你,那就勇敢地说出来。而不要因为对表现出自己的依赖感而有所顾忌,感觉自己在倒贴,从而打消这种念头。只要将自己的依恋表达出来,你并不会成为弱势,反而可以建立起自信,获得安心。当然,有效沟通的意思是,你沟通的方式不会充满攻击性,不会激怒对方,不让他感觉到深陷责备,而同时又让他放下戒备,对你敞开心扉。
而有效沟通的另一个好处就是,你为你的伴侣做出了良好的榜样。你首先表现出自己在这段关系中的坦诚,并表示愿意为了对方的幸福承担起责任,甚至做一点牺牲。而你的伴侣看到你如此坦率,他们也会跟随你的步伐。正如第8章提到的那样,有心使用有效沟通来促进亲密关系,什么时候开始都不算晚。这是安全型依恋风格的人们惯常使用的最有力武器,无论是对待伴侣和子女,还是对待工作,他们都是如此。养成有效沟通的习惯,真的可以为你自己的为人处事方式,带来很大的转变。
通过有效的沟通,你并不一定能一下子解决问题,或者马上弥合两人之间的差异。但是你可以通过对方的反应,第一时间判断出你的幸福于他而言,到底有多重要:
对方是不是想搞清楚你的顾虑?
对方会不会立刻对你的问题做出回应?还是有刻意回避?
对方是否在认真考虑你的问题?或是就此问题来贬低你,让你觉得自己是个傻瓜?
对方是否会想个办法安抚你?还是急忙采取防御措施?
对方的回应是纯粹理性的吗?还是会站在你的角度来思考问题?
如果你的伴侣对你的问题积极做出回应,并且会考虑到你的幸福与安全感,那你接下来的亲密关系多半畅通无阻。反之,你的伴侣要是一味逃避问题的关键,采取防御行为或是让你觉得自己又愚蠢又过分,那你就该对这段关系有所警觉了。
有效沟通看起来不用费什么脑子,毕竟世上无难事,只怕有心人不是吗?的确没错,但有效沟通的轻而易举,仅仅是针对安全型依恋风格的。非安全型人群往往并不知道自己的问题真正出在哪里。从而他们会将积蓄已久的情绪突然爆发出来。而研究显示,安全型人群就不会反应如此强烈,也不容易情绪过激,因此就可以比较从容地进行有效沟通,同时还能考虑到对方的感受。安全型人群本就相信自己是值得被爱、值得被倾注感情的,因此也希望自己的伴侣能变得活跃而体贴。基于这种信念,他们就不容易被消极情绪所左右,他们很容易保持镇定、重整旗鼓、并且相信对方会产生积极回应。而这种态度是可以影响到别人的。来自加州大学圣塔芭芭拉分校的南希·柯林斯(Nancy Collins)的主要研究方向就包括构成成人亲密关系的社会与认知过程,以及这些过程对于健康和积极情绪的影响。而来自南加州大学的斯蒂芬·里德(Stephen Read)则专门研究社会推理和社会行为的神经网络模型。两人共同研究发现,安全型依恋风格的人群,往往担任着有效沟通导师的角色,他们很擅长引导他人敞开心扉,并且吐露自己的心声。但是对于非安全型的人来说,事情又会如何呢?
焦虑型的人一旦在亲密关系中发现不好的苗头,就会被负面想法冲昏头脑,并产生一些极端的念头。与安全型人群不同,焦虑型的人完全不会觉得伴侣会产生积极回应,他们往往觉得自己的亲密关系脆弱不堪,随时可能崩塌。这种思维方式就导致了他们很难有效地表达自己的需求。到了忍无可忍跟伴侣开口的时候,情绪已经爆发,这时候表现出来的肯定是暴怒、苛责甚至是威胁!这时候,你不仅很难得到令你安心的回应,对方甚至会采取逃避的方式。而柯林斯和里德在研究中证明了这一点。
相比于其他人,与焦虑型伴侣交往的人,自我表露的频率更加低,同时沟通的有效程度也很低。而不善使用有效沟通就导致了一种结果,你越是表达自己的需求,在某种程度上就是把伴侣推得更远了。接着,你就会开始运用防御机制,通过爆发情绪来宣泄自己对亲密感和确定性的需要。而这样一来,你就完全地失去了获益于有效沟通的机会。跟有效沟通的强大优势功能恰恰相反,防御行为让你丧失了坦率表达顾虑的机会。而当伴侣表现出消极回应的时候,你也不能确定他的反应是针对你的需求,还是针对你的防御行为。
比如说吧,由于你怀疑伴侣的不忠,就不停地电话轰炸对方。他说自己受够了,要跟你分手。这时候你就会陷入又一轮猜测,你不知道是因为自己的步步紧逼把他推开,还是他真的感觉你不适合自己。而你现在纠结的,也就不是你最开始的顾虑了:你一开始只是想让他多多倾听你的担忧,给予你足够的安抚,起码能做点儿什么让你感受到充分的安心与爱。
因此,即使你害怕受伤是情有可原的,但你还是应该通过建立信心和有效沟通,以此来规避防御行为。老实说,我们身边采用了有效沟通行为的人,长久下来都会感激于此。有效沟通可以充分显示出伴侣对你的感受,也很有利于加强双方的关系,而这一切对你们来说都是很大的解脱。虽然有的时候,沟通得到的回应并不完全如你所愿,你可能必须得承认自己搞砸了——假使自己不这样做,对方可能还容易接受一些。但是我们还没有遇见哪个人,在回顾自己的约会或交往历程时,后悔自己将重要的事情开诚布公地和对方说开的。事实上,他们都觉得在寻找合适伴侣、增进伴侣感情这样的长程目标上,有效沟通的确起到了非常显著的推进作用,他们都非常庆幸自己采取了这样的方式。
举一个例子,希拉里(Hillary)正计划着,在一个阳光明媚的周六早晨,约斯蒂夫(Steve)来一次布鲁克林大桥的美妙漫步之旅,但斯蒂夫回应说自己要洗衣服,洗好了跟她说。希拉里听了很难过,她朋友支招让她打电话回去跟斯蒂夫说,衣服可以玩回来再洗——毕竟那是一个多好的春日啊。希拉里勉勉强强打了个电话回去。而斯蒂夫不仅更坚定了自己要洗完衣服的决定,还说那一天都不想一起出去了!希拉里感觉非常挫败,她对朋友让她打电话回去催斯蒂夫的建议,感到非常恼火。希拉里感觉在这段关系里投入过多,反而有害无益。几个月以后,另一个朋友告诉希拉里,斯蒂夫对于上一段失败的婚姻一直非常挫败,因此他还没有准备好,或者说没有那么强的兴趣,去开始下一段关系。这时候,希拉里更加确定是那天早上的事情,自己逼得太紧,而导致斯蒂夫察觉到自己无力开始新的感情,想到这里,希拉里心里更是怪罪自己。不过刚开始,她也对朋友提出的那个建议愤怒不已,认为这直接毁了他和斯蒂夫的关系。但是后来,她意识到朋友其实教给她了关系中最为重要的一课:那就是如何有效地表达自己的要求。那是她第一次感觉到自己在一段关系中,完全地表达出了自己的需求,而不是在玩花招。虽然说这招在斯蒂夫身上并不奏效,但是她依旧认为自己已经尽最大努力了。她也还是领悟到,即使不成功的努力,也要好过不去尝试。也找到了从前人们对她不够亲密的原因,根本无关乎自己的外表是否足够性感迷人。
下面一个例子,就充分演绎了如何做到不带歉意地直接表达出诉求,而且这种方式还十分奏效:
杰娜(Jena)已经被自己的一个问题困扰多年,由于害怕失望,她不愿意跟约会对象明确地表达出自己对于婚姻和生育的极度渴望。而她现在已近40岁,生物节律已经让她感到刻不容缓,于是她决定在刚开始交往时,就跟未来的伴侣坦言,自己除了很想当母亲之外,也想尽快地找一位同样热爱孩子的伴侣。虽然她猜想,很多人听到这句话以后都会仓皇而走,当然这种怀疑也是情有可原的,但是不久以后,杰娜就发现自己多虑了。她本来没抱什么希望,但是和奈特(Nate)约会以后,一切都开始有了转机,听了杰娜的话,他不仅没有退却,反而一拍即合。而且奈特认为杰娜非常清楚自己要什么,并且很坦诚地说了出来。有效沟通对杰娜来说非常奏效。至今他们两成为了幸福的一对儿。
虽然说互相理解可以非常有效地推进两个人的关系,但是对于回避型依恋风格的人来说,有效沟通也有着独特的效用。作为一位回避型人士,你可能常常感觉自己需要保持距离和独立性,总之就是有这种诉求,也说不上来为什么。一旦开始这种想法,你就会感觉自己对伴侣丧失了兴趣,怎么描述这种感觉呢?就是在某一瞬间,觉得对方或许不是自己想要的那个人,甚至觉得长痛不如短痛。但后来你就会发现,自己辗转于失败的恋情之间,经历着一次又一次相同的戏码。作为回避型人士,在一开始的调情阶段,你就应该适时表露出自己对独立空间的要求,无论是身体上还是心理上,一旦你感到两人关系太近时,就要及时学会将对距离的诉求表达出来。你要事先向伴侣解释,当你感觉到关系有些太过粘腻时,会需要一些时间来独处,而这并不是因为双方在关系中出了什么问题,这一点非常重要。这种沟通可以有效地平复他们的焦虑,也能一定程度地安抚他们的依恋机制。了解了这些,他们就不会一门心思只想跟你接近(这是让你最难以忍受的事情)。这样一来,你和伴侣的关系也就不会一直呈现着猫抓老鼠的态势了。
安德烈斯(Andres)是个回避型依恋风格的人,他和莫妮卡(Monica)结婚二十五年了,开始发现自己得了一种慢性的自身免疫疾病。医生说这种病不好治愈,但不会对他的生活和寿命产生什么影响。另外,他需要定期进行检查。他已经由首次发现的震惊,转为后来就习以为常了,他已经学会将眼前的境遇摆到一边,减少对自己的困扰,继续如常生活。但莫妮卡似乎不是这样的,她并不相信“一切正常”的说辞。她总要时不时劝安德烈斯去复诊,进而对自己的身体状况进行全面的了解。但安德烈斯却总是逃避话题,还将医嘱弃之不顾,有时候,这件事就会让两人产生很大的冲突。最终,在几个月的周旋以后,他终于开始直接和莫妮卡对峙了。他当然知道,莫妮卡的出发点是担忧和顾虑,可是这种担忧毫无用处,只会一遍又一遍让他想起自己的病情。他很信任自己的医生,也觉得自己不再需要更进一步的治疗。他觉得莫妮卡的行为不仅无异于他的健康,也会损害两人的关系。莫妮卡意识到了自己的行为不能帮助到安德烈斯,这只是她处理疾病的方式,而不该强加于对方。她认识到自己应该做一位尊重并支持对方意愿的伴侣,而不是一味地强迫对方。自此以后,莫妮卡开始注重自我检讨(虽然并不总是如此),渐渐将两人的冲突缓和了下来。
莫妮可(Monique)和格雷格(Greg)确定关系几个月了,而在今年独立日的那天遇到了问题。莫妮可想要和一群朋友一块儿庆祝节日,但没有邀请格雷格一起,起码还没开口邀请。格雷格为此越来越沮丧,他总是心事重重地揣测这件事情。莫妮可是不是只把自己当作生命中的一位过客?自己是不是很令她丢脸,以至于不想把自己介绍给朋友?格雷格不想直接当面跟莫妮可对峙,那样会显得自己太过热情黏人。因此,他决定先给点暗示,于是他说:“我不知道独立日那天该干点什么。有朋友约我,但我不知道自己更想去赴哪一个约。”而事实上,他根本没有别的备选计划,但他就是不想表现得自己在等着莫妮可的邀请。而莫妮可并没有捕捉到他的暗示,她以为格雷格真的很纠结,还想着帮他做个决定。而这时候格雷格打了退堂鼓,他想,要是自己抛出了所有线索,莫妮可还是没有邀请他,那就是对方真的不想让自己去了。他开始怒火中烧,甚至开始动摇,怀疑莫妮可是否真的是他心目中的完美对象了。
试想一下,要是格雷格使用了有效沟通会怎么样呢?他是个焦虑型依恋的人,那种有效沟通的对话方式显然不是他的天性。相比之下,他更习惯于采取防御行为。但他还是决定突破自我。他对莫妮可说:“我很想和你一起庆祝独立日,你愿意跟我去我的局,或者带上我和你的朋友一起过吗?”莫妮可回答说,她之所以没有邀请格雷格,是因为觉得他不会喜欢参加她的高中老同学聚会,要是他有兴趣的话,为什么不呢!格雷格问出了一个简单的问题,也得到了期待的答案。而更重要的是,有了第一次的成功尝试,他们两个人都觉得沟通更加便捷敞亮了。
那么,要是当时莫妮可的反应正好相反,格雷格的要求遭到了拒绝呢?其实在有效沟通之中,是没有输家可言的。即使莫妮可没有接住格雷格的话茬,快速地转移了话题,格雷格也可以从中获得有效信息。那时候,双方关系的警戒旗就是插在事实之上,而不是格雷格的无端猜想之中,起码格雷格可以知道莫妮可的确没有能力去满足他的需要,顾忌他的感受。即使莫妮可这样回应,我们也不建议格雷格立刻离开对方,但这的确是典型的“冒烟的枪”。如果这种情况还会后续发生,那么格雷格可能是时候另觅合适伴侣了。
如果你问什么时候应该使用有效沟通,我们当然会不假思索地回答“随时随地”。但当你问出“我是不是应该在所有小事上都用到呢?我是属于焦虑型,那我就会将所有的忧虑和怀疑都暴露给伴侣,根本没人知道什么时候才是个头!”通常情况下,如果先前困扰你的事情得到了积极回应,这将改变你接下来的一系列行为。而如果你不将顾虑说出来,任由情绪积攒,那么焦虑和恐惧就自然愈演愈烈。
当你感觉运用有效沟通很得心应手了,建议你看看以下的一些使用原则:
针对焦虑型 ——你一旦感觉自己开始采取防御行为了,就该转而进行有效沟通了。当你的伴侣有些话语和做法(或者说一些欲言又止的时刻)激起了你的依恋机制,并且让你感觉自己快要爆发,通过一些类似不接电话、要挟分手或者移情别恋等防御行为来反击的时候,请制止你自己。这时候应该理清自己真正需要什么,基于此产生有效沟通。当然,这一切都要在你完全冷静下来以后进行。(这对于很多焦虑型的人来说,可能需要一到两天)
针对回避型 ——提醒你使用有效沟通的准确信号,就是在你感觉被束缚得几近窒息时。你可以通过有效沟通向伴侣解释,说自己需要一点空间,并且寻找到双方都可以接受的方式。比如说在确保对方的情绪能照顾到的情况下,尝试着做出一些改变。在有效沟通之后,你会发现自己的亲密关系不再是厚重的枷锁。
在一个周六,相爱七年的赛琳娜外出见朋友的时候,拉里要在家里处理一大堆令人心烦的工作邮件。赛琳娜回来以后又开始收拾去健身房的东西,此时拉里又气恼又难过,问:“你刚回来又要出去了?我一到周末就见不到你人影儿!”虽然这时候拉里也知道,自己的恼火有些莫名其妙,赛琳娜也对这突如其来的攻击给吓了一跳。他早该知道赛琳娜的打算,其实如果拉里愿意的话,她也是可以在家里陪他的。这时候家中气氛变得紧张,两人都久久没有说一句话。拉里读完一些让自己冷静下来的文章,开始真正意识到自己的行为缘何而来:他之所以急躁,一是因为处理不完的工作文件,二是因为自己需要赛琳娜待在身边以获得安全感,却又不想直接要求对方改变计划。于是就本能地采取了防御行为,为了留下赛琳娜而挑起了争吵。事后,他向赛琳娜解释了事情的原因,并且因为自己没有准确表达自己的需求而表示歉意。听闻了前因后果,赛琳娜也平静下来,给予了拉里所需的支持,拉里也不再阻挠赛琳娜去健身房。
保持内心的坦诚。 有效沟通需要你保证真挚与诚恳,要勇敢袒露自己的情感!
关注自己的需求。 保证你的需求得以表达出来,在表达自己诉求的同时,也要将其跟伴侣的心情结合起来考虑。如果对方最终受到伤害,你也很难独善其身。你们毕竟是一个情感共同体。在表达需求的时候,使用一些“我需要,我感觉,我想要……”这类的动词是很有帮助的,它们的聚焦点应该在于自己的需求本身,而非归咎于伴侣上,比如下面这样:
●“我希望在关系中多些自信,而你和女侍应生搭讪的时候,我就觉得如履薄冰。”
●“你在朋友面前跟我唱反调的时候,真的让我很受挫,我很希望你能尊重我的意见。”
●“我很希望你是值得信任的,当你和朋友去酒吧的时候,我真的感觉你会背叛我。”
要学会强调重点。 若是你仅仅平铺直叙地表述,伴侣很难准确地捕捉到你需要的东西。这也导致对方更难正确理解你的意思,因此,你要准确表述出困扰你的点,比如:
●当你夜不归宿的时候……
●当你整天都置我于不顾……
●每当你说完爱我又反悔的时候……
不要一味责怪。 千万不要让对方感到自己自私、无能或者愚蠢。有效沟通并不意味着无限地放大对方的缺点,而且一味责备只会让你偏离原来的主题,将事情第二次陷入僵局。你一定要在自己足够冷静的情况下,再开始进行沟通。因为你会发现,情绪起伏非常大的时候,试图有效沟通反而会适得其反——此时你的语气会非常吹毛求疵!
要立场坚定,不要步步退让。 亲密关系中的需求,往往具有相对稳定的周期性,虽然不同依恋风格的人,不一定会觉得所有的需求的都一样合理。但大家的出发点,都是希望双方的关系和谐。因此坚定地表达需求,就是有效沟通的关键所在。这对于焦虑型依恋风格的人更是重要。因为在我们的文化中,将某些需求启齿都是不那么合理的。但无论这些诉求是情有可原,还是令对方感觉稍显无理,都要记住那关系到你自己的幸福,而这才是最为重要的。
1966年,美国最高法院颁布了著名的“米兰达警告”(Miranda`s Law),警察在抓捕犯人的时候,必须向其宣读他们的以下几条权利:你有权保持沉默;你所说的话都有可能成为日后法律惩处你的依据;你有权在审判期间委任辩护律师;若你无力雇佣律师,可以申请免费指派。这些都是你的权利,听明白了吗?
我们的一位同事戴安(Diane)曾经笑谈起几位向她发出“米兰达警告”的家伙,比如,有人向她宣称二人约会期间的一些“条约”,他们会说:“我可不觉得自己准备好对你负责了。”言下之意就是“要是之后有什么变数,休怪我没提醒过你!”那语气活像警察正在例行执法,提醒嫌疑人。这些家伙觉得立下“法则”之后,就能够撇清今后对戴安的一切情感义务了。
反之,善用依恋原则,则可以建立起自己的安全型米兰达权利,与回避型截然相反,这些权利可以囊括你在陷入爱河后产生的一切信念,双方几乎将自己的灵魂都交由对方保管,两人都履行着保全这份感情的责任,使之永葆生机。
通过将你对亲密关系与爱情的态度呈现给伴侣,可以为对方树立良好的榜样。而你也在一开始就为自己建立起了一段安全的关系,在这样的亲密关系中:
你保持着内心的坦诚。
你有能力判断伴侣的一切反馈。
通过你的努力,双方都能紧紧相连于一条安全稳固、互相依存的纽带之上。
当你还对有效沟通不怎么习惯的时候,建立一套你想传递的基础信息模板是非常有效的方法。你最好不要选择情绪不佳的时候做这件事,还有很重要的一点,就是你的朋友可能会给你一些曲线救国的建议,以此来满足情感需求,比如故意让伴侣妒忌,你必须得抛却这些建议。如果条件允许,你应该找到自己的安全角色榜样(详见第9章),或是安全型依恋风格的朋友,再或是非常熟悉有效沟通法则的人来帮助你组织这套信息模板。确定下基本的体量以后,试着用最适宜的语调叙述出来。将这些信息先写下来,能够在你退缩或者忘掉“底线”之时,帮助你克服恐惧和焦虑,同时也有助于带着自信来面对伴侣。当你对有效沟通熟能生巧,并且在实际生活中尝到甜头,有效沟通也就自然成了你的本能之举。
回答下面的问题,定下有效沟通的基调。
我为什么会在这段关系中感觉到紧张与不安全(依恋机制的激活和抑制)?我的伴侣到底做了什么,才让我有这种感觉(这里可以参见第9章的依恋关系目录)?
1______________________
2______________________
3______________________
我伴侣做些什么,会令我感觉到安心与爱意?
1______________________
2______________________
3______________________
哪些行为是我最想体验或者展开讨论的?
1______________________
2______________________
3______________________
这最后一个问题的答案,就将指导你定下第一次有效沟通的基调。接下来,就将自己的有效沟通模板简短地写在下面,记得附上有效沟通的五条原则。
我的有效沟通脚本:
______________________
______________________
______________________
______________________
______________________
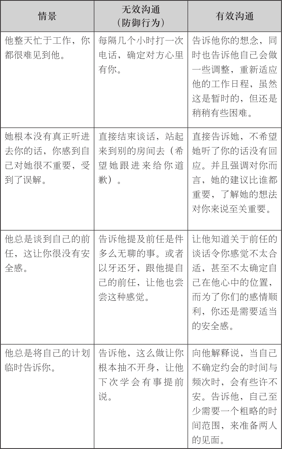
多看一下后面的例子,它们是在特定情况下,有着特定意义的有效沟通方法,注意体会有效沟通与无效沟通的不同之处。你就能明白,为什么伴侣在两种沟通方式之下的反应,有如此显著的差别了。
续表
非常重要的一点在于,即使采用了有效沟通,有些事情也没法马上解决。事情的关键点在于对方的反应,这取决于他是否在意你的情绪,将你的快乐放在心上,并且愿意做点什么让你舒心。