



如果你发现,亲密关系中所遇到的困难,都归咎于双方亲密需求的冲突,那有没有什么办法可以解决呢?
或许在依恋相关研究中,最为微妙的一个发现就在于,依恋风格的稳定与可变双重性质。也就是说,依恋风格既可能长久地持续下去,又可能发生改变。迄今为止,通过对于焦虑——回避型伴侣日常生活细节的观察,我们有了一些相关发现。而现在我们将为这些伴侣提供一个契机,帮助他们齐心协力打造安全型的关系。
依恋相关研究显示,当人们与安全型人群组建亲密关系时,就会更倾向于建立起自身的安全感。但即使两人都不是安全型,也不代表未来就全然不容乐观。研究发现,安全感的触发,也就是让人们产生一种安全感稳步上升的体验,可以帮助人们产生更强的安全感。当一个人在怀念与安全型伴侣的关系,或是由以前的生活经历激发起安全型的角色模式时,就说明他成功地采取了一种安全型的策略。这时候,他在亲密关系中的行为会更有建设性,同时身心状况也可能获得好转。如果伴侣双方都能这样做,效果将是显而易见的。
其实对安全感的触发一点都不难,只要多思考周围的安全型人群在亲密关系中是怎么做的,就能够实现。为了找到这种角色模式,一定要在心中回忆人生中经历过的各式各样的人,无论是过去还是现在。安全感不仅可能出现在亲子关系这种非常亲密的情况下,也有可能出现在你通过工作或朋友偶然认识的人身上。最重要的不在于这个人是谁,而在于他有着安全型依恋风格以及待人处事的安全行为模式。一旦你身边出现了一个或多个这样的人,就应该尝试着将他们与人相处的模式综合起来,形成一个综合的图式:包括他们说话的方式;在不同情形下的反应;他们的关注点和忽略点;在伴侣情绪低落时的行为方式;以及他们在生活与亲密关系之中的大体形象概括。比如下面这样:
“当我与经理的意见不合时,我会非常直白地表达出来。他会对我的意见产生很大的兴趣,并且与我探讨这件事,而不是与我针锋相对。”
“我最好的朋友约翰(Jon)和妻子劳拉(Laura),总是鼓励对方去做自己喜欢的事。当劳拉决定离开律师事务所,投身于社会工作时,即使这意味着家中经济负担大大加重,约翰还是头一个向她表达了祝福。”
苏珊娜·菲利普(Susannah phillips.),是《共同治愈》(Healing together)一书的合作者之一,她在书中说道,我们与宠物的相处模式,能够为我们的亲密关系提供一些启发。即使我们的宠物有很多陋习,但我们还是会无私地宠爱着它们:它们会在半夜吵醒我们,会将我们心爱的东西弄坏,还需要我们无微不至地关注,将它们捧在手心。事实上,我们与宠物的相处模式,正是生活中安全型相处模式的绝佳范例。我们对于宠物的态度总是充满着安全感的,不会担心它们故意伤害。即使它们乱吃东西,或是把家里弄得一团糟,也不会过多责怪。依然会在回到家时给它们一个亲密的问候,即使在外面经历了糟糕的一天也不会迁怒它们,总之,我们会对宠物们,给予无条件的爱。
你可以将所想到的一切安全型榜样都整合起来,总结他们值得学习的品质。整合起来的内容,将成为你自己的安全角色榜样,而这也就是你要努力的方向。
在依恋风格的研究中,所谓“工作模式”,就是用来描述我们在亲密关系中的基本信念机制,也就是指导我们一切行为的基础。“工作模式”决定了我们想做什么、不想做什么,以及我们的态度与期待。简言之,其主导了你在亲密关系中所表现出的一切。而在一开始,充分了解自己的“工作机制”,正是逐步建立安全感的当务之急。充分了解以后,你才能进一步辨别出哪些思维、感受与行为范式,才是有助于安全感建立的。
综上所言,你首先要做的就是了解支配你在亲密关系中表现的“工作模式”。虽然你可能通过前面的阅读,已经有了一些对于依恋风格的不错见解。但是建立一个自己的亲密关系目录,依然可以帮助自己更清楚地了解自己的依恋风格,到底是如何影响日常亲密关系中的思维、感受和行为的。
这个亲密关系目录从依恋风格的角度出发,可以贯穿过去与现在经历的多段关系。一系列对于记忆和学习微观机制的研究都发现,无论是在什么时候,只要我们回忆起一个场景,或者令某一段记忆进入意识,我们都会对其进行重新建构组合。我们的记忆并不像是图书馆里的旧书一样,即使蒙上厚厚的灰尘也将亘古不变;我们的记忆更像是一个鲜活而有生命的个体。今天对于过去的回忆,事实上已经是一种多年以后我们提取特定记忆时,进行了编辑与重构的产物。换言之,我们现在的经历塑造了我们对于过去经历的看法。而通过建构自己的依恋风格目录,我们会从一个全新的视角,来重新审视自己对过去亲密关系的总结。透过依恋风格目录,我们可以反省并改变一些附着于特定记忆中的无效信念,从而建构起一个更加具有安全感的工作机制。
后文所附的表格,就是亲密关系目录的有关格式。对于目录的制作应该由自己独立完成。最好是预留出足够的时间,将其一次性填完。这样,你才更容易从依恋风格的视角出发,对自己有一个完善和精准的了解。在第一行,你需要将经历过的所有伴侣名字填下来,这一行的信息可以简要涵盖出你所有的约会对象。我们建议在表格的填写中,一行一行地完成目录,可以避免你的注意力被其他场景所分散,并且有助于在这些亲密关系中,建构出一个由很多个人结合而成的“安全角色榜样”,也有利于你收集更多有效的信息。在第二行,你要写出你对这段关系的记忆,包括对这段关系的一个描述,以及每当想起这段关系时的一个标志性事件。在你写下对于亲密关系的总体印象之后,第三行的内容则会让你对特定场景有一个更细致的视角,以此观察到自身依恋机制中的激活或去激活策略,是被哪些情景所触发的。而第四行则要求填写你对这些场景的反应方式:包括你当时的所做、所想以及所感。这个目录下的内容,就主要是帮助你回忆自己的各种反应方式。
第五行是接下来非常重要的一步,你要从依恋风格的角度来评估前面填下的这些经历,以此来触及影响你亲密关系的核心因素。到底是什么因素导致你如此反应?是防御行为?还是去激活策略?在这列清单上就将一目了然。到了第六行,你就要更多地考虑自己的反应方式,并将这些方式以成人依恋的相关原则转述出来,将这些伤害与阻碍你亲密关系的行为都罗列出来。最终到了第七行,则是让你寻找一个更加具有安全感的新方式,来应对这些情景,这就需要借鉴你所遇到的安全角色榜样,以及我们在书中所提到的一些安全型处事原则。(详见后文框内)
“读心术”:嗯,我就知道他肯定是要离开我了。
我注定要孤独终老了。
美好的事物总是短暂的。
“全或无”思维:我把一切都搞砸了,我拿这种情况无能为力了。
我再也不吃这一套了,我要让他好看!
好像事情不太对劲儿,哎,对我来说什么都不太对劲儿。
我待会儿得去看看他,跟他搭上两句话。
他一会最好来求我原谅他,否则我俩就玩儿完了!
要是我更引人瞩目一点儿、再性感一点儿,事情就不会像现在那么糟糕了。
他那么优秀,为什么会同意和我在一起?
一旦发生争吵,脑海里就全是对方的不是。
在争吵渐渐平复以后,又能回忆起伴侣的种种美好来。
善于伪装
要跟对方做出清算
挑起冲突
期待对方先做出妥协
威胁对方要分手
表现出恨意——比如翻白眼,轻蔑地斜瞟
试图挑起对方的醋意
假装自己日理万机,无暇顾及对方
冷暴力——不和对方说话或拒绝身体接触
耍一些把戏
“全或无”思维:我知道对方不适合我,肯定是这样的!
以偏概全:我根本不适合拥有亲密关系!
他一直在干预我的生活,我快控制不住了。
自从在一起后,什么都要迁就对方,代价实在太大了。
我想离开这里,我快窒息了。
如果他真的适合我,这些糟糕的事儿就不会发生。
我要是和XX(前任的名字)在一起,就不会发生这样的事。
恶意揣测:这太明显了,她就是在故意激怒我。
他只是想把我束缚住,这根本不是真爱!
幻想着和其他人产生恋情。
我自己一个人过可能会好些。
哎,他实在太粘人了,真是让人悲哀。
善于伪装
产生冲突起身就走
贬损你的伴侣
表现出敌意,轻蔑的眼神
对伴侣吹毛求疵
身心上的撤退
感情上的分享极少
不愿聆听对方的心声,常常忽视对方
采取防御性为
激活策略:为了重归于好而产生的一切想法、感受或行为
将伴侣供上神坛
在伴侣面前,感觉自己渺小而劣势
在争吵之后,只想起伴侣好的一面而忘却他对你的伤害
在爱情中,太过频繁地触发依恋机制
总是处于感情的“危险地带”
情绪起伏非常大,并且沉浸在喜怒无常之中
采取去激活策略
将万事不求人误认为独立
通过贬低对方,来获得自我重要性和自尊的满足
对伴侣吹毛求疵,而看不到优点
对伴侣的行为总是恶意揣测
感觉不到对方的情绪征兆
对前任有着非常的热望
想象着“理想型”的出现
压抑自己的情绪和感受
有空陪伴对方
不过多干涉对方
给予对方支持和鼓励
有效沟通
不耍心机,不玩把戏
将伴侣的幸福作为己任
内心坦诚,在交往时积极而赤诚
就事论事
在产生冲突时,不会以偏概全
防患于未然——在对方的负面情绪爆发之前,就进行一些安抚
你可以让一位了解你依恋风格的人,比如说家人、密友或者你的心理治疗师,跟你一起来填写这份亲密关系目录。可以请他们作为你的依恋风格顾问。当你的判断被激活或去激活策略左右,或是依恋机制有些失控时,可以寻求顾问的帮助,或许能够产生看待问题的新视角。一位称职的依恋风格顾问,可以在你的不良依恋倾向产生时提醒你,并且帮助你在采取行动伤害这段关系之前,就将情绪转化为安全型,令双方进入舒适地带。
填完这份亲密关系目录,想必也能够了解自己在亲密关系中的行为模式,以及那些可能会干扰你的幸福生活以及工作效率的不当行为。或许你也更深入地了解了自己在(过往或现在)不成功的恋情之中,致使你与伴侣产生冲突的不良情感模式。接下来,就能够进行更深入的总结了。
写下那些在亲密关系中,容易导致你依恋机制激活(针对焦虑型人群)或去激活(针对回避型人群)的特定情况。
___________________
列举出一些阻碍你获得安全感的无效行为模式。
___________________
列举出你亲密关系中,最常遇到的依恋问题。
___________________
现在,请再次回顾你的亲密关系目录,回想一下那一位或几位安全角色榜样,是否在亲密关系问题的处理上,给予了你一些启发?
在这些特定情况下,他们会怎么做?
他们会对此持什么样的观点?
如果他们知道你面临这些问题,会给你什么样的建议?
从他们处理问题的方式,你能获得哪些经验?
上述问题的答案,有助于你填写亲密关系目录的最后一行,也是至关重要的一行内容。而下面的两个例子,可以帮助你更好地利用这份目录,令它对你的亲密关系产生真正的帮助。
我们为本书收集素材而访问乔治娅(Georgia)和亨利(Henry)时,他们还处于整天争吵的状态。亨利觉得自己做什么都不能令乔治娅满意,自己总是被对方指手画脚、吹毛求疵。而乔治娅感觉亨利没有尽到婚姻中应尽的责任。她每天都要催着丈夫去做一些鸡毛蒜皮的事情,家里什么决定都要自己来做,从给亨利的妈妈买生日礼物到租房子的事。她在这段关系中,感觉到孤立无援。
通过观察行为模式,乔治娅显然属于焦虑型依恋风格,她常常会因为一件事情而陷入长期的烦恼。亨利在工作日没有时间跟她沟通,她就会不停打电话发短信,可是亨利也很少会回复。乔治娅的亲密关系目录如下:
属于回避型依恋风格的亨利,每天要忙于应付病人,因此对乔治娅的电话和短信轰炸感觉非常恼火。而每次给她回拨过去,对方一开口就是满腔责怪,整个谈话最后便不欢而散。而纵观他的亲密关系目录,是下面这样的:
续表
当乔治娅和亨利将自己的亲密关系行为模式梳理出来,我们会发现他们看待同一情景的方式是不一样的。从亨利的角度,他忽视妻子的需求,轻视妻子的依赖,长此以往就导致事情变得越来越糟,关系中的幸福感也日渐流失。而在乔治娅的视角中,她使用的一系列防御机制只会将亨利越推越远,永远达不到她想要获得陪伴的预期目的。每当坐下来谈论这件事情时,两人都准备了一肚子的道理。亨利说自己白天并不是不会想她,只是工作太忙,没时间放下手头的事情打电话给他。而对乔治娅来说,她必须不断确定亨利在两人分离期间,也是不断想着她的。她可以理解丈夫工作忙,但自己还是很需要整天都和丈夫保持联系,才能感觉到亲密。
后来他们找到了一个很棒的解决办法:亨利要事先编辑好一条短信息,每当自己想念乔治娅的时候就发给她。这样一来既不会浪费他的时间,又能很好地安抚乔治娅的焦虑。这个方法对他们俩的关系来说堪称奇效。对乔治娅来说,一天“想念”短信让她很快从焦虑中平复下来,专心投入工作。而亨利也不会觉得乔治娅的不断叨扰影响了自己的事业,从而不胜其烦。事实上,借鉴了自己上司和妻子的特别处理方式之后,他深深体会到亲密关系中的安全基地,对双方的事业会产生多大的好处。而两人晚上回家见面时,所有的紧张都会一扫而空,一切的欲求不满和敌意也都不复存在。
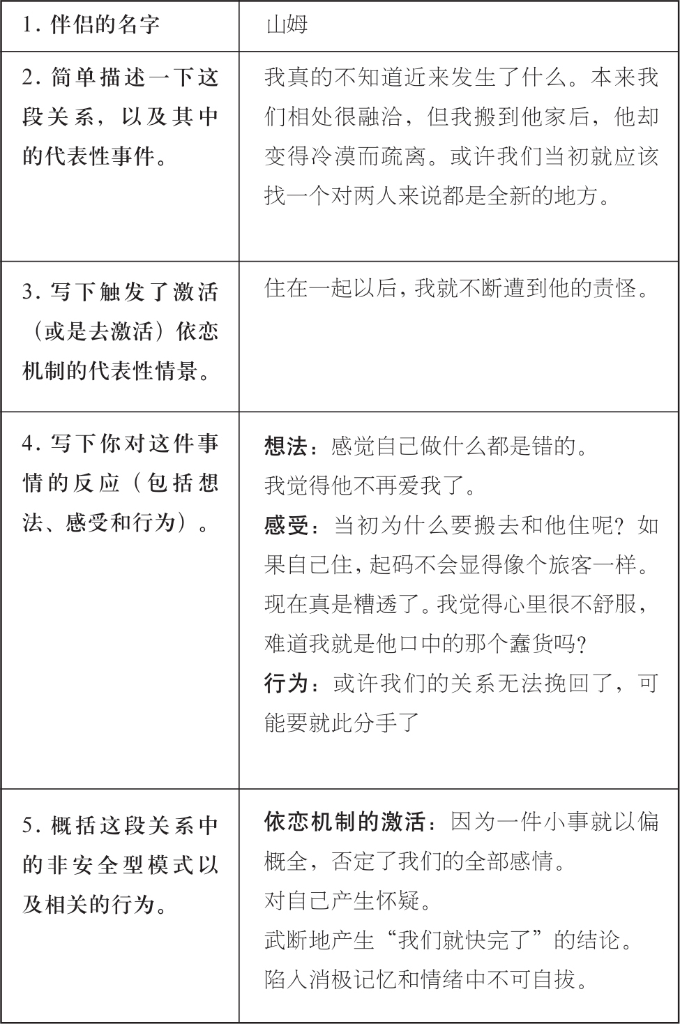
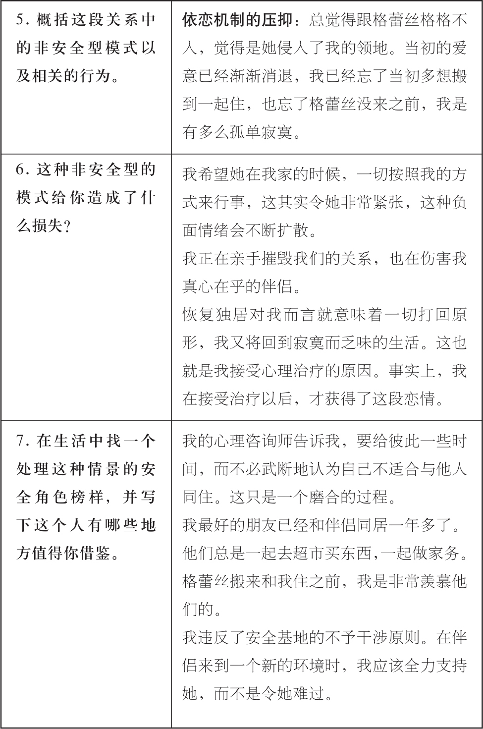
山姆(Sam)在格蕾丝(Grace)搬到纽约之后,就很想让她搬来和自己一起住。他们在一起两年多了,山姆强烈地感觉,是时候让两人的关系更近一层了。不仅如此,他们常常在对方住处一待就是一整天,住在一起就能省掉一笔房租了!但格蕾丝并不想和搬进山姆的小公寓,她想找一间更宽敞的房子,两人就能各占一间房。但山姆不想这样,一来他很喜欢自己的小房间,也找不到任何理由在已经有住处的情况下,增加自己的住房开支。一来他确信两人可以在小公寓里面和谐相处。不过,他还是有一点小顾虑。毕竟从没跟别人住在一起过,而每个人有自己的生活方式。多年以来,他都觉得自给自足的生活伴随着孤单,因此自己想要另一种生活。而格蕾丝搬进来以后,山姆感到了前所未有的压力甚至自己快要窒息。她的东西放得到处都是,仿佛令他失去了从前的避风港,他强烈地感觉到自己家被占领了。直到有一天,牙膏事件的发生,让他觉得自己真的失去了从前的港湾。格蕾丝总是习惯从中间挤牙膏,而山姆必须小心翼翼地从底部往上挤。当他看到牙膏管中段的不平整,他终于莫名发火,大声抱怨格蕾丝的粗枝大叶。此时的格蕾丝手足无措,她一直竭力控制自己的行为,在公寓内做什么都如履薄冰。而这次冲突触及了她的最后底线。
思忖片刻后,山姆做出了下面的亲密关系清单:
而与此同时,格蕾丝也填了下面这份目录:
续表
在填写完亲密关系目录后,山姆意识到独居多年的经历,以及对自我依靠的坚定信念,是自己面临的最大挑战。他被这种挑战所击倒,现在需要重新建立对格蕾丝的理解和包容。而格雷丝也意识到,面对山姆与自己同住之初的无所适从,自己的确也手足无措了。而自己看待问题和反应的方式,也在深深伤害着这段感情。她很赞同姐姐关于建立缓冲区的建议。刚好,她有一个闺蜜要离开纽约六个月,格蕾丝提出暂时租用朋友的工作室,用于自己的艺术创作和其他业余活动的场地,这样一来就不怕打扰到山姆了。而山姆对此感到很惊喜,从未想过格蕾丝会为了他做出那么大的改变。现在格蕾丝有其他地方可以去,他感觉如释重负,再也不必受到她所带来的困扰。而六个月以后,格蕾丝其实已经很少住在短租的房子里了,而她也不再需要忙着找别的住处,因为两人已经可以很和谐地住在一块了。
别忘了依恋风格虽然稳定,但也是可塑的,因此安全感的建立是一个循序渐进的过程。每当新的顾虑、不满和冲突出现时,我们就记录下这条新的信息。这样做能够让我们渐渐打破不安全的范式。但是,安全感的建立不仅仅是解决亲密关系中遇到的问题,也与两人的共同乐趣有关。找到享受二人世界的方式,比如在公园散个步,一场电影或一顿晚餐,看一档两人都喜欢的综艺节目,总之找一种方式让彼此更加贴近对方。只有摆脱非安全型的行为模式,你处理感情问题的能力才会大大提高。苏·约翰森(Sue Johnson)医生,是情绪焦距疗法的提出者,她从多年的临床与写作经验中得出启示:建立关系中的安全感、认识到自己对伴侣有多强的依恋感,非常有利于推进双方的恋爱关系。另一位在依恋理论应用领域的先驱丹尼尔·西格尔(Daniel Siegel)医生在他的很多著作中,例如《心智成长之谜》(Developing Mind)、《从内而外的教养》(Parenting from the Inside Out)以及《第七感》(Mindsight)等等,都提到了有助于人们建立安全感的方法。他通过一种特别的技术,教导那些非安全依恋风格的人如何将从前的经历,以安全的方式解读出来。并让人们知道,小时候原生养育着的记忆,对于依恋风格的有着非常显著的影响。这些知识不仅有助于人们成为合格的父母,同时对生活的其他方面也有很大的推进作用。
一旦安全感建立,对于亲密关系中的两人就形成双赢局面:焦虑型的一方,可以获得一心渴望的亲密感,而回避型的一方也可以享受到更多独立性,满足自己的需要。
你是否想过,即使自己非常努力地想要逃离亲密关系陷阱和不安全感的恶性循环,却还是于事无补?这种情况可能是因为伴侣一方或双方的改变动机不够强烈,从而导致努力功亏一篑。我们知道,当人们处于焦虑——回避型关系中,特别是两人都没有能力给对方足够的安全感时,生活中就会出现长久而巨大的分歧,要做到完全消退是非常困难的。但我们仍然应该相信知识就是力量。相关的依恋只是可以帮助人们了解,现在遇到的困境关乎伴侣双方,而不仅仅是一方的不可理喻,而这种困境的存在,只因为双方的分歧积累已久。
这种全新的视角所带来的最大好处就是,你会对自己有更清晰的认知。亲密关系的不协调,对于非回避型依恋风格的一方来说是非常痛苦的,他们将长期处于被回避型一方抗拒的状态。我们在书中提到的很多例子,都证实了这种情况。比如有人一直保持高度的神秘感,还反过来责怪对方过分猜忌;青睐于和伴侣分床睡,甚至找些借口不和对方待在一起。跟回避型伴侣在一起,就会长时间体验到抗拒和疏远。刚开始体验到这种疏远策略时,回避型人群的伴侣们会归咎于自己,甚至坚信对方要是换做和别的人在一起,就不会这样做了。相比自己,对方更愿意和其他的人共同生活,会开始感觉自己丧失了吸引力,变得一无是处。
而你长此以往这样想,就形成了一种潜台词:对方真的不能被你感化,同时也会对自己的角色产生颠覆性的认知。当你认识到伴侣长期的撤退策略、保持距离只是寻找舒适区的一种方式,不管对谁都是这样的时候,你就不会在关系中出现任何问题时,都把责任归咎于自身了。
起码从表面上来看,回避型的人在亲密关系中,比较不容易受伤,因为撤退毕竟是一种单方面的行为,并不需要另一方的配合。虽然回避型的一方显得更加从容,但值得注意的是,冷漠并不意味着安全感。回避型人群不断地压抑自己的亲密需求,却在亲密关系中表现出愉悦感的骤降。与此同时,他们会将自己的不快乐,归咎于伴侣头上。
那么,意识到这一点后,我们又该怎么做呢?
在接受我们的访问时,阿兰娜(Alana)讲述了她和前夫斯坦(Stan)的故事。她着重强调了斯坦工作特别忙,就连周末也会有各种杂事要处理,根本很难和她待在一起,即便如此,两人的生活倒也安稳。但当阿兰娜为了拉近彼此的距离,想与斯坦来场浪漫的散步。每到这时,斯坦总是找各种借口推脱。他们不止一次遇到这种情况,阿兰娜兴致勃勃地跟朋友和同事说,自己要和斯坦出去度周末。她非常激动地制定计划,甚至开始收拾行李。而过几天,她会非常沮丧地跟朋友们打电话,说事情在最后一刻出了变故,他们就去不成了。有一次是因为斯坦的工作,有一次是他不舒服,还有一次是说车子需要修理。他们会因此大吵一架,但事情很快平息以后,下一次又要重蹈覆辙。对于阿兰娜来说,让她的希望一次又一次地落空,实在是种非常深的伤害。
最终,阿兰娜和斯坦的关系难以为继。事实上,她从来没办法掌控两人的关系,不仅仅表现在是否出去度假,甚至也不完全关乎两人是否浪漫。关键在于两人之间相隔着巨大的鸿沟,虽然阿兰娜深知这一点,但还是很难完全接受,并且带着这种分歧继续生活。
当然,也有一些人找到了在亲密需求相左的情况下,达成相对和谐局面的方法。这又是怎么做到的呢?毕竟他们都很清楚,涉及关系中某些特定方面,是很难要求对方做出颠覆性改变的。如果彼此非要强求,那就会产生西西弗斯(Sisyphean)的悲剧,所有的失落和挫败都会堆积如山,争执下去只能两败俱伤。但是换个角度,他们选择了改变自己的期望,他们学会了接受对方的一些局限,开始选择一些实用的生活策略,比如下面这样:
学着一定程度上的独处,就算伴侣不是个主动的人,也不会催促他们改变。
伴侣抗击亲密接触时,他们会把这当作伴侣的天性并且接受,而不再采取自我贬低和攻击行为。
即使原本非常期待和伴侣一起完成的事,也学着接纳可能的变数,自己独立完成。
即使伴侣不会参与,也会找一些志趣相投的朋友一同玩耍。
学会感恩伴侣的付出,同时也不计较伴侣的疏忽。
其实有许多人都会在关系伊始,遇到伴侣之间亲密需求有冲突的问题,但他们最终选择了改变自己的心态,达成了一个两人都可以接受的平衡状态,比如下面的例子:
53岁的道格(Doug)曾经因为妻子的晚归,两人常常吵得不可开交,而最终他决定换种方式来应对。晚上妻子进门的时候,他不再暴怒而是报以温柔的问候。不仅如此,他还立誓要把家打造成为令妻子归心似箭的港湾,而非战火纷飞的地狱。
38岁的娜塔莉亚(Natalia)总是梦想着与丈夫共度惬意时光,因为丈夫对共度周末的屡屡推脱,一年多的时间里,他们都争吵不休。这令她下决心改变。她开始事先列好计划,万一丈夫难得想要参加,就一起去,就算不愿意,娜塔莉亚也会从容道别,独自享受。
43岁的詹尼斯(Janis)在与拉里(Larry)结婚前,拉里就已经有过一段婚姻。他在孩子的教育上很不上心,而詹尼斯不仅要操心孩子,还要处理其他的生活琐事。她非常清楚这些事务需要自己完成,不再对丈夫的帮助抱有太强烈的期望。也不再因为他不愿协助而暴怒争吵了。
在以上的案例中,主人公都与伴侣存在着长时间的亲密需求冲突。他们选择在亲密度上做出一些妥协,也为双方的分歧找到了自己的解决办法。这种妥协也无可厚非,都是单方面做出的,也没有涉及原则底线。重要的是,可以避免无休止的冲突,而这些冲突除了导致极大的挫败与失望,不会有任何的好处。他们在自己可以容忍的范围内选择了降低期待,有效地化解了冲突。
那么这种通过降低期待化解冲突的方法,到底是否值得推崇呢?我们的答案是:具体情况具体分析。如果你刚好处于难以解决的亲密关系冲突之中,并且无论如何都想继续这段关系,那这或许是你获得安稳关系的唯一途径了。但是你在亲密关系中的满意度,就会低于那些不需要与这些问题做斗争的人们。但是相比于那些存在着根本分歧,却不接受这种差异,每天不断因此争吵的情侣来说,当然还是要好一些。
不过,如果你刚开始一段关系,感情尚且还不成熟,就已经感觉到许多的亲密冲突了,那么就建议长远考虑这段关系,权衡自己是否真的愿意为了和这个人在一起,而做出如此大的让步。因为在亲密关系中,由于依恋分歧而造成的争吵,与普通的恋人争吵完全不同的。一般的情侣发生争吵,他们会努力通过达成共识而解决问题,这会令他们更加亲密。而因为依恋风格的分歧而产生的争吵是无休无止的,唯一的出路就是逼迫其中的一方,为了自己心爱的人而步步退让。
可是,一旦妥协失去了原则,依恋冲突会致使关系不断恶化。下一章就会讲述亲密冲突是如何失控的,以及如何认清当前的形势,更重要的是,如何抛开这些苦恼。