



1. 试用期员工绩效考核制度
第1章 总则
第1条 目的
掌握试用期员工的工作状态与表现,及时对表现优异的试用员工进行奖励,对不合格的试用员工进行淘汰,形成良性循环用人机制。
第2条 适用范围
本制度适用于公司所有试用期人员。
第3条 原则
1. 以考核试用期人员的胜任力为导向,遵循多角度考核原则。
2. 在公平、公正、公开原则下,采用定量考核与定性考核相结合原则。
第2章 管理职责
第4条 行政事业部职责
本制度由行政事业部管理,负责组织、实施试用期员工绩效考核,并对试用期员工的绩效考核结果与员工所在部门主管进行沟通,做出处理意见。
第5条 各部门职责
各个部门作为试用期员工绩效考核的主体,应根据本制度客观、真实、及时地对本部门试用期员工进行绩效考核,并将绩效考核结果与试用期员工沟通后上报至行政事业部。
第6条 试用期员工职责
试用期员工应积极配合部门主管完成绩效考核工作。
第3章 绩效考核
第7条 考核周期
试用期员工每月考核一次。每月15日前入职的员工参与当月绩效考核,15日后入职的员工不参与当月绩效考核。
第8条 考核流程
1. 员工所在部门直接上级每月2日前与员工沟通后制定《试用期员工绩效考核表》,报行政事业部。
2. 每月3日前,员工做上一月度工作总结,并填写《试用期员工绩效考核表》自评部分,交于直接上级。
3. 员工所在部门直接上级据实填写《试用期员工绩效考核表》,计算员工绩效考核结果,于5日前交给行政事业部。
4. 行政事业部汇总绩效考核结果,根据公司相关规定做出相应的处理。
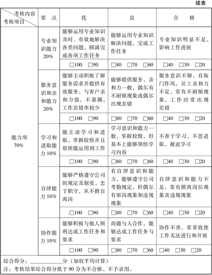
第9条 考核维度
考核维度是考核对象考核的不同角度和不同方面,包括业绩维度、行为态度维度、出勤考核。
1. 业绩维度,业绩指被考核人员所取得的工作成果,考核范围包括每个岗位的岗位职责指标,任务目标完成情况,对下属的管理和工作指导情况(管理人员)。业绩考核的指标由员工的直接上级制定。考核比重占总绩效的70%。
2. 行为态度维度,指对员工在工作过程中表现出来的行为情况的考核。考核比重占总绩效的20%。
3. 出勤考核,指对员工在考核周期内出勤情况(包括迟到早退、旷工、请假)进行考核。考核比重占总绩效的10%。
第10条 考核方式
考核方式为员工自评加上级考评。员工自评绩效结果占总绩效结果的10%,上级考评绩效结果占总绩效的90%。
第11条 等级划分
第12条 考核申诉
若员工对于绩效考核结果有疑义的,可以在绩效考核结果公布后2日内向行政事业部提出考核申诉。行政事业部根据员工反映情况进行调查,于收到申诉后2日内做出申诉处理意见。
第4章 附则
第13条 本制度自发布之日起开始执行。
第14条 本制度的编写、修改及解释权归人力资源部所有。
2. 试用期员工转正申请审批表