



1. 人办资源供需预测制度
第1章 总则
第1条 目的
为明确规定人力资源供需预测工作的要求、步骤和方法,确保人力资源供需预测的科学性和合理性,制订切实可行的人力资源工作计划,满足企业战略发展需要,特制定本制度。
第2条 适用范围
本制度适用于公司内部各岗位人力资源供需预测工作。
第3条 职责分配
1. 人力资源部负责各阶段人力资源供给与需求的预测。
2. 各部门积极配合人力资源部组织的供给和需求状况预测。
3. 总经理负责对人力资源供需情况预测报告进行审核。
第2章 人力资源需求预测
第4条 人力资源需求预测内容
人力资源需求预测内容包括公司现在人力资源需求、公司未来人力资源需求、公司未来人力资源流失、公司总体人力资源需求预测等。
第5条 人力资源需求预测步骤
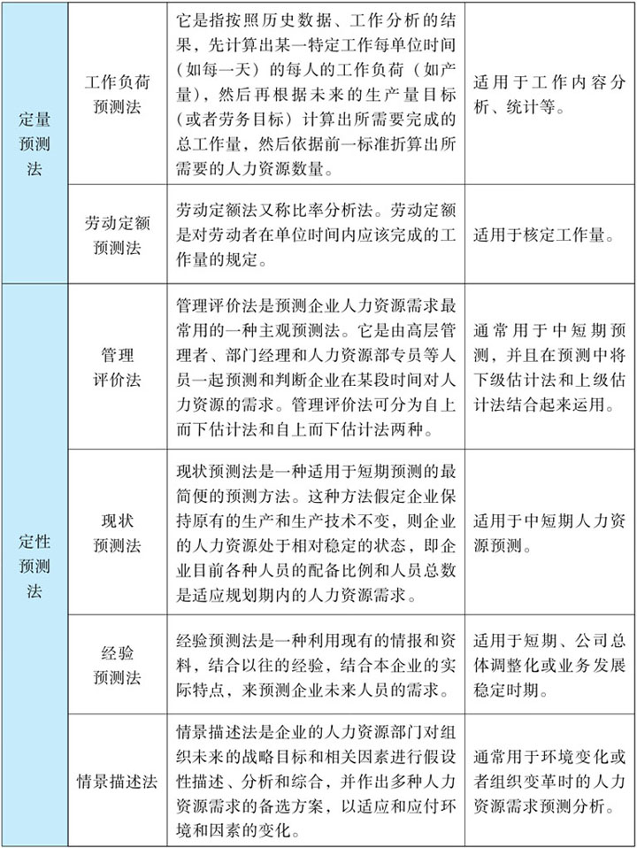
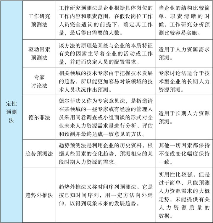
第6条 人力资源需求预测常用方法
第3章 人力资源供给预测
第7条 人力资源供给预测内容
在预测未来的人力资源供给时,要明确的是企业内部人员的特征:年龄、级别、素质、资历、经历和技能。必须收集和储存有关人员发展潜力、可晋升性、职业目标以及采用的培训项目等方面的信息。技能档案是预测人员供给的有效工具,它含有每个人员技能、能力、知识和经验方面的信息,这些信息的来源是工作分析、绩效评估、教育和培训记录等。技能档案不仅可以用于人力资源规划,而且也可以用来确定人员的调动、提升和解雇。
第8条 人力资源供给预测流程
第9条 人力资源供给预测方法
第4章 保证人力资源供需平衡方法
第10条 人力资源供需结果分析
对人力资源供需结果进行分析,对供大于求、供不应求等情况采用有效的方法进行综合平衡。
第11条 人力资源供不应求的平衡方法
1. 将公司内部符合条件而又处于相对富裕状态的岗位人员调往空缺岗位。
2. 员工短缺不太严重时,可以适当延长员工上班时间,以一定补助作奖励即可。
3. 缺少高、专、尖人才时,拟定内部培训计划、晋升计划或内外部的招聘计划。
4. 业务繁忙时,聘用全日制临时工,业务不太繁忙时,聘用非全日制临时工。
第12条 人力资源供大于求的平衡方法
1. 精简、合并组织结构,辞退不良员工,鼓励部分员工自谋职业、内退或早退。
2. 缩短上班时间,降低员工平均工资水平。
3. 分解工作,由多人承担原来一人承担的工作内容。
4. 加强培训,提高人员技能、生产率和竞争力,转移资产、开办第三产业、分解人力等。
第5章 附则
第13条 本制度自发布之日起开始执行。
第14条 本制度的编写、修改及解释权归人力资源部所有。
2. 年度人员需求预测表
3. 人力资源需求分析表
4. 人力资源供给预测表