



1. 人力资源规划管理制度
第1章 总则
第1条 目的
为了规范和指导公司人力资源规划工作,为公司的生存和发展提供相宜的人力资源,特制定本制度。
第2条 适用范围
本制度适用于公司人力资源管理工作。
第3条 规划原则
遵循前瞻性、可行性、一致性原则。
第4条 作用
1. 确保公司在经营发展过程中对人力资源的需求,获得并储备一定数量具备特定知识、技能的人员。
2. 能够有效地调整人员的分布状况,把人工成本控制在合理的支付范围内。
3. 有助于调动员工积极性,建设训练有素、运作灵活的员工队伍,增强公司对未知环境的适应能力。
4. 能够有效预测公司潜在人员过剩或人力不足的问题,以便及时采取应对措施。
5. 减少公司关键岗位、关键技术和关键环节对外招聘的依赖性。
第2章 人力资源规划工作的内容
第5条 人力资源总体规划的内容
1. 根据公司的经营目标与发展战略,通过人力资源管理子系统,做好供求平衡和员工发展。
2. 计划期内公司对人力资源管理的总方针、目标、总政策、实施步骤和总预算的安排。
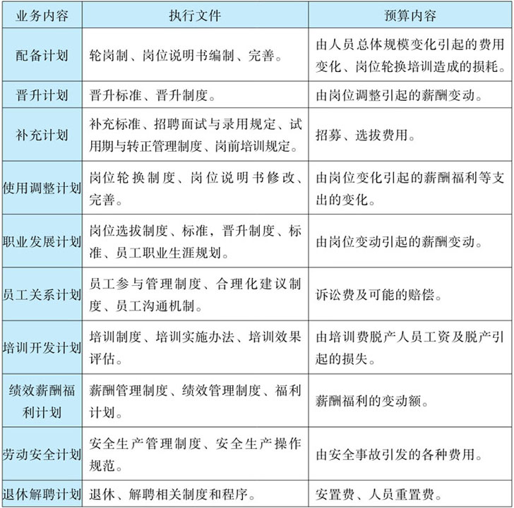
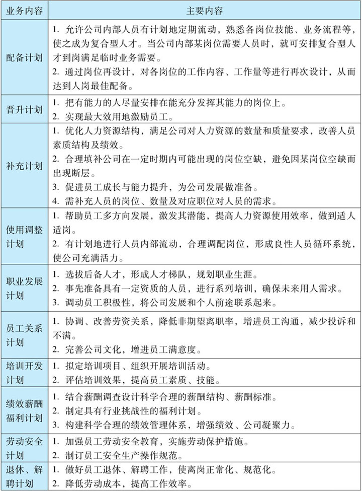
第6条 人力资源规划各项业务计划
1. 人力资源规划各项业务计划如下表所示。
2. 人力资源规划各项业务计划执行文件及预算内容如下表所示。
第3章 人力资源规划的制定和评估
第7条 人力资源规划制定程序
1. 公司经营发展目标、战略规划、经营环境分析。公司人力资源部正是制定人力资源规划前,必须向各职能部门索要各类数据,人力资源部负责从以上数据中提炼出所有与人力资源规划有关的数据信息,并且整理编报,为有效地规划人力资源提供基本数据。具体如下表所示:
人力资源部组织讨论以上数据,编制标准并分解衍生出具体的人力资源活动计划。
人力资源部制订年度人力资源规划工作进度计划,报请各级领导审批后,告知公司全体人员并根据公司战略规划和经营发展目标下发《各部门工作评价表》及《各部门人力资源需求申报表》,在限定工作日内收回。
人力资源部在收集完毕所有数据后,对以上数据进行描述统计分析,制作年度人力资源规划环境分析报告,由公司人力资源环境分析审核小组完成环境分析的审核工作。审核小组成员构成为公司各部门负责人、人力资源部环境分析专员和人力资源部负责人。
人力资源部将审核无误的年度人力资源规划环境分析报告报请公司总经理层审核批准后方可使用。在人力资源环境分析期间,各职能部门应该根据部门的业务需要的实际情况,在人力资源规划活动中及时全面地向人力资源部提出相关的信息数据。人力资源环境分析工作人员应该认真收取各职能部门传递的环境信息。
2. 人力资源部根据公司或部门实际情况确定其人员规划期限,通过公司人力资源信息库全面了解公司现有人力资源情况,为预测工作准备翔实的资料,确定公司经营目标,并明确实现此目标公司需要配备的人员数量、人才素质和实现目标所需的时间要求。
3. 分析人力资源需求和供给,采用定性和定量相结合的方法对人力资源进行需求和供给预测。
(1)人力资源需求预测内容包括人员数量、质量、层次结构。人力资源需求预测常用的方法包括定员定额法、趋势分析法、回归分析法、德尔菲法、现状规划法、经验预测法、管理人员判断法等。
(2)人力资源内部供给分析需要利用公司人力资源信息库,人力资源供给预测项目如下表所示。
4. 制订人力资源供求协调平衡的总计划和各项业务计划,并分别提出供求不平衡时的调整措施。
结合人力资源需求分析结果与人力资源供给分析结果,编制人力资源规划,并进行供求综合平衡,编制各分项业务具体的执行、调整计划,以期达到人力资源供求协调平衡。
5. 人力资源规划的组织实施与评价、修正。对编制好的人力资源规划实施监控,并根据经营环境、社会环境的变化进行及时调整,使其更适合公司的发展。
第8条 人力资源规划评估
人力资源部通过定期与非定期的人力资源规划工作评估,使有关政策和措施得以改进和落实。此举有利于调动员工工作积极性,提高人力资源管理工作的效益。评估可以从以下三个方面进行。
1. 管理层是否可以在人力资源费用变得难以控制或过度花费之前,采取措施来防止各种失调,并因此使公司人工成本得以降低。
2. 公司是否有充裕的时间来发现人才。因为好的人力资源规划可以使公司在实际雇佣员工前,已经预计或确定了各种人员的需求。
3. 管理层的培训工作是否可以得到更好地规划。
第4章 附则
第9条 本制度自发布之日起开始执行。
第10条 本制度的编写、修改及解释权归人力资源部所有。
2. 人力资源规划管理表