



岗位职责的制订,是在岗护士一日工作检查的标准,设立临床护士每一岗位的工作细则,能够让年轻护士准确、安全的进行一日工作的实施,同时也是护士长进行检验、核查本人护理工作的标准,因此岗位细则的制订需要护士长持续不断的进行改进与规范。
(1)工作地点:
神经内科NCU。
(2)工作性质:
NCU的护理管理。
(3)工作范围:
护理工作质量的监督检查;病区护理员工的管理考核和奖、罚、升、降、调动等。
(4)直属上级:
护理部(副)主任。
在科护士长和病区主任的领导下,全面负责本病区的护理管理工作。对本病区患者全面护理过程负责,为第一责任人;负责人力资源调配;负责质量管理;负责物资管理;负责护士绩效管理;负责各级人员的培养。并协助科护士长负责科室的组织、管理工作,确保科室工作顺利进行。
(1)每年1月15日之前制订本组年度工作计划草案;90%以上的护士对病区计划认可,通过并组织实施,完成率达到90%。
(2)每年1月完成上一年度护士年终考评,将每位护士的考评结果告知护士本人。
(3)每年7月完成本年新员工岗位的规范化培训方案修订,参加医院入职培训率达到100%。
(4)每年8月前100%完成转正护士评价与培训。
(5)每年10月前统计继续教育学分,护士学分合格率至少达到95%。
(6)每年12月前完成护理规章制度的更新,上报科护士长,经科室护理质量小组通过,组织实施并持续改进,执行率100%;文件3年更新一次。
(7)每年12月15日交本病区年度护理工作总结,总结本年计划中各项指标的完成情况。
(8)落实护士职业生涯规划,完成护士技术考核1次/月,理论考核1次/季度。
(9)每季度独立完成1次夜班;平日白班的服务日2次/季度,每年服务日工作涵盖病区各种护理岗位,并完成服务日报告,有问题记录与分析,通过会议、培训或谈话等形式告知相关人员,采取持续改进的措施,护理问题解决率达到90%以上。
(10)每年2个长假(5天以上的)均有代班工作,需休息护士长间替班。
(11)每月5日前制订本月工作计划,并组织落实,实施率至少达到90%。
(12)每月5日前报护士、护理员考勤。
(13)每月5日前提交《总务库房物品领取计划单》。
(14)每月15日前完成上月护理质量、不良事件分析,针对问题提出质量改进措施并组织实施,有记录;分析内容传达至每位护士,有护士签字。
(15)每月组织护理查房1次,解决临床中的实际问题,护士参加率不小于60%。
(16)每月召开公休座谈会1次,征求患者意见,并完成会议记录,对患者提出的问题有反馈。
(17)每月参加护理部或科室护士长会议,出勤率至少达到95%,将会议内容通过会议、培训或谈话、书面等形式告知护士。
(18)每月清点核查仪器设备,有记录签字,发现损坏第一时间联系送修。
(19)每周四前公示下周护士排班。
(20)每周有计划提交耗材请领单到医工科,保障临床使用,保障急救物资。
(21)每周参与主任查房一次,主治医查房至少一次,了解本专业疾病治疗、研究的动态和前沿等,提高专科知识水平。
(22)交班前检查每位护士仪表,不符合要求予以纠正;了解患者情况,依据护士能力动态调整责任护士管理患者的数量。
(23)每日定期检查药品、抢救物品管理情况,保证日常工作及抢救工作的正常进行。
(24)每日执行一日五查房,根据病房情况确定管理督查重点,并开展工作,每天在病房工作时间不低于80%。
(25)每日随时协调、解决本病区医、护、患关系。
(26)及时与医工、后勤相关人员沟通,保证物资供给充足,设施设备使用安全。
(27)及时与后勤部门相关人员沟通,提出需求,保证病区患者日常所需的被服、饮食饮水供应。
(28)减少病区非医护人员流动及保证其环境整洁。
(29)处理突发事件:发现隐患,及时采取有效措施,按照事件等级上报。
(1)人力资源管理责任:
1)对病区护士负有工作调配的责任,考核考勤的责任,工作质量督查的责任,培养、提高病区护士能力的责任,专业知识、技术培训的责任,工作综合能力评价的责任,绩效考评与分配的责任。
2)对病区护生有临床教学、授课、考核的责任。
3)对病区进修护士负有培训管理的责任。
4)对病区护理员负有监督、指导、管理的责任,考核考勤的责任,行为规范的责任。
5)对病区其他辅助人员负有监管的责任。
(2)看管责任:
1)对病区患者安全负有看管责任。
2)对病区非医护人员的流动有看管责任。
3)对病区设施、仪器负有看管责任。
(3)质量责任:
1)对护理质量计划、实施、效果评价、反馈、改进负有责任。
2)对患者全程护理质量负有督查、保证良好的责任。
3)对物资使用过程中出现的质量问题负有监管、反馈的责任。
4)对设备仪器的完好无损,保持备用状态负有责任。
5)对病区年度护理临床、教学、科研负有计划、落实实施、总结、改进的责任。
(4)数量责任:
对病区护理指标的完成及提供的数据负有责任。
(5)合作责任:
1)对病区护士间的协作负有协调、指挥的责任。
2)对病区医护配合负有提出建议、协调、调配的责任。
3)对病区陪住数量负有评估、调整的责任。
4)对病区与医政、医、技、医工、总务后勤、教研室负有执行、协作的责任。
(6)安全责任:
1)对病区患者住院期间的护理安全负有责任。
2)对病区环境设施的安全保障负有责任。
3)对病区医务人员的职业防护负有责任。
(7)政治责任:
1)对各类突发公共事件、医院委派的任务负有执行与配合的责任。
2)对个人廉洁自律、遵纪守法、执业行为等负有责任,对护士负有教育责任。
在科护士长、病区主任的领导下,对病区的护理人力资源具有调配权,对科室计划、上级主管部门的决定具有执行权,对病区护理工作具有决策权及参与权,对护理质量、院内感染防控、职业防护等具有执行与监管权,对病区耗材具有请领权。
(1)直接管理人员:科护士长、病区主任。
(2)监管人员:病区护士、护生、进修护士、护理员、配餐员、卫生员及其他临时人员。
(3)合作人员:医政、医技、医工、总务后勤、教研室人员。
(4)外部人员:患者及患者家属。
(5)与以上人员具有服从、指导、合作、服务的关系。
(1)7:50~8:00:
到岗,巡视病房,了解病房夜间情况,充分听取夜班护士的反馈。根据护士的特殊情况进行弹性排班。
(2)8:00~8:30:
参加医生护士集体交班,如有医护配合问题及时提示。
(3)8:30~9:00:
抽查夜间报表填写和护理记录的完成情况。协调解决医护、临床与后勤、外送等部门的问题。
(4)9:00~10:00:
检查正规技术操作及护理措施落实情况,了解危重患者的病情及治疗方案落实情况,随时给予指导,必要时跟随医生查房。
(5)10:00~11:30:
巡视病房,执行每日五查制,了解责班护士工作完成情况。
(6)11:30~12:00:
检查主班当日医嘱处理情况。执行每日五查制,保证患者的安全。
(7)12:00~13:00:
休息。
(8)13:00~14:00:
执行每日五查制,检查病区环境,了解护士中午工作情况,查重症患者的治疗与护理的落实情况,保证患者有病情变化处理到位。
(9)14:00~16:00:
完成每日重点工作。
(10)16:00~16:30:
检查责任护士对所管患者工作完成情况;进行当日病房护理工作小结,并将所发现问题记录在《护理质量管理手册》上。
(11)16:30~16:50:
根据当日病房物品使用情况,及时补充贵重物品,保证夜间用物充足。
(12)16:50~17:00:
执行每日五查制,跟随责任护士进行床头交接检查,下班。
依据工作两年以下护士所占比例、人均工作量比值、床护比进行计算。
(1)以脑血管病、神经免疫与感染等为主的专科疾病组。
(2)床位数××,护士数××,床护比1∶2.5~3。
(1)爱岗敬业、积极进取、有奉献精神;有意愿担任护士长工作。
(2)身体健康。
(3)大专学历至少3年临床经历;本科学历至少2年临床经历;硕士学历至少1年临床经历或具有中级职称。
(4)有护理部为期3~6个月的培训经历。
(5)准护士长测评合格。
(1)工作地点:
NCU护士站。
(2)工作性质:
医嘱执行及核对。
(3)工作范围:
病房的床位调动、医嘱的执行及核对、费用的录入与查询等。
(4)直属上级:
NCU护士长。
正确处理医生所开具的本病区所有患者日间的医嘱;有核查医生开出医嘱的正确性,督促责任护士执行医嘱的及时准确;协调联系病区内部及外部临床、非临床部门各方面关系及工作,保证病区治疗护理工作正常运行。
(1)协助护士长做好科室管理工作,护士长不在时代理护士长处理日常工作。
(2)负责本病区医生对患者开具医嘱的正确处理、核对、打印;并对即刻医嘱提醒责任护士及时完成。
(3)与医生沟通:指出医嘱的不正确并督促其更改,防止漏账或多记账。
(4)与护士沟通:督促责任班护士各项检查、治疗和护理工作的及时完成,通知责任护士所管辖的病房将要入院、临时出院、临时外出检查的患者,并整理检查病历护理资料完整、耗材不漏账、各种检查确认完全等;督促准备班护士的工作完成。
(5)与病房外部协调联系:
1)与住院处联系,为住院患者安排床位。
2)与外送人员联系,协调临时检查、送标本及物品。
3)与后勤、医学工程科联系协调病房仪器、设施的维修等。
(6)负责病区仪器完好、呈备用状态,并做到“四定”(定位置、定数量、定期检查、定人管理);负责白班仪器内外借用的协调、登记等。
(1)发现医生开具出不正确的医嘱,对其负有提醒纠正的责任。
(2)对在护士工作站执行医嘱的正确性负有责任。
(3)对责任护士及时准确的处理即刻医嘱负有提示的责任。
(4)对本病区内、外部各方面合作、支持工作负有联系、协调、通知、分配、指挥责任。
(1)7:50:
检查夜班工作完成情况;查看标本留取、送检情况,检查当日出院或死亡患者有无未确认收费药品,以便及时让患者结账。
(2)8:00:
参加护士医生集体晨交班;检查病房规格化,提示各班注意事项;每周一次全体护士晨会时,讲评上一周各班协调配合,同时进行新药信息的传达。
(3)9:00~12:00:
检查药车、冰箱内药物及时退药。整理各种外送单据,交代外送任务。处理医嘱、打印执行单、发送领药单;核对患者一览表人数、床号,点击当日出院患者至出院处;和管床医生联系,掌握当日收入院患者、倒床患者、临时出院患者等情况,予以协调床位调整,并通知责任护士做好准备;正确处理当日医嘱;通知治疗班、责任班护士及时执行医嘱;陆续接到住院处收入患者电话,协调各方工作,安排入院床位,通知主管医生、护士;打印检查单,通知外送人员送检患者进行检查。
(4)12:00:
休息。
(5)13:00:
正确处理当日医嘱;打印并核对医嘱,做每日重点工作。
(6)14:00:
打印外出检查单并通知家属,核对医嘱,检查执行单签字情况,做好重点工作。
(7)16:00:
由后勤班打印次日治疗、护理执行单。下班前自查,并与8-8班进行物品交接。
(8)16:30:
整理护士站卫生,与白8-8护士交接班。
周一:整理护士站的各种物品,保持整洁。
周二:做好家属探视管理,进行科室请领与退药。
周三:领取灭菌注射用水。
周四:介绍新药以及药物使用安全性的知识。
周五:整理护士站抽屉。
在病区护士长的领导下,对医生开具医嘱有处理权、纠错权;对本病区工作有参与计划权、执行实施权;对护理质量、院内感染防控、职业防护等具有执行与监管权。
与以下人员具有服从、指导、合作、服务的关系。
(1)直接管理人员:
病区护士长。
(2)监管人员:
病区护生、进修护士、配餐员、卫生员。
(3)合作人员:
病区护士、医生。
(4)外部人员:
患者及患者家属。
与护理岗位其他部门相比,属于中等强度。
(1)身体健康。
(2)5年以上临床工作经验。
(3)有一定管理能力和较强的工作协调能力。
(4)较高的专科业务素质。
(5)电脑医嘱处理系统操作娴熟,并能处理运行中的问题。
(1)工作地点:
NCU病房。
(2)工作性质:
NCU危重症患者护理。
(3)工作范围:
NCU的临床护理工作、护理教学和科研工作等。
(4)直属上级:
NCU护士长及护理组长。
对所管辖的患者做到全程全面、协调、个体化的护理。
(1)对所有分管患者“八知道”:床号、姓名、诊断、检查、病情、治疗、护理、心理;执行按护理部《患者腕带使用制度》确认患者。
(2)执行并遵守《护士条例》等法律法规和技术操作规范,对所管辖患者护理质量负有责任。(依据护理部《病房患者质量标准》检查指标及《医院分级护理细则》为质量标准,每月有自查、他查)。
(3)根据特级护理实施相应的护理内容。总体原则如下(具体细则请参照《医院分级护理细则》):
1)密切观察患者的生命体征和病情变化,动态进行专科评估。
2)根据医嘱正确实施治疗、给药及护理措施。
3)根据医嘱准确测量记录出入量。
4)根据患者病情,正确实施基础护理和专科护理,如口腔护理、压疮护理、气道护理及管路护理;实施安全措施。
5)保证患者舒适及功能体位。
6)实施床旁交接班。
7)履行相关告知内容,并针对患者进行适时健康教育。
8)按照医院《护理文件书写规范指南》,及时准确记录患者病情变化。
9)白班组长通过评估当日的组员情况,给予分管患者。
(4)责任护士日间管理内容:
1)环境管理:保持所管辖患者周围环境、床单位、床旁桌的整洁;监护设备(监护塔、导线、气源、电源)、仪器的清洁及安全,保证正常使用,监护仪报警限根据患者的情况上下浮动在10%~20%之间(持续执行,不再提及)。
2)患者的管理:评估与发现患者的安全隐患,有预防和处理措施。对于新入院患者,责任班护士负责调整安排本组其他护士接收新患者。
3)标识的管理:隔离、多重耐药、药物过敏、记出入量、禁食、安全提示牌等标识要正确给予,准确实施。
4)负责对下级护理人员(进修护士、新入职护士等)业务指导,做到放手不放眼。
5)探视时和所管辖患者及家属保持良好沟通,与主管医生协作共同管理患者。
(1)7:50~8:00:
了解所管辖患者夜间病情,向神清患者问好。进行腕带的检查,并保持腕带信息清晰完整。检查气垫床是否正常工作(压力大小与患者应用的评估),检查标本留取情况,检查物品正确放置(床、各种泵、呼吸机及管路、电极片粘贴位置、导线、吸痰冲洗液、手消液、鼻饲用注射器)。
(2)8:00~8:30:
责任班护士进行床头交接班(病情、皮肤、特殊用药、仪器应用、外出检查、管路、隐患);翻身、吸痰;检查患者个人卫生(头发、眼睛、胡须、口腔、指甲、会阴、皮肤)清洁情况。
(3)8:30~9:00:
消毒尿道口,静脉给药、给予肠内营养、口腔护理、雾化吸入、振动排痰等小治疗,观察患者用药反应。
(4)9:00~10:00:
留取化验,执行临时医嘱,测体温(每日需测4次、6次体温的患者)并绘制、跟医生查房,了解护理问题并落实护理措施,及时记录使用尿垫及排便情况,登记患者使用的吸痰次数。
(5)10:00~11:00:
翻身、吸痰、喂水及口服药,监测胃残留。督察监护导线是否正确放置,每日清洗患者水杯,晾白开水。测量11点生命体征、对可自行进食的患者饭前洗手、协助喂饭。交接所管辖患者的护理及治疗内容,连班护士休息,12:00接班。
(6)11:00~13:00:
巡视病房,动态监测病情变化。
(7)13:00~14:00:
翻身吸痰、扫床,做2点治疗,测2点体温并绘制体温单。
(8)14:00~15:00:
口腔护理,完成每日重点工作。做好探视前准备工作(隔离服、患者所需用物、需要向家属交代的皮肤和护理相关内容)。鼻饲晾水、喂水,监测胃内残留。
(9)15:00~16:00:
测生命体征,给予常规与临时的治疗及护理。
(10)16:00~16:45:
翻身吸痰、整理病房,责任护士与白8-8班护士床头交接班(病情、皮肤、特殊用药、仪器应用、外出检查、管路、隐患),书写交班记事本。
(11)16:45~17:00:
白8-8责班在组长带领下与主准班护士进行物品清点及交接,并与白8-5责任班护士进行床头交接。
(12)17:00:
白8-5责任护士下班,NCU白8-8责任护士接管。
周一:剪指甲,体温单写“卧床”。查看上一周体温单(眉栏、体温、脉搏、呼吸、体重、热量、出入量、血压)的绘制的情况。
周二:与患者家属进行沟通,检查患者所需物品,男患者剃胡须。
周三:洗头。检查患者抽屉内物品是否齐全、清洁。
周四:评估患者的用药安全。
周五:评估患者安全隐患,更换提示卡。
(1)工作地点:
NCU病房。
(2)工作性质:
NCU危重症患者护理。
(3)工作范围:
NCU的临床护理工作、护理教学和科研工作等。
(4)直属上级:
NCU护士长及护理组长。
对所接管的患者夜间全程全面的护理,包括对患者晨晚间的生活照顾、夜间的病情观察与监测、执行医嘱与基础护理、急救处置及专科护理等。在保证专业护理标准的前提下对自己的下级护理人员给予指导。
(1)掌握所接管患者的床号、姓名、性别、诊断、治疗、护理、检查、心理;组长按照责任护士白班看管患者的情况进行分组,并标识。如遇特殊情况,可由组长调配。
(2)接班:日间新入院患者的病情、治疗、护理问题、护理措施;重症患者日间的病情变化、现存护理问题、用药问题及监测护理要点。
(3)接班:病室环境、常用物品、急救物品、夜间药品。
(4)密切监测患者的病情变化、生命体征、异常指征、指标及时抢救并给予护理措施等。
(5)执行:正确准时按医嘱实施晨晚间化验标本留取、扫码;给予治疗,并观察、了解患者的反应。
(6)照顾:根据患者病情为患者完成晨晚间生活护理。
(7)督察:夜班组长负责留取标本的督察工作。与后勤班交接(尤其在周末及节假日)。交接时负责清点物品(体温表、查体用具、止血带、药品等)。
(8)处置:清洁护士工作环境,如治疗室、处置室、护士站,保持整齐。
(9)登记:病区日报表、护理工作动态信息量表。
(1)对按护理级别完成患者夜间的基础护理、专科护理负有达到标准的责任;对完成患者晨晚间护理并达到标准负有责任。
(2)对及时发现患者病情变化、病情危重时配合医生予以急救措施负有责任。
(3)对按医嘱正确准时实施治疗负有责任。
(4)对实施护理措施的效果负有责任。
(5)对保证患者住院环境安全、治疗安全、护理安全负有责任。
(6)对自身执业中遵守《护士条例》等法律法规、规章和技术操作规范负有责任。
(7)对进修护士、新入职护士、护理员等规范操作、遵纪守法负有监管责任。
(8)对个人的在职继续教育学习负有责任。
(9)对个人的执业注册资格获取或持续获取负有责任。
(1)16:50:
白8-5责任班与白8-8责任班床头交接。
(2)17:30:
测量体温并绘制、做晚间护理(面部、洗手、洗脚、背部、会阴冲洗、整理床单位)、翻身、吸痰、测生命体征、喂水并抽吸胃内残留。
(3)19:00:
补充交班记事本,自查工作完成情况,做好交接前的准备。
(4)19:30:
白8-8班与夜8-8班床头交接班。
(5)19:30:
掌握患者病情,进行腕带的检查,并保持腕带信息清晰完整。检查气垫床是否正常工作(压力大小与患者应用的评估),检查标本留取情况,检查物品正确放置(床、各种泵、呼吸机及管路、电极片粘贴位置、吸痰冲洗液)。责任班护士进行床头交接班(病情、皮肤、特殊用药、仪器应用、外出检查、管路、隐患);核查白班药品(静脉、注射、口服)是否准确、准时给予。
(6)20:00:
按时正确实施夜间治疗用药:静脉、注射、口服;护理:口护、雾化、振动排痰等;随时观察患者的病情变化。
(7)21:00:
核对次日输液、注射、营养液等治疗,并进行分类。
(8)22:00~24:00:
翻身、吸痰,喂水、喂药,测体温并绘制、生命体征,做治疗。
(9)24:00~2:00:
填写日报表;翻身、吸痰、叩背,根据患者病情适时熄灯。
(10)2:00~2:30:
做2点治疗(静脉、注射、口服),测2点体温。
(11)2:30~4:00:
测生命体征,监测胃内残留,喂水,翻身吸痰,口腔护理。
(12)4:00~6:00:
晨间护理(面部护理、梳头、洗手、更单)以及其他护理。
(13)6:00~7:00:
晨间抽血、肌内注射,测体温、生命体征,监测胃内残留,喂水药,计算24小时出入量、热量,并记录在体温单上;为当日有外出检查的患者做好准备工作,书写夜班交班,记录患者大便次数及使用尿垫、中单数量。
(14)7:00~7:30:
吸痰、清理引流瓶、冲洗液,更换呼吸机冷凝水并保证浓度,擦拭各种泵,冲洗呼吸机过滤网,更换并浸泡吸氧瓶,整理三室卫生(可由护理员协助)。
(15)7:30~8:00:
核对夜间医嘱,并打印执行单(长期),更换治疗盘,棉签24小时有效,并进行更换。1名护士在医生办公室交班,其余护士分别床旁交接、物品交接清楚后,夜班下班。夜班组长负责药品、仪器的交接,并与主班交班。
在病区护士长领导下,对所管辖的患者的护理措施有制定实施权、治疗有执行权、患者的不遵医行为有管理权;对本病区工作有参与计划权、执行实施权;对护理质量、院内感染防控、职业防护等具有执行与监管权。
与以下人员具有服从、指导、合作、服务的关系。
(1)直接管理人员:
病区护士长。
(2)监管人员:
病区护生、进修护士、护理员、配餐员、卫生员。
(3)合作人员:
病区护士、医生。
(4)外部人员:
患者及患者家属。
与护理岗位其他部门相比,属于高等强度。
在NCU病房工作,每名护士负责2~3名危重症患者。
(1)身体健康。
(2)取得护士执业资格证书。
(3)有为患者提供优质服务的意愿。
(4)有一定专科知识和技能。
(1)工作地点:
NCU病房及处置室。
(2)工作性质:
辅助责任护士做好治疗准备。
(3)工作范围:
负责治疗室的环境、药品及物品管理工作。
(4)直属上级:
NCU护士长及护理组长。
为本病区责任班护士做好各种治疗准备,保证患者的各种治疗准时、正确无误。
(1)保证所有药品,物品均在有效期内,数量齐全(库存量及时填补),记录准确。
(2)负责三室卫生清洁整齐(病房、治疗室、处置室、仪器间)。
(3)负责领取药物(静脉、注射、口服),摆次日治疗,负责更换呼吸机管路(多重耐药者3日更换1次),做好责班及夜班的备用物资准备。
(4)保持治疗车,口服药车、抢救车清洁完好。(口服药车内必须放置高危药品盒)。
(5)冰箱内放置药品及物品需分别放置,并保持干净整齐,无过期。
(6)完成每日重点工作。
(7)每季度做染菌监测(手及物表)及空气培养。每月1日进行一次物品的检查并在物品清点登记本上注明“一次性物品无过期”,签字。
(8)主准班对重症患者急救物品、药品、仪器提供保障并负有责任。保障责任班、夜班护士治疗、用物齐全并处在备用状态。
(1)对病区患者每日常规静脉用药摆放负有正确无误的责任。
(2)对治疗室的抢救车内物品、药品、无菌物品、治疗用物、冰箱内用物及药物、仪器间负有供应齐全、清洁干净、补充及时、在有效期内和备用状态的责任。
(3)对责任班护士的用物负有后勤保障供应的责任。
(4)对治疗室、处置室、仪器间负有清洁整齐的责任。
(1)8:00~8:30:
检查过期物品,准备更换;更换呼吸机管路;检查各种物品及药品的有效期;进行无菌物品、贵重药品及基数药品的记录,检查冰箱内药品是否分区域、分人进行分别摆放,检查体温表浸泡的浓度,并签字。每日9:00进行冰箱内温度的检查、房间的温湿度的检查并记录。
(2)8:30~9:30:
整理仪器间:各种仪器是否清洁、放置位置合理。输液泵备用时禁忌将传感器取下,保持完整状态。处置室:每日擦拭标本盘、盒;抢救车检查时间:用后当日检查、上锁后每月最后一日检查、节前一个月与护士长一起按照要求进行检查并记录。
(3)10:00~11:00:
血糖仪每日用75%乙醇进行擦拭。
(4)11:00~12:00:
做重点工作。
(5)13:00~15:00:
用执行单上楼领药、退药:送药车前准备药杯,核对口服药药牌(要求:摆药牌上的患者姓名、床号必须字迹清楚、药牌颜色一致;药杯保持干燥)。
(6)15:00~16:00:
补充各种物品;摆次日静点类、注射类、口服类(营养液)药物;取口服药,并对夜间口服药品进行核对。
(7)16:00~17:00:
协助主班打印次日护理执行单。打扫三室卫生,做好垃圾分类工作,下班前自查,与白8-8责任护士进行药品及物品的核对。
周一:检查并擦拭各种仪器(呼吸机、监护仪、输液泵、微量泵、除颤仪、降温毯)保持仪器的清洁并处于备用状态(注射泵更换电池;便携监护仪、应急灯各充电8h)。检查消毒呼吸复苏装置(每床)并签字。订无菌手套和纱布。
周二:清洁检查血压计,保证监护塔各种管道、电源线清洁,冰箱除霜。
周三:检查并清洁护理盘(口腔护理、皮护、吸氧、腰穿、导尿、备皮),要求物品齐全、干净整洁。检查和消毒呼吸复苏装置(每床)并签字,消毒浸泡患者的体温表。
周四:整理治疗室抽屉,患者的饮水桶用75%乙醇擦拭消毒一次。检查大输液的填补情况,督促并及时补齐基数,500ml灭菌注射用水进行检查有效期。
周五:整理库房,为周一送货准备空间,准备次日应用物品、药品并核查,彻底整理三室卫生。
在病区护士长领导下,对本病区工作有参与计划权、执行实施权;对护理质量、院内感染防控、职业防护等具有执行与监管权。
与以下人员具有服从、指导、合作、服务的关系。
(1)直接管理人员:
病区护士长。
(2)监管人员:
病区护生、进修护士、护理员、配餐员、卫生员。
(3)合作人员:
病区护士、医生。
(4)外部人员:
患者及患者家属。
与本病区护理岗位其他部门相比,属于弱强度。
与条件在NCU病房和处置室,负责NCU所有患者的治疗准备及处置室物品、药品管理。
(1)身体健康。
(2)3级以下低年资护士(可根据本病区人员结构)。
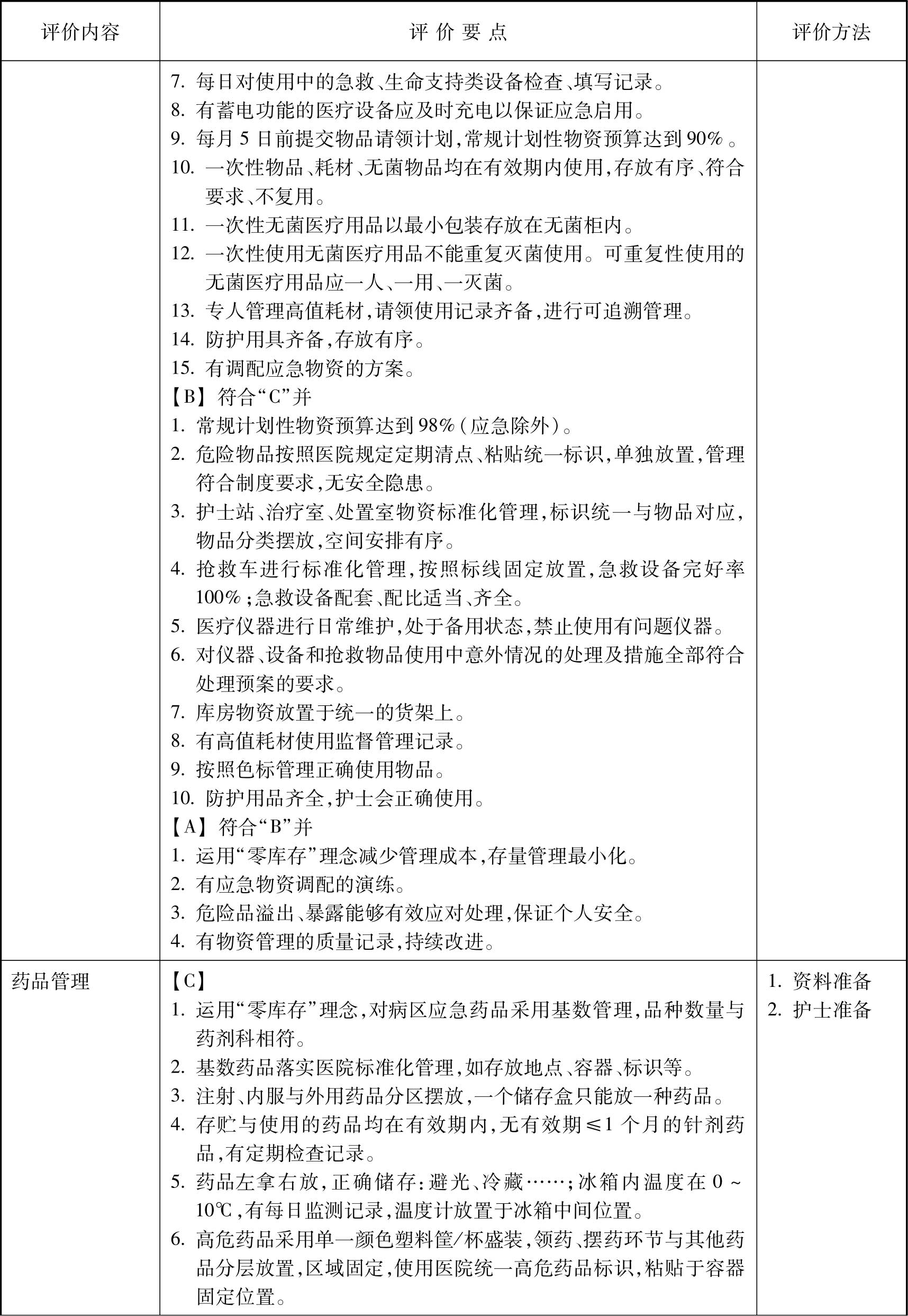
护士长手册应用信息化管理效果最佳,相应的护理质控指标均会以数据的形式进行展示,因此护士长手册的记录可进行实时、动态的填写,便于护士长的应用与科护士长的督查。
(1)护士长手册填写记录客观、真实、准确,描述清晰、重点突出。
(2)年度工作计划包括护理管理、护理质量、护理教学、护理科研等,要求有目标、有措施、具体实施的方案等所涉及的指标需要量化。
(3)每月进行一次护理查房。
(4)每月进行一次公休座谈会,NCU可以针对家属进行座谈。
(5)护士长按照院内的服务日规定履行自己的班次:每月独立值白班至少1次,每季度值夜班一天,科护士长每季度带班不少于2天。
(6)纠纷与投诉登记包括直接反映到本科室的或反映到职能部处理纠纷投诉事件,护士长应以第一时间进行处理并记录。
(7)依据年初工作计划,进行实施过程中的问题分析、改进,为今后的工作提出帮助与借鉴。
(1)护理质量评价记录护士长填写时需要语言简洁、内容充实、重点突出。
(2)月工作计划每月5日前完成,要求具体可测量,突出专科特点,包含上月的重点质量问题的复查情况。
(3)月质量分析要求总结计划的实施情况、存在的问题、改进的措施及上月问题的改进结果。
(4)护理管理质量要求每月记录10次,按照评价标准得分≥90分为合格,急救设备药品合格率100%。
(5)分级护理质量要求每月记录20次,按照评价标准得分≥90分为合格;基础护理合格率要求达到95%。
(6)消毒隔离每月记录10次,按照评价标准得分≥90分为合格,合格率达到100%。
(7)护理病例质量检查每月记录10份,按照评价标准≥90分且无单项否决为甲级病例,甲级病例要求达到90%。
(8)护理操作考核每月至少1次,操作项目不限,需要包括基础护理操作与专科护理操作内容,得分≥90分为合格,合格率达到95%。
(9)各项评价记录进行评价时,不达标者需要进行复查并记录,针对专项的质量问题可持续进行改进,并最终形成规范进行管理。
1.NCU护理质量评价指标见表2-2-1。
表2-2-1 NCU护理质量评价指标表
续表
续表
续表
续表
续表
续表
2.临床服务质量评价内容
(1)责任制护理:
1)每名责任护士负责一定数量的患者,每名患者有固定的责任护士负责。
2)主管医生知晓责任护士。
(2)患者的评估:
1)患者特级护理与危重程度相符。
2)对患者实施正确的基础与专科评估。
3)责任护士能说出患者的病情变化与护理计划。
(3)护理过程的评估:
1)责任护士至少80%的时间在责任区工作,根据患者的专科特点,提供重症患者的需求与服务。
2)完成出入院、转科的护理,适时对患者或家属实施健康教育,家属知晓。
3)落实护理技术操作标准,护士给予正确的监护、管路、伤口、功能锻炼等护理。
4)协助医师正确实施诊疗计划,正确执行医嘱。
5)正确留取各类化验标本,且符合检验质量。
6)注重患者安全,措施到位。落实基础护理,患者舒适清洁。
7)做好标准预防的消毒管理,正确处理医疗废物垃圾。
8)尊重重症患者权益,做好护理的记录。
(4)单项否决的标准:
1)单项否决范围:违反医疗相关法律法规、出现重大责任问题、护士长不作为。
2)部分单项否决:护士不会使用抢救物品(简易呼吸器、输液泵等)、责任护士护理不符合等级护理要求、严重违反规章制度或操作规程。
神经内科危重患者记录(图2-2-1~2-2-4)。
图2-2-1 神经内科危重护理记录(Ⅰ)
图2-2-2 神经内科危重护理记录(Ⅱ)
图2-2-3 神经内科危重护理记录(Ⅲ)
图2-2-4 神经内科危重护理记录(Ⅳ)
表2-2-2 管路滑脱报告单
表2-2-3 院内压疮报告单
表2-2-4 跌倒/坠床报告单
表2-2-5 患者识别错误报告单
表2-2-6 给药错误报告单
表2-2-7 输液相关事件报告单
表2-2-8 拦截不良事件报告单
续表
(杨莘 刘芳 高岚)