



 
   2015年的演艺企业表现活跃,紧抓文化产业发展机遇,在互联网时代下探索跨界融合之路,纷纷进行商业模式创新,可谓线上线下共同发展,创新与资本共赢。
在泛娱乐的时代背景下,跨界融合逐渐成为常态,融合发展是做大做强演艺业的大势所在。2015年演艺企业在多项利好政策的支持和大众文娱消费逐步开拓等市场基础下不断探索新模式新道路,在原创及跨界发展上均有不俗表现,尤其是“戏剧电影”“粉丝戏剧”“IP改编”“在线演艺”等融合尝试取得佳绩,为演艺企业探索新的商业模式提供了多种可能(如表3-3所示)。演艺新业态的出现,促进了整个行业的转型升级,提高了演艺附加值,衍生开发创造新型文化业态,向全演艺产业链进军。
表3-3 2015年演艺改编情况
 
   “演艺+影视”的跨行业融合在本年度取得了不错的成绩,“话剧电影”“粉丝话剧”“IP改编”等模式多元发展。一是以开心麻花的“话剧电影”《夏洛特烦恼》为代表,将话剧改编成电影的形式,让市场看到了演艺与影视逆向改编的可能和潜力;二是将热播影视作品改编成舞台剧,如舞台剧《甄嬛传》《只爱你一天》《这里有情况》《只因单身在一起》等。三是IP剧盛行,根据热门IP改编成舞台剧,如舞台剧《盗墓笔记》便是“粉丝话剧”的代表,另外还有《鬼吹灯》《仙剑奇侠传》《栀子花开》《滚蛋吧,肿瘤君》等。现以开心麻花的电影《夏洛特烦恼》为例,来看演艺企业跨行业之路。
2015年在演艺市场开心麻花将优质话剧IP《夏洛特烦恼》成功搬上荧幕,一时间火遍了大江南北,这部约由0.6亿元打造、无大牌明星坐镇、首次尝试跨界融合的喜剧电影成功斩获了14.41亿票房,挺进本年度中国电影票房排行榜前十。据开心麻花2015年年报数据,本年度其多屏整合业务营业收入高达1.99亿元,主要归功于电影《开心麻花》的票房分账,这比2014年开心麻花全年营业收入(1.50亿元)还要多,可谓一部电影为其带来了广阔“钱景”;舞台演出全年超1200场,营业收入达1.85亿元,同比增长22.82%,舞台演出收入的大幅增加,除了是其原创舞台剧继续发力之外,一定意义上也是电影《夏洛特烦恼》的反向推动。今后,开心麻花手中23个原创IP更是被看作其最大的资本,“话剧影业双引擎互动”的商业模式也非常令人期待。这种被业界称之为“话剧电影”(或“戏剧电影”“演艺+电影”)的模式,将戏剧改编成电影,将演艺与影视相融合,让市场看到了演艺与影视逆向改编的可能和潜力,这种模式也成为一种新风向,各大企业也纷纷效仿,本年度相关作品有电影《华丽上班族》《恋爱排班表》《十二公民》《过年好》《撒娇女王》等。另外,政府层面上,自以中国戏曲电影为运作内容的戏曲电影产业平台和中国戏曲电影产业联盟在北京成立后,首批运筹已久的几部知名京剧、评剧、豫剧剧目也相继被搬上大银幕,不断进行“演艺+电影”的跨行业尝试。未来将有更多舞台演出榜上电影,探索跨行业融合的新路径。
深层来看“演艺+电影”模式,双方的跨行业融合是一种长效的互补式发展,主要有三大价值:一是经过舞台打磨的优质演艺作品为电影业注入新的剧本,缓解了电影制作缺乏优质剧本的问题,且原有演艺市场的粉丝忠诚度较高,潜在价值巨大。二是演艺业通过跨界至电影业,不断延长着演艺市场的价值,突破了舞台演出对时间、空间的限制。三是凭借电影的艺术形式挖掘了更多的潜在消费群体,跨行业尝试将小众艺术转向大众;尤其是电影作为当下文娱消费最为关键的一种形式,其所带来的爆发式市场价值被各大演艺企业所看中,今后“演艺+电影”的模式将会发展得更为广泛和成熟。
这些由舞台剧、影视剧、热门IP相互借鉴、相互改编的行业融合促进了演艺业逐渐朝向影视、音乐、动漫等全行业横向互动发展,而且优质IP不断被搬上演艺的舞台,利于实现粉丝价值的最大化。然而,值得一提的是,虽然2015年演艺业的跨行业融合成绩斐然,但演艺市场仍以实体演艺为立身之本,演艺企业本身应不断塑造优质IP,再寻求跨行业尝试,不断延长演艺产业链。
在新《旅游法》的刺激下,旅游演出受到一定影响。据道略演艺数据显示,2015年旅游演出场次共计57 801场,较2014年同比下降0.7%,演出停演达46台之多;虽演出场次略有下滑,但无法抵挡演艺业与旅游业相互融合的趋势,实景类、主题公园类、剧场类旅游演出逐步发展,并造就了千古情、印象、山水系列等成功的旅游演艺作品,旅游演出向全国扩展的进程日渐加速。
据道略演艺数据显示,2015年全国旅游演出票房收入35.7亿元,增长比例达31.7%;观众4713万人次,同比增长31.2%。其中,实景和主题公园旅游演出发展较好,以38.6%的场次贡献了76.3%的票房,尤其是主题公园类旅游演出平均票房达1.2亿元;另外值得一提的是千古情、印象、山水系列依然是市场主导,其中千古情、印象(又见)、山水系列以及长隆系列旅游演出剧目实收票房总额达24.6亿元,占年度旅游演出总票房收入的68.8%,尤其是千古情系列占据市场1/3票房,如图3-3所示。
 
    
     图3-3 四大旅游演出系列票房变化情况
      
    
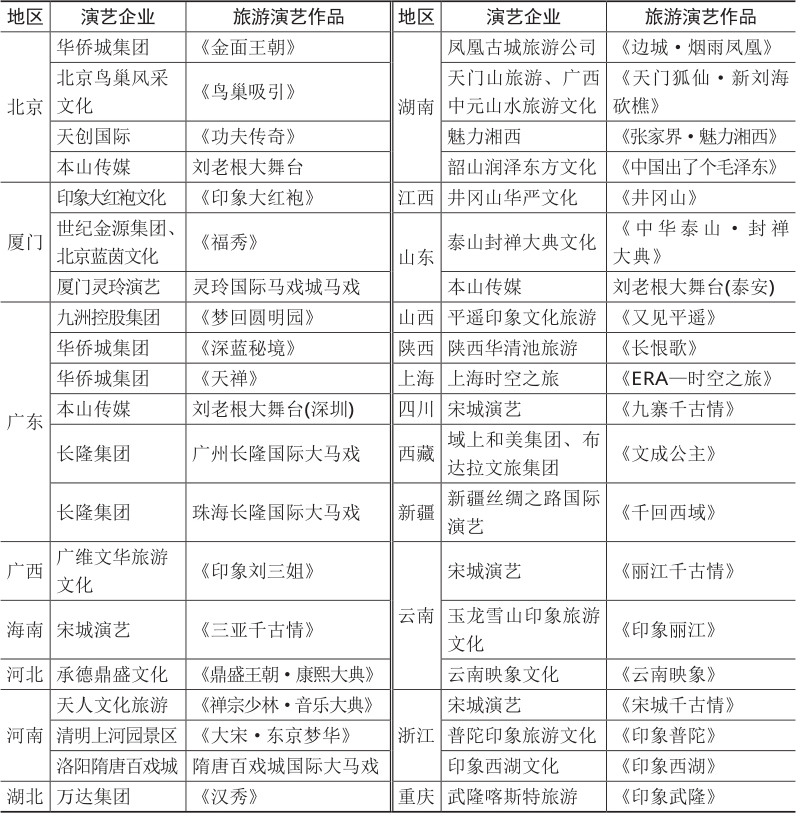
2015年,为进一步促进旅游与演艺的融合,各地区纷纷依托当地的自然资源、文化资源,积极探索“旅游+演艺”的新形式,为旅游市场带来新的经济增长点。据道略演艺数据,2015年全国旅游演出在演剧目195台,新增18台。3月,武汉市打造长江实景演艺秀;4月,福建武夷山推出瀑布山水实景秀;5月,宋城演艺在福州打造“海上丝绸”主题演艺;10月,敦煌推出《敦煌盛典》,利用高科技打造实景舞台。部分地方旅游演艺作品,如表3-4所示。这些代表性旅游演艺创新项目,不仅激发了当地的旅游经济,促进了文化传播,也为演出产业创新积累的经验。
表3-4 部分地方旅游演艺作品一览
 
   (资料来源:道略演艺排行榜)
总体来看,纵观旅游演艺的全国拓展之路,旅游演出市场的品牌连锁机构制作的演出系列逐渐规模化,成为这类机构逐渐扩张的主要发展方式;其次,随着市场逐渐开放,跨界融合、资本助力逐渐成为旅游演艺重要的发展动力,国内外知名传媒、影视、地产公司纷纷进驻旅游演出市场的投资、制作中,未来国内外旅游演出市场不容小觑。
2015年是演艺企业与资本市场发展密切的一年,多元资本纷纷进驻演艺企业。一方面是鉴于演艺市场的发展潜力,尤其是开心麻花话剧电影的成功试水更是提高了演艺市场的价值,演艺业的内容价值使其成为继电影业外的又一大受资本青睐的市场。另一方面,伴随着文化产业市场价值的不断凸显,各界资本都非常重视文娱消费的巨大潜在消费价值,推动自身业务的转型发展,因此争相以最为直接的资本形式介入文化行业,尤其是近期的演艺业发展势头不错,倍受资本青睐。因此,各大演艺企业上市并购融资动作不断,尤其是以民营演艺企业为代表的中小型演艺企业更是抓住了市场发展的机遇,在资本市场上不断站稳脚跟。
2015年,演艺企业上市情况较为活跃,尤其是民营演艺企业有较大发展。1月,瀚博文化在上交所Q板正式挂牌,成为四川省首家Q板上市的民营演艺公司,向资本市场进军。另外,新三板逐渐成为文化企业的新宠:开心麻花、杭州新青年歌舞团、金海岸等以演艺为主营业务的演艺企业纷纷挂牌新三板,天语和声、触动时代等涉及演艺业务或为演艺行业提供技术、设备支持的企业也纷纷在新三板亮相,为打开演艺市场资本运作新局面奠定了基础(如表3-5所示)。
表3-5 2015年演艺企业(部分)新三板挂牌一览
 
   以开心麻花为例,2015年,开心麻花逐步谋求转型发展,首次跨界尝试进军电影界,将手中优质原创话剧IP《夏洛特烦恼》改编成同名电影,累计票房高达14.41亿元,闯进中国电影票房总榜的前10位。12月15日,开心麻花成功上市,成为新三板话剧第一股,手中23个原创优质IP成为其最大的资本。
    在融资并购方面,资本更是活跃。宋城演艺以26亿元并购六间房,成为A股市场第一个O2O互动娱乐平台;上海复星收购太阳马戏团25%的股份,提升全球化产业融合能力;以音乐剧为主的JDF金典工场先后完成A、B两轮总计5000万元的融资;七幕人生完成3000万元A轮融资;嘻哈包袱铺获得千万级A轮融资;三湘股份19亿元收购观印象,“印象”和“又见”两大品牌归属三湘
     ;摩登天空与复星旗下复于文华达成包括1.3亿现金及未来30亿投资计划的合作,完成B轮融资,并跨国投资英国音乐节布局海外市场。
    ;摩登天空与复星旗下复于文华达成包括1.3亿现金及未来30亿投资计划的合作,完成B轮融资,并跨国投资英国音乐节布局海外市场。
   
以宋城演艺为例,自2014年谋求转型,2015年可谓具有转折意义的一年。3月,以26亿元并购六间房,布局在线演艺市场,为线下演艺板块的成长带来新的动力。4月,以8700万元控股九寨沟《藏谜》所在公司60%股权,此后拥有了九寨沟颇具竞争力的两台文化演艺作品。5月,以1.3亿收购福州旅游演艺资产,成立福州千古情公司,并将在福州打造全国唯一以“海上丝路”为主题的旅游演艺项目,参与“海上丝绸之路”布局。7月,成立全资子公司泰安宋城公司,并推出《泰山千古情》,第一次运用政府文化资源,以轻资产扩张模式降低运营风险、提高运营效率的探索道路。宋城演艺在2015年的资本之路无疑阐释了其征服资本市场的雄心,更体现了资本倍加关注演艺市场的发展。
随着国家“互联网+”计划不断深入,互联网颠覆了演艺行业作品创作、宣传营销、市场运营等各个方面,为演艺业注入新的市场活力,诞生了“现场演出+付费直播”的在线演艺模式,不仅能够赢得有支付能力的观众进行线下现场体验,而且可以依靠线上直播与回播来实现长尾经济,以用户规模扩大收入。这种演艺消费新模式弥补了传统现场演出弊端,突破了地域及时空的限制,提高了产业价值,保持了用户体验的长期活跃度和紧密的用户体验黏性,是一种全产业链式的有效运作。2015年,在线演艺市场规模稳步扩大,市场份额不断增加,吸引企业纷纷布局。
当前在线演艺大多为在线直播形式,涵盖演唱会、音乐剧、相声、话剧等多种形式,以在线演唱会为例:布局上,腾讯有“Live Music”计划,优酷土豆推出“星梦”平台,土豆网有“魔豆现场”,乐视音乐有“Live生活”;歌手上,张惠妹、李易峰、华晨宇、邓紫棋等纷纷开起了在线演唱会,线上收入直追线下收入;直播范围上,从演唱会扩展到发布会、音乐节等一切与音乐有关的活动。另外,宋城演艺并购六间房也成为在线演艺深入发展的又一大范式,此次并购将宋城演艺的线下客流和六间房的线上流量进行叠加,构建线上线下互动的新型消费形式;尤其是其宣布开始启动生态发展战略,打造O2O互动娱乐生态圈,力图以IP为源动力,着力构建现场娱乐、互联网娱乐和旅游休闲三大平台,颇有前瞻性。
随着我国演出市场的不断细化,传统演出票务经纪机构逐渐从单一纸质门票销售逐步转变为一专多能的产业链聚合式发展;且随着互联网和移动互联网的崛起,传统票务机构纷纷布局在线票务平台,尤其是移动平台作用突出,线上线下逐步融合。
对于演艺市场而言,众多优质的演出资源需要通过互联网基因进行整合与转化,在线票务可以拓宽营销渠道、提高市场化认知度、最大化营销价值,在线票务平台的繁荣慢慢成为演艺业规模化增长的助推器,目前已形成了购票、制作、剧场等整个演出产业链的互联网生态链闭环。如上海话剧艺术中心的《万尼亚舅舅》,提早10个月便迎来了购票高潮,获得了不俗的票房成绩;宋城演艺成功打造了“宋城独木桥”电子商务平台,完成微信购票、直通车、周边游产品融合等工作,实现了营销的转型升级,大大拓宽了产品的销售渠道。
传统演出票务公司在整个演出产业链中主要承担渠道、营销和技术研发等作用,但由于缺乏上游演出内容资源与下游场馆资源的把握,往往难以形成核心竞争力。因此,在大数据的背景下,近年来各大票务公司纷纷向上下游开拓,主要有两大方面:一是传统票务平台逐步形成以大型票务机构为主导,小型、专业化票务机构为辅的新型票务格局;二是在布局在线票务平台的基础上,利用平台的数据分析、衍生服务开发等优势向上下游资源靠拢,或投资舞台剧,参与IP开发,或投资运营剧院,布局线下渠道,从单纯的票务“中介”转而参与到内容制作、渠道布局等方面,逐步成为演出行业新力量。
    如永乐票务、大麦网等较具代表性的票务公司,近年来主办并参与投资多场大型演唱会项目和演艺项目。2015年由永乐演艺投资主办的LINKIN PARK林肯公园猎捕行动中国巡回演唱会创造了欧美摇滚乐队在中国开展万人体育场级规模巡演的先河。另外,永乐票务在韩国等演艺发达国家设立分公司,抢占优质内容资源,在内容的引进方面占据主导优势。永乐票务还对业务进行重新梳理,加紧布局IP资源挖掘,将由旗下永乐影业、永乐体育、永乐经纪和永乐演艺等公司承担上游内容生产。同时,还将继续发挥平台的优势,拓宽平台价值,对用户数据进行深度挖掘,使内容投资和IP开发更加精准化。
     
   
据道略演艺数据,2015年全国在演场馆共2255个,Livehouse和专业剧场增长迅速;全年新增剧场31个,新增剧场数量稳定发展。总体来看,演出场馆日益出现三大特点。
    首先,演出场馆定位日益细分化。随着我国文娱消费基础不断夯实,全国演艺场馆不断增加,促使观众对演出市场的需要呈爆发状态,在此背景下演出场馆为迎合不同观众的消费需求,定位逐渐清晰,细分化趋势明显。以北京市为例
     ,3月,由北京市青年宫和北京市演出公司共同改建的北京青年剧场,成为北京首家定位于青年人戏剧、音乐等艺术创作与演出的基地;5月,北京市成立了国内首个以“喜剧”为核心定位的专业剧场,填补了国内专业喜剧院的空白状态;11月开幕的天桥艺术中心,则定位为以音乐剧演出为主,引进原版音乐剧《剧院魅影》作为开幕大戏,也正是凸显了这一定位。
    ,3月,由北京市青年宫和北京市演出公司共同改建的北京青年剧场,成为北京首家定位于青年人戏剧、音乐等艺术创作与演出的基地;5月,北京市成立了国内首个以“喜剧”为核心定位的专业剧场,填补了国内专业喜剧院的空白状态;11月开幕的天桥艺术中心,则定位为以音乐剧演出为主,引进原版音乐剧《剧院魅影》作为开幕大戏,也正是凸显了这一定位。
   
    其次,演出场馆为提高积极性逐渐走向合作化、联盟化。一是剧院租场与剧目制作、出品、运营相融合,尝试告别由经营物业的方式单纯进行场地出租,这是剧场自身在不断调整产业定位的一种积极尝试。将剧场从单一的演出承接商变成剧目出品人、演出经营者,转变剧场的旁观者身份使其切身参与到演出市场运作中,使其尝试融合进演出项目中,将演出票房与剧场收入相挂钩,提高剧场运作的积极性。
     如北京的中间剧场于9月出品话剧《前面是我们的世界》,当起了剧目出品人;北京京剧院以“京剧合伙人”的形式推出小剧场京剧《碾玉观音》,剧院作为出品单位,只支付前期宣传及剧目制作、演出场租等费用,主创人员则实行把自己的创作费、排练费按技术等级与贡献程度入股,将剧目的市场票房直接与创作人员收益挂钩。二是剧院联盟的进一步发展。2月,山西演出剧院联盟成立;9月,多方宣布拟建立丝绸之路国际剧院联盟;11月,黑龙江剧院联盟成立等。诸多剧院联盟逐渐成立,更有多方演艺机构不断加入联盟,联盟所带来的资源整合、专业运营、多元营销等作用也日益凸显,未来将迎来更大发展。
    如北京的中间剧场于9月出品话剧《前面是我们的世界》,当起了剧目出品人;北京京剧院以“京剧合伙人”的形式推出小剧场京剧《碾玉观音》,剧院作为出品单位,只支付前期宣传及剧目制作、演出场租等费用,主创人员则实行把自己的创作费、排练费按技术等级与贡献程度入股,将剧目的市场票房直接与创作人员收益挂钩。二是剧院联盟的进一步发展。2月,山西演出剧院联盟成立;9月,多方宣布拟建立丝绸之路国际剧院联盟;11月,黑龙江剧院联盟成立等。诸多剧院联盟逐渐成立,更有多方演艺机构不断加入联盟,联盟所带来的资源整合、专业运营、多元营销等作用也日益凸显,未来将迎来更大发展。
   
    最后,演艺集聚区逐步完善,场馆功能也日渐丰富。如北京市在本年度新增了北京天桥艺术中心、博纳星辉剧院等演出场馆;其中于11月开幕的北京天桥艺术中心,标志着我国“演艺集聚区”之一的“天桥演艺区”的逐步完善。天桥演艺中心有4个场馆,大剧场是专业音乐剧场所,连演64场的《剧院魅影》上座率达95%,票房7200万元;中剧场推出了韩国著名的《涂鸦秀Hero》,新概念的表演艺术和舞台彩绘令观众惊叹不已,而话剧《北京法源寺》则持续演出了12场;小剧场里是“十大新锐导演作品展演”,十位青年导演的10部作品轮番登场。
     另外,天桥艺术中心4000平方米的配套商业区也将以艺术、文化主题商铺为依托,提供集餐饮、休闲、购物等多模块的服务,尝试打造“剧场+商场”的新模式,不断延伸演艺产业链的价值。
    另外,天桥艺术中心4000平方米的配套商业区也将以艺术、文化主题商铺为依托,提供集餐饮、休闲、购物等多模块的服务,尝试打造“剧场+商场”的新模式,不断延伸演艺产业链的价值。