



麦克尔罗伊提出的这一传统的品牌管理体系在宝洁公司和大量跟随者中成功运行了几十年。该管理体系通过掌控每一项工作来管理品牌,并使之顺利开展。然而,随着市场环境日趋复杂、竞争压力不断增大、渠道动态变化、全球化趋势不断增强,以及商业环境中出现了多元品牌,品牌侵略式扩张和复杂的子品牌结构的特征日益凸显,面对这些挑战,该套管理体系就显得有些力不从心了。
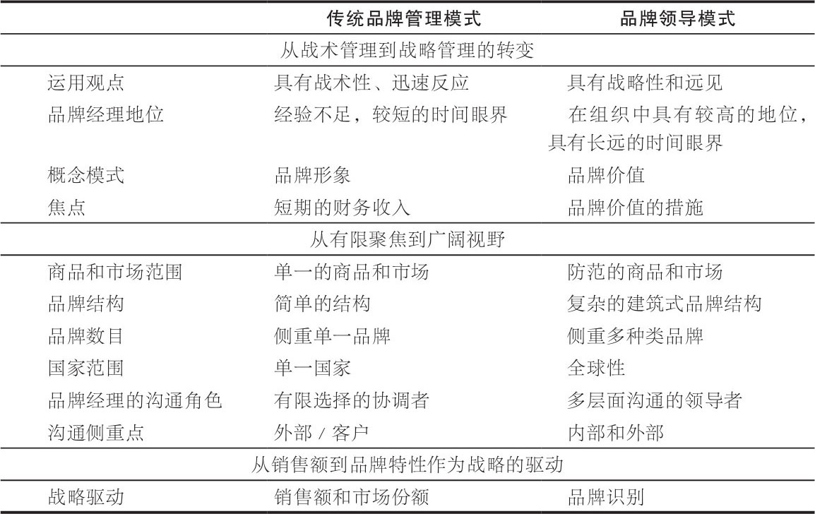
因此,一个新的模式逐渐取代了宝洁及其他公司所运用的传统品牌管理体系。我们把这个新兴的模式叫作品牌领导模式,该模式和传统模式有很大的不同。如表1-2所总结的,它既强调战术也强调战略,它的应用范围很广,并且同时为品牌识别和销售所驱动。
从战术管理向战略管理转变
在品牌领导模式中,品牌经理不仅需要擅长战术谋划和迅速反应,更要具有战略性思维和远见。他需要战略性地调控品牌,提出在客户心目中该品牌代表什么,同时始终如一地、有效率且有力地传播这个特性。
为了扮演好这个角色,品牌经理首先必须要同时参与经营战略的制定和实施;其次要保证品牌战略紧跟经营战略,并反映同一战略视野和同一企业文化;最后不应该给予品牌识别同战略不符或不能兑现的承诺。没有什么比在没有资金支持的战略导向下发展品牌识别更浪费和更具破坏性的了。不能兑现品牌承诺比没有承诺更糟糕。
表1-2 品牌领导——进化的范式
组织中的高层
在传统的品牌管理体系中,品牌经理一般只有两三年的从业资历,经验相对不足。然而从战略的角度来说,一个高瞻远瞩的品牌经理需要在组织中拥有较高的职位。在品牌领导模式中,品牌经理应该是组织中顶尖的市场专家。在一个有营销高手的高层管理团队中,品牌经理通常应该也是首席执行官。
聚焦品牌资产
这一新兴模式可以从品牌形象和品牌资产两个并列的方面来理解。品牌形象是战术性的——一种驱动短期结果的因素,可以将其留给广告和促销专家来处理。与之相反,品牌资产则是战略性的——作为竞争优势和长期盈利性基础的一种资产,必须备受组织高层的密切关注。因此,品牌领导模式的目标在于既要管理好品牌形象,更要建立起品牌资产。
品牌资产评估
品牌领导模式鼓励开展品牌资产评估,用以填补短期销售和盈利数据。一般而言,评估有时效性,应该反映出品牌资产的主要维度,例如感知度、忠诚度、品质认知度和联想度等。对区分和影响“消费者-品牌”关系的品牌识别要素进行识别,是进行品牌资产评估的第一步。
在传统的宝洁模式中,品牌经理的职权范围不仅被限制于单个品牌,而且被限制于单个产品和单个市场。此外,沟通的范围也更加狭窄(只有为数不多的选择),内部品牌沟通多被忽视。而在品牌领导模式中,品牌经理面临的挑战和环境截然不同,任务涉及的范围更加广阔。
多元产品和市场
在品牌领导模式下,由于一个品牌可以涵盖不同的产品和市场,因此确定品牌的产品和市场范围就成为管理中的关键。产品范围包括管理品牌的延伸产品和获得品牌许可的产品。品牌应附着于哪些产品?哪些产品超出了品牌当前和未来规划中的领域?有些品牌,例如索尼(Sony),在大举扩张中获得了知名度和动力源。消费者知道标有Sony品牌的产品总有新鲜和刺激的东西。另外一些品牌则通过产品间强大的关联性来进行自我保护。例如,金斯福德木炭(Kingsford Charcoal)就一直只专注于木炭和与炭烧烹饪直接相关的产品。
市场范围是指品牌跨越市场所进行的延伸。这种延伸可以是横向的(例如,明尼苏达矿务及制造业公司(3M)在消费品和工业品市场),也可以是纵向的(3M介入投资和升水市场)。有些品牌,例如IBM、可口可乐和品客(Pringles),在众多不同的市场中使用相同的品牌识别。而在其他情况下,公司则需要多元品牌识别或多元品牌,例如,通用电气公司(GE)品牌在喷气式飞机发动机市场上比在家电市场上需要更加不同的关联度。
管理品牌的产品和市场范围所面临的挑战在于,既要在不同的产品市场上以灵活机动制胜,又要获得跨市场和跨产品的合力。在跨产品市场上,僵化守旧的品牌战略会使一个品牌在面临强悍的竞争对手时显得束手无策。但另一方面,混乱的品牌管理会使市场低能、无效。第2章和第4章将详细探讨应对这一挑战的各种方法。
复杂的品牌架构
传统品牌经理很少处理品牌延伸和子品牌的问题,而品牌领导模式却要求品牌经理能灵活驾驭复杂的品牌架构。为了延伸品牌和充分发挥品牌能量,人们引入了背书品牌的概念(如3M的便笺纸(Post-its)、贝蒂妙厨(Betty Crocker)的汉堡指南以及万豪国际酒店集团(Marriott)的万怡(Courtyard))和子品牌(例如金宝汤公司(Campbell)的Chunky品牌汤和富国银行快递(Wells Fargo Express),以及惠普激光打印机(Hewlett-Packard’s Laserjet)),有时也用组织品牌来代表不同的产品市场。第4章和第5章将研究品牌架构的构造、概念和工具。
品类聚焦
传统的宝洁品牌管理体系鼓励同类产品下的不同品牌之间相互竞争,如护发产品中的潘婷、海飞丝和沙宣,因为这些产品覆盖了不同的细分市场,而且这种组织内的竞争也被视为是有益的。然而,有两股力量促使企业考虑管理产品品类(品牌集群),而非单个品牌的组合。
首先,消费品零售商以商品品类作为分析单位,使用信息技术和数据库来进行管理,因此他们希望供应商也能在谈判时从产品品类的视角看问题。实际上,很多洲际零售商认为产品的全国代理视野不够宽阔,无法帮助他们进行跨国合作,因此他们要求一个产品品类能够设立相对应的一个全球联系人进行联络协调。
其次,面对日益混乱的市场,同一品类下的姊妹品牌越来越难以区分,最终导致市场混淆、同类相残、无效传播的趋同化结果。GE品牌家族的定位混乱、交叠便是例证。如果按品牌品类进行管理,则很容易做到清晰、有效。此外,由于获利品牌再也不能理所当然地掌控资源,涉及传播预算、产品创新的重要资源配置决策也将更冷静且更具有战略性。
在新的模式下,品牌经理关注的焦点从单一品牌扩展到产品品类,其目的是整合同一类别下的品牌或经营单位,进而在市场中产生最大协同影响力和市场合力。因此,惠普的打印机品牌、通用磨坊公司(General Mill)的麦片品牌或者宝洁的护发产品品牌应实施群组管理,使经营效率和市场效益达到最大化。
通过解决跨品牌问题,产品品类或经营单位品牌管理能够改善盈利和优化市场战略。哪些品牌识别和定位能使品牌体系更具凝聚力且更简洁?消费者和销售渠道的需求能否激发出对产品品类的更广阔视野,从而带来新的突破?产品品类品牌能否给采购和物流带来新的机遇?如何才能将研发成果广泛地应用于产品品类品牌?
全球视野
传统模式下的跨国公司品牌管理意味着各个国家的品牌经理各自为战。随着全球市场竞争任务的改变,这一模式日益显示出其自身的不足。其结果是,越来越多的企业尝试建立起能够支撑全球统一经营战略的组织结构,该结构涉及采购、生产、研发以及品牌推广。
品牌领导模式应具有全球视野。因此,跨市场及跨国家品牌管理的目标是实现品牌合力以提高效率、实现战略整合。该视野还有更深一层的复杂性——品牌战略中哪些要素可以全球通用,哪些又适用于当地市场?执行这样的战略不仅需要协调更多的人力和组织,而且还要在全球范围内培养企业的市场洞察力,建立最佳行为准则也很困难。第10章将广泛探讨管理跨国品牌的组织结构和体系。
领导传播团队
在战术传播活动中,传统品牌经理通常只起到协调和规划的作用。更进一步地说,大众传媒的应用使得这些传播活动变得更易于管理。加利福尼亚州伯克利大学彼得·希利(Peter Sealey)教授注意到,1965年宝洁的产品经理用3段60秒的广告就可以覆盖18~49岁年龄段80%的妇女,而如今却需要97个黄金时段的广告才能达到同样的覆盖率。可见,传媒和市场细分使得品牌传播工作已今非昔比。
在品牌领导模式下,品牌经理需要成为战略家和品牌传播团队的领导者,指导企业使用包括赞助、网络、直接营销、公关和促销等在内的各种手段,这些众多选择也带来两大挑战:如何选择最为有效的媒体?媒体间信息由不同的组织和个人控制(各自带有不同的视角和目标),如何协调并对这些信息进行整合?应对这两大挑战需要建立有效的品牌识别和适应复杂环境下的品牌管理组织。
此外,品牌经理不仅需要部署战略的实施,更要对战略成竹在胸——指导品牌传播活动以达成品牌战略目标。品牌经理如同乐队指挥,既要激发每个成员的聪明才智,又要使他们可以协调一致。
本书的第四部分将通过大量的案例分析,揭示如何协调大范围使用媒体的传播战略,从而产生合力、提高效率,并且加强影响力。第7章和第8章将特别关注两大日益重要的手段——赞助和网络。
内部和外部传播
新模式下的品牌传播除了要关注外部因素之外,还要关注影响消费者购买行为和忠诚度的内因。成功的品牌战略能够促使品牌与其企业内外部其他品牌进行互相沟通、互相激励。第3章将介绍各种利用品牌来体现并传播组织价值观和文化的方法。
在品牌领导模式下,引导战略的不仅有诸如销售和盈利的短期业绩,还有品牌识别,它清楚地将品牌的内涵具体化。只有明确了品牌识别,战略执行才能目标清晰且行之有效。
品牌识别依赖于对消费者、竞争对手和经营战略的深入理解。决定品牌价值的最终力量是消费者,因此,品牌战略必须建立在强大且严格的市场细分策略以及对消费者动机的深刻把握之上。对竞争对手的全面分析是品牌识别的另一个关键点,因为品牌识别需要与竞争对手进行长期区分。最终,正如前面已经提到的,品牌识别需要反映经营战略以及公司的投资意愿,以实现品牌对消费者的承诺。第2章和第3章将研究品牌识别的开发和描述。