



正如图3-4所示,品牌识别由核心识别和延伸识别组成。而且识别元素通常围绕核心识别元素组织成持久的意义模式。因此,理解核心识别、延伸识别以及意义模式非常重要。
图3-4 品牌识别结构
核心识别代表着品牌永恒的精髓,如同剥去洋葱外皮或者洋蓟叶片后的中心。下面是对一些品牌核心识别的阐述。
·米其林——为懂得轮胎的驾驶者提供技术先进的轮胎
·强生——值得信赖的高品质非处方药
·乐柏美——价值和创新,以及实用家庭塑料产品的传统
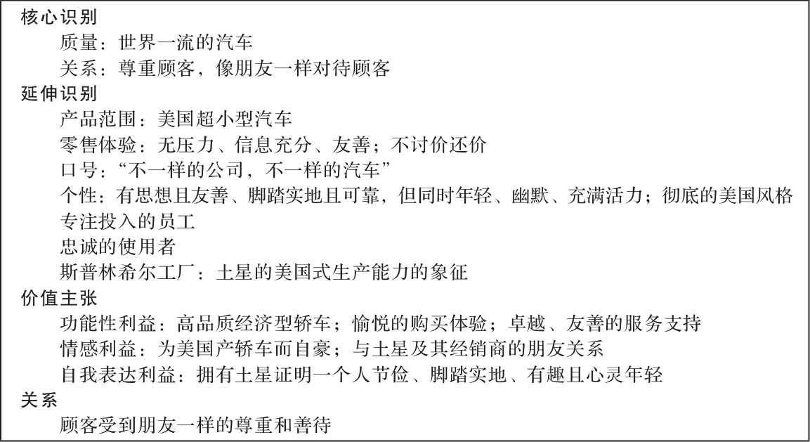
·土星——世界一流的品质;尊重顾客,以朋友的方式对待顾客(见图3-5)
·黑天鹅绒
——柔软顺滑,价格略高于普通品牌(见图3-8)
核心识别既是意义的中心,也是品牌成功的中心,即使品牌进入新的市场和产品领域,它所包含的联想也会保持不变。例如,黑天鹅绒进入新国家时,它还依然是价值品牌(相对于低价品牌或是高端品牌而言),依然传达着“柔软顺滑”的产品信息。而黑天鹅绒其他的识别元素则属于非核心的,这些元素会在图3-8中说明。
强势品牌的核心识别比延伸识别更加抵制变化。象牙皂(Ivory)“纯度99.44%”和“它漂浮着”的广告语反映了它持续一百多年不变的形象。品牌定位或者传播战略可能改变,延伸识别也会改变,但是核心识别更加持久。
最后,核心识别可以从以下这些审视性难题的回答中推导而来。
·品牌的灵魂是什么?
·驱动品牌的基本信仰和价值观是什么?
·品牌背后的组织有哪些竞争力?
·品牌背后的组织代表着什么?
一位品牌战略制定者曾讲,如果你正确地把握了组织的价值观和文化,品牌识别自然会水落石出。对很多品牌而言,组织价值观和品牌核心识别之间具有密切的关联。
核心识别包含的元素应该使品牌既独特又有价值,也因此有助于品牌的价值主张和品牌信誉。有时候,一句广告语就能至少把握部分的核心识别。
·“我们是第二,所以更努力”表明阿维斯致力于为客户提供最佳的服务。
·“对于完美的不懈追求”表明雷克萨斯在工艺、操控、舒适和功能等各方面的质量标准都是最高的。
·“只溶在口,不溶在手”体现M & M’s糖果提供了口味与便利的独特组合。
但对一句单独的广告语而言,即使是核心识别也通常显得过于多样化。例如,土星的形象既有质量的元素(世界一流轿车),也有关系元素(尊重顾客,像朋友般对待顾客)。其广告语“不一样的企业,不一样的车”为这两个核心识别元素提供了保护,但是无论从哪方面来看,单独这句广告语都没有把握住土星的核心识别。
延伸识别包括那些提供质感和完整性的元素。它使得画面丰富充实,用细节详细阐释品牌代表什么。品牌营销计划中已经或应该成为视觉联想的重要元素也可以包括在内。对土星来说,延伸识别包括了产品本身、没有压力的零售体验、不讨价还价的定价、“不一样的公司”的广告语和品牌个性。以上每种元素都驱动着整个品牌识别,但是没有哪种元素像核心识别一样构成品牌的基础。
核心识别通常不具备足够的细节来演绎品牌识别的所有功能。而品牌识别应该帮助企业决定哪项计划或沟通是有效的,哪项可能造成损害或偏离目标。但即使是深思熟虑、目标准确的核心识别对这项任务而言也可能太过模糊、不够完整。
例如,一家保险公司的核心识别是传递“心灵的平静”,它能够与目标细分市场产生共鸣,也能代表企业以及企业提供的服务。但在开发沟通目标和执行方案时,该企业发现以下三种沟通战略都能够描述心灵的平静:实力(可用于描述保诚或富通(Fortis)),退休或应急计划(救火员基金),个人的照顾与关心(好事达、州立农业保险公司(State Farm))。对于竞争者认知图、目标市场需求和企业传统的分析都指向后一种战略,但是只有在延展识别中加入了个性元素,即一位关心你的朋友,而非强壮的保护者或成功的计划者,才帮助企业明确品牌的方向。
品牌个性通常不是核心识别的组成部分,但是作为延伸识别的一部分,它绝对是增加细节和完整性的正确工具。延伸识别给战略制定者提供了指令,使他们能够充实细节,完善画面。
有一个合理的假设,即在一个产品类别中,更宽广的延伸识别意味着更强大的品牌,它更容易识记、更有趣,和你的生活联系更紧密。就像描述一个人,如果他既无趣又无知,与你的生活关系不大,那么只需要寥寥几个词就可以。如果一个人很有趣,你和他又有个人或者职业联系,那么对他的描述就比较复杂。当然,品牌识别相关元素的数量也取决于产品类别。例如,一个强大的糖果或酒类品牌就不太可能像美国银行之类的服务公司那么复杂,因为前者的产品属性可能更简单,也很可能不会涉及组织属性。
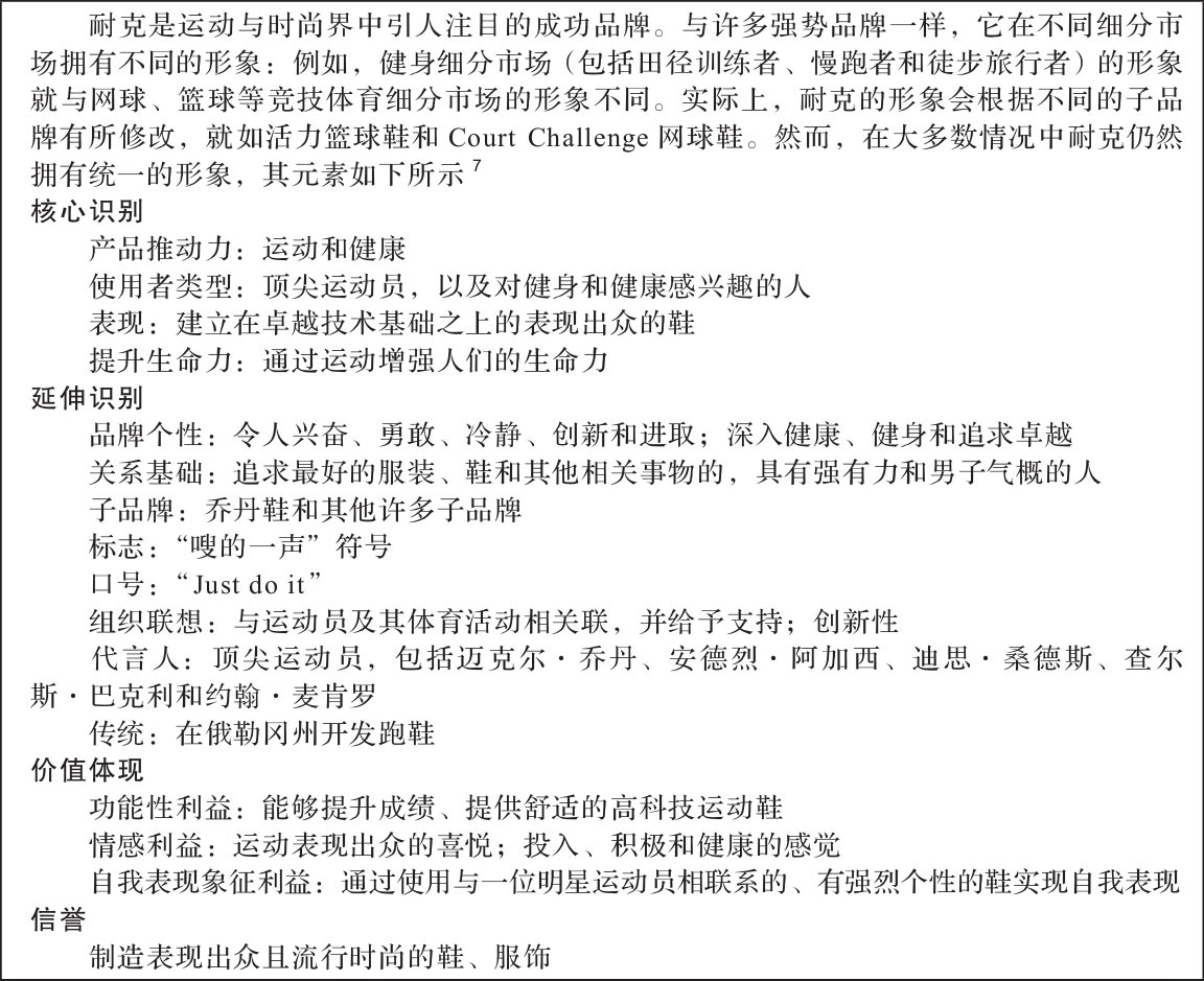
图3-5至图3-8通过解释土星、麦当劳、耐克和黑天鹅绒4个品牌的品牌识别来阐述上述概念。
图3-5 土星品牌识别
图3-6 麦当劳品牌识别
图3-7 耐克品牌识别
图3-8 黑天鹅绒品牌识别
核心形象与延伸形象将具有代表性的识别元素安全功能组织起来,共同代表品牌的本质。品牌识别元素也可以组织成几个有凝聚力、有意义的集合(或称心理网络)。这种组织过程通常围绕核心识别元素进行。强势有效的品牌会有几个有内聚力、可解释的识别元素集合。相比而言,弱势品牌的形象只建立在少数元素之上,并且这些元素也显得分散,甚至不协调。
由此看来,品牌识别结构的一个重要方面就是这些元素如何相互协调组合,是否存在有意义的模式?集合的识别元素之间是否一致?或者换个角度,这些元素是否看上去只是随机的联系,是否可能不一致?
先来考察一下麦当劳的例子。我们至少可以找出3个有凝聚力的集合,每一集合都得到一系列识别元素的支持。儿童、乐趣、家庭的联想与麦当劳叔叔、麦当劳生日聚会体验、麦当劳乐园游戏、欢乐餐、麦当劳玩偶和玩具相一致并得到这些元素的支持。罗纳德·麦当劳屋包括在一系列社会化联想中。最后还有一系列功能联想围绕着服务、价值和餐饮组织起来。金色拱门不仅代表着整个品牌识别,而且起着联系作用。
绘制心理网络图是一项有助于发现元素之间关联的练习。我们可以用粗线条表示紧密的联系,用细线或者点表示较弱的联系。这样,核心形象的角色以及元素关联模式就会非常清晰,图3-9描述了麦当劳的例子。
富国银行可以有一个集合围绕银行而组织,包括的元素有自动取款机、高水平服务、可靠和金融实力。另一个集合可以围绕银行的四轮马车标志,将富国与旧西部、个人主义、勇气、对成功的专注和基金安全联系起来。四轮马车的符号代表了可靠与服务,也能与银行的联想联系。
由格式塔(Gestalt)心理学家创立的格式塔概念或完形概念(由马克斯·惠特海默在1912年提出)可以帮助证明联想意义模式的力量。格式塔学者强调人们不会由各种分离的属性来感知事物,而是会寻找一个整体的图形或模式。在图3-10a中,4条分隔的直线在图3-10b中变成了旗帜,在3-10c中又成了一个字母。后两组图形都具有意义,比随机安排的直线更容易理解并记忆。在格式塔心理学中,这一现象常由一句短语来概括,即“整体大于部分之和”,这句话对于品牌识别同样适用。
图3-9 心理网络
图3-10 寻求模式