



宗教批判不是马克思哲学的单独主题,也不是他的批判的出发点,而是从属于意识形态批判。不过,在创建了唯物史观之后,马克思恩格斯反过来对宗教的本质、起源和功能进行了批判性的深入探讨。因此,我们把马克思的宗教批判分为前后两个部分:一是针对作为德意志意识形态的主题的宗教批判和神学批判的批判;二是对世界宗教特别是基督教所作的唯物史观考察。
《黑格尔法哲学批判导言》(以下简称《导言》)是一篇重要文献,马克思恩格斯著作最流行的中译4卷本《马克思恩格斯选集》和10卷本的《马克思恩格斯文集》都把它列为开山之作,加之该文开始于“对宗教的批判是其他一切批判的前提”这一句,很容易使人不假思索地把宗教批判当作马克思主义的前提。例如,法国著名的马克思学学者列斐伏尔对马克思这句话的解释是:“在马克思看来,所有批判的基础是对宗教的批判。为什么呢?因为宗教认可了人与其自身的分离,认可了神圣与世俗、自然与超自然的分裂。”吊诡的是,与列斐伏尔立场不同的非马克思主义者也把宗教批判当作马克思思想的前提。不同的是,非马克思主义者认为,马克思的宗教批判暗含基督教的前提;比如,塞利格尔说:“不同时间和语境中的多样变化的一个不变主题是地上的天上王国”,“马克思想当然地认为共产主义充满着基督教神学家认为天堂里才有的东西”,“与马克思对资本主义体系无情批判相协调的是基督教从犹太教那里继承并进一步发展起来的完善世界与不完善世界的二元性”。他列举出支持这一观点的一系列文献,包括卡尔·巴特、汤因比、麦金泰尔以及托洛茨基的著作。这些著作或继承“基督教社会主义”的传统,或出于相反的反马克思主义和敌基督的双重目标,构造出“马克思主义——基督教的桥梁”。中国人更熟悉罗素在《西方哲学史》中,编造出“一个辞典:亚威=辩证唯物主义,救世主=马克思,选民=无产阶级,耶稣再临=革命,地狱=对资本家的惩罚,基督作王一千年=共产主义联邦”。
无论出于何种立场和理由,把马克思主义和基督教信仰相类比或相等同的根据无非是“对宗教的批判是其他一切批判的前提”这句话。但人们很少提出这样一个问题:这句话表达了马克思本人的思想,还是对其他人思想的转述?如果是后者,马克思是否赞成把宗教批判当作其他一切批判的前提?其实,《导言》第一句“就德国来说,对宗教的批判基本上已经结束(beendigt);而对宗教的批判是其他一切批判的前提(Voraussetzung)",已经回答了这个问题:如果马克思把“已经结束”的德国宗教批判当作自己思想的前提,那在文字上是不能自圆其说。从接下来的段落来看,第一句话引出的话题是对流行的宗教批判的概述和批判性总结,其中概括的格言不代表马克思的观点,其中有很多马克思不认可的观点。《导言》前七段的批判性概述最后的结论是:
于是,对天国的批判变成对尘世的批判,对宗教的批判变成对法的批判,对神学的批判变成对政治的批判。(文集1:4)
这个结论用政治批判宣告了德国宗教批判的结束;而第八段第一句“随导言之后将要作的探讨——这是为这项工作尽的一份力”,告诉读者:马克思批判的主题是政治批判,政治批判的前提是“原本”即德国的政治历史和现实,而批判的主要对象是“副本即联系德国的国家哲学和法哲学”。文本分析清楚地表明,“对宗教的批判是其他一切批判的前提”指的是包括费尔巴哈在内的青年黑格尔派的一切批判都以宗教批判为前提,这是马克思不赞成的批判方式。马克思全部《导言》的前提、主题和主要对象不是宗教批判,而是政治批判。
有的学者已注意到,《导言》开始几段中关于宗教批判的格言不是马克思自己思想的表述,而是对当时德国流行的宗教批判的概括。马克思概括了谁的观点,这是一个有争议的问题。有人认为《导言》概括了费尔巴哈思想,有人认为概括了鲍威尔·布鲁诺思想。谁影响了马克思的宗教观,费尔巴哈还是鲍威尔?多大程度的影响?我们的回答是,两者都不是,两者都没有影响《导言》的中心思想。不容否定的是,《导言》对费尔巴哈和鲍威尔为代表的德国宗教批判所作的概述如此精彩,如此紧凑,以致人们很难把它与马克思本人的观点相区别。
黑格尔之后,德国宗教批判家蜂起,他们的观点交叉重叠,既相似又对立,彼此之间进行你死我活的“宗教战争”。按马克思的总结:“在1842-1845年这三年中间,在德国进行的清洗比过去三个世纪都要彻底得多。”(文集1:513)在文献极为庞杂混乱的情况下,要追溯某一个观点的原始出处极其困难。但毋庸置疑的是,费尔巴哈和鲍威尔在那些年是德国宗教批判的领军人物。如果把《导言》第二、三两段的格言与费尔巴哈观点作对比,把第四、五、六三段与鲍威尔的观点作对比,不难看出马克思的格言是对以他们为代表的宗教批判进行的概括。
马克思对费尔巴哈宗教批判的后果、根据和要点进行了概述,这些概述没有引用或重复费尔巴哈的话,而用精炼、生动的语言把费尔巴哈观点从冗长话语中提炼出来。我们分三个主题显明马克思的概述与费尔巴哈《基督教的本质》中观点之间的对应关系。
宗教批判的后果
 
   评论:费尔巴哈明确地说:“上帝就是天国,二者是一回事”,“天国是探索宗教奥妙的关键所在”(同上书,第235页)。因此,在费尔巴哈谈论宗教本质的地方,马克思用“天国”概括之。
宗教批判的根据
 
    
   评论:费尔巴哈所说的“今世”既指人的现实生活,也指自然世界,并用“影像”与“原型”的关系解释“彼世”是“今世”的“幻想”“映射”。这侧重于心理学解释。马克思明确地把“人的世界”等同于“国家、社会”,强调宗教的社会性,突出了产生宗教的社会政治原因。马克思此时已经意识到费尔巴哈的宗教观具有自然主义和心理主义的缺陷。
“颠倒的世界”(verkehrtes Welt)不是费尔巴哈的说法,而是鲍威尔的说法,鲍威尔借用黑格尔《精神现象学》第三章中关于“超感官世界是一个颠倒了的世界”术语,断定“我们应把颠倒了的世界看作是由宗教信仰的一种神奇力量所造成的;这种颠倒的世界是意识作用的结果”。
宗教的本质
 
    
   评论:费尔巴哈对宗教世俗本质的揭露是通过分析基督教关于创世、三位一体、基督和礼仪的教义得到的结论,他在基督教与其他宗教进行比较中彰显宗教的本质,他对宗教本质的看法只限于基督教的本质,马克思对费尔巴哈的概述并不代表马克思对宗教本质的看法。
马克思看到,费尔巴哈的宗教批判蕴含着世俗斗争的内容:“因此,反宗教的斗争间接地就是反对以宗教为精神抚慰的那个世界的斗争。”但世俗斗争不是费尔巴哈的自觉认识或公开承认的意图,至少到1843年为止,他还没有表达对现实世俗政权的不满和批判。相反,他认为宗教对人的世界的精神抚慰是必要的,“上帝就是人之摆脱了一切厌恶的自感,只有在自己的宗教之中,人才感到自由、幸福”(同上书,第143页)、“苦水必须吐出来;艺术家不由自主地拿起琴弹起来,为的是吐露自己的苦痛”(同上书,第171页)之类赞扬宗教抚慰的话,在《基督教的本质》中比比皆是。
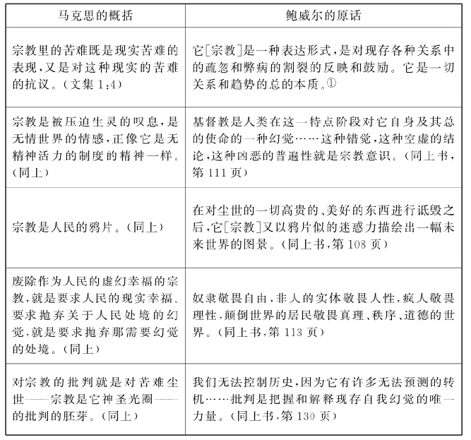
马克思合乎逻辑地得出宗教批判间接地是反对世俗世界斗争的结论,但这不是费尔巴哈的结论。相反,费尔巴哈一直对德国专制政治保持沉默。1843年10月马克思在给费尔巴哈的信中邀请他为《德法年鉴》写一篇评论谢林的稿件,揭露“谢林的哲学就是哲学掩盖下的普鲁士政治”(全集47:69)。但费尔巴哈没有回应,在与世隔绝的山村度过了平静的一生。马克思评价说费尔巴哈的宗教批判的“间接”蕴含,暗指费尔巴哈没有直接正视现实的消极的政治态度。反倒是鲍威尔,积极地、明确地把宗教批判作为现实政治批判的前提。第三段的结束语于是转入第四、五段对鲍威尔宗教批判的概述。我们仍用跨文本阅读形式,把马克思的概述与鲍威尔原话分成两栏,加以对照阅读。
 
   评论:国内外学者注意到,在马克思之前的几十年间,在德国至少有10位学者、作家用“鸦片”或“麻醉”比喻宗教。有人说:“‘宗教是人民的鸦片’这句话的发明权,归到海涅或费尔巴哈名下,或许更恰当些。”但问题是,没有证据可以表明马克思知道费尔巴哈和海涅的那些话。可以确定的是,鲍威尔明确地把宗教和基督教比作鸦片以及我们引用的其他话,来自《基督教国家和我们时代》(1841)、《自由的事业和我们自己的事业》(1842)、《基督教真相》(1843)和《同观福音书作者的福音史批判》(1841-1843)等4本著作,马克思熟悉这些著作,在《神圣家族》和《德意志意识形态》中信手拈来地从中引用。根据这些证据,有充足理由相信《导言》概述观点与鲍威尔的话密切相关。
    “鸦片”或“麻醉”比喻的“发明权”属于谁,这个问题不重要,确定无疑的事实是,马克思首先说出“宗教是人民的鸦片”(Das Religiöse…
    
    istdas Opium des Volks)的格言。与其他人的比喻相比,马克思增加了“人民”。“人民宗教”的说法可追溯到黑格尔,《精神现象学》中说,在希腊宗教意识中,“普通人民”“寻求安慰的软弱的空话”和“恐惧”“同情”,人民感到“目瞪口呆的震惊”“无可奈何的怜悯”。马克思很可能把黑格尔的“人民宗教”概念与鲍威尔的“鸦片”比喻结合在一起,直截了当、生动鲜明地说出其他人含糊、曲折的喻意。
   
马克思的格言究竟概括了谁的话,他的概括是否准确,有哪些变动,这些问题也不重要;重要的问题是马克思是否赞同他所概括的那些观点。在不知道原始出处的情况下,人们或许会误把马克思概括的其他人的观点当作马克思的宗教观。但即使在知道这些表述的出处情况下,有人或许要坚持说,马克思吸收了德国宗教批判的“合理成分”,并用独特的语言表达出自己的宗教观。如果我们继续读下去,那么就可以发现这种理由是站不住脚的,因为《导言》与其说是“吸收”德国宗教批判的合理成分,不如说是宣布了它的结束。
《导言》第二至五段简要概括了费尔巴哈和鲍威尔为代表的认为“对宗教的批判是其他一切批判的前提”的理由,第六、七两段表明他们的理由不充分。
第六段始于“这种批判撕碎锁链上那些虚构的花朵”(文集1:4)这句话是鲍威尔的话,鲍威尔在《同观福音书作者的福音史批判》第三卷(1842年)中说,古代宗教是捆绑人类精神的锁链上装饰的花朵,“当这些花朵在历史进程中凋谢时,当罗马人政权砸碎锁链时”,基督教成为人类意识“空虚的自我”,“尽管吸收了一切,但并没有足够的勇气把自己看成是一种普遍力量”。鲍威尔把黑格尔辩证法当作公式套在人类历史上,认为在基督教的整体异化之后,基督教内部出现了克服异化的精神,路德的宗教改革是提供了把人类从宗教和权威当局解放出来的基础,而现存的普鲁士王国是新教精神的继承和实现者。他在1840年的普鲁士神学期刊上说:“普鲁士历史上伟大的篇章正在揭开,还有什么比达到数千年来为之奋斗的目标——自由意志的顶点——更为崇高呢!”
鲍威尔激进的宗教批判与保守的政治神学之间的反差,为我们理解《导言》第六段的三个转折提供了理论背景。
第一个转折 宗教批判“不是要人依旧戴上没有幻想没有慰藉的锁链,而是要人扔掉它,采摘新鲜的花朵”(文集1:4)。马克思的意思是,宗教批判虽然撕碎了宗教装饰的虚幻花朵,但没有触动现实中“没有幻想没有慰藉的锁链”,当务之急是打碎捆绑在人身上的现实锁链,并通过政治批判获得真实的理论。
第二个转折 马克思更加深刻,揭示出德国宗教批判的前提,即把神圣世界当作与人的世界相对立的真实世界。宗教批判的问题是解释神圣世界如何与人的世界相分裂、相对立,以及如何克服两者的分裂对立。这在马克思看来是一个存在论的伪问题。正如《德意志意识形态》中明确地说:
近来不断讨论着如何能够“从神的王国进入人的王国”这样一个重要问题:似乎这个“神的王国”除了存在于想象之中,还在其他什么地方存在过。(文集1:546)
存在的真相是:只有人的世界存在,与之对立的神圣世界不存在。正如马克思言简意赅地说,人的思考和行动“能够围绕着自身和自己现实的太阳转动”,而“宗教只是虚幻的太阳”(文集1:4)。这里指出德国宗教批判的前提错误是把围绕人的世界转动的神圣世界当作真实的世界,他们把自己的宗教批判比作康德式的“哥白尼革命”,要把神圣世界(“太阳”)围绕人的世界转动的“地心说”,转变为人的世界围绕神圣世界转动的“日心说”。马克思在《导言》中借用康德术语“绝对命令”说:
对宗教的批判最后归结为人是人的最高本质这样一个学说,从而也归结为这样的绝对命令(categorischen Imperativ):必须推翻那使人成为被侮辱、被奴役、被遗弃和被蔑视的东西的一切关系。(文集1:11)
这是在要求用真实的学说和革命的命令来取代宗教批判假定的“神圣世界”的虚幻前提和目标。
第三个转折 第六段最后一句:“当人没有围绕自身转动的时候,它总是围绕着人转动。”(文集1:4)这个转折暗含对费尔巴哈的批评。马克思当时虽然没有完全克服费尔巴哈的自然主义人本学,但不可能对费尔巴哈的缺陷毫无察觉。费尔巴哈一方面要“把神学下降到人本学”,另一方面又要“把人本学提升为神学”,这说明他的宗教批判也以“神圣”与“世俗”的区分为前提,并以“神圣”的回归为其目标。他虽把宗教的前提归结为人的“类本质”或“人本身”,但把人的“类本质”理解为静止的、永恒的自然本质,正如自然界自从开天辟地以来就一直如此。《导言》中说“人的根本就是人本身”(文集1:11),“人本身”不是指人类的自然本质,而是“人的思考和行动”、人的理论和实践。马克思此时已经认识,人本身始终是人类历史的运动变化,而在一年后写的《关于费尔巴哈提纲》中明确说费尔巴哈不理解人的能动的、革命的实践。在《导言》中马克思隐晦地批判费尔巴哈所说类本质依旧是一个虚幻的宗教太阳。
结论 从人类历史是围绕人自身转动的唯一真实的人的世界的前提出发,第七段得出结论:“真理的彼岸世界消逝之后,历史的任务就是确立此岸世界的真理”;“于是,对宗教的批判变成对法的批判,对神学的批判变成对政治的批判。”两个“变成”是批判前提的根本转变:宗教批判以“宗教的人”、“宗教的统治”为前提,神学批判以“神圣与世俗的分裂”为前提,他们以为克服了人的意识的异化就可以改变人的现实世界;马克思则要直接从真实的人的世界的现实性开始,批判现存制度造成的人的异化,包括宗教异化。这是完全不同的两条思想路线,正如马克思在1842年11月的信中说:“更多地联系对政治状况的批判来批判宗教,而不是联系对宗教的批判来批判政治状况。“(10:3-4)”联系对政治状况的批判来批判宗教”是马克思的路线,“联系对宗教的批判来批判政治状况”是鲍威尔的路线,而费尔巴哈则游离在政治批判之外,三者界限分明。马克思和鲍威尔的对立在《神圣家族》表现得更加明显尖锐,而《德意志意识形态》标志着马克思与包括费尔巴哈之内的、以宗教批判为前提的德意志意识形态的彻底决裂。《导言》则标志着马克思与德国宗教批判相决裂的开始。
通过对《导言》开始前七段逐段逐句的解读,我们希望已经澄清四个误解:第一,马克思没有简单重复德国宗教批判的观点;第二,马克思用自己语言概括费尔巴哈和鲍威尔所代表的宗教批判观点,不是他所赞同或持有的宗教观;第三,德国宗教批判不是马克思批判的前提;相反,他们“对宗教的批判基本上已经结束”,真正的批判应当重新开始,进行法哲学和政治批判。第四也是更重要的是,“神圣世界”与“世俗世界”的分离和对立不是马克思批判的前提,而是他要求结束的德国宗教批判的前提。
在《德意志意识形态》中,马克思更明确地说:“从施特劳斯到施蒂纳的整个德国哲学批判都局限于对宗教观念的批判。他们的出发点是现实的宗教和真正的神学”“这种批判自以为是使世界消除一切灾难的绝对救世主”“青年黑格尔派则通过以宗教观念代替一切或者宣布一切都是神学上的东西来批判一切”“世界在越来越大的规模内被圣化了”(文集1:514,514注3,515)。从《导言》到《德意志意识形态》的一系列著作清楚地表明:马克思主义的前提根本不是宗教批判或神圣与世俗的对立,恰恰相反,正是对德国宗教批判和神学批判的批判,正是对德国宗教批判假设神圣/世俗神学二元论的消解。可以说,没有对宗教批判的批判,就没有唯物史观的创立。在此意义上可以说,马克思主义诞生的前提不是德国宗教批判,而是对德国宗教批判和神学批判为代表的意识形态的批判。
通过对德意志意识形态的批判,马克思创立了唯物史观,而唯物史观的形成和发展,又为马克思恩格斯阐明自己的宗教观提供了充分条件。马克思的宗教观散见于各种著作的片段,而恩格斯则有论述宗教的专著和主题性论述。从马克思简明阐述的、经过恩格斯丰富发展的宗教观中,可以梳理出其与德国宗教批判根本不同的理论观点。
德国宗教批判没有认真思考过人类宗教的起源问题,费尔巴哈把宗教看作人类本质固有的,鲍威尔遵循最早宗教是犹太教的神学解释。《德意志意识形态》从自然界与人的社会的关系探讨了人类宗教的起源:自然宗教是“对自然界的一种纯粹动物式的意识”,马克思在边注补充说:
这里立即可以看出,这种自然宗教或对自然界的这种特定关系,是由社会形式决定的,反过来也是一样。(文集1:534)
就是说,在“自然界几乎还没有被历史的进程所改变”的情况下就已经有了宗教。马克思在说明意识形态起源时考察了宗教的社会化和精神升华。他说,伴随着物质劳动与精神分离的历史进程,产生了“意识形态家、僧侣的最初形式”,“从这时候起,意识才能摆脱世界而去构造‘纯粹的’理论、神学、哲学、道德等等。”(文集1:534)从原始宗教到体制化、神学化“高级宗教”的演化现在已是宗教学的常识,但我们必须承认,在现代宗教学诞生之前,马克思就对宗教起源和发展问题作出可贵的理论探索。
马克思的简要论述被恩格斯所丰富发展。恩格斯在1877年的《反杜林论》中总结说,印欧民族的宗教起源于“印度的吠陀经,以后又在印度人、波斯人、希腊人、罗马人、日耳曼人中间”,“也可以在克尔特人、立陶宛人和斯拉夫人”中间发展,最后,“后期希腊庸俗哲学的最后产物,并在犹太的独一无二的民族神雅赫维[即雅威或耶和华——本文作者注]身上”产生出一神教(文集9:333-334)。在《费尔巴哈和德国古典哲学的终结》最后部分,恩格斯用唯物史观总结了从自然宗教到人为宗教,乃至基督教一神教发展的过程,并在后来的信中说那里已经说出来关于宗教“最必要的东西”(文集10:600)。
恩格斯还说明了“远古时代”的人如何“受梦中景象的影响”产生灵魂观念、不朽的灵魂如何产生最初的神、这些神如何具有了超世界的形象、最后产生一神教的“蒸馏过程”(文集4:277)。如果把恩格斯的宗教观与同时期宗教学创始人缪勒的比较宗教学和泰勒的万物有灵论作一比较,那么恩格斯应当之无愧地也被列入宗教学奠基者的行列。
宗教批判把基督教本质等同于宗教本质,正如恩格斯说:“费尔巴哈认真研究过的唯一宗教是基督教”,“他是从一神教羽化而来的”(文集4:290)。宗教科学从诞生起就是比较宗教学。唯物史观对不同社会形态和意识的考察拓宽了比较宗教学的新视野。
从宗教对经济政治的依赖关系出发,马克思批判了鲍威尔看待基督教与犹太教关系的神学偏见,精辟地指出两者的关系:“基督教是犹太教的思想升华,犹太教是基督教的鄙俗的功利应用。”(文集1:54)
马克思用唯物史观的方法观察资本主义全球化对世界各地宗教的影响。比如,马克思概括了印度传统宗教的特点:“这个宗教既是纵欲享受的宗教,又是自我折磨的禁欲主义的宗教;既是崇拜林伽(编者注:湿婆的象征)的宗教,又是崇拜扎格纳特(编者注:毗湿奴的化身)的宗教;既是僧侣的宗教,又是舞女的宗教。”(文集2:678)英国的殖民统治是印度的灾难,同时又带来社会革命,这种革命力量动摇了“杀生害命”和“竟然向猴子哈努曼和母牛撒巴拉虔诚地叩拜”的“糟蹋人”的崇拜,英国殖民统治破坏了“带着种性划分和奴隶制度的污痕”的、“使人屈服于外界环境”的、“对自然的野蛮崇拜”。(文集2:683)因此,“英国人不管干了多少罪行,它造成这个革命毕竟是充当了历史的不自觉的工具”(文集2:683)。
《商品的拜物教性质及其秘密》是《资本论》中的重要文献,也是运用唯物史观比较宗教学方法的典范。“拜物教”(fetishism)是一个宗教学概念,指万物有灵论的一种,又译作“灵物崇拜”。马克思使用这个“比喻”说明,把商品这个反映人与人一定的社会关系的劳动产品当作“物与物的虚幻关系”,“我们就得逃到宗教世界的幻境中去”。马克思比较了三种不同社会的宗教形式:最初,“古代的自然宗教和民间宗教”反映了人与自然的狭隘关系;其次,“真正的商业民族只存在于古代社会的空隙,就像伊壁鸠鲁的神只存在于世界的空隙中,或者犹太人只存在于波兰社会的缝隙中”;最后,对于发达商业社会来说,“崇拜抽象人的基督教,特别是资产阶级发展阶段的基督教,如新教、自然神教等等,是最适当的宗教形式”(文集5:90,97)。《资本论》对这三种宗教的比较,分别以过去的宗教研究结果为基础,说明了马克思早在博士论文中指出的道理:无论拜物教对自然物的崇拜,古代商业民族对现实金币的崇拜,都“不知道纸币的这种用途”(全集1:101)。马克思稍后指出,犹太民族对金钱票据的崇拜(文集1:51),以及资本主义社会对商品的崇拜,都采取了宗教意识形态的虚幻形式。《资本论》说明基督教社会的商品崇拜与原始社会自然宗教的拜物教有相似之处,验证了《德意志意识形态》所说宗教等意识形态“没有历史,没有发展”,历史中只有“发展着自己的物质生产和物质交往的人们”(文集1:525)。因此,马克思在《资本论》中得出结论:只有当物质生产过程“处于人的有意识有计划的控制之下的时候”,“现实世界的宗教反映才会消失”,“它才会把自己的神秘的纱幕揭掉”(文集5:97),商品拜物教才会消除。
如前所述,“鸦片”的比喻表达了宗教批判把基督教功能局限于安抚、慰藉的片面性,而马克思“人民鸦片”的格言间接地肯定基督教的人民性。马克思恩格斯认为,作为人民的宗教的基督教既有安抚、慰藉的功能,又有反抗、革命的功能;既有自发的作用,又有自觉的作用;既对被统治阶级起作用,又对被统治阶级发生作用;对社会经济政治既有促进作用,又有阻碍作用;对现代工人运动的影响,既是消极的,又是积极的。
《共产党宣言》概括了基督教的历史作用和现实影响:“当古代世界走向灭亡的时候,古代的各种宗教就被基督教战胜了。当基督教思想在18世纪被启蒙思想击败的时候,封建社会正在同当时革命的资产阶级进行殊死的斗争。信仰自由和宗教自由的思想,不过表明自由竞争在信仰领域里占统治地位罢了。”(文集2:51)按照马克思恩格斯著作,基督教至少在四个时期起着非常革命的作用。
早期基督教 第一次在奴隶制的古代社会瓦解之际。基督教“最初是奴隶和被释奴隶、穷人和无权者、被罗马征服或驱散的人们的宗教”(文集4:475)。恩格斯接受当时圣经历史批判成果,认为《启示录》是最早成书的《新约》经卷,“这里宣讲的是复仇,毫不隐讳的复仇,是应该的、正当的对基督徒迫害者的复仇”(文集4:495)。
中世纪异教 恩格斯说,在“中世纪的历史只知道一种形式的意识形态,即宗教和神学”(文集4:289)的情况下,基督教异端反抗教权和王权的统治,“反封建的革命反对派活跃于整个中世纪。随着时代条件的不同,他们或者是以神秘主义的形式出现,或者是以公开的异教的形式出现,或者是以武装起义的形式出现”(文集2:236)。
宗教改革时期《导言》中说:路德“把僧侣变成了俗人”,他“即使没有正确解决问题,毕竟正确地提出了问题”(文集1:12)。《资本论》中具体说明,路德正确但没有解决的问题包括资本主义发展面临的经济问题。比如,“路德把作为购买手段的货币和作为支付手段的货币区别开来”(5:159注96),他看到“世上到处都是重大的、卓越的、日常的服务和行善”(224注15);再如,路德“出色地说明了统治欲是致富欲的一个要素”(5:684注34);又如,“路德比蒲鲁东高明一些。他已经知道,牟利与贷放或购买的形式无关”(7:388注56);还如,“路德在他反对高利贷的天真的狂吼中”,不自觉地表达了“资本生产剩余价值的事实”(7:443)。
恩格斯从政治变革的角度评价宗教改革,认为它引发了资产阶级反对封建制度的大决战。第一次大决战由路德发起的、在德国农民战争中达到高潮。恩格斯高度评价闵采尔:
他的政治理论也远远超出了当时的社会政治条件。正如他的神学远远超出了当时流行的看法一样,正如他的宗教哲学接近无神论一样,他的政治纲领也接近共产主义。(文集2:248)
恩格斯还说:“在路德失败的地方,加尔文却获得了胜利。加尔文的信念正适合当时资产阶级中最果敢大胆分子的要求”,第二次大起义即英国革命“发现加尔文教就是现成的战斗理论”。(文集4:311)
现代工人运动带有基督教的革命性 马克思说:
各国政府对国际的迫害,酷似古代罗马对早期基督徒的迫害……古代罗马的迫害未能挽救帝国,今天对国际的迫害也挽救不了现存制度。(文集3:618)
恩格斯具体地说:“原始基督教的历史与现代工人运动有些值得注意的共同点”,罗马皇帝的反基督教法和俾斯麦的反社会党人法异曲同工,基督教和社会主义都胜利地、势不可挡地为自己开辟前进的道路。基督教在产生300年以后成了罗马世界帝国的公认的国教,而社会主义则在60来年中争得了一个可以绝对保证它取得胜利的地位。(文集4:475)
毋庸置疑,马克思恩格斯也注意资产阶级利用基督教消极的社会作用。恩格斯说,工人阶级登上历史舞台后,资产阶级乞灵于宗教,视之为“唯一的和最后的拯救手段”;恩格斯说:“除非我们相信超自然的奇迹,否则,我们就必须承认,任何宗教教义都难以支撑一个摇摇欲坠的社会。”(文集3:521)
在马克思时代,基督教式微,无神论成为自由思想家的荣耀。马克思恩格斯很少以“无神论者”自居。相反,马克思对鲍威尔小团体的无神论宣传非常反感,要求他们“最好少炫耀‘无神论’的招牌,而多向人民宣传哲学的内容”(文集10:4)。随后他揭露青年黑格尔派满口是无神论、废除宗教等“震撼世界”的词句,“却是最大的保守派”(文集1:516)。
在革命实践中,马克思恩格斯谴责俾斯麦反动政权颁布的“不仅反对天主教,而且也反对一切宗教”的法案(文集9:334);驳斥杜林要求禁止宗教的谬论(文集9:333);批评巴枯宁主义者、布朗基主义者“在无神论方面比所有的人都激进”(文集3:361)。恩格斯说:“在我们时代,当个无神论者幸而并不困难”;但这值得炫耀,因为:
至于德国绝大多数的社会民主党工人,则甚至可以说,无神论在他们那里已成了往事;这个纯粹否定性的术语对他们已经不适用了。(文集3:361)
无神论之所以不适用,因为它在实践和理论两方面有局限性。
无神论的实践局限性 无神论要求用强制手段禁止或消灭宗教,反而帮助宗教迅速传播。俾斯麦的反宗教法案从反面激励宗教“殉道和延长生命期”。恩格斯尖锐地指出:“在我们的时代唯一能替神帮点忙的事情,就是把无神论宣布为强制性的信仰象征。”(文集3:362)
面对共产党人要“废除宗教”的攻击,《共产党宣言》说:
各个世纪的社会意识,尽管形形色色、千差万别,总是在某些共同的形式中运动的,这些形式,这些意识形式,只有当阶级对立完全消灭的时候才会完全消失。(文集2:51-2)
“这些意识形式”(Bewuβtseinsformen)包括宗教。恩格斯明确地说,只要人们还处在异己的自然力量和社会力量的支配之下,“宗教反映活动的事实基础就继续存在,而且宗教反映本身也同它一起继续存在”(文集9:334)。这是那些以为宗教决定社会发展的无神论者完全不懂的道理。
无神论的理论局限性 马克思在1844年手稿中说:
无神论,作为对这种非实在性的否定,已经不再有任何意义,因为无神论对神的否定,并且正是通过这种否定而设定人的存在;但是,社会主义作为社会主义已经不再需要这样的中介,它是从把人和自然界看做本质这种理论上和实践上的感性意识开始的。(文集1:197)
《德意志意识形态》中说:“宗教从一开始就是超验性的意识,这种意识是从现实的力量中产生的。”(文集1:587)无神论在历史上否定宗教意识超验性,对肯定人们自然界和人的实在性起到积极作用。在唯物史观进一步说明了自然界和人的实在性的社会物质基础之后,无神论的历史任务已经完成,马克思主义不需要这个理论中介。
恩格斯1884年总结说:
无神论只是表示一种否定,这一点我们自己早在40年前驳斥哲学家们的时候就已经说过了,但是我们补充说,无神论单只是作为对宗教的否定,它始终要涉及宗教,没有宗教,它本身也不存在,因此它本身还是一种宗教。(10:522)
恩格斯应用“相反相成”的辩证法,揭示了无神论也是宗教的道理。时至今日,如果我们不是把无神论作为历史遗产加以认真研究,而是把无神论当作现实斗争的武器来使用,那就不是在坚持而是违背了马克思恩格斯的宗教观了。