



4. 遵循西尔斯医生的全面健康指南,保障孩子的健康
在这个章节中,我们将提供建议,指导你如何做到“多保健,少吃药”。在下面介绍的身体各个系统中,如果你的孩子有与任何一个系统相关的疾病或问题,你按照我们提供的极具可行性的建议,就可以帮助孩子保持身体各系统健康;如果这些系统真的出了毛病,我们的方法也可以帮助孩子痊愈。下面,我们将为你带来可靠的身体各系统保健计划,包括脑、眼、鼻、心、肺、肠道、皮肤、免疫系统和内分泌系统。
下面几件关于脑的事实,你应该知道:
·孩子的大脑在出生的头五年发育最快,在头两年内,脑的体积会增大三倍,5岁孩子的脑容量就达到了成人的90%。
·营养对脑部的影响—或好或坏—比对身体其他器官的影响更大。
·婴幼儿从食物中获得的60%的能量都用于脑部发育。
·学龄儿童从食物中获得的25%的能量用于脑部发育和构建。
·对许多孩子来说,注意力缺失障碍就是营养不良的代名词。
营养和生活方式对脑部发育有着巨大的影响。要给孩子的大脑一个健康的开始,正确地喂养可能是最重要的第一步。下面的七种方法可以帮助你的孩子长出聪明脑:
(1)吃聪明的食物
多吃鱼! 海产品与补充ω-3 DHA的食物位居“聪明食物”榜首。
蓝莓。 蓝莓能帮助孩子长出“美极了”的头脑。它深蓝色的果皮中充满了植物营养素类黄酮,这些抗氧化剂或“植物素”能让孩子的血脑屏障(blood/brain barrier, BBB)保持健康。BBB是指脑细胞和供血系统之间的一道薄膜,它就像一个过滤器,能够阻止有害物质进入大脑,同时允许健康物质通过。蓝莓能够增强神经递质的功能,或者说,增强神经彼此“交谈”的能力。蓝莓还能消炎,避免孩子变成“红孩儿”。
绿色食物。 孩子应该吃的不只有蓝莓,还有绿色蔬菜。上文中提到蓝莓含有多种健脑成分,这些成分也同样存在于绿色蔬菜中,如菠菜、白菜、绿色羽衣甘蓝、芦笋和绿叶莴苣(如长叶莴苣和芝麻菜)。
坚果。 疯狂地给孩子吃坚果吧!核桃名列健脑坚果榜首,因为核桃中的ω-3含量最高。对于幼儿和学龄前儿童(这个年纪的孩子可能会被坚果噎住),坚果酱是最好的选择。孩子从一岁起就能吃大部分坚果酱了,不过花生酱应该等到两岁以后再开始吃,以预防花生过敏。
“聪明的”碳水化合物。 孩子的头脑极度渴望碳水化合物——大脑需要许多糖来构建,可你的孩子需要的是膳食中正确的碳水化合物。两件怪事儿使得大脑对碳水化合物尤为敏感:第一,大脑不需要胰岛素就能利用糖,而身体其他组织则与此相反,它们需要胰岛素才能将糖导入细胞获取能量;第二,与身体其他组织不同,大脑不会储存葡萄糖,所以要构建健康的大脑,我们得稳定提供糖。
什么是“正确的碳水化合物”,什么又是“错误的碳水化合物”?或者说,什么是“好碳水化合物”,什么是“坏碳水化合物”?你可以这样向孩子解释:“聪明的碳水化合物有两个朋友,蛋白质和纤维,它们三个总在一起玩儿。这两个朋友可以防止碳水化合物过快地冲进大脑,让大脑变得过于激动。坏的碳水化合物,或者说垃圾碳水化合物,它没有朋友,只好自己玩儿。你吃下垃圾碳水化合物的时候,没有朋友能拉住里面的糖,所以它一下子就会冲进你的血液和脑子,让大脑过度兴奋。聪明的碳水化合物都在大自然中,包含在水果、蔬菜和全谷物里,而垃圾碳水化合物住在包装袋和瓶子里。最最垃圾的碳水化合物就是加糖饮料。”
钙。 钙是一种重要的营养物质,不但有利于骨骼的发育,也有利于脑部发育。乳制品、加钙谷物、深绿色蔬菜与加钙橙汁都是钙的最佳来源。
奶昔。 多年前我们认识到,富含蛋白质和营养的奶昔是一天最好的开始,我们诊所里有许多孩子也开始这样吃早餐了。下面我们列出奶昔的基础成分(你可以尝试调整各成分的分量以达到最佳口味):
·亚麻籽粉或亚麻油
·冷冻水果:蓝莓、草莓、芒果、木瓜、菠萝、香蕉、猕猴桃
·有机奶(牛奶或其他奶)、果蔬汁(石榴、胡萝卜及其他蔬菜)
·有机酸奶
·含多种维生素和矿物质的蛋白质粉
巧合的是,对整个身体有益的食品同样也是对大脑最好的食品。
聪明食品
·蓝莓
·深绿色蔬菜
·坚果
·正确的碳水化合物
·三文鱼
垃圾食品
·阿斯巴甜
·BHT及其他防腐剂
·纤维含量低的碳水化合物
·食用色素
·氢化油
·水解植物蛋白
·“液态糖”:加糖饮料
·MSG(味精)
加入下列特别添加物,按照口味来调整分量:
·肉桂
·海枣
·蜂蜜(一岁后方可食用)
·石榴籽
·花生酱
·葡萄干
·菠菜叶
·豆腐
·小麦胚芽
·乳清蛋白质粉
你可以挑选几种基础成分,自由发挥。奶昔开始时可做得简单一点,以免孩子怀疑你偷偷加了什么不好的成分,等到孩子养成了早晨喝奶昔的习惯,再加入那些更健康的添加物。
(2)少食多餐
少食多餐有利于孩子的脑部发育。因为大脑无法储存葡萄糖,所以它需要健康稳定的糖类来源——不多也不少。稳定的血糖意味着稳定的神经机能和情绪。对脑部发育而言,少食多餐营养食物比多食少餐更好。我们通过深入探究食物与情绪的关系得知,健康食品的关键在于稳定的胰岛素水平。在孩子的身体里,各种激素协同工作,犹如交响乐队里的各种乐器,而胰岛素掌控其他激素,犹如乐队中的指挥。当胰岛素水平稳定时,孩子体内的其他化学物质就能保持平衡,或者说激素平衡,奏出美妙的健康交响乐。
要保持胰岛素水平稳定,我们要遵循“2”原则:每天的餐数增加为原来的2倍,每餐吃1/2的分量,咀嚼2倍时间。这是我们最简单也最实用的营养诀窍之一,在本书中,你将多次看到它的出现。要保持稳定的情绪、提高专注力和学习能力、保持体重,这一原则尤为重要。
(3)吃好早餐
给孩子吃有利于脑部发育的早餐。正如老人们常说的:“早餐是一天中最重要的一餐。”研究表明,营养早餐应富含蛋白质及有纤维的碳水化合物(全谷物、水果、酸奶、燕麦片和蛋),吃营养早餐的孩子上到高年级时在课堂上的注意力更集中、表现更好,因病缺勤的情况也更少。
我们出版的书籍《社区里最健康的孩子》( The Healthiest kid in the Neighborhood )是一本极具可读性的家庭健康计划。书中有整整一章讲述了如何为脑部提供合适的膳食,并列出了有利于脑部发育的早餐食谱。
(4)吃得“纯粹”
各位家长,你的孩子正在发育的大脑无法承受许多加工食品中的垃圾成分。在脑部构建过程中,如果你给孩子的大脑喂垃圾食品,你就会得到垃圾的学习能力和垃圾的行为。许多化学食品添加剂,例如“垃圾食品”名录中列出的那些,会损害脑细胞中被称作“线粒体”的部分,这种小小的细胞器位于细胞中心,其作用类似给细胞提供能量的电池。垃圾食品又被叫作兴奋性神经毒素,它们会让神经递质的活动(大脑的信息处理系统)失衡。我们认为,从未有研究证实过食品添加剂对成人是安全的,而孩子正在发育的大脑比成人敏感得多。就连美国食品药品监督管理局(Food and Drug Administration, FDA)也认为食品添加剂的状态为“GRAS”,意思是说“基本可看作安全”。你想把这些仅仅是“基本可看作安全”的玩意儿塞进孩子正在发育的身体与大脑里吗?
有一天,在我们的办公室里,一位妈妈捧着一杯星巴克咖啡问道:“给孩子花那么多钱买有机食品真的值得吗?”我们回答:“你孩子的大脑值多少钱?”要省钱,不如少给孩子买些没用的塑料玩具,他们根本不需要。蔬果中的杀虫剂会损害孩子正在发育的身体和大脑,环境污染物对大脑的毒害尤为显著,这些污染物会储存在脂肪中,而大脑主要是由脂肪构成的。此外,婴幼儿体内的脂肪含量比成人更高(婴儿肥),因此杀虫剂对他们的毒害作用更大。另外,新的研究表明,有机食品中的维生素和矿物质含量更高,花更多的钱买更好的食物,最终会让你省下一大笔医药费(鲍勃医生是HappyBaby有机婴儿食品的顾问,是他向我们提出了吃有机食品的重要性)。
(5)运动
运动是最好的健脑方式之一,原因如下:
运动会增加流向大脑的血液。 增加流向身体某个器官的血液,尤其是大脑,就像是给花园浇水施肥,更多的血液意味着更多的营养。当你运动肌肉,尤其是剧烈运动手臂和腿部的大块肌肉时,你的心脏会更加有力地搏动,将更多血液泵入脑部。
运动促进脑部发育。 运动会刺激身体释放出神经生长因子(nerve growth factor, NGF)。NGF像是植物的肥料,孩子的每一次运动,都是在给身体中正在发育的那棵最重要的“植物”——大脑——施肥。
运动舒缓情绪。 当流向大脑的血液增加,身体会释放出“感觉良好”的生化物质,它有天然的镇静作用。
运动保持胰岛素稳定。 稳定的胰岛素意味着稳定的血糖,进而意味着大脑能得到足够的燃料。
健康小贴士:
散步疗法
如果你的孩子看起来有些紧张或焦虑,带他去散散步吧。散步会帮助他的大脑放松下来,让他能够静静地坐下来写一会儿作业。
(6)保持冷静
生物学上有一个不幸的事实:创造最多压力的器官大脑,恰好最不能承受压力。在我们生命的两端——脑部发育最初的五年和大脑老化的最后一二十年,中枢神经系统组织最难以承受血液中高水平、长时间的压力激素带来的影响,它会给脑组织造成损伤。慢性、无法缓解的紧张给发育中的大脑带来的影响被称作糖皮质激素神经毒性(glucocorticoid neurotoxicity, GCN)。这个词儿看起来很复杂,它的基本意思是说,高水平的压力激素会损害敏感的脑组织,降低葡萄糖进入脑细胞的能力,导致脑部神经递质水平下降,使得大脑处理信息的速度变慢,而这一过程又会进一步导致人意志能量降低、情绪不稳定,造成控制力和专注力的波动。
健康小贴士:
笑声是最好的药物
让孩子周围充满能让他情绪愉快的人和事,尽可能让他脑子里装满积极快乐的想法。我们对大脑进行正电子发射扫描后发现,如果人表现出积极或消极的态度和想法,中枢神经系统通路就会随之改变。把“别担心,高兴点儿”变成家人的口头禅吧,消极的想法是情绪的毒药。我们还发现,音乐也能舒缓人的情绪。
(7)让大脑“动起来”
“用进废退”的生物法则不仅适用于肌肉,也同样适用于脑部发育。孩子脑部发育的过程就像是把无数根电线连成网络。我们前面列出的“聪明食品”能帮助这些电线保持绝缘,加速信息传递,同时也能够为电线插上多个接头,与其他电线很好地连接起来,而“垃圾食品”则会导致电线磨损,引发短路。可是除了给大脑提供健康的营养以外,你还必须做一件事情——让孩子的大脑“动起来”,这样才能尽可能地促进孩子的智力发育。要刺激神经的发育和连接,最好的方法莫过于父母与孩子面对面地互动,如读书给孩子听,带孩子玩互动游戏、动手游戏,给孩子讲故事、过家家,一起欢笑,一起唱歌,一起画画,一起上色等。在此,我们要提出最重要的一条建议:在孩子生命的最初两年,关掉电视。研究表明,小朋友看电视或视频越多,长大后出现学习和行为问题的可能性就越大,一些原本意在刺激婴幼儿发育的视频实际上却减缓了脑部发育。如果你不得不偶尔用电视来哄孩子,请控制在30分钟以内并选择有音乐的节目。
健康小贴士:
发现孩子的特别之处
对于孩子特别的智力天分,你发现得越早,培育得越早,给孩子正在发育的大脑带来的影响就越持久。如把孩子的大脑想象成一个巨大的文件柜,你希望往里面存储什么文件?孩子的大脑里能够存储的文件越多,他接下来的生命中能回放的东西也就越多。如果你的孩子有音乐天赋,尽早让他开始学习。
眼睛的视网膜组织是大脑的一部分,所以,有利于大脑发育的方法也就有利于眼睛发育。下面,我们介绍四种促进孩子视力发育的方法:
(1)“喂养”发育中的眼睛
和大脑一样,视力的发育也会受到食物或好或坏的影响。
海产品就是“视产品”。 视网膜组织有一半是由DHA构成的,野生三文鱼之类的冷水鱼中富含这种主要的ω-3脂肪。保证你的孩子每天摄入至少300毫克DHA,其来源最好是冷水海产品,也可以服用ω-3 DHA补充剂。野生三文鱼体内还有一种粉红色的物质名叫虾青素,对眼睛也很有好处。虾青素是一种强效抗氧化剂,能够避免敏感的视网膜组织磨损撕裂,同时还能保护视网膜不被过于强烈的阳光灼伤,可以把它看作是眼睛里的太阳镜。
“美极了”的好眼睛。 蓝莓之类的浆果中的紫色素被称作花青素,它能够帮助眼睛适应光线强度的变化。
绿色食物。 类胡萝卜素(在蔬菜中,尤其是绿色蔬菜中的一种营养物质)也能起到自然太阳镜的作用。叶黄素和玉米黄素都是类胡萝卜素,它们能够过滤紫外线,防止敏感的眼部组织受损。要构建类胡萝卜素太阳镜,最好的食物是羽衣甘蓝、绿色羽衣甘蓝、瑞士甜菜、菠菜和西蓝花。将这些绿色蔬菜拌成沙拉吃更好,因为橄榄油中的脂肪能够促进类胡萝卜素的吸收。告诉孩子,要想眼睛好,多吃绿色菜。
健康小贴士:
做份益视沙拉
把所有最佳的益视食物(比如菠菜、芝麻菜、蓝莓、核桃和橄榄油)拌在一起,最后铺一片野生三文鱼。早点儿开始给幼儿吃这样的食物,他们会喜欢上这个味道。
(2)遮住小眼睛
你有没有注意到,那些不戴帽子和太阳镜的浅肤色孩子常常会有点儿眯眯眼?因为他们的眼睛一直在试图保护自己免遭晒伤,所以只好眯起来避免太多光线进入眼睛。但是这么做时间一长,眼眶周围的骨头就会看起来像是要遮住了眼睛一样,造成永久性的眯眯眼。发育中的眼睛对阳光的过度照射尤为敏感,夏天我们经常能看到孩子的眼睛晒得又红又肿,像是得了结膜炎一样,这种“日晒性结膜炎”是眼白的内衬对过度日晒的反应。眼科医生建议孩子最好不要戴玩具太阳镜,因为它只能遮住眼睛,导致婴儿的瞳孔放大,从而让更多有害的紫外线进入眼睛。正确的做法是,给孩子戴标有UVA和UVB防护指数的儿童太阳镜。戴帽子也很重要。
(3)休息小眼睛
过长时间盯着电脑屏幕会导致近视,告诉孩子要经常小憩一下,让眼睛得到休息。
(4)照亮小眼睛
不恰当的照明会让眼睛疲劳。别让孩子在黑屋子里对着明亮的电脑屏幕发呆,也别让孩子在昏暗的光线下看书。孩子用眼时确保周围有足够的环境光。
鼻腔卫生的重要性怎样强调都不为过。要让孩子保持健康,让小鼻子保持干净是最重要也最简单的方法之一,可家长们却常常忽略了。婴儿更喜欢通过鼻子而非嘴巴呼吸,所以他们的鼻子一旦堵住,整个呼吸机制都会停顿,而且小鼻子也是大多数微生物进入身体的“大门”。要保持干净的小鼻子,下面就介绍一些久经考验,同时也是我们在医疗实践中最常用的方法:
“冲鼻子”加“蒸汽浴”
记住小节标题里的这两个短语,因为在本书中你会再三看到它们。我们建议家长尝试下列所有方法,选择对孩子最有效的几种,将“冲鼻子”加“蒸汽浴”进行到底。
(1)用盐水冲洗小鼻子。 你可以自制盐水滴鼻液(1/4茶匙盐加230毫升水)或是从本地的药房、超市购买调制好的喷管式盐水(盐液)。将几滴盐水喷入孩子堵住的鼻腔,再用吸鼻器轻轻将松动的分泌物吸出来,吸鼻器在本地的药房就能买到。经常清理鼻腔的人把这种方便的小玩意儿称作“鼻涕收集器”,大一些的孩子可以学着自己擤鼻子。鼻腔冲洗行业正在蓬勃发展,这恰逢其时,因为多年来它最受忽视却又最有需求市场。市面上有多种鼻腔冲洗设备,能以不同的压力将清水、盐液或是喷雾喷入鼻腔,有点儿像是洁牙用的洗牙器。家长也可以用一种特制的小壶来清理鼻腔,我们的小病人把这玩意儿叫作“阿拉丁神灯”,因为看起来真的很像。十多年来,我们一直向8岁以上的儿童推荐这种洗鼻壶,它是冲洗鼻腔、清理鼻窦堵塞的最佳工具,尤其适合经常流鼻涕或鼻窦感染的孩子。洗鼻壶的包装上有使用说明,基本上来说,先将温盐水装进壶里,让孩子的头侧向一边,然后把壶嘴对准上方的鼻孔缓缓倾倒。盐水会流进上面的鼻孔,再从下面的鼻孔流出来,同时冲洗鼻子,带走鼻窦里的黏液。最开始的时候,有些孩子会觉得很可怕,可是只要尝试过一次,家长再好好哄一哄,孩子们会发现洗过以后感觉和呼吸都会好很多,他们会心甘情愿地成为拥趸。
健康小贴士:
坐起来冲鼻子
孩子平躺着冲洗鼻子会觉得害怕,所以让他直着坐在你的腿上冲鼻子更好。
(2)给气道做个“蒸汽浴”。 把浴室门关上洗个热水澡,在家也可以做蒸汽浴。一边照顾宝宝或是陪他玩耍,一边让他呼吸15分钟聚集的蒸汽,对他的鼻腔清洁很有好处。蒸脸器也很有用,它不但能够最好地清洁鼻腔气道和鼻窦,而且很有趣。首先,家长要让孩子习惯于看到你使用蒸脸器,哪怕你不并需要用它治病,许多女性也使用蒸脸器自己在家美容。用完以后,你要让孩子看到你高兴地夸赞:“啊,我的脸好舒服。”然后让孩子试试。让他坐在电视机前的沙发上,把蒸脸器放在桌上,下面垫几本书,这样孩子就能舒舒服服地坐在沙发上,把脸埋在蒸脸器上看电视,根本就注意不到自己的鼻子正在接受保健。
|
|
(3)加湿器是个好东西。 孩子的鼻子不适合中央暖气。暖气开着的时候,加湿器也应该开着。暖雾加湿器不但能够滋润空气和呼吸道,还能带来双重的好处:将水加热到蒸发能起到消毒的效果,蒸汽凝结的时候又会在房间内放出热量,让你能够关掉或者调小让空气变得干巴巴的中央暖气。蒸汽可能造成烫伤,所以请把加湿器和电线放在婴幼儿够不到的地方。让孩子卧室的相对湿度保持在50%左右,你可以在五金店中购买一个湿度计,很便宜。如果卧室里的湿度过高,可能会导致过敏源与霉斑的形成,而湿度过低则会使皮肤干燥,尤其是在冬天。
也许你觉得心血管疾病只出现在成年人身上,可事实并非如此。一项在路易斯安那州进行的心脏研究对14000位5~17岁的儿童和青少年进行了调查,发现参与调查的大约半数超重儿童和青少年已经有了早期心血管疾病的征兆,或是那些我们称之为“高”的疾病——高胆固醇、高血脂、高血压。研究显示,过度肥胖和冠心病的早期征兆甚至会出现在学龄前儿童身上。因为如今有许多孩子吃了太多错误的食物,且坐着不动的时间太长,他们在发育中早早地出现了“心脏负担过重”的现象。研究表明,胆固醇水平过高的孩子罹患高胆固醇、高血糖、高血压的风险是成年人的三倍,就算是那些在成年期发作的心脏病,它们的源头也多在于童年期。
要预防心血管疾病,长出健康的心脏,我们应遵循两点:
·吃有利于心脏健康的膳食。
·多动!
运动为什么有利于心脏健康
发育中的身体健康程度,取决于为它提供养料的血管的健康程度。让我们做一个有趣的健康练习,带着你的孩子身临其境地去血管里“逛一圈”。对于那些年纪较大的好奇小病人,我们是这样解释的(对10岁以下的孩子,你可以再简化一下描述):
你可以把血管想象成橡胶管。心脏向管子这头泵入血液,血液就会从另一头的许多更细的管子里流出来,滋养身体各个组织。
当然,心血管系统不光是一大堆管子,内皮(血管的内衬)还是人体最大的内分泌器官。动脉内部数以亿计的内皮细胞可不是白吃干饭的——它们会干活。当你运动的时候,血液流经血管内表面的速度就会加快,就像是高峰期过后高速公路上的车流。
血管内衬里有专门的腺体,它就像是你体内的大药房。当血液快速流经这些腺体,小药瓶就会打开,根据身体的需要释放出为你量身定制的药品,进入血液。值得一提的是,这些腺体会产生降低“高”的药品——高血压、高血脂、高血糖——这正是导致心血管疾病的三大原因。
运动能够帮助血管内衬自我修复,就像是高速公路上的养路工修整繁忙的交通造成的路面损伤。如果你的血管生了锈,就会造成堵塞,最终切断血液供应,你的身体器官就无法正常地发育构建。如果你多运动,那么你血管里的养路工就会修复血管,保持通畅,你的大脑、心脏、肌肉和全身所有器官就能得到足够的血液,让你能够好好学习、成长和玩耍。
健康小贴士:
检查孩子的胆固醇
根据美国儿科学会的建议,青春期之前不需要定期检查孩子的胆固醇。不过如果学龄前儿童有下列情况,就应该检查一下胆固醇水平:
·你或你的父母有心血管疾病史,或是在55岁前罹患心血管疾病。
·你有高胆固醇血症的家族病史。这是一种胆固醇代谢异常疾病,会导致皮肤及动脉中储存的脂肪过多,它出现的年龄可能会很早。
可是,如果你整天坐在那儿吃垃圾食品,你的血管内壁就会从光滑变得粗糙。约翰尼叔叔(或者家里随便哪个得了心脏病的亲戚)就是这样的。他没有好好照料自己的血管,于是血管就堵住了,他的心脏就出了问题。
降低孩子胆固醇的五种方法
(1)动起来! 运动会增加好的胆固醇(高密度脂蛋白,HDL),同时还可能降低所谓的坏胆固醇的(低密度脂蛋白,LDL)。运动是最有效的降胆固醇的“药物”之一,而且没有任何令人不快的副作用。
(2)少食多餐! 少食多餐的人比狼吞虎咽(每天吃足三顿大餐)的人胆固醇倾向更低。
(3)保持苗条! 减掉多余的身体脂肪,自然就减掉了多余的胆固醇。
(4)吃含有好脂肪的食物。 不一定要吃低脂食物。
(5)吃低胆固醇食物。 下面这些食物有降低胆固醇的功效:
·大豆蛋白
·富含纤维的食物,如麦麸、西梅干和豆类
·坚果
新的研究表明,胆固醇并非一无是处,这和我们一贯的认识不同,它可能不是心血管疾病的主犯,而且发育中的孩子需要一些胆固醇。事实上,婴儿最好的营养品——母乳中就有中等含量的胆固醇。所以,不要特意给孩子吃低胆固醇的膳食,除非你的医生这样建议。
孩子的健康程度取决于他们呼吸的空气。保持肺部健康最重要的两点:呼吸健康的空气,拥有健康的呼吸道。
帮助孩子呼吸洁净的空气
你在精心给孩子吃洁净食物的同时也应该竭尽所能让他们呼吸到洁净的空气,这是一项长期而细微的工作。比如说,你正在开车,前面有一辆大巴或是大卡车正在喷出废气,你的脑子里应立刻亮起警灯:“不能让我的孩子呼吸这样的空气。”于是你超过前面的卡车,或换条路线或摇上窗户;避免选择污染源下风处的托儿所和幼儿园,比如说在高速公路立交桥附近。写一张单子,列出你能做到的所有日常改变,帮助孩子呼吸到洁净空气。如果孩子过敏,请使用空气净化器,尤其是在孩子的卧室里。
给孩子湿润的空气
冬天最好关掉暖气,打开热蒸汽加湿器。冬季,中央暖气吹出的干燥空气会使鼻腔和支气管的分泌物变厚,极大地损害婴儿细小的气道,而且就像池塘里的死水一样,黏液在气道内停留的时间过长会引起感染。如前所述,加湿器可以让冬季干燥的空气变得湿润,有利于鼻腔,此外,它还能够充当健康稳定的夜间热源。不过要小心:加湿器可能造成烫伤,请一定把加湿器和电线放在小手够不到的地方。
深呼吸,放松!
你多半听奶奶说过:“深呼吸一下。”从生理学上说,奶奶是对的。悠长的呼吸能够“关掉”神经系统中让你紧张的部分,“打开”放松的部分,从而舒缓情绪。悠长、缓慢的呼吸会降低循环系统的压力激素水平,这种简单的情绪舒缓法越早教给孩子越好。
大家都知道香烟会损害儿童的呼吸系统,不过我们还是要提醒一下:
如果你正打算带着孩子进入一间屋子,这时候你注意到一块牌子,上面写着:警告!本房间中充满有毒气体,该气体中含有四千多种化学物质,其中某些与癌症、哮喘、肺部损伤和婴儿猝死综合征(Sudden Infant Death Syndrome, SIDS)有关。你肯定不会带孩子进去,对吧?可是如果你带着孩子进入一间经常有人吸烟的屋子,面临的正是这样的情况。坐在餐馆的“禁烟区”固然有所帮助,可还是不够,因为禁烟区就像是用氯给半个游泳池消毒,污染物仍会通过空气传播。如果某间餐馆里到处都可以吸烟,那就别光顾,这样的地方对你的家庭不好。事实上,你担心孩子罹患的几乎每一种疾病,其患病风险都和孩子周围的烟雾水平成正比。
家长吸烟的孩子,因为呼吸道感染来看医生的次数超过其他孩子的两倍,原因如下:孩子的呼吸道内壁满是微小的丝状物,叫作纤毛,它们像海底的水草一样来回摇摆,清理气道中的黏液。若有微生物、刺激物或污染物进入气道,这些纤毛和它们周围的黏液就会像微型传送带一样把有害物质搬运到合适的地方,孩子就能通过咳嗽或是喷嚏将它排出。而香烟会麻痹这些纤毛,让传送带停下来,黏液和微生物就堵住了,造成肺部感染。
因此,孩子周围,不得吸烟!
肠道紊乱是儿科第二常见的疾病,仅次于呼吸道疾病。也许你觉得肠子不过是一根很长的管子,帮助食物从嘴巴进入血液系统,可实际上,肠道的功能十分复杂。肠道里神经的数量仅次于大脑,所以才有人称之为“肠脑”,它是孩子免疫系统中最重要的组成部分,肠道越健康,免疫系统就越健康。下面有七种方法可以帮助孩子拥有健康的肠道:
(1)少食多餐。 西尔斯医生的“2”原则也许是目前最简单的家庭科学肠道保健法:
·吃2倍餐数
·每餐吃1/2分量
·咀嚼2倍时间
这种简单的进餐方法能够让消化道的上端承担更多工作,给下端足够的休息时间。
(2)健康饮食。 请参考营养建议(交通灯饮食法)。进入肠道的食物越健康,肠道的表现就越好。
(3)小口吃。 孩子喜欢把嘴巴塞得满满的,这不光会导致过度进食,还可能造成消化不良。给孩子一把小叉子,把食物切成小块。
健康小贴士:
流食打造健康肠道
在医疗实践中,我们经常推荐由水果、酸奶和磨碎的亚麻籽调成的奶昔。流食几乎适用于所有肠道不适或疼痛。把食物混合起来可以促进吸收,减少胃灼热,缓解便秘,因为搅拌机完成了大部分的消化工作,减轻了肠道负担,所以减少了未消化的食物进入结肠。纤维对肠道也很有好处。
(4)细嚼。 急性子的孩子吃东西总是狼吞虎咽,然而食物在嘴里咀嚼得越充分,消化系统另一头的磨损就越少。妈妈们老爱说“多嚼嚼”,这从生理学上说是对的。消化从嘴巴开始,咀嚼会磨碎纤维,将食物混合起来,而消化酶的作用对象是经过充分咀嚼的食物颗粒。咀嚼能够刺激唾液的分泌,润滑食道,让食物更容易通过,同时还能保护食道内壁免遭胃酸刺激。唾液中含有丰富的酶,能够提前消化食物。唾液被称作人体的“健康果汁”,因为它还含有一种名为表皮生长因子的物质,能够帮助修复发炎的肠组织,这也许能够解释动物为什么会舔舐伤口。教会孩子细细咀嚼,每口食物至少嚼十次。
(5)慢咽。 吃饭要慢,缓慢进食会给消化系统上端留出更多的工作时间,防止过度进食。你可以在孩子吃饭的间隙问他问题,鼓励他回答。如果孩子吃饭太快,胃就没时间给大脑发出“已经够了,我吃饱了”的信号。
(6)把食物分成小份。 孩子胃的大小和拳头差不多,下次你端出去满满一盘意大利面的时候,最好把盘子放在孩子的拳头旁边,看看大小相差多么悬殊。每次在盘子里装一个拳头大小的食物,如果不够再添,让孩子自己盛饭更好。研究表明,孩子给自己盛的饭通常比别人盛的少。
健康小贴士:
吃小份,好肠道,孩子更苗条
让孩子小口吃小份食物、细嚼慢咽,他们就会更倾向于吃合适的分量,很少过度进食和体重超标。
(7)益生菌:孩子碗里的“益虫”。 也许你并未注意到这一事实:孩子体内最大的免疫器官是肠道,所以你把孩子的肠道照顾得越好,孩子的免疫力就越强。还有一句医学上的老生常谈适用于所有人:“结肠的健康度决定你的健康度。”要保持结肠健康,合适的细菌是最好的“药物”之一。
让我们来看看结肠健康小百科。你的大肠里通常住着数以亿计的细菌,为了报答温暖的居住环境,它们会做一些有益于肠道的工作。我们喜欢叫它们“碗里的虫子”,它们还有个名字叫作肠道菌群,因为它们是培育结肠健康进而培育全身健康的沃土。除了结肠里有益于健康的细菌以外,有害细菌也会通过食物进入人体。这些有害细菌(它们会导致腹泻或胃肠炎之类的肠道紊乱)大部分会被胃酸杀死,不过少数漏网之鱼会进入结肠。要保持结肠健康,就得让健康细菌的数量多于“害虫”。健康细菌又叫益生菌,因为它们有利于健康。
益生菌对肠道的积极作用如下:
·提高肠道免疫力。胃肠道是人体最大的免疫器官,益生菌能增强肠道内壁的免疫力,促进免疫球蛋白IgA的增长,增加肠道黏液的厚度,这些黏液会像防护漆一样阻止有害细菌通过。益生菌还会与有害细菌竞争,从而抑制它们的生长,减轻它们造成的破坏。
·营造健康的肠道环境。益生菌能产生乳酸,在肠道内营造出更偏酸性的环境,帮助好细菌生长,抑制有害细菌。如果你正在服用抗酸药治疗胃灼热,保持弱酸性的肠道环境尤为重要。
·减轻肠道过敏。益生菌能够刺激生长因子的出产,抑制过敏反应,广泛地增加肠道内壁对食物的宽容度,从而达到抗过敏效果。这些生长因子有助于减轻胃肠炎、结肠炎和炎症性肠病(inflammatory bowel disease, IBD)。
·制造健康养分。益生菌能发酵食物中的部分纤维,形成短链脂肪酸(short-chain fatty acid, SCFA),滋养结肠内壁细胞,刺激这些细胞的修复,降低患结肠癌的风险。这些短链脂肪酸还会被吸收到血液里流到肝脏,减少肝脏的胆固醇产量。SCFA还能抑制肠道中酵母菌与有害细菌的生长。
你也许还听说过“益生元”,它是指喂养益生菌的难消化的碳水化合物,例如纤维。益生元可以看作碗中“益虫”的食物。你吃下益生菌和益生元,从本质上说是在喂养身体的免疫系统,让它更好地工作。
肠道食物推荐。 下面,我们推荐几种促进肠道健康的益生菌和益生元来源:
·多喝酸奶。酸奶和克非尔酸奶酒之类的发酵乳制品是益生菌主要的膳食来源。酸奶生产过程中会添加多种“益虫”,保加利亚乳杆菌和嗜酸乳杆菌便是其中最广为人知的两种。请喝有机酸奶。
·多吃益生元。含有益生元的食物,成分标签上通常会有碳水化合物——果寡糖(fructooligosaccharides)。另一个关键词是菊粉,这种益生元是多种健康食品的重要成分,例如Stonyfield Farm牌酸奶。含有自然益生元的食物包括全谷物、水果和蔬菜(例如洋葱、大蒜、韭葱和洋蓟)。你经常会看到健康食品宣传说“含有益生元及(或)益生菌”,比如HappyBaby有机婴儿食品。
·服用益生菌补充剂。除了建议你一周至少喝几天酸奶以外,你的医生或许还会建议你给孩子吃益生菌补充剂。益生菌补充剂有很多种,最常见的是嗜酸菌类。这些补充剂的功效没有明显的高低之分,形态多种多样,有液体、粉末、胶囊和珠状药丸,可以混合在任何冷的食品或饮料中,按照包装上注明的剂量服用即可。如果生产方没有给出婴儿的服用剂量,通常来说,两个月以上的婴儿按照儿童剂量减半服用是安全的。
科学依据。 数百种科学研究表明,益生菌有多种健康益处。医学研究中最常用的益生菌是鼠李糖乳杆菌(Lactobacillus GG, LGG),不过其他大多数益生菌多半也有相似的益处,例如:
·幼儿园里服用LGG的孩子更少罹患呼吸感染,因病缺席的情况也更少。
·腹泻儿童服用LGG能让腹泻的持续时间减半。
·住院儿童如果服用LGG加以预防,发生急性腹泻的可能性会降低80%。
·已观察到益生菌能改善湿疹。
·已观察到罗伊氏乳杆菌能减轻婴儿肠绞痛。
·服用LGG的孩子发生蛀牙的风险比不服用的对照组低47%。
健康小贴士:
益生菌配合抗生素使用
在儿科医疗实践中,我们通常会给抗生素治疗中的孩子开益生菌,疗程结束后还会给孩子服用至少两周益生菌。抗生素不仅能杀死引起感染的微生物,还有肠道里的有益菌,这便是孩子吃了抗生素以后常会发生腹泻的原因之一。给孩子开益生菌可以补充肠道里被抗生素破坏的健康细菌。
婴儿肌柔软光滑,人人爱不释手,可孩子的皮肤也会起疹子、瘙痒。皮肤受到刺激是孩子夜间惊醒的一大原因,也是家长最常咨询医生的问题之一。首先,我们来学习皮肤知识小百科:
皮肤是人体最大的器官,所以照料皮肤很重要。婴儿的皮肤有其特殊性,更容易起疹子:
·表皮(外层皮肤)是皮肤的表层,它的厚度和一张纸差不多,主要成分是一种十分坚固的材料——角质,它的作用类似护盾。皮肤的外层细胞会不断脱落,每几周就自我更新一次。所以实际上,孩子的皮肤几乎每个月都会换件新“外套”。而婴儿肌肤的表层更薄,因为它暴露在外接受环境考验的时间还太短。因为表皮层薄,婴儿的皮肤对刮擦之类的刺激更为敏感,当这层薄薄的保护层受损,婴儿肌肤就容易受到感染起疹子。
·婴儿肌肤不但表层较薄、保护性较差,下层(真皮层)中产生黑色素的细胞也较少,所以更容易晒伤(黑色素能够加深皮肤颜色,保护皮肤免遭阳光中紫外线[UV]的损害)。当皮肤暴露在阳光下,这些细胞会快速产生黑色素,加深皮肤颜色,隔绝紫外线的损害。
·真皮层中含有许多有利于皮肤健康的物质,其中包括胶原蛋白(蛋白质形成的纤维结构)和弹性蛋白(它会像海绵网一样为皮肤提供强支撑)。成人的皮肤薄而下陷,里面的纤维弹性很差,而婴儿肌肤里的纤维就像床垫里的弹簧,让肌肤充满弹性。
·真皮层富含分泌皮脂的皮脂腺,皮脂通过毛孔的自然通道上升到皮肤表面,形成一层薄薄的油膜。真皮层里满是果冻似的材料,它们会像海绵一样吸水,是皮肤内部的天然润滑剂。汗腺也蜷缩在真皮层里,汗水会涌到皮肤表面蒸发从而冷却皮肤。
关于皮肤功能与健康的新观点:皮肤的变化、对皮肤的刺激有许多是可以避免的,或者至少可以减轻,只要控制两样东西:你抹在皮肤上的东西和渗入皮肤的东西。
健康小贴士:
教会孩子正确地洗手
微生物会通过孩子小手的接触或是手与鼻子的接触传播。要教会孩子饭前便后、擤过鼻涕后洗手,让他们用肥皂和温水彻底清洁小手,包括手背、指缝和指甲缝。你要告诉孩子,洗手的时间应该有20秒左右,唱两遍字母歌刚刚好。
要避免孩子的皮肤干燥脱皮或起疹子,可以尝试以下指导原则:
(1)滋润孩子的皮肤。 润肤霜能从两方面促进肌肤健康:润肤霜中含有凡士林之类的防护剂,能够像密封层一样锁住水分防止皮肤干燥;另外,霜内还有保湿成分,能够将皮肤深层的水分“运送”到表层,保持肌肤湿润。给孩子擦润肤霜,就像是给孩子的皮肤穿了一层防护衣,这点在干燥的冬天尤为重要。干燥的空气和敏感的皮肤相遇,很容易引起冬季皮疹,如果孩子很容易得湿疹或是过敏性皮炎,患皮疹的风险就更大。暖气开着的时候,空气会对皮肤产生很大刺激,而中央暖气会降低空气湿度,令皮肤干枯,造成脱皮和瘙痒,孩子挠痒痒则又会进一步刺激疹子,造成恶性循环。
(2)锁住水分和营养。 我们推荐滋润与锁水并重的方法。给孩子洗完澡后,用毛巾轻轻擦干皮肤,留一层薄薄的水渗透到皮肤里,然后给孩子擦润肤霜、油膏或是润肤油,锁住水分。
(3)滋润卧室空气。 在孩子的卧室里放一个加湿器。如前所述,加湿器会增加卧室里的湿度,避免冬季皮肤干燥,孩子卧室里的相对湿度在50%左右是最理想的。
(4)给发育中的肌肤“浇水”。 水是皮肤和皮下组织最重要的成分。干燥的皮肤更容易瘙痒起疹,而且皮肤受到的刺激越多就越容易干燥。确保孩子每天至少喝每千克体重60毫升的水。
(5)喂养发育中的肌肤。 营养对皮肤的影响很大。脑组织和皮肤组织是由相同的基础细胞发育而来,所以有利于脑部发育的食物同样有利于皮肤。吃这些食物有益肌肤健康:
·吃鱼!海产品是最好的美肤食品。我们从1999年起使用ω-3处理皮肤问题,效果十分理想。大多数对皮肤的刺激都是由炎症引起的,而ω-3是最好的消炎食品。给宝宝的肌肤“加油”不但能防止干燥,还能促进湿疹或皮疹类疾病的愈合。ω-3脂肪是最佳的美肤营养品之一,所以应确保孩子平均每天吃下300毫克DHA,来源可以是ω-3补充剂,也可以是每周三次吃100克左右三文鱼之类的冷水鱼。
·吃坚果!我敢打赌,你大概从来没发现花生酱或杏仁酱三明治也是很棒的美肤食品。坚果中的健康脂肪、蛋白质、维生素和矿物质能为肌肤提供营养。
·吃鲜艳的食物!水果和蔬菜的颜色越鲜艳,对皮肤就越有好处。植物营养素(简称“植物素”)是抗氧化剂(又叫“防锈剂”),能预防皮肤发炎。让孩子皮肤中的植物素保持高水平就能远离炎症。
健康小贴士:
给孩子的话
我们告诉小病人:“不想长成‘鱼皮肤’就多吃鱼!”
(6)别用爽身粉。 出于三个原因,我们不鼓励给宝宝洒爽身粉:粉末容易在腹股沟之类的皮肤皱褶中结块,这会加重皮疹;爽身粉对宝宝的皮肤没有任何实际好处;而且,过量的爽身粉可能会被宝宝吸进去,刺激宝宝敏感的呼吸道。
(7)给敏感的肌肤穿合适的衣服。 患有任何一种皮炎的婴儿通常对羊毛和合成面料都很敏感。给孩子穿柔软透气的棉质衣服,用棉质的床单和毯子。新衣服穿之前一定要先洗一遍,以去除可能刺激皮肤的化学残留物。
(8)保护成长中的皮肤。 漂亮的婴儿肌肤也很容易被晒伤。在婴儿期和童年期避免晒伤有助于孩子预防皮肤癌,皮肤病学家相信,童年期的反复晒伤会增加成年后罹患皮肤癌的风险。如果你拥有一个皮肤白皙、眼睛湛蓝、长着雀斑的孩子更要小心,这样的孩子对阳光尤其敏感。别被防晒霜营造的安全假象所迷惑,千万别让孩子无防护地在阳光下待太长时间。防晒能帮助你的孩子拥有健康的皮肤。试试这些防晒诀窍:
·在阳光强烈的天气里,让孩子在阳光最弱的时候享受健康的户外活动,一般是上午10点以前和下午3点以后,避开阳光最强烈的时间段。
·给宝宝戴宽檐帽。
·保护宝宝免遭海滩上沙子反射的阳光晒伤,打伞的位置要合适。
·给孩子穿特制的防晒衣,这种衣服编织得非常紧密,可以挡住许多阳光。
·使用带SPF的唇膏或润肤霜,保护暴露在阳光下的嘴唇。
·使用SPF值介于15和30之间的防晒霜,抵御UVA和UVB。如果孩子要游泳,记得使用防水型。含有维生素C和E的防晒霜更有帮助。
·防晒霜使用前先在宝宝的前臂小范围试用,以防过敏。
·隔离霜应在日晒之前即时涂抹,而防晒霜应提前30分钟涂抹,让它有充分的时间进入肌肤,发挥防晒功效,每隔几小时应该补涂。
防晒小百科
理解隔离霜与防晒霜的区别。隔离霜是隔绝紫外线——包括UVA和UVB——的物理屏障,通常含有氧化锌或氧化钛,类似护臀膏;而防晒霜在皮肤内部起效,在紫外线造成损害之前将它吸收掉。许多防晒霜的有效成分是对氨基苯甲酸(para-aminobenzoic acid, PABA),它能够遮蔽UVB射线,但有的孩子可能对PABA过敏。防晒霜的SPF值代表防晒指数。SPF15的防晒霜能够遮蔽95%的射线,而SPF30的能遮蔽大约97%。SPF值15到30一般就够用了。
对于婴儿,我们建议最好使用隔离霜而非防晒霜。6个月以下的婴儿也能使用隔离霜,因为可能引起刺激的化学成分不会被皮肤吸收,而防晒霜中的化学成分会进入皮肤,所以我们建议家长最好不要给6个月以下的婴儿用防晒霜。虽然并未证实防晒霜可能对婴儿有害,但目前对它的研究还不够,给这个年纪的孩子使用不够安全。
虽然防晒很重要,但别让对皮肤癌的恐惧剥夺有利于孩子健康的日晒。孩子的身体健康成长需要维生素D,它对强健骨骼、健康肌肤和健康的免疫系统尤其重要,而日晒会促进体内的维生素D生成。如果孩子在温暖的季节里多晒太阳,那么身体脂肪里就会储存大量维生素D,帮助他度过日照时间较少的冬天。无论什么季节,请尽量确保孩子每周至少有几次在不擦隔离霜的情况下让双手、手臂和腿部接受至少15分钟的日晒。
随着宝宝进入托儿所或幼儿园,他会接触到越来越多的微生物,而增强免疫系统就像是培育孩子身体内部的“医生”。方法如下:
(1)给孩子接种疫苗
疫苗会刺激孩子自身免疫系统产生抗体,对抗引起严重儿科疾病的微生物。
(2)母乳喂养的时间尽可能长
母乳喂养是宝宝最初也最重要的免疫工作。新的研究证明了妈妈们长期以来的猜想:宝宝喝母乳的时间越长,就越聪明、越健康。原因如下:
母乳喂养的宝宝更聪明。 对母乳喂养的宝宝进行研究后显示,他们趋向于拥有更高的智商。这种智力优势的原因在于,母乳喂养的宝宝不但能得到更多母亲的爱抚和互动,还能从母乳中得到更多聪明脂肪,如二十二碳六烯酸(DHA)。DHA是神经内膜隔层最重要的原材料,能使神经系统内的信息传递得更快、更有效率。
母乳喂养的宝宝更健康。 研究表明,如果采用母乳喂养,孩子成长的身体中所有系统都很可能更健康:视力发育、肺功能(如预防哮喘)、心血管健康、肠道健康和免疫系统。你担心孩子患上的几乎每一种疾病——包括糖尿病、癌症和心血管疾病——在母乳喂养的宝宝身上发生率都更低。
肥皂能让皮肤表面堆积的油脂和其他脏东西浮起来,更容易洗掉,不过如果在不必要的地方用过多的肥皂,可能造成皮肤干燥、带来刺激。下面揭示用肥皂清洁宝宝肌肤的小秘密:
·只在分泌物堆积的区域使用肥皂,例如腹股沟、颈部皮肤褶皱和其他明显需要打肥皂的地方。少在脸部用肥皂。
·有的宝宝皮肤对肥皂尤为敏感,如果你的宝宝容易得湿疹或其他任何皮炎,在情况最严重的区域尽量少用肥皂或完全不用。
·使用前进行肥皂测试。在宝宝的前臂涂一点点肥皂,确保不会过敏。肥皂中的添加剂越多,越有可能引起宝宝过敏。
·使用内含滋润成分的肥皂。
·彻底清洗肥皂时轻轻拍干净,不要用力摩擦皮肤。
·缩短肥皂停留在皮肤上的时间,尽快彻底清洗。
·很多妈妈认为,过多不必要的肥皂和其他香精会遮盖宝宝自然的动人体香。
请见玛莎·西尔斯作品《西尔斯母乳喂养全书》(江苏文艺出版社,2011)。玛莎是一位护士,也是一位哺乳顾问,她记录了十九年中母乳喂养八个孩子的经验。
母乳喂养的宝宝更苗条。 当今最严峻的健康问题是与肥胖相关的疾病盛行,而母乳喂养是最佳的防肥胖药方。长期研究表明,母乳喂养的宝宝更倾向于长成苗条的儿童,而苗条的身材与健康有关。在后面的章节“肥胖”中你将看到,苗条不代表骨瘦如柴,而是意味着身体拥有适量的脂肪,具体含量因人而异。
(3)“喂养”孩子的免疫系统
准备写作本书时,我们讨论过为什么我们遇到的一些孩子比其他的更健康。最后得出结论,孩子吃得健康,身体就健康。在医疗实践中,我们注意到一部分特殊的妈妈——我们称作“纯粹妈妈”,也有人把她们叫作“健康食品迷”,她们几乎从不允许哪怕一口垃圾食物进入家门,或是进入孩子的嘴巴。我们全都注意到,学龄前我们很少看到这些孩子,因为他们比那些经常吃垃圾食品的孩子更少生病。这些“纯粹儿童”就算生病也会很快痊愈,因为他们的免疫系统更强。
我们注意到,这些“纯粹儿童”入学后很少有各种“障碍”——注意力缺失障碍、学习障碍、情绪障碍等等。他们发育得更健康的不光是身体,还有大脑。
请把食物看作你家的药房。我们挑选出了最佳的“健康食品”,它们已被证明能够增强孩子的免疫力:
水果和蔬菜。 多给家人吃植物营养素(简称“植物素”),这是一种在水果和蔬菜中发现的能增强免疫力的物质。植物素赋予了蔬果漂亮的颜色,它能够对抗微生物,还能作为自然的消炎药减缓组织的撕裂和磨损,帮助器官自我修复。总而言之,蔬果颜色越深,“药效”越好。鲜艳的食物——如蓝莓、柿子椒、菠菜、木瓜和草莓——是最好的植物素来源。
补充维生素D。 新研究揭示了一个让人担忧的事实:大部分美国人缺乏维生素D。写作本书的过程中,我们测试了许多孩子体内的维生素D水平,大部分偏低。维生素D在许多身体机能中扮演着重要的角色,是健康免疫系统的基础。要让孩子体内的维生素D达到合适的水平,必须让他们持续六个月以上摄入高于普通值的剂量。请咨询你的儿科医生,测量孩子的维生素D水平,如果偏低则给予治疗。你也可以和医生讨论,在测试前先给孩子治疗几个月,因为大部分孩子的维生素D水平都偏低,这个法子颇为保险。
多吃鱼! 海产品是最佳的健康食品,尤其是对发育中的孩子。我们全方位地看看“每天三文鱼,医生远离你”这句俗谚有何科学价值。
·海产品让你更聪明。海产品是最佳的健脑食品。生命最初的五年是孩子脑部发育最重要的时间段,你应该给他最好的食物。ω-3脂肪是构成细胞膜与髓磷脂(覆盖神经的脂肪层,就像电线的绝缘层)的基本材料,能够增强神经传递信息的速度和效率。我们现在将ω-3 DHA推荐给行为与情绪障碍的儿童,因为研究证明,它同样有助于解决注意力和学习问题。
·海产品带来好视力。海产品就是“视产品”。眼睛里视网膜组织的半数成分是DHA,而这种海产品中的ω-3脂肪同样有益于大脑。
·海产品促进心脏健康。吃鱼最多的族群罹患心血管疾病的风险大大低于其他族群,这是过去十年来心血管疾病预防领域最大的突破之一。
·海产品带来健康的修复系统。ω-3能够消炎。孩子的心脏、身体和大脑中遍布动脉,当这些动脉血管敏感的内壁不断受到日积月累的高压冲击,就会出现碎屑,又叫作脂肪沉积或血管斑块。注意,近期研究发现,心血管疾病的发病年龄更小了,现在我们发现许多青少年的动脉内部有脂肪沉积,而ω-3有助于改善这一情况。当孩子的免疫系统发现动脉受损,就会派出维修队修复受损部位,就像维护公路一样。ω-3脂肪会滋养“维修队”——也就是身体的免疫系统——去修复撕裂、磨损的血管。
·海产品降低癌症风险。研究表明,血液中ω-3水平更高的人群更少罹患肠癌。
·海产品预防糖尿病。除了消炎以外,ω-3还能稳定血糖,降低糖尿病风险。
·海产品带来健康肌肤。在介绍湿疹的章节中你将看到,要保持皮肤光滑,ω-3是最佳的自然药物之一。
ω-3是孩子最好的消炎药,能够对抗一切炎症,例如支气管炎、关节炎、结肠炎、皮炎、耳炎和牙龈炎。
(4)别让孩子变成“红孩儿”
我们把那些容易发炎的孩子称作“红孩儿”。在过去十年里,“炎症”是成人医学领域的关键词,现在它在儿科中也同样重要。发炎意味着身体的免疫系统和修复系统失衡,当免疫系统处于平衡状态,身体的修复系统正常工作,划伤、挠伤和其他伤口都能正常愈合。孩子的免疫系统就像一队养路工,免疫系统的养路队健康,体内撕裂、磨损的组织就能得到修复;养路队不健康,维修活儿没人干,就会导致炎症。体腔内壁组织发炎会引起相应的病症,例如关节(关节炎)、肠道(结肠炎)、呼吸道(支气管炎)、耳朵(耳炎)、牙龈(牙龈炎)和皮肤(皮炎),这些发炎反应会让孩子变成“红孩儿”。要预防和治疗儿童炎症,应该做好下列五件事:
最能增强免疫力的食物有:
·苹果
·豆子
·蓝莓
·西蓝花
·哈密瓜
·红辣椒
·小红莓汁
·亚麻油
·大蒜
·小扁豆
·坚果
·橄榄油
·木瓜
·粉红葡萄柚
·红提
·野生三文鱼
·香菇
·菠菜
·草莓
·红薯
·西红柿
·姜黄
·西瓜
·洋葱
鼓励锻炼。 锻炼能够刺激身体产生更多抗感染物质,增强免疫系统,还能活跃情绪。我们总觉得焦虑和沮丧是成人才会有的情绪问题,可是情绪障碍越来越频繁地在更小的孩子身上出现,这并不稀奇。锻炼不但有利于身体健康,也有利于情绪健康。锻炼会增加流向脑部的血液,促进大脑生成“感觉良好”和“这就对了”的神经化学物质。
锻炼能从三个方面减轻炎症。第一,运动会稳定胰岛素,而血液中的胰岛素水平越稳定,血糖就越稳定,进而促进免疫系统平衡。第二,运动燃烧脂肪,苗条的人免疫系统更平衡。最后,锻炼还会刺激身体产生自己的消炎药。
帮助孩子保持苗条。 在实践中,我们经常建议超重的孩子“减减腰围”。人们曾一度觉得多余的腹部脂肪只是有些累赘而已,不过新的研究表明,多余的腹部脂肪还会将一些化学物质“喷”进身体里,引起各种炎症,这些物质被称为促炎化学物。
给家人吃植物素。 植物营养素(植物素)赋予了水果和蔬菜深深的颜色,它们能增强免疫力。事实上,植食物的颜色越深,植物素越强。
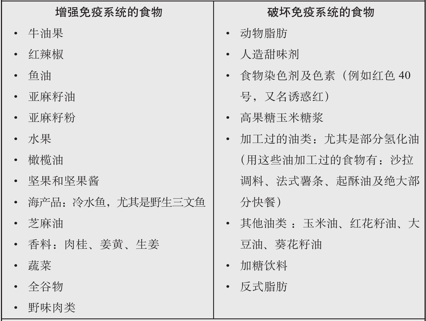
换掉家里的食用油。 给孩子多吃ω-3油(能消炎),少吃ω-6油(能促炎)。消炎食用油和食品(促进免疫系统平衡)包括鱼油、亚麻籽油、橄榄油、蔬果、红辣椒、冷水鱼(尤其是野生三文鱼)、全谷物、坚果和香料(例如肉桂、生姜和姜黄)。导致免疫系统失衡的促炎食物包括动物脂肪、玉米油、部分氢化油、菜油(例如葵花籽油、红花籽油和大豆油)及高果糖玉米糖浆。我们把消炎食物称作“治愈食品”,促炎食物则叫“破坏食品”。
鼓励孩子少食多餐。 少食多餐会使胰岛素和血糖水平稳定,进而保持身体平衡。要保持理想体重,促进免疫系统健康,你能做出的最佳改变就是采用比尔医生的进食“2”原则:吃2倍餐数,1/2分量,2倍进餐时间。
有的食物能增强孩子的免疫系统,有的则会破坏免疫系统。
从实质上说,如果吃到嘴里的东西能跑会游或是能够生长,那它多半有利于孩子的免疫系统;而要是它在工厂里逛过一圈,经过加工,那它多半会损害免疫系统。要帮助孩子长出健康的免疫系统,尽可能给家人吃“纯粹”的食物。
(5)病中增强免疫系统
除了本章节中我们提供的日常免疫系统增强建议以外,还有几件事能帮助孩子在病中增强免疫力,我们以更少的抗生素更快治愈多种疾病,不过大体来说,不建议6个月以下的婴儿使用(并不是说这些方法可能损害婴儿的健康,而是尚未进行详尽的研究)。
维生素C。 这种抗氧化剂能够帮助身体打败病毒和细菌。维生素C补充剂有液体、粉末、咀嚼片和胶囊(咀嚼片可能损害牙釉质,所以吃完后记得刷牙)。维生素C要在刚出现症状的时候立即服用,直至孩子完全康复,剂量如下:
·6个月至2岁——每次150毫克,每天一到两次
·2岁至5岁——每次250毫克,每天一到两次
·6岁至11岁——每次500毫克,每天一到两次
·12岁及以上——每次1000毫克,每天一到两次
紫锥菊。 适当剂量的紫锥菊能极大地增强免疫力,对抗感染。最近,有一项研究试图证明这种草药无效,可是他们在这项针对成人的研究中使用了婴儿的剂量,所以当然不会起效。紫锥菊有婴儿滴液、咀嚼片和胶囊,症状刚出现时我们推荐的使用剂量如下:
·6个月至2岁的婴儿——每次250毫克,每天三次;两天后减为每次125毫克,每天三次,直至康复
·2岁至5岁——每次500毫克,每天三次;两天后减为每次250毫克,每天三次,直至康复
·6岁至11岁——每次1000毫克,每天三次;两天后减为每次500毫克,每天三次,直至康复
·12岁及以上——每次2000毫克,每天三次;两天后减为每次1000毫克,每天三次,直至康复
锌。 这种矿物质中的某些有效成分能够增强免疫力,建议剂量如下:
·6个月至2岁——每次10毫克,每天一到两次
·2岁至5岁——每次15毫克,每天一到两次
·6岁至11岁——每次20毫克,每天一到两次
·12岁及以上——每次25毫克,每天一到两次
少吃糖,多吃蔬果。 孩子吃的任何东西都会影响到免疫系统。生病期间尤其要当心孩子的饮食。
频繁生病。 如果孩子生病的次数偏多,可以尝试每天给孩子减半剂量服用上述补充剂,哪怕健康的时候也吃。注意:如果持续服用紫锥菊,应当每隔8周停服两周,以保持它对免疫系统的影响。
保持健康的一大要点,是保持孩子身体和大脑的激素平衡。激素是体内穿行的化学信使,它会告诉身体各组织如何保持最佳合作。激素水平平衡的时候表现最好—不多也不少。比如说,激素会告诉孩子什么时候饿了,什么时候吃饱了;还会告诉孩子什么时候累了,该上床睡觉了,什么时候该醒了。人体经常被形容为“化学汤”,如果激素和其他生化物质平衡,身体就会健康。如果孩子体质越来越弱、情绪越来越差、体型越来越胖,原因之一便是发育中的身体生化物质失衡的情况十分严峻。现在你正在学习的健康计划,便是为了让孩子体内的激素保持生化平衡。
不妨把孩子的内分泌系统想象成一支交响乐队,体内的各种激素(如生长激素和甲状腺激素)便是各种乐器,实至名归的“健康激素”胰岛素则是这支乐队的指挥。当血液中的胰岛素处于最佳水平,脑部化学物质平衡或者说激素平衡时,身体就能奏出美妙的健康交响乐。要让孩子身体健康,最重要的目标之一便是保持血液胰岛素水平稳定,促进激素平衡。而促进激素平衡有四个魔咒:运动、少食多餐、快乐、苗条。
孩子体内需要保持平衡的激素有数百种,我们将它们分为两组:发育良好的激素和感觉良好的激素。比如说,生长激素能教导细胞如何利用食物中的营养获取能量,从而帮助细胞休整和生长;它会告诉肌肉细胞吸取从食物中进入血液的氨基酸,组装成构成肌肉的蛋白质,从而促进肌肉生长;它还会在其他细胞需要养料生长的时候,告诉脂肪细胞释放出部分储存的脂肪获取能量,而睡眠和锻炼能够强有力地刺激生长激素的分泌。胰岛素也是一种“发育良好激素”,因为如前所述,它是激素平衡乐队的指挥。
血清素和内啡肽之类的“感觉良好激素”能够保持精神平衡,如果这样的激素过多,孩子可能焦虑或胡闹;过少则会导致悲伤和抑郁。身体和大脑习惯了正常水平的情绪控制激素,它们由运动、少食多餐、快乐和苗条四魔咒调节。
运动。 要保持稳定的胰岛素和血糖水平,运动是孩子能做到的最健康的事情之一。记住,胰岛素水平稳定时,整个身体更有可能保持生化平衡。如果你想了解运动如何促进胰岛素稳定,就让我们一起走进孩子的身体细胞里看看。细胞上都有细小的“门”,叫作受点,这些门只会让适量燃料(如糖)进入细胞提供能量。而胰岛素就像细胞的看门人:它打开门,只放进去适量的燃料——不多也不少。人在运动中,通过这些受点的血流就会加快,增加“胰岛素敏感度”,这意味着“门”能够更有效地让适量燃料进入细胞,当体内所有细胞的工作效率提高了,身体就会更健康。运动还能稳定脑部的快乐激素,最近的研究表明,剧烈运动能够稳定孩子的神经化学物质,辅助治疗学习障碍与情绪障碍。
少食多餐“成长”食物。 少食多餐有益的食物能稳定胰岛素水平。少食多餐、细嚼慢咽营养食物比多食少餐更有利于脑部激素平衡,因为大脑与身体其他器官不同,不能储存葡萄糖,所以它依赖于稳定的葡萄糖供应——分量要合适。稳定的血糖会带来稳定的大脑神经递质功能,最终带给孩子良好的学习能力与行为。此外,胰岛素与压力激素皮质醇有关,少食多餐既能保持胰岛素稳定,也能帮助压力激素稳定。一旦压力激素失衡,免疫系统也会失衡,让孩子更容易得病。简而言之,少食多餐能稳定胰岛素,而稳定的胰岛素会带来激素平衡。
保持快乐的心情。 新研究表明,你脑子里的想法能够帮助情绪激素保持平衡。如果孩子多想积极的事情,快乐激素就会升高,而显著的负面想法则会让快乐激素水平降低。你没法手把手地教孩子怎样保持快乐,但你必须以身作则,做个积极的家长。频繁的鼓励和表扬能建立孩子的信心和自尊心,批评和焦躁则不会。保持愉悦的情绪,多跟孩子互动,能让激素保持积极的平衡。
苗条生活。 让孩子保持苗条的身材是家庭保健计划的一部分。但苗条不代表骨瘦如柴,而是根据个人体质保持适量体脂,检查时医生能帮助你评估孩子身体的平衡度。过量的体脂—尤其是腰部—会导致激素失衡,特别是胰岛素失衡。过量体脂还会让细胞越来越抗拒胰岛素的影响,导致胰岛素抵抗或Ⅱ型糖尿病——这种病越来越频繁地出现在年纪很小的孩子身上。因此,苗条是你能教给孩子的最重要的健康秘诀之一。随着孩子身上过量脂肪的增加,罹患这些疾病的风险将成比例增大:
·痤疮
·关节炎
·哮喘
·注意力缺失障碍(ADD)
·癌症
·心血管疾病
·蛀牙
·糖尿病
·湿疹
·胃食管反流病(GERD)
·头痛
·视力问题
我们在此总结第一部分中你学到的家庭“药方”。本计划会帮助你在家里为孩子提供基本的医疗保健,如果你在“否”上打了勾,记得要采取措施,确保每一项都勾选“是”。