购买
下载掌阅APP,畅读海量书库
立即打开
畅读海量书库
扫码下载掌阅APP

一、人体营养状况评估

人体营养状况是健康的基础。要了解自己的营养状况,需借助于一些指标才能进行评估。

评定营养状况的人体测量指标包括:人体测量指标;实验检查指标;膳食和人体代谢情况。

1.人体测量指标

包括性别、身高、体重(理想体重、通常体重、现实体重占理想体重的百分比、现实体重占通常体重的百分比)三头肌皮褶厚度、上臂围、上臂肌围、腰围、臀围、胸围等。

体重是评估营养状况最简单、直接而又重要的指标。我国成人理想体重计算公式为:

① 身高165厘米以下的男女理想体重(千克)=身高(厘米)-100;

② 男性身高165厘米以上者理想体重(千克)=身高(厘米)-105;

③ 女性理想体重(千克)=[身高(厘米)-100]×0.9。

一般认为,实际体重在理想体重±10%之间为正常;在+10%以上者为超重;超过+20%为肥胖;超过+30%为严重肥胖;而在-(10%~20%)为消瘦;低于-20%以上为严重消瘦。体重的测定(量)须保持时间、衣着等方面的一致,应选择在早晨空腹、排空大小便、穿内衣裤测定。体重计量误差应≤50克。

2.生化及实验室检查

能及早发现营养缺乏种类和程度;可提供客观的营养状态评价,不受主观因素的影响,并且可确定存在哪一种营养素的缺乏。主要有血液中营养成分含量的测定;血液和尿液中营养代谢产物含量的测定;与营养素摄入及代谢有关的各种活性酶的测定;头发、指甲中营养素(特别是微量元素)含量的测定等。

3.营养状况的临床检查与指导

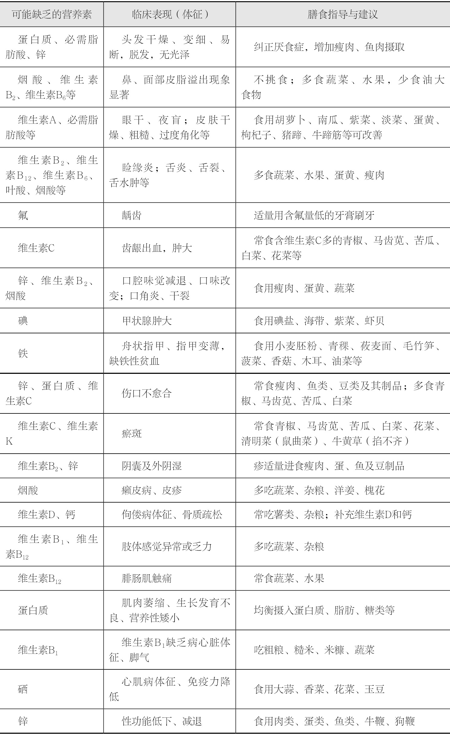
当机体缺乏某些营养素时,可出现相关的临床症状。合理的膳食指导,可使临床症状改善,甚至完全消失,恢复正常的健康状态。机体缺乏某些营养素的临床表现及膳食指导见表3。

经过自身营养状况检查和评定,能对我们的营养状况有一个全面的了解。营养评价中的临床检查是为了发现营养不良与营养缺乏病的体征。其目的在于发现下述情况,①恶病质;②肌肉萎缩(消瘦);③毛发脱落;④肝肿大;⑤水肿或腹水;⑥皮肤改变(干燥、鳞屑等);⑦维生素缺乏体征;⑧必需脂肪酸缺乏体征;⑨微量元素及矿物质缺乏体征等,判定其程度并与其他疾病相鉴别。

表3 机体缺乏某些营养素的临床表现及膳食指导

在体检中发现的许多症状和体征的病因并不是专一的。营养素缺乏往往为多发性的,发现某一种营养素缺乏的临床表现(体征)时,常提示还可能有其他营养素不足。如果营养素每日均衡摄入,则营养状况良好,应该保持原有日常饮食和生活习惯。如果出现一些异常,应去医院进一步检查,咨询有经验的医师或营养师,对照自己的膳食、生活状况进行评估,纠正不良的膳食结构、生活习惯和方式,消除疾病隐患,使亚健康状态向健康水平转化。 IWMVQ/yvpok3/97Ql5FOvGIb58dTLorkYejDvlhqJHJUpEZZOwjZUE6pdm36LtUT

点击中间区域
呼出菜单
上一章
目录
下一章
×