购买
下载掌阅APP,畅读海量书库
立即打开
畅读海量书库
扫码下载掌阅APP

第一节
水肥一体化技术的首部枢纽

首部枢纽的作用是从水源取水、增压,并将其处理成符合灌溉施肥要求的水流输送到田间系统中去,包括加压设备(水泵、动力机)、过滤设备、施肥设备、控制与测量设备等。其中施肥设备在第二节详细讲述。

一、加压设备

加压设备的作用是满足灌溉施肥系统对管网水流的工作压力和流量要求。加压设备包括水泵及向水泵提供能量的动力机。水泵主要有离心泵、潜水泵等,动力机可以是柴油机、电动机等。在井灌区,如果是小面积使用灌溉施肥设备,最好使用变频器。在有足够自然水源的地方可以不安装加压设备,利用重力进行灌溉。

1.泵房

加压设备一般安装在泵房内,根据灌溉设计要求确定型号类别,除深井供水外,多需要建造一座相应面积的水泵用房,并能提供一定的操作空间。水泵用房一般是砖混结构,也存在活动房形式,主要功能是避雨防盗,方便灌溉施肥器材的摆放(图2-1)。

图2-1 田间水泵用房

取水点需要建造一个取水池,并预留一个进水口能够与灌溉水源联通,进水口需要安装一个拦污闸(材料最好用热镀锌或不锈钢),防止漂浮物进入池内。取水池的底部稍微挖深,较池外深0.5米左右,池底铺钢筋网,用混凝土铺平硬化。取水池的四周切砖,顶上加盖,预留水泵吸水口和维修口(加小盖),并要定期清理池底,进水口不能堵塞,否则将会影响整个系统的运行。

2.水泵

(1)水泵的选取

水泵的选取对整个灌溉系统的正常运行起着至关重要的作用。水泵选型原则是:在设计扬程下,流量满足灌溉设计流量要求;在长期运行过程中,水泵的工作效率要调幅,而且经常在最高效率点的右侧运行为最好,便于运行管理。

在选择水泵时,首先要确定流量,在设计时计算出整个灌溉系统所需的总的供水量,确保水源的供水量能够满足系统所需的水量。按照设计水泵的设计流量选择稍大于所需水量即可。如果已知所用灌水器的数量,也可以根据灌水器的设计流量,计算出整个灌溉系统所需要的供水量。这里所得的系统流量为初定值。之后按照制定的灌溉制度选择管路水力损失最大的管路,根据灌水器的设计流量从管路的末端依次推算出主干管进口处的流量,该流量即为所需水泵的设计流量。其次是水泵扬程的确定。水泵扬程的计算需要计算系统内管路水头损失最大的管路水头损失值,按照下列公式计算水泵所需的扬程。

离心泵: H = h Z + f

潜水泵: H = h 1 + h 2 + h 3

式中, H 为系统总扬程; h 为水泵出口所需最大压力水头;Δ Z 为水泵出口轴心高程与水源水位的平均高差; f 为进水管的水头损失; h 1 为井口所需最大压力水头; h 2 为井下管路水头损失; h 3 为井的动水位到井口的高程差。

(2)离心自吸泵

自吸泵具有一定的自吸能力,能够使水泵在吸不上水的情况下方便启动,并维持正常运行。我国目前生产的自吸泵基本上是自吸离心泵。自吸泵按输送液体和材质可分为污水自吸泵、清水自吸泵、耐腐蚀自吸泵、不锈钢自吸泵等多种自吸泵的结构形式。其主要零件有泵体、泵盖、叶轮、轴、轴承等。自吸泵结构上有独具一格的科学性,泵内设有吸液室、储液室、回液室回阀、气液分离室,管路中不需安装低阀,工作前只需保留泵体储有定量引液即可,因此简化了管路系统,又改善了劳动条件。泵体内具有涡形流道,流道外层周围有容积较大的气水分离腔,泵体下部铸有座角作为固定泵用。

ZW型卧式离心自吸泵,是一种低扬程、大流量的污水型水泵,其电机与泵体采用轴联的方式,能够泵机分离,保养容易,在不用水的季节或有台风洪水的季节可以拆下电机,使用时再连接电机即可,同心度好、噪声小。主要应用于50~100亩以上、种植作物单一的农场,这样施肥时间能够统一。一个轮灌区的流量在50~70米 3 ,水泵的效率能够得到较高的发挥。该水泵具有强力自吸功能,全扬程、无过载,一次加水后不需要再加水(图2-2)。

图2-2 65ZW30-18-4KW

其工作原理为:水泵通过电机驱动叶轮,把灌溉水从进水池内吸上来,通过出口的过滤器把水送到田间各处,在水泵的进水管20厘米左右处,安装一个三通出口,连接阀门和小过滤器,再连接钢丝软管,作为吸肥管。

水泵在吸水的时候,进水管内部处于负压状态,这时候把吸肥管放入肥料桶的肥液中(可以是饱和肥液),打开吸肥管的阀门,肥液就顺着吸肥管被吸到水泵及管道中与清水混合,输送到田间作物根部进行施肥。与电动注射泵相比,不需要电源,不会压力过高或过低造成不供肥或过量供肥。

(3)潜水泵

潜水泵的工作原理是潜水泵开泵前,吸入管和泵内必须充满液体。开泵后,叶轮高速旋转,潜水泵中的液体随着叶片一起旋转,在离心力的作用下,飞离叶轮向外射出,射出的液体在泵壳扩散室内速度逐渐变慢,压力逐渐增加,然后从泵排出管流出。此时,在叶片中心处由于液体被甩向周围而形成既没有空气又没有液体的真空低压区,液池中的液体在池面大气压的作用下,经吸入管流入潜水泵内,液体就是这样连续不断从液池中被抽吸上来又连续不断地从排出管流出。

用潜水泵作为首部动力系统,优点是简单实用,不需要加引水,也不会发生漏气和泵体气蚀余量超出等故障,水泵型号多,选择余地大。缺点是泵体电机和电线都浸在水中,在使用的过程中要防止发生漏电。

灌溉用潜水泵按出水径,通常在 DN 32~ DN 150(管直径32~150毫米,下同),如果一台不够,可以安装两台并联使用,这样能节约用电。这里以QS系列潜水泵为例,介绍首部的组成和设备操作(图2-3)。水泵参数:QS潜水泵,额定流量65米 3 ,额定扬程18米,功率7.5千瓦,电压380伏,出水口内径 DN 80。QS水泵的进水口是在水泵中上部,工作时,不会把底部淤泥吸上。冷却效果好,输出功率大,出水口在泵体顶部,方便安装。

图2-3 QS系列潜水泵

3.负压变频供水

通常温室和大田灌溉都是用水泵将水直接从水源中抽取加压使用,无论用水量大小,水泵都是满负荷运转,所以当用水量较小时,所耗的电量与用水量大时一样,容易造成极大的浪费。

负压变频供水设备能根据供水管网中瞬时变化的压力和流量参数,自动改变水泵的台数和电机运行转速,实现恒压变量供水的目的(图2-4)。水泵的功率随用水量变化而变化,用水量大,水泵功率自动增大;用水量小,水泵功率自动减小,能节电50%,从而达到高效节能的目的。

图2-4 变频供水系统

负压变频供水设备的应用,优化了常规果园供水的方式。如由某单位研制开发的LFBP-DL系列变频供水设备(图2-5),在原有基础上进行了优化升级,目前第三代设备已经具有自动加水、自动开机、自动关机、故障自动检索的功能。打开阀门,管道压力感应通过PLC执行水泵启动,出水阀全部关闭后,水泵停止动作,达到节能的效果。

图2-5 LFBP-DL系列变频供水设备

负压供水设备由变频控制柜、离心水泵(DL系列或ZW系列)、真空引水罐、远传压力表、引水筒、底阀等部件组成。电机功率一般为5.5千瓦、7.5千瓦、11千瓦,一台变频控制水泵数量从一控二到一控四,可以根据现场实际用水量确定。其中11千瓦组合一定要注意电源电压。

变频恒(变)压供水设备控制柜,是对供水系统中的泵组进行闭环控制的机电一体化成套设备(图2-6)。该设备采用工业微机可变程序控制器和数字变频调整技术,根据供水系统中瞬时变化的流量和相应的压力,自动调节水泵的转速和运行台数,从而改变水泵出口压力和流量,使供水管网系统中的压力按设定压力保持恒定,达到提高供水品质和高效节能的目的。

图2-6 变频恒(变)压供水设备控制柜

控制柜适用于各种无高层水塔的封闭式供水场合的自动控制,具有压力恒定、结构简单、操作简便、使用寿命长、高效节能、运行可靠、使用功能齐全及完善的保护功能等特点。

控制柜具有手动、变频和工频自动三种工作形式,并可根据各用户要求,追加如下各种附加功能:小流量切换或停泵,水池无水停泵,定时启停泵,双电源、双变频、双路供水系统切换,自动巡检,改变供水压力,供水压力数字显示及用户在供水自动化方面要求的其他功能。

二、过滤设备

过滤设备的作用是将灌溉水中的固体颗粒(砂石、肥料沉淀物及有机物)滤去,避免污物进入系统,造成系统和灌水器堵塞。

1.含污物分类

灌溉水中所含污物及杂质有物理、化学和生物三大类。物理污物及杂质是悬浮在水中的有机或无机的颗粒(有机物质主要有死的水藻、鱼、枝叶等动植物残体等,无机杂质主要是黏粒和沙粒)。化学污物及杂质是指溶于水中的某些化学物质,在条件改变时会变成不溶的固体沉淀物,堵塞灌水器。生物污物及杂质主要包括活的菌类、藻类等微生物和水生动物等,它们进入系统后可能繁殖生长,减小过水断面,堵塞系统。表2-1表明了水中所含杂质情况与滴头堵塞程度有关。

表2-1 水质与滴头堵塞程度

注:肥料也是堵塞原因,要把含有肥料的水装

对于灌溉水中物理杂质的处理则主要采取拦截过滤的方法,常见的有拦污栅(网)、沉淀池和过滤器。过滤设备根据所用的材料和过滤方式可分为筛网式过滤器、叠片式过滤器、砂石过滤器、离心分离器、自净式网眼过滤器、沉沙池、拦污栅(网)等。在选择过滤设备时要根据灌溉水源的水质、水中污物的各类、杂质含量,结合各种过滤设备的规格、特点及本身的抗堵塞性能,进行合理的选取。

过滤器并不能解决化学和微生物堵塞问题,对水中的化学和生物污物杂物可以采取在灌溉水中注入某些化学药剂的办法以溶解和杀死。如对含泥较多的蓄水塘或蓄水池中加入0.1%的沸石10小时左右,可以将泥泞沉积到池底,水变清澈。对容易长藻类的蓄水池可以加入硫酸铜等杀灭藻类。具体用法参照有关厂家杀藻剂的说明书。

2.过滤设备

(1)筛网式过滤器

筛网式过滤器是微灌系统中应用最为广泛的一种简单而有效的过滤设备,它的过滤介质有塑料、尼龙筛网或不锈钢筛网。

①适用条件。筛网式过滤器主要作为末级过滤,当灌溉水质不良时则连接在主过滤器(砂砾或水力回旋过滤器)之后,作为控制过滤器使用。主要用于过滤灌溉水中的粉粒、沙和水垢等污物。当有机物含量较高时,这种类型的过滤器的过滤效果很差,尤其是当压力较大时,有机物会从网眼中挤过去,进入管道,造成系统与灌水器的堵塞。筛网式过滤器一般用于二级或三级过滤(即与砂石分离器或砂石过滤器配套使用)。

②分类。筛网过滤器的种类很多,按安装方式分有立式和卧式两种;按清洗方式分有人工清洗和自动清洗两种;按制造材料分有塑料和金属两种;按封闭与否分有封闭式和开敞式(又称自流式)两种。

③结构。筛网过滤器主要由筛网、壳体、顶盖等部分组成(图2-23)。筛网的孔径大小(即网目数)决定了过滤器的过滤能力。由于通过过滤器筛网的污物颗粒会在灌水器的孔口或流道内相互挤在一起而堵塞灌水器,因而一般要求所选用的过滤器滤网的孔径大小应为所使用的灌水器孔径的1/10~1/7。筛网规格与孔口大小的关系见表2-2。

图2-7 筛网过滤器外观及滤芯

表2-2 筛网规格与孔口大小的对应关系

过滤器孔径大小的选择要根据所用灌水器的类型及流道断面大小而定。同时由于过滤器减小了过流断面,存在一定的水头损失,在进行系统设计压力的推算时一定要考虑过滤器的压力损失范围,否则当过滤器发生一定程度的堵塞时会影响系统的灌水质量。一般来说,喷灌要求40~80目过滤,滴灌要求100~150目过滤。但过滤目数越大,压力损失越大,能耗越多。

(2)叠片式过滤器

叠片式过滤器是由大量的很薄的圆形片重叠起来,并锁紧形成一个圆柱形滤芯,每个圆形叠片的两个面分布着许多滤槽,当水流经过这些叠片时,利用盘壁和滤槽来拦截杂质污物。这种类型的过滤器过滤效果要优于筛网式过滤器,其过滤能力在40~400目之间可用于初级和终级过滤,但当水源水质较差时不宜作为初级过滤,否则清洗次数过多,反而带来不便(图2-8、图2-9)。

图2-8 叠片式过滤器外观及叠片

图2-9 自动反冲洗叠片式过滤器

(3)离心式过滤器

离心式过滤器又称为旋流水砂分离过滤器或涡流式水砂分离器,是由高速旋转水流产生的离心力,将砂粒和其他较重的杂质从水体中分离出来,它内部没有滤网,也没有可拆卸的部件,保养维护很方便。这类过滤器主要应用于高含砂量水源的过滤,当水中含沙量较大时,应选择离心过滤器为主过滤器。它由进水口、出水口、旋涡室、分离室、储污室和排污口等部分组成(图2-10)。

图2-10 离心式过滤器

离心式过滤器的工作原理是当压力水流从进水口以切线方向进入旋涡室后做旋转运动,水流在做旋转运动的同时也在重力作用下向下运动,在旋流室内呈螺旋状运动,水中的泥沙颗粒和其他固体物质在离心力的作用下被抛向分离室壳壁上,在重力作用下沿壁面渐渐向下移动,向储污室中汇集。在储污室内断面增大,水流速度下降,泥沙颗粒受离心力作用减小,受重力作用加大,最后深沉下来,再通过排污管排出过滤器。而在旋涡中心的净水速度比较低,位能较高,于是作螺旋运行上升经分离器顶部的出水口进入灌溉管道系统。

只有在一定的流量范围内,离心式过滤器才能发挥出应有的净化水质的效果,因而对那些分区大小不一、各区流量不均的灌溉系统,不宜选用此种过滤器。离心式过滤器正常运行条件下的水头损失应在3.5~7.7米范围内,若水头损失小于3.5米,则说明流量太小而形成不了足够的离心力,将不能有效分离出水中杂质。只要通过离心式过滤器的流量保持恒定,则其水头损失也就是恒定的,并不像网式过滤器或砂石过滤器那样,随着滤出的杂质增多其水头损失也随之增大。

离心式过滤器因其是利用旋转水流和离心作用使水砂分离而进行过滤的,因而对高含砂水流有较理想的过滤效果,但是较难除去与水密度相近和密度比水小的杂质,因而有时也称为砂石分离器。另外在水泵启动和停机时由于系统中水流流速较小,过滤器内所产生的离心力小,其过滤效果较差,会有较多的砂粒进入系统,因而离心式过滤器一般不能单独承担微灌系统的过滤任务,必须与筛网式或叠片式过滤器结合运用,以水砂分离器作为初级过滤器,这样会起到较好的过滤效果,延长冲洗周期。离心式过滤器底部的储污室必须频繁冲洗,以防沉积的泥沙再次被带入系统。离心式过滤器有较大的水头损失,在选用和设计时一定要将这部分水头损失考虑在内(图2-11)。

图2-11 离心式过滤器与网式过滤器组合使用

(4)砂石过滤器

砂石过滤器又称介质过滤器。它是利用砂石作为过滤介质进行过滤的,一般选用玄武岩砂床或石英砂床,砂砾的粒径大小根据水质状况、过滤要求及系统流量确定。砂石过滤器对水中的有机杂质和无机杂质的滤出和存留能力很强,并可不间断供水。当水中有机物含量较高时,无论无机物含量有多少,均应选用砂石过滤器。砂石过滤器的优点是过滤能力强,适用范围很广,不足之处在于占的空间比较大、造价比较高。它一般用于地表水源的过滤,使用时根据出水量和过滤要求可选择单一过滤器或两个以上的过滤器组进行过滤。

砂石过滤器主要由进水口、出水口、过滤器壳体、过滤介质砂砾和排污孔等部分组成,其形式见图2-12。其工作原理是当水由进水口进入过滤器并经过砂石过滤床时,因过滤介质间的孔隙曲折而又小,水流受阻流速减小,水源中所含杂质就会被阻挡而沉淀或附着到过滤介质表面,从而起到过滤作用,经过滤后的干净水从出水口进入灌溉管道系统。当过滤器两端压力差超过30~50千帕时,说明过滤介质被污物堵塞严重,需要进行反冲洗。反冲洗是通过过滤器控制阀门,使水流产生逆向流动,将以前过滤阻拦下来的污物通过排污口排出。为了使灌溉系统在反冲洗过程中也能同时向系统供水,常在首部枢纽安装两个以上过滤器,其工作过程如图2-13。

图2-12 砂石过滤器

图2-13 砂石过滤器工作状态

砂石过滤器的过滤能力主要决定于所选用的砂石的性质及粒径级配,不同粒径组合配的砂石其过滤能力不同,同时由于砂石与灌溉水充分接触,且在反冲洗时会产生摩擦,因此砂石过滤器用砂应满足以下要求:具有足够的机械强度,以防反冲洗时砂粒产生磨损和破碎现象;砂具有足够的化学稳定性,以免砂粒与化肥、农药、水处理用酸(碱)等化学物品发生化学反应,产生引起微灌堵塞的物质,更不能产生对动、植物有毒害作用的物质;具有一定颗粒级配和适当孔隙率;尽量就地取材,且价格便宜。

(5)自制过滤设备

在自压灌溉系统,包括扬水自压灌溉系统中,在管道入水口处压力都是很低的,在这种情况下如果直接将上述任何一种过滤器安装在管道入水口处,则会由于压力过小而使过滤器中流量很小,不能满足灌溉要求。如果安装过多的过滤器,不仅使设计安装过于复杂,而且会大大增加系统投资,此时只要自行制作一个简单的管道入口过滤设备,既可完全满足系统过滤要求,也可达到系统流量要求,而且投资很小。下面介绍一种适用于扬水自压灌溉的过滤设备。

扬水自压灌溉系统在丘陵地区应用非常广泛,一般做法是在灌区最高处修建水池,利用水泵扬水至水池,然后利用自然高差进行灌溉,这种灌溉系统干管直接与水池相接,根据这各特点,自制过滤器可按下列步骤完成,干管管径以90毫米为例。

①截取长约1米的110毫米或90毫米PVC管,在管上均匀钻孔,孔径在40~50毫米之间,孔间距控制在30毫米左右。孔间距过大,则总孔数太少,过流量会减少,孔间距过小,则会降低管段的强度,易遭破坏,制作时应引起注意。

②根据灌溉系统类型购买符合要求的滤网,喷灌80目,滴灌120目,为保证安全耐用,建议购买不锈钢滤网,滤网大小以完全包裹钻孔的110毫米PVC管为宜,也可多购一些,进行轮换拆洗。

③滤网包裹。将滤网紧贴管外壁包裹一周,并用铁丝或管箍扎紧,防止松落,特别要注意的是整个管段除一端不包外,其余部位全部用滤网包住,防止水流不经过滤网直接进入管道。如果对一端管口进行包裹时觉得有些不便操作,可以用管堵直接将其堵死,仅在管臂包裹滤网即可。

④通过另一端与干管的连接,此过滤设备最好用活接头、管螺纹或法兰与干管连接,以利于拆洗及检修。此过滤设备个数可根据灌溉系统流量要求确定,且在使用过程中要定期检查清洗滤网,否则也会因严重堵塞造成过流量减小,影响灌溉质量。

(6)拦污栅(网)

很多灌溉系统是以地表水作为水源的,如河流、塘库等,这些水体中常含有较大体积的杂物,如枯枝残叶、藻类、杂草和其他较大的漂浮物等。为防止这些杂物进入深沉池或蓄水池中,增加过滤器的负担,常在蓄水池进口或水源中水泵进口处安装一种网式拦污栅(图2-14),作为灌溉水源的初级净化处理设施。拦污栅构造简单,可以根据水源实际情况自行设计和制作。

图2-14 拦污栅

(7)沉沙池

沉沙池是灌溉用水水质净化初级处理设施之一,尽管是一种简单而古老的水处理方法,却是解决多种水源水质净化问题的有效而又经济的一种处理方式(图2-15)。

图2-15 灌溉用的沉沙池

沉沙池的作用表现在两个方面:一是清除水中存在的固体物质。当水中含泥沙太多时,下设沉沙池可起初级过滤作用。二是去除铁物质。一般水中含沙量超过200毫克/升或水中含有氧化铁,均需修建沉沙池进行水质处理。

沉沙池设计应遵循以下原则:灌溉系统的取水口尽量远离沉沙池的进水口;在灌溉季节结束后,沉沙池必须能保证清除掉所沉积的泥沙;灌溉系统尽量提取沉沙池的表层水;在满足沉沙速度和沉沙面积的前提下,应建窄长形沉沙池;从过滤器反冲出的水应回流至沉沙池,但其回水口应尽量远离灌溉系统的取水口。

3.过滤器的选型

过滤器在微灌系统中起着非常重要的作用,不同类型的过滤器对不同杂质的过滤能力不同,在设计选型时一定要根据水源的水质情况、系统流量及灌水器要求选择既能满足系统要求,且操作方便的过滤器类型及组合。过滤器选型一般有以下步骤。

第一步,根据灌溉水杂质种类及各类杂质的含量选择过滤器类型。地面水(江河、湖泊、塘库等)一般含有较多的砂石和有机物,宜选用砂石过滤器作为一级过滤,如果杂质体积比较大,还需要用拦污栅作初级拦污过滤;如果含沙量大,还需要设置沉沙池作初级拦污过滤。地下水(井水)杂质一般以砂石为主,宜选用离心式过滤器作为一级过滤。无论是砂石过滤器还是离心式过滤器,都可以根据需要选用筛网式过滤器或叠片式过滤器作为二级过滤。对于水质较好的水源,可直接选用筛网式或叠片式过滤器。表2-3总结了不同类型过滤器对去除浇灌水中不同污物的有效性。

表2-3 过滤器的类型选择

注:控制过滤器指二级过滤器。A

第二步,根据灌溉系统所选灌水器对过滤器的能力要求确定过滤器的目数大小。一般来说,微喷要求80~100目过滤,滴灌要求100~150目过滤。

第三步,根据系统流量确定过滤器的过滤容量。

第四步,确定冲洗类型:在有条件的情况下,建议采用自动反冲洗类型,以减少维护和工作量。特别是劳力短缺及灌溉面积大时,自动反冲洗过滤器应优先考虑。

第五步,考虑价格因素:对于具有相同过滤效果的不同过滤器来说,选择过滤器时主要考虑价格高低,一般砂介质过滤器是最贵的,而叠片或筛网过滤器则是相对便宜的。

三、控制和量测设备

为了确保灌溉施肥系统正常运行,首部枢纽中还必须安装控制装置、保护装置、量测装置,如进排气阀、逆止阀、压力表和水表等。

1.控制部件

控制部件的作用是控制水流的流向、流量和总供水量,它是根据系统设计灌水方案,有计划地按要求的流量将水流分配输送至系统的各部分,主要有各种阀门和专用给水部件。

(1)给水栓

给水栓是指地下管道系统的水引出地面进行灌溉的放水口,根据阀体结构形式可分为移动式给水栓、半固定式给水栓和固定式给水栓(图2-16)。

图2-16 给水栓

(2)阀门

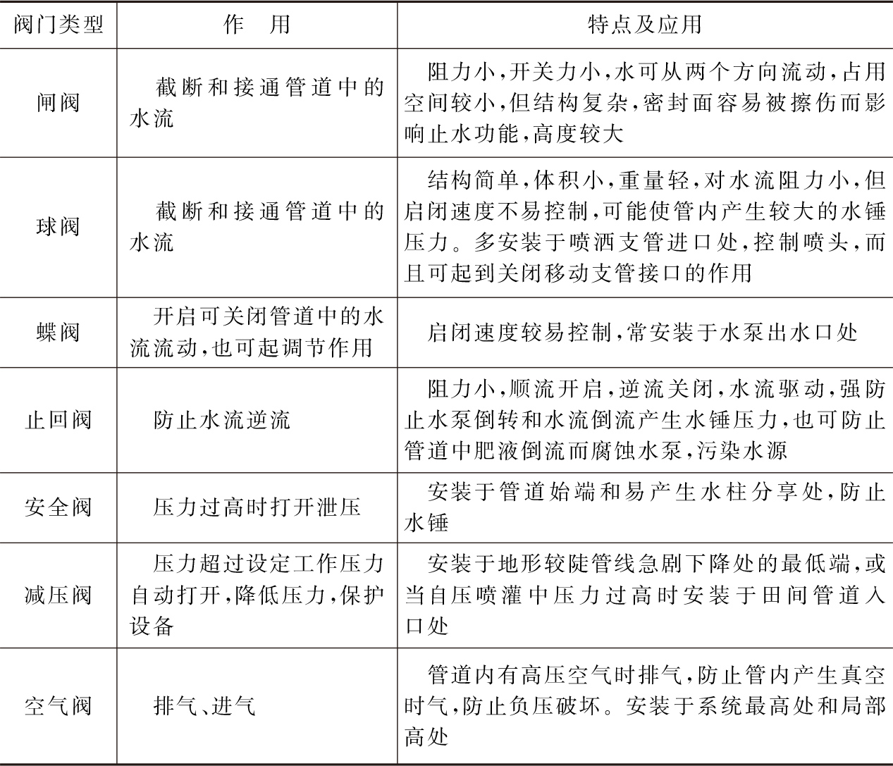
阀门是喷灌系统必用的部件,主要有闸阀、蝶阀、球阀、截止阀、止回阀、安全阀、减压阀等(图2-17~图2-19)。在同一灌溉系统中,不同的阀门起着不同的作用,使用时可根据实际情况选用不同类型的阀门,表2-4列出了各类阀门的作用及特点,在选择时供参考。

图2-17 蝶阀

图2-18 PVC球阀

图2-19 止回阀

表2-4 各类阀门的作用、特点及应用

2.安全保护装置

灌溉系统运行中不可避免地会遇到压力突然变化、管道进气、突然停泵等一些异常情况,威胁到系统,因此在灌溉系统相关部位必须安装安全保护装置,防止系统内因压力变化或水倒流对灌溉设备产生破坏,保证系统正常运行。常用的设备有进(排)气阀、安全阀、调压装置、逆止阀、泄水阀等。

(1)进(排)气阀

进(排)气阀是能够自动排气和进气,且当压力水来时能够自动关闭的一种安全保护设备,主要作用是排除管内空气,破坏管道真空,有些产品还具有止回水功能。当管道开始输水时,管道内的空气受水的挤压向管道高处集中,如空气无法排出,就会减小过水断面,严重时会截断水流,还会造成高于工作压力数倍的压力冲击。当水泵停止供水时,如果管道中有较低的出水口(如灌水器),则管道内的水会流向系统低处而向外排出,此时会在管内较高处形成真空负压区,压差较大时对管道系统不利,解决此类问题的方法便是在管道系统的最高处和管路中凸起处安装进(排)气阀。进(排)气阀是管路安全的重要设备,不可缺少。一些非专业的设计不安装进(排)气阀造成爆管及管道吸扁,使系统无法正常工作(图2-20)。

图2-20 进(排)气阀

(2)安全阀

安全阀是一种压力释放装置,当管道的水压超过设定压力时自动打开泄压,防止水锤事故,一般安装在管路的较低处。在不产生水柱分离的情况下,安全阀安装在系统首部(水泵出水端),可对整个喷灌系统起保护作用。如果管道内产生水柱分离,则必须在管道沿程和处或几处安装安全阀才能达到防止水锤的目的(图2-21)。

图2-21 安全阀

3.流量与压力调节装置

当灌溉系统中某些区域实际流量和压力与设计工作压力相差较大时,就需要安装流量与压力调节装置来调节管道中的压力和流量,特别是在利用自然高差进行自压喷灌时,往往存在灌溉区管道内压力分布不均匀,或实际压力大于喷头工作压力,导致流量与压力分布不均匀,或实际压力大于喷头工作压力,导致流量与压力很难满足要求,也给喷头选型带来困难。此时除进行压力分区外,在管道系统中安装流量与压力调节装置是极为必要的。流量与压力调节装置都是通过自动改变过水断面来调节流量与压力的,实际上是通过限制流量的方法达到减小流量或压力的一种装置,并不会增加系统流量或压力。根据此工作原理,在生产实践中,考虑到投资问题,也有用球阀、闸阀、蝶阀等作为调节装置的,但这样一方面会影响到阀门的使用寿命,另一方面也很难进行流量与压力的精确调节。

4.量测装置

灌溉系统的量测装置主要有压力表、流量计和水表,其作用是系统工作时实时监测管道中的工作压力和流量,正确判断系统工作状态,及时发现并排除系统故障。

(1)压力表

压力表是所有设施灌溉系统必需的量测装置,它是测量系统管道内水压的仪器,它能够实时反映系统是否处于正常工作状态,当系统出现故障时,可根据压力表读数变化的大小初步判断可能出现的故障类型,压力表常安装于首部枢纽、轮灌区入口处、支管入口处等控制节点处,实际数量及具体位置要根据喷灌区面积、地形复杂程度等确定。在过滤器前后一般各需安装1个压力表,通过两端压力差大小判断过滤器堵塞程度,以便及时清洗,防止过滤器堵塞减小过水断面,造成田间工作压力及流量过小而影响灌溉质量。喷灌用压力表要选择灵敏度高、工作压力处于压力表主要量程范围内、表盘较大、易于观看的优质产品。喷灌系统工作状态除田间观察外,主要由压力表反映,因此,必须保证压力表处于正常工作状态,出现故障要及时更换(图2-22)。

图2-22 压力表

(2)流量计和水表

流量计和水表都是量测水流流量的仪器,两者不同之处是流量计能够直接反映管道内的流量变化,不记录总过水量(图2-23);而水表反映的是通过管道的累积水量,不能记录实时流量,要获得系统流量时需要观测计算,一般安装于首部枢纽或干管上。在配备自动施肥机的喷灌系统,由于施肥机需要按系统流量确定施肥量的大小,因而需安装一个自动量测水表。

图2-23 流量表

5.自动化控制设备

自动化控制技术能够在很大程度上提高灌溉系统的工作效率。采用自动化控制灌溉系统具有以下优点:能够做到适时适量地控制灌水量、灌水时间和藻水周期,提高水分利用效率;大大节约劳动力,提高工作效率,减少运行费用;可灵活方便地安排灌水计划,管理人员不必直接到田间进行操作;可增加系统每天的工作时间,提高设备利用率。节水灌溉的自动化控制系统主要由中央控制器、自动阀、传感器等设备组成,其自动化程度可根据用户要求、经济实力、种植作物的经济效益等多方面综合考虑确定。

(1)中央控制器

中央控制器是自动化灌溉系统的控制中心,管理人员可以通过输入相应的灌溉程序(灌水开始时间、延续时间、灌水周期)进行对整个灌溉系统的控制。由于控制器价格比较昂贵,控制器类型的选择应根据实际的容量要求和要实现的功能多少而定(图2-24)。

图2-24 中央控制器

(2)自动阀

自动阀的种类很多,其中电磁阀是在自动化灌溉系统中应用最多的一种,电磁阀是通过中央控制器传送的电信号来打开或关闭阀门的,其原理是电磁阀在接收到电信号后,电磁头提升金属塞,打开阀门上游与下游之间的通道,使电磁阀内橡胶隔膜上面与下面形成压差,阀门开启(图2-25)。

图2-25 电磁阀 w/RCJ0q2H7G/EXkKLq4f6MU7AOpLkeMUEsn78QcW64H/Hvk1Gl3jGwBTeCnHjLE0

点击中间区域
呼出菜单
上一章
目录
下一章
×