



奶牛舍建筑的设计,要根据饲养规模的大小而定。房舍和牛舍之间及各牛舍之间,应该有50m以上的距离。每头奶牛所需的面积:泌乳(产奶)牛为9~10m 2 ,初孕牛和育成牛为4.6~7m 2 ,犊牛为2.8m 2 。
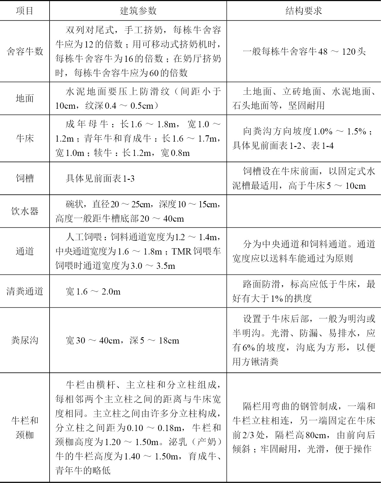
见表1-5。
表1-5 奶牛舍常用建筑参数及结构要求
见表1-6。
表1-6 奶牛舍内部建筑要求
(1)位置 挤奶厅应建在养殖场(小区)的上风处或中部侧面,距离牛舍50~100m,有专用的运输通道,不能与污道交叉,既便于集中挤奶,又减少污染。奶牛在去挤奶厅的路上可以适当运动。避免运奶车直接进入生产区。
(2)数量 根据奶牛的头数决定建造挤奶厅的个数,按照如下公式计算:(鱼骨式或并列式)挤奶位数量=泌乳(产奶)牛头数÷单班挤奶时间÷4÷2,大型奶牛场也可采用转盘挤奶方式。
(3)组成 包括挤奶大厅、待挤区、设备室、储奶间、休息室、办公室等。
(4)设备 最好选择具有牛奶计量功能的设备,如玻璃容量瓶式挤奶机械和电子计量式挤奶机械。挤奶厅应有牛奶收集、贮存、冷却和运输等的配套设备。
(5)挤奶大厅的环境要求
① 挤奶厅通风系统尽可能考虑能同时使用定时控制和手动控制的电风扇。
② 挤奶厅的墙可以采用带防水的玻璃丝棉作为墙体中间的绝缘材料或采用砖石墙。
③ 挤奶厅地面要求做到经久耐用、易于清洁,安全、防滑、防积水。地面可设一个到几个排水口,排水口应比地面或排水沟表面低1.25m。
④ 挤奶厅的光照强度应便于工作人员进行相关的操作。
(6)挤奶厅(台)的形式
① 串列式挤奶台 在挤奶栏位中间设有挤奶员操作的地坑,坑道深85cm左右,坑道宽2m。适于产奶牛100头以下规模的养殖场(小区),从1×2至2×6栏位。优点是挤奶员不必弯腰操作,流水作业方便;同时,识别牛只容易,乳房无遮挡。
② 鱼骨式挤奶台 挤奶台栏位一般按倾斜30°设计。中等规模的奶牛场,栏位根据需要可从1×3至2×16栏位。100头以上中、大规模的奶牛养殖场(小区),根据需要可安排2×8至2×24栏位。棚高一般不低于2.45m,坑道深0.85~1.07m(1.07m适于可调式地板),坑宽2.0~2.3m;坑道长度与挤奶机栏位有关。这种挤奶台使牛的乳房部位更接近挤奶员,有利于挤奶操作。
③ 并列式挤奶台 根据需要可安排1×4至2×24栏位,可以满足不同规模奶牛养殖场(小区)的需要。并列式挤奶厅棚高一般不低于2.2m。坑道深1.0~1.24m(1.24m适于可调式地板);坑宽2.6m;坑道长度与挤奶机栏位有关。这种挤奶台操作距离短,挤奶员最安全,环境干净,但奶牛乳房的可视程度较差。
(7)辅助设施
① 奶牛通道 从待挤区进入挤奶厅的通道和从挤奶厅退出的通道应是直道。此外还要避免在挤奶厅进口处设台阶和坡道。常见的是单一通道,一组奶牛从挤奶厅前面穿过而返回去,出挤奶厅的通道应该足够宽,能够容纳拖拉机刮粪板通过。挤奶厅内的进出通道宽度应为95~105cm,避免奶牛在通道中转身。通道可以用胶管或抛光的钢管制作。
② 待挤区 是进入挤奶厅前奶牛等候的区域,一般来说待挤区是挤奶大厅的一部分,为了减少雨雪对通往挤奶厅道路的影响,应在通往挤奶厅的走道上设顶棚。在建设待挤区的时候要考虑挤奶位的多少,每次挤奶时奶牛在待挤区中待的时间不要超过1h。待挤区内的光线要充足,使奶牛之间彼此清晰可见。待挤区要有通风、排湿、降温、喷淋设备等。
③ 设备间 要为奶罐以及其他设备选择安放的位置。最好能采用卷帘门,方便进出设备间。设备间应留有足够的空间以方便操作,同时还要为将来可能购置的设备留下空间。设备间内要有良好的光照、排水、通风,设计通风系统应考虑冬季能利用压缩机放出的热量来为挤奶大厅保暖。真空泵、奶罐冷却设备、热水器、电风扇、暖风炉、电动门等均需要电线电器系统。将配电柜安装在设备间的内墙上可减少水汽凝集,减少对电线的腐蚀。在配电柜的上下及前面的1.05m的范围内不要安装设备,也不要在配电柜周围1m范围内安装水管。
④ 储藏间 用来存放清洗剂(用具)、药品、散装材料、挤奶机备用零件特别是橡胶制品。储藏室应与设备间分开,并且墙壁应采用绝缘材料,以减少橡胶制品的腐蚀和老化。储藏室内设计温度要低,最好能安装臭氧发生器。建议设置在中央、无窗但通风良好、能控制温度升高的地方。此外还要有良好的光照和排水环境,还需要1台冰箱来存放药品。储藏室的温度应保持在4~27℃。
⑤ 储奶间 通常是放置奶罐、集奶罐、过滤设备、冷热交换器以及清洗设备的区域。储奶间的大小与奶罐的大小有关。储奶间要尽可能地减少异味和灰尘进入。最好能采用在进气口带过滤网的正压通风系统,减少异味从挤奶厅进入储奶间。电风扇的安装位置应远离有过多的异味、灰尘、水分的地方。储奶间应有一个加热单元或采用中央加热系统以保证不结冻。许多大奶罐的相当一部分伸出储奶间的墙外,这样可以减少储奶间的尺寸,降低造价,但需要有支撑奶罐的墙壁建造技术。基础要能够经得住奶罐的重压。
(8)挤奶厅卫生控制 挤奶厅是质量管理的关键环节,在挤奶厅内许可使用的化学物质和产品应放在不会对牛奶造成污染的位置贮存。确保挤奶厅的水被排净。挤奶厅的下水道必须便于对冲洗所用的水进行处理。地面的下水道口应有过滤较大固体沉淀物的措施。下水道必须有一个容易清洗干净的滤气阀,使废气和臭气排出挤奶间。下水道应该定期清洗以防阻塞。
犊牛岛又叫犊牛栏、犊牛笼,是犊牛从出生到断奶后1周左右饲养的地方。犊牛岛的特殊要求包括通风和保温的有机结合,室内犊牛岛靠近产房,要求每犊一栏,犊牛岛长130cm,宽80~110cm,高110~120cm,侧面用钢丝网、木条、塑料等制成。通过完全隔离或其他方法来防止犊牛间互相吮吸,能有效防止病原微生物在病牛与健康牛之间传播。底部用木制漏缝地板制成,便于排尿和保温。正面有向外开的门,还有颈枷,下方有两个活动的钢筋圈,用来放置饲喂牛奶、犊牛料、饲草和饮水的用具,一般是喂牛奶后放置水桶以供饮水,犊牛料和饲草共用一个用具,可以做到自由饮水和采食。后面有通风孔,无顶部。室内犊牛岛适合北方较寒冷地区使用,尤其是刚出生不久的犊牛使用。
室外犊牛岛呈一种半开放式,是前高后低或者前低后高的直角梯形,两侧面长分别是150cm和165cm,前面和后面分别是115cm和145cm,顶部是130cm×170cm的矩形。在每个犊牛岛前面有各自独立的运动场,运动场长、宽和高分别是300cm、120cm和90cm,运动场围栏用钢筋围成栅栏状,围栏前有活动的钢筋圈,放置饲喂牛奶、犊牛料、饲草和饮水的用具。每头犊牛的占地面积是5.6m 2 。