



|
九、肉牛舍的设计与规划 |
肉牛舍建筑的设计,要根据饲养规模的大小而定,房舍和牛舍之间及各牛舍之间,应该有50m以上的距离。牛舍建筑面积,可按成年牛占地8m 2 /头、育成牛6m 2 /头、犊牛4m 2 /头计算。牛舍的向阳面应设运动场,运动场按母牛15m 2 /头和育肥肉牛10m 2 /头的标准进行设置。
见表1-2。
表1-2 每头肉牛所需的面积
见表1-3。
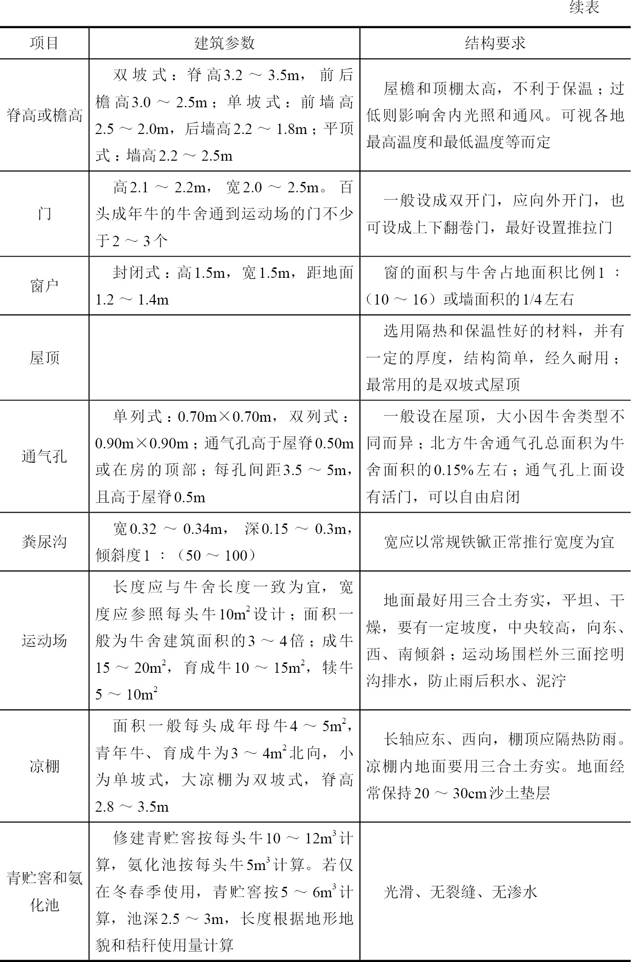
表1-3 肉牛舍常用建筑参数及结构要求
见表1-4。
表1-4 肉牛舍内部建筑要求
见表1-5。
表1-5 不同种类肉牛舍建筑设计要求