购买
下载掌阅APP,畅读海量书库
立即打开
畅读海量书库
扫码下载掌阅APP

第二节

化学消毒法

化学消毒法就是利用化学药物(或消毒剂)杀灭或清除微生物的方法。因微生物的形态、生长、繁殖、致病力、抗原性等特性都受外界环境因素、特别是化学因素的影响。各种化学物质对微生物的影响是不相同的,有的使菌体蛋白质变性或凝固而呈现杀菌作用,有的可阻碍微生物新陈代谢的某些环节而呈现抑菌作用,即使是同一种化学物质,由于其浓度、作用时的环境温度、作用时间的长短及作用对象等的不同,也表现出不同的作用效果。生产中,根据消毒的对象,选用不同的药物(消毒剂),进行清洗,或浸泡,或喷洒,或熏蒸,以杀灭病原体。化学药物消毒是生产中最常用的消毒方法,主要应用于养殖场内外环境,禽畜笼、舍、饲槽,各种物品表面及饮水消毒等。

一、化学消毒的作用机理

通常说来,消毒剂和防腐剂之间并没有严格的界限,消毒药在低浓度时仅能抑菌,而防腐药在高浓度时也可能有杀菌作用,因此,一般总称为消毒防腐药。各种消毒防腐药的杀菌或抑菌作用机理也有所不同,归纳起来有如下方面。

(一)使病原体蛋白变性、发生沉淀

大部分消毒防腐药都是通过这个原理而起作用,其作用特点是无选择性,可损害一切生活物质,属于原浆毒,可杀菌又可破坏宿主组织,如酚类、醇类、醛类等。此类药仅适用于环境消毒。

(二)干扰病原体的重要酶系统,影响菌体代谢

有些消毒防腐剂通过氧化还原反应损害细菌酶的活性基因,或因化学结构与代谢物相似,竞争或非竞争地同酶结合,抑制酶活性,引起菌体死亡,如重金属盐类、氧化剂和卤素类消毒剂。

(三)增加菌体细胞膜的通透性

某些消毒药能降低病原体的表面张力,增加菌体细胞膜的通透性,引起重要的酶和营养物质漏失,水渗入菌体,使菌体破裂或溶解,如目前广泛使用的双链季铵盐类消毒剂。

二、化学消毒的方法

化学消毒法常用的有浸洗法、喷洒法、熏蒸法和气雾法。

(一)浸洗法

浸洗法是对消毒对象进行浸泡、浸润或清洗达到消毒的一种方法。如接种或打针时,对注射局部用酒精棉球、碘酒擦拭,对一些器械、用具、衣物等的浸泡。一般应洗涤干净后再行浸泡,药液要浸过物体,浸泡时间应长些,水温应高些。养殖场入口和畜禽舍入口处消毒槽内,可用浸泡药物的草垫或草袋对人员的靴鞋消毒。

(二)喷洒法

喷洒法是对消毒对象喷洒消毒药物进行消毒的一种方法。喷洒地面、墙壁、舍内固定设备等,可用细眼喷壶;对舍内空间消毒,则用喷雾器。喷洒要全面,药液要喷到物体的各个部位。一般喷洒地面,药液量2升/米 2 ,喷墙壁、顶棚,1升/米 2

(三)熏蒸法

熏蒸法是利用消毒药物产生的气雾杀灭消毒对象病原的一种方法,适用于可以密闭的畜禽舍和其他建筑物。这种方法简便、省事,对房屋结构无损,消毒全面,如育雏育成舍、饲料厂库等常用。常用的药物有福尔马林(40%的甲醛水溶液)、过氧乙酸水溶液。为加速蒸发,常利用高锰酸钾的氧化作用。实际操作中要严格遵守下面基本要点:畜舍及设备必须清洗干净,因为气体不能渗透到畜禽粪便和污物中去,如不干净,不能发挥应有的效力;畜舍要密封,不能漏气,应将进出气口、门窗和排气扇等的缝隙糊严。

(四)气雾法

气雾法是将消毒药物形成气雾漂浮在环境中进行消毒的一种方法。气雾粒子是悬浮在空气中的气体与液体的微粒,直径小于200纳米,分子极轻,能悬浮在空气中较长时间,可到处漂移穿透到畜禽舍内的周围及其空隙。气雾是消毒液倒进气雾发生器后喷射出的雾状微粒,气雾法是消灭气携病原微生物的理想办法,畜禽舍的空气消毒和带畜消毒等常用。如全面消毒鸡舍空间,每立方米用5%的过氧乙酸溶液25毫升喷雾。

三、化学消毒剂的类型及特性

用于杀灭或清除外环境中病原微生物或其他有害微生物的化学药物,称为消毒剂,包括杀灭无生命物体上的微生物和生命体皮肤、黏膜、浅表体腔微生物的化学药品,如人或动物手术前的皮肤消毒用的化学药品。消毒剂一般并不要求其能杀灭芽孢,但能够杀灭芽孢的化学药物是更好的。

消毒剂按用途分为环境消毒剂和带畜(禽)体表消毒剂(包括饮水、器械等);按杀菌能力分为灭菌剂、高效(水平)消毒剂、中效(水平)消毒剂、低效(水平)消毒剂。常用的是按照化学性质划分。

(一)含氯消毒剂

含氯消毒剂是指在水中能产生具有杀菌作用的活性次氯酸的一类消毒剂,包括有机含氯消毒剂和无机含氯消毒剂,目前生产中使用较为广泛。

1. 作用机制

(1)氧化作用 氧化微生物细胞使其丧失生物学活性。

(2)氯化作用 与微生物蛋白质形成氮-氯复合物而干扰细胞代谢。

(3)新生态氧的杀菌作用 次氯酸分解出具极强氧化性的新生态氧杀灭微生物。一般来说,有效氯浓度越高,作用时间越长,消毒效果越好。

2. 特点

可杀灭所有类型的微生物,含氯消毒剂对肠杆菌、肠球菌、牛结核分枝杆菌、金色葡萄球菌、口蹄疫病毒、猪轮状病毒、猪传染性水疱病毒和胃肠炎病毒及新城疫、法氏囊病毒有较强的杀灭作用。使用方便,价格适宜;但氯制剂对金属有腐蚀性,药效持续时间较短和久储失效。

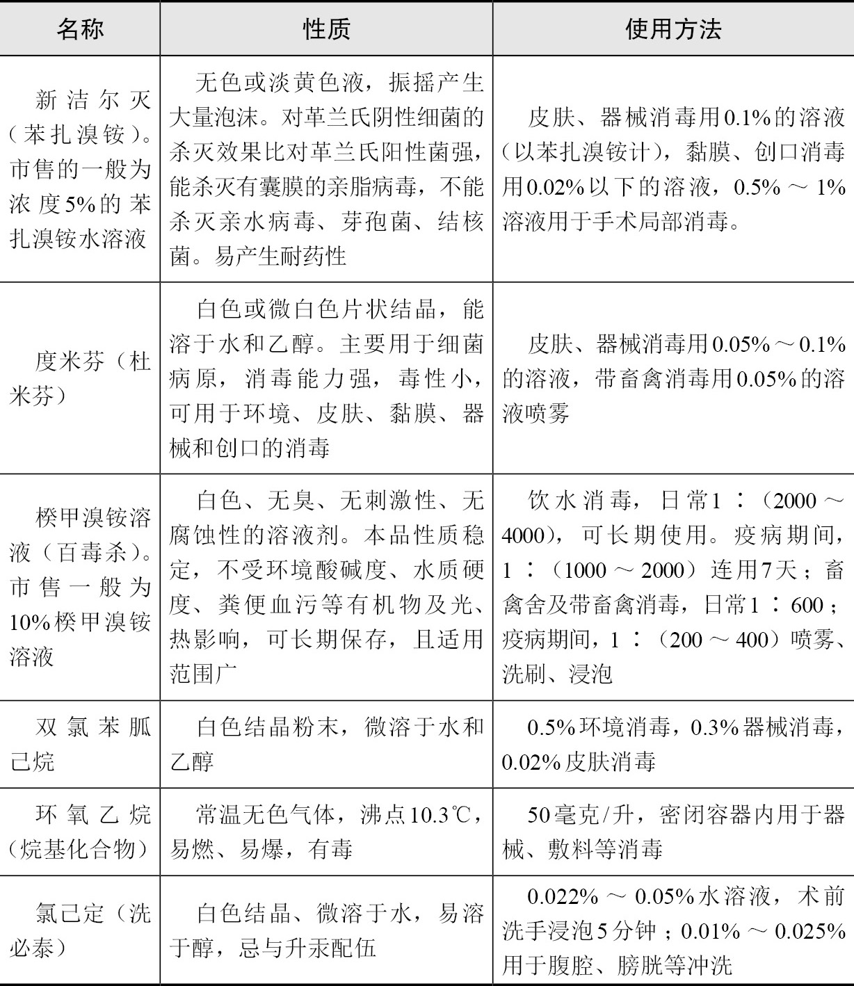
3. 产品名称、性质和使用方法

见表2-6~表2-8。

表2-6 含氯消毒剂的产品名称、性质和使用方法

表2-7 无机含氯消毒剂性能对照表

表2-8 有机含氯消毒剂性能对照表

(二)碘类消毒剂

碘类消毒剂是碘与表面活性剂(载体)及增溶剂等形成的稳定络合物,包括传统的碘制剂,如碘水溶液、碘酊(俗称碘酒)、碘甘油和碘伏类制剂(Iodophor)。碘伏类制剂又分为非离子型、阳离子型及阴离子型三大类。其中非离子型碘伏是使用最广泛、最安全的碘伏,主要有聚维酮碘(PVP-I)和聚醇醚碘(NP-I)。

1. 作用机制

碘的正离子与酶系统中蛋白质所含的氨基酸起亲电取代反应,使蛋白质失活;碘的正离子具有氧化性,能对膜联酶中的硫氢基进行氧化,成为二硫键,破坏酶活性。

2. 特点

杀死细菌、真菌、芽孢、病毒、结核杆菌、阴道毛滴虫、梅毒螺旋体、沙眼衣原体、艾次病病毒和藻类,低浓度时可以进行饮水消毒和带畜(禽)消毒,对金属设施及用具的腐蚀性较低。

3. 产品名称、性质和使用方法

见表2-9。

表2-9 碘类消毒剂的产品名称、性质和使用方法

(三)醛类消毒剂

醛类消毒剂能产生自由醛基,在适当条件下与微生物的蛋白质及某些其他成分发生反应,包括甲醛、戊二醛、聚甲醛等,目前最新的用于器械消毒的醛类消毒剂是邻苯二甲醛(OPA)。

1. 作用机制

可与菌体蛋白质中的氨基结合使其变性或使蛋白质分子烷基化。可以和细胞壁脂蛋白发生交联,和细胞壁磷酸中的酯键形成侧链,封闭细胞壁,阻碍微生物对营养物质的吸收和废物的排出。

2. 特点

杀菌谱广,可杀灭细菌、芽孢、真菌和病毒。性质稳定,耐储存。受有机物影响小,受湿度影响大。有一定毒性和刺激性,如对人体皮肤和黏膜有刺激和固化作用,并可使人致敏;但有特殊的臭味。

3. 产品名称、性质和使用方法

见表2-10、表2-11。

表2-10 醛类消毒剂的产品名称、性质和使用方法

表2-11 醛类消毒剂性能对照表

4. 醛类熏蒸消毒的应用与方法

甲醛熏蒸消毒可用于密闭的舍、室,或容器内的污染物品消毒,也可用于畜禽舍、仓库及饲养用具、种蛋、孵化机(室)污染表面的消毒。其穿透性差,不能消毒用布、纸或塑料薄膜包装的物品。

(1)气体的产生 消毒时,最好能使气体在短时间内充满整个空间。产生甲醛气体有如下四种方法。

① 福尔马林加热法。每立方米空间用福尔马林25~50毫升,加等量水,然后直接加热,使福尔马林变为气体,舍(室)温度不低于15℃,相对湿度为60%~80%,消毒时间为12~24小时。

② 福尔马林化学反应法。福尔马林为强有力的还原剂,当与氧化剂反应时,能产生大量的热将甲醛蒸发,常用的氧化剂有高锰酸钾及漂白粉等。

③ 多聚甲醛加热法。将多聚甲醛干粉放在平底金属容器(或铁板)上,均匀铺开,置于火上加热(150℃),即可产生甲醛蒸气。

④ 多聚甲醛化学反应法。如醛氯合剂,将多聚甲醛与二氯异氰尿酸钠干粉按24∶76的比例混合,点燃后可产生大量有消毒作用的气体。由于两种药物相混可逐渐自然产生反应,因此本合剂的两种成分平时要用塑料袋分开包装,使用前混合。微胶囊醛氯合剂,将多聚甲醛用聚氯乙烯微胶囊包裹后,与二氯异氰尿酸钠干粉按10∶90的比例混合压制成块,使用时用火点燃,杀菌作用与没包装胶囊的合剂相同。此合剂由微胶囊将两种成分隔开,因此虽混在一起也可保存1年左右。

(2)熏蒸消毒的方法 消毒时,要充分暴露舍、室及物品的表面,并去除各角落的灰尘和蛋壳上的污物。消毒前要将畜舍和工作室密闭,避免漏气。室温保持在20℃以上,相对湿度在70%~90%,必要时加入一定量的水(30毫升/米 3 ),随甲醛蒸发。达到规定的消毒时间后,敞开门、窗通风换气,必要时用25%氨水中和残留的甲醛(用量为甲醛的1/2)。

操作时,先将氧化剂放入容器中,然后注入福尔马林,而不要先放氧化剂后再加福尔马林。反应开始后药液沸腾,在短时间内即可将甲醛蒸发完毕。由于产生的热较高,容器不要放在地板上,避免把地板烧坏,也不要使用易燃、易腐蚀的容器。使用的容器容积要大些(约为药液的10倍),徐徐加入药液,防止反应过猛药液溢出。为调节空气中的湿度,需要蒸发定量水分时,可直接将水加入福尔马林中,这样还可减弱反应强度。必要时用小棒搅拌药液,可使反应充分进行。

(四)氧化剂类

氧化剂类是一些含不稳定结合态氧的化合物。

1. 作用机制

这类化合物遇到有机物和某些酶可释放出初生态氧,破坏菌体蛋白或细菌的酶系统。分解后产生的各种自由基,如巯基、活性氧衍生物等破坏微生物的通透性屏障和蛋白质、氨基酸、酶等,最终导致微生物死亡。

2. 特点

对多种病原微生物都有较好的杀灭作用。低温环境下有较好的杀菌作用,但不稳定,易分解失效,腐蚀性较强。

3. 产品名称、性质和使用方法

见表2-12、表2-13。

表2-12 氧化剂类的产品名称、性质和使用方法

表2-13 过氧化物消毒剂性能对照表

(五)酚类消毒剂

酚类消毒剂是消毒剂中种类较多的一类化合物。含酚41%~49%、醋酸22%~26%的复合酚制剂,是我国生产的一种新型、广谱、高效消毒剂。

1. 作用机制

① 高浓度下可裂解并穿透细胞壁,与菌体蛋白结合,使微生物原浆蛋白质变性;低浓度下或较高分子的酚类衍生物,可使氧化酶、去氢酶、催化酶等细胞的主要酶系统失去活性。

② 减低溶液表面张力,增加细胞壁的通透性,使菌体内含物泄出。

③ 易溶于细胞类脂体中,因而能积存在细胞中,其羟基与蛋白的氨基起反应,破坏细胞的机能。

④ 衍生物中的某些羟基与卤素,有助于降低表面张力,卤素还可促进衍生物电解以增加溶液的酸性,增强杀菌能力。对细菌、真菌和带囊膜病毒具有灭活作用,对多种寄生虫卵也有一定杀灭作用。

2. 特点

酚类消毒剂性质稳定,通常一次用药,药效可以维持5~7天。腐蚀性轻微。生产简便,成本低;但杀菌力有限,不能作为灭菌剂。本品公认对人畜有害(有明显的致癌、致敏作用,频繁使用可以引起蓄积中毒,损害肝、胃功能,以及神经系统),且气味滞留,不能带畜消毒和饮水消毒(宰前可影响肉质风味),常用于空舍消毒。长时间浸泡可破坏纺织品颜色,并能损害橡胶制品,与碱性药物或其他消毒剂混合使用效果差。

3. 产品名称、性质和使用方法

见表2-14、表2-15。

表2-14 复合酚类的产品名称、性质和使用方法

表2-15 酚类消毒剂性能对照表

(六)表面活性剂(双链季铵酸盐类消毒剂)

表面活性剂又称清洁剂或除污剂,生产中常用阳离子表面活性剂,其抗菌广谱,对细菌、霉菌、真菌、藻类和病毒均具有杀灭作用。

1. 作用机制

① 可以吸附到菌体表面,改变细胞渗透性,溶解损伤细胞使菌体破裂,细胞内容物外流。

② 表面活性物在菌体表面浓集,阻碍细菌代谢,使细胞结构紊乱。

③ 渗透到菌体内部使蛋白质发生变性和沉淀,破坏细菌酶系统。

2. 特点

表面活性剂具有性质稳定、安全性好、无刺激性和腐蚀性等特点,对常见病毒如马立克氏病毒、新城疫病毒、猪瘟病毒、法氏囊病毒、口蹄疫病毒均有良好的消毒效果,但对无囊膜病毒消毒效果不好;要避免与阴离子活性剂,如肥皂、碘、碘化钾、过氧化物等并用或合用,否则降低消毒的效果。不适于粪便、污水消毒及芽孢菌消毒。

3. 产品名称、性质和使用方法

见表2-16、表2-17。

表2-16 表面活性剂的产品名称、性质和使用方法

表2-17 表面活性剂消毒剂性能对照表

(七)醇类消毒剂

1. 作用机制

① 使蛋白质变性沉淀。

② 快速渗透细菌胞壁进入菌体内部,溶解破坏细菌细胞。

③ 抑制细菌酶系统,阻碍细菌正常代谢。

2. 特点

醇类消毒剂可快速杀灭多种微生物,如细菌繁殖体、真菌和多种病毒(单纯疱疹病毒、乙肝病毒、人类免疫缺陷病毒等),但不能杀灭细菌芽孢。受有机物影响,而且由于易挥发,应采用浸泡消毒或反复擦拭以保证消毒时间。醇类消毒剂与戊二醛、碘伏等配伍,可以增强其作用。

3. 产品名称、性质和使用方法

见表2-18。

表2-18 醇类消毒剂的产品名称、性质和使用方法

(八)强碱类

强碱类包括氢氧化钠、氢氧化钾、生石灰等碱类物质。

1. 作用机制

由于氢氧根离子可以水解蛋白质和核酸,使微生物的结构和酶系统受到损害,同时可分解菌体中的糖类而杀灭细菌和病毒。

2. 特点

① 杀毒效果好,尤其是对病毒和革兰氏阴性杆菌的杀灭作用最强。

② 其腐蚀性强,生产中比较常用。

③ 廉价,成本低。

3. 产品名称、性质和使用方法

见表2-19。

表2-19 强碱类的产品名称、性质和使用方法

(九)重金属类

重金属指汞、银、锌等,因其盐类化合物能与细菌蛋白结合,使蛋白质沉淀而发挥杀菌作用。硫柳汞高浓度可杀菌,低浓度时仅有抑菌作用(表2-20)。

表2-20 重金属类消毒剂名称、性质和使用方法

(十)酸类

酸类的杀菌作用在于高浓度能使菌体蛋白质变性和水解,低浓度可以改变菌体蛋白两性物质的离解度,抑制细胞膜的通透性,影响细菌的吸收、排泄、代谢和生长。还可以与其他阳离子在菌体表现竞争的吸附,妨碍细菌的正常活动。有机酸的抗菌作用比无机酸强,见表2-21。

表2-21 酸类的产品名称、性质和使用方法

(十一)高效复方消毒剂

在化学消毒剂长期应用的实践中,单一消毒剂使用时存在许多不足,已不能满足各行业消毒的需要。近年来,国内外相继有数百种新型复方消毒剂问世,提高了消毒剂的质量、应用范围和使用效果。

1. 复方化学消毒剂配伍类型

复方化学消毒剂配伍类型主要有两大类。

(1)消毒剂与消毒剂 两种或两种以上消毒剂复配,如季铵盐类与碘的复配、戊二醛与过氧化氢的复配,其杀菌效果达到协同和增效,即1+1>2。

(2)消毒剂与辅助剂 一种消毒剂加入适当的稳定剂和缓冲剂、増效剂,以改善消毒剂的综合性能,如稳定性、腐蚀性、杀菌效果等,即1+0>1。

2. 常用的复方消毒剂

见表2-22。

表2-22 常用的复方消毒剂组成及特性

四、影响化学消毒效果的因素

(一)消毒药物

1. 消毒剂的种类

同其他药物一样,消毒剂对微生物具有一定的选择性,某些药物只对某一部分微生物有抑制或杀灭作用,而对另一些微生物效力较差或不发生作用。也有一些消毒剂对各种微生物均具有抑制或杀灭作用(称为广谱消毒剂)。不同种类的化学消毒剂,由于其本身的化学特性和化学结构不同,故而其对微生物的作用方式也不相同。有的化学消毒剂作用于细胞膜或细胞壁,使之通透性发生改变,不能摄取营养;有的消毒剂通过进入菌体内使细胞浆发生改变;有的以氧化作用或还原作用毒害菌体。碱类消毒剂是以其氢氧根离子,而酸类是以其氢离子的解离作用阻碍菌体正常代谢;有些则是使菌体蛋白质、酶等生物活性物质变性或沉淀而达到灭菌消毒的目的。

根据不同微生物的特点,选择适当的消毒剂消毒。如细菌孢子或囊膜病毒,必须选择有效的消毒剂,如氯、碘、醛制剂,能够达到预期的效果;而使用酚制剂或季铵盐,消毒效果不好。这是因为季铵盐型阳离子表面活性剂中阳离子的亲脂阻力虽然能够起到杀菌作用,杀死无囊膜(有包膜病毒包含大量的脂质成分)效果好,但它是对囊膜病毒无效。所以为了获得理想的消毒效果,必须根据消毒对象和消毒剂本身特点科学地选择。

2. 消毒剂之间的拮抗作用

酚类(石炭酸等)不宜与碱类消毒剂混合,阳离子表面活性剂不宜与阴离子表面活性剂(肥皂等)及碱类物质混合。高锰酸钾、过氧乙酸等氧化剂与碘酊等还原剂之间可发生氧化反应,不但减弱消毒效果,还会加重对皮肤的刺激性。

3. 消毒剂的浓度

消毒剂的消毒效果,一般与其浓度成正比,也就是说,化学消毒剂的浓度愈大,其对微生物的毒性作用也愈强。但这并不意味着浓度加倍,杀菌力也随之增加1倍。有些消毒剂,稀浓度时对细菌无作用,当浓度增加到一定程度时,可刺激细菌生长,再把消毒剂浓度提高时,可抑制细菌生长,只有将消毒液浓度增高到有杀菌作用时,才能将细菌杀死。如0.5%的石炭酸只有抑制细菌生长的作用而作为防腐剂,当浓度增加到2 . 5%时,则呈现杀菌作用。但是消毒剂浓度的增加是有限的,超越此限度时,并不一定能提高消毒效力,有时一些消毒刹的杀菌效力反而随浓度的增高而下降,如75%的酒精杀菌效力最强,使用95%以上浓度时杀菌效力反而不好,并造成药物浪费。应严格按照标准规范正确使用。消毒剂浓度的配置,既要达到消毒效果,同时也要保证对人体的安全和不腐蚀设备。

4. 消毒时间

不同的消毒剂作用时间不同,如碘制剂消毒伤口只需要几秒钟,牲畜术后浸泡消毒则需3~5分钟,熏蒸消毒则需要24小时以上。

(二)微生物

1. 微生物的种类

由于不同种类微生物的形态结构及代谢方式等生物学特性的不同,其对化学消毒剂所表现的反应也不同。不同种类的微生物,如细菌、真菌、病毒、衣原体、霉形体等,同一种类中不同类群(如细菌中的革兰氏阳性细菌与革兰氏阴性细菌)对各种消毒剂的敏感性并不完全相同。如革兰氏阳性细菌的等电点比革兰氏阴性细菌低,所以在一定的值下所带的负电荷多,容易与带正电荷的离子结合,易与碱性染料的阳离子、重金属盐类的阳离子及去污剂结合而被灭活;而病毒对碱性消毒药比较敏感。因此在生产中要根据消毒和杀灭的对象选用消毒剂,效果可能比较理想。微生物对各类化学消毒剂的敏感性见表2-23。

表2-23 微生物对各类化学消毒剂的敏感性

注:++++表示高度敏感,+++表示中度敏感,++表示

2. 微生物的状态

同一种微生物处于不同状态时对消毒剂的敏感性也不相同。如同一种细菌,其芽孢因有较厚的芽孢壁和多层芽孢膜,结构坚实,消毒剂不易渗透进去,所以比繁殖体对化学药品的抵抗力要强得多;静止期的细菌要比生长期的细菌对消毒剂的抵抗力强。

3. 微生物的数量

同样条件下,微生物的数量不同对同一种消毒剂的作用也不同。如果消毒区域的病原微生物数量多,应增加消毒剂用量,灭菌时间也应该延长,从而达到良好的效果。特别是重污染或高风险区域,如病畜隔离诊断室、畜禽繁殖室和孵化车间等,应加强消毒。

(三)外界因素

1. 有机物质的存在

当微生物所处的环境中有粪便、痰液、脓汁、血液及其他排泄物等有机物质存在时,严重影响消毒剂的效果。其原因:一是有机物能在菌体外形成一层保护膜,而使消毒剂无法直接作用于菌体;二是消毒剂可能与有机物形成一不溶性化合物,而使消毒剂无法发挥其消毒作用;三是消毒剂可能与有机物进行化学反应,而其反应产物并不具杀菌作用;四是有机悬浮液中的胶质颗粒状物可能吸附消毒剂粒子,而将大部分抗菌成分由消毒液中移除;五是脂肪可能会将消毒剂去活化;六是有机物可能引起消毒剂的pH的变动,而使消毒剂不活化或效力低下。

所以在使用消毒剂时应先用清水将地面、器具、墙壁、皮肤或创口等清洗干净,再使用消毒药。对于有痰液、粪便及有畜禽的圈舍的消毒要选用受有机物影响比较小的消毒剂。同时适当提高消毒剂的用量,延长消毒时间,方可达到良好的效果。

2. 消毒时的温度、湿度与作用时间

(1)温度 消毒抗菌效果与环境温度呈正比,温度越高,杀菌能力越强。温度每上升10℃,金属盐类消毒剂的杀菌作用增加2~5倍,石炭酸则增加5~8倍,酚类消毒剂增加8倍以上。消毒抗菌功效测定温度通常在15~20℃。许多消毒剂在低温下消毒速度慢,消毒效果差,甚至无法起到消毒的作用。如甲醛在室温15℃时,即使在有效浓度下,由于温度过低,仍不能达到一个好的消毒结果,如果室温20℃以上则消毒效果很好。

(2)湿度 作为一个环境因素也能影响消毒效果,如用过氧乙酸及甲醛熏蒸消毒时,保持温度24℃以上,相对湿度60%~80%,效果最好。如果湿度过低,则效果不良。

(3)作用时间 在其他条件都一定的情况下,作用时间愈长,消毒效果愈好,消毒剂杀灭细菌所需时间的长短取决于消毒剂的种类、浓度及其杀菌速度,同时也与细菌的种类、数量和所处的环境有关。

3. 消毒剂的酸碱度

许多消毒剂的消毒效果均受消毒环境pH值的影响。如碘制剂、酸类、来苏儿等阴离子消毒剂,在酸性环境中杀菌作用增强;而阳离子消毒剂如新洁尔灭等,在碱性环境中杀菌力增强。又如2%戊二醛溶液,在pH4~5的酸性环境下,杀菌作用很弱,对芽孢无效,若在溶液内加入0.3%碳酸氢钠碱性激活剂,使pH调到7.5~8.5,即成为20%的碱性戊二醛溶液,杀菌作用显著增强,能杀死芽孢。另外,pH值也影响消毒剂的电离度,一般来说,末电离的分子,较易通过细菌的细胞膜,杀菌效果较好。

4. 物理状态

物理状态影响消毒剂的渗透,只有溶液才能进入微生物体内,发挥应有的消毒作用,而固体和气体则不能进入微生物细胞中,因此,固体消毒剂必须溶于水中,气体消毒剂必须溶于微生物周围的液层中,才能发挥作用。所以,使用熏蒸消毒时,增加湿度有利于消毒效果的提高。

5. 空气消毒时消毒剂的粒径

在进行空气消毒时,消毒剂的雾化粒径直接影响空气消毒效果,使用新型喷雾器械将消毒剂以细小的微粒喷洒至空气中,形成消毒剂的气溶胶,能够提高消毒剂空气消毒效果。有资料认为当雾滴直径减小一半时,单位面积上的雾滴数约增加8倍。例如,雾滴微粒为10微米和20微米时,单位面积上的雾滴数分别为19000个和2350个,如果雾滴直径在100微米时则仅为19个/米 2 。为了对空气消毒,必须使雾滴在空气中滞留的时间尽可能地长,才能达到对空气消毒的效果,雾滴微粒为l0微米、50微米和100微米时,雾滴的降落速度分别是0.3厘米/秒、7.0厘米/秒、26厘米/秒,后二者的沉降速度分别为前者的35倍和80倍以上,建议雾滴粒径控制在20~30厘米之间,既不会刺激畜禽呼吸道又可以提高空气消毒效果。

五、化学消毒的防护

无论采取哪种消毒方式,都要注意消毒人员的自身防护,特别是化学消毒,首先要严格遵守操作规程和注意事项,其次要注意消毒人员以及消毒区域内其他人员的防护。防护措施要根据消毒方法的原理,操作规程要有针对性。例如,进行喷雾消毒和熏蒸消毒时就应穿上防护服,戴上眼镜和口罩(进行紫外线直接照射消毒,室内人员都应该离开,避免直接照射。如果进出畜牧场人员通过消毒室进行紫外线照射消毒时,眼睛不能看紫外线灯,避免眼睛灼伤)。

常用的个人防护用品可以参照国家标准进行选购,防护服装应配帽子、口罩、鞋套。对防护服装的要求如下。

(一)防酸碱

防酸碱可以避免消毒中防护服装被腐蚀。工作完毕或离开疫区时,用消毒液高压喷淋、洗涤消毒防护服装,达到安全防疫的效果。

(二)防水

好的防护服装材料,一般每平方米的防水布料薄膜上就有14亿个微细孔,一颗水珠比这些微细孔大2万倍,因此水珠不能穿过薄膜层而润湿布料,可以保证操作中的防水效果。

(三)防寒、挡风、保暖

防护服装材料极小的微细孔应该呈不规则排列,可阻挡冷风及寒气的侵入。

(四)透气

材料微孔直径应大于汗液分子700~800倍,汗气可以从容穿透面料,即使在工作量大、体液蒸发较多时也感到干爽舒适。目前先进的防护服装已经在市场上销售,选购时可按照上述标准,或参照防SARS时采用的标准。

小知识

选择消毒剂时首先应明确使用的目的和对象,比如是为了预防消毒还是疫源地消毒。后者又分为终末消毒还是随时消毒。常规消毒用中低效消毒剂,终末消毒、疫情发生时用高效消毒剂,并加大使用浓度和使用量(常规每周2次,发生疫情时每天1次)。其次选择消毒剂时应考虑需控制的微生物的类型和数量,消毒剂的抗菌谱,消毒剂的品牌(选择农业部兽药信息网上批准文号能够查到的消毒剂,选择知名企业的消毒剂),浓度、使用方法和接触时间(按说明书操作),待消毒物体的材质及其对消毒剂的兼容性,反复使用对设备表面的腐蚀程度,可能影响杀菌效力的表面有机物数量,对操作者的安全性,交替使用方案和对产品的影响。化学消毒剂的使用原则:一是根据物品的性能及微生物的特性,选择合适的消毒剂(一般选择2~3种消毒剂,交替使用,至少一种是高效消毒剂);二是严格掌握消毒剂的有效浓度、消毒时间及使用方法;三是消毒剂应定期更换,易挥发的消毒剂要加盖,并定期检测,调整其浓度;四是必要的消毒设备;五是采用农业部发布的消毒技术规范规定的方法或消毒效果评价测试片定期对本场消毒效果进行评估,一般临床使用消毒剂后对病原微生物的杀灭率≥90.0%为合格。 5Iv5c8b9UmBEi0FQSINqOdMb5tK6+xQQZFh3faY4ne0VuXo9PLAMjQU4nxMO7wsC

点击中间区域
呼出菜单
上一章
目录
下一章
×

打开