



2.1 阻尼材料的性能指标 |
|
由于阻尼的存在,阻尼材料在交变拉伸应力作用下,应变滞后于应力的变化,相位落后角度 α ,如图2.1所示,而其应力-应变曲线是一条椭圆形的迟滞回线,如图2.2所示。椭圆形的迟滞回线所包围的面积表示一个振动周期内材料耗散的振动能量。用复数形式表示应力 σ 和应变 ε ,则有
(2.1)
(2.2)
图2.1 应变滞后应力
图2.2 黏弹性材料迟滞回线
式中, σ 0 为初应力; ε 0 为初应变; ω 为振动角频率; α 为初相位。
因此,材料的复杨氏模量可表示为
(2.3)
将模量
的虚部与实部表示为
和
,则有
(2.4)
(2.5)
这里,
是复杨氏模量的实部,代表了外力做功转化为材料内部能量的大小,即材料的储能能力;
是复杨氏模量的虚部,代表了材料受拉伸变形时转变成热能的能量损耗大小。因此,两者的比值
β
表征了材料拉伸过程中能量损耗的程度,是材料的一个特征值,称为材料的损耗因子。实践中,也可以直接使用tan
α
来表示材料的损耗因子。
上述分析是针对材料受拉伸作用的情况,对于剪切作用,有类似的结果。此时,损耗因子由剪切模量给出:
(2.6)
(2.7)
式中,
为材料的复剪切模量;
为复剪切模量的实部;
为复剪切模量的虚部。
拉伸和剪切两种作用条件下,材料的损耗因子是有所不同的。在实际工程中,应根据材料的主要受力情况来决定是使用拉伸损耗因子还是剪切损耗因子来进行阻尼设计。
材料的损耗因子还可以表示为
(2.8)
式中,
为一个振动周期内材料耗散的能量;
W
则为一个振动周期内的总应变能。因此,损耗因子
β
就表示每振动周期内材料所消耗的振动能量与最大应变能量之比值,损耗因子越大,材料耗散能量的能力越强。
对于拉伸振动,一个周期内的总应变能为
(2.9)
因此,一个周期内单位体积所损耗的能量为
(2.10)
同理,对于剪切振动,一个周期内,单位体积内所损耗的能量则为
(2.11)
由式(2.10)和式(2.11)可知,在一定振动幅值下,要使振动能量耗散达到最大值,则必须是
或
的乘积为最大,即阻尼材料复杨氏模量实部
或剪变模量实部
与阻尼损耗因子
的乘积愈大,则阻尼材料对振动能量的损耗也愈大。因此,可以把
或
两项参数作为评价阻尼材料耗散能量特性的指标,这两项指标的数值可以通过测量获得。
或
一般也称为损耗模量。
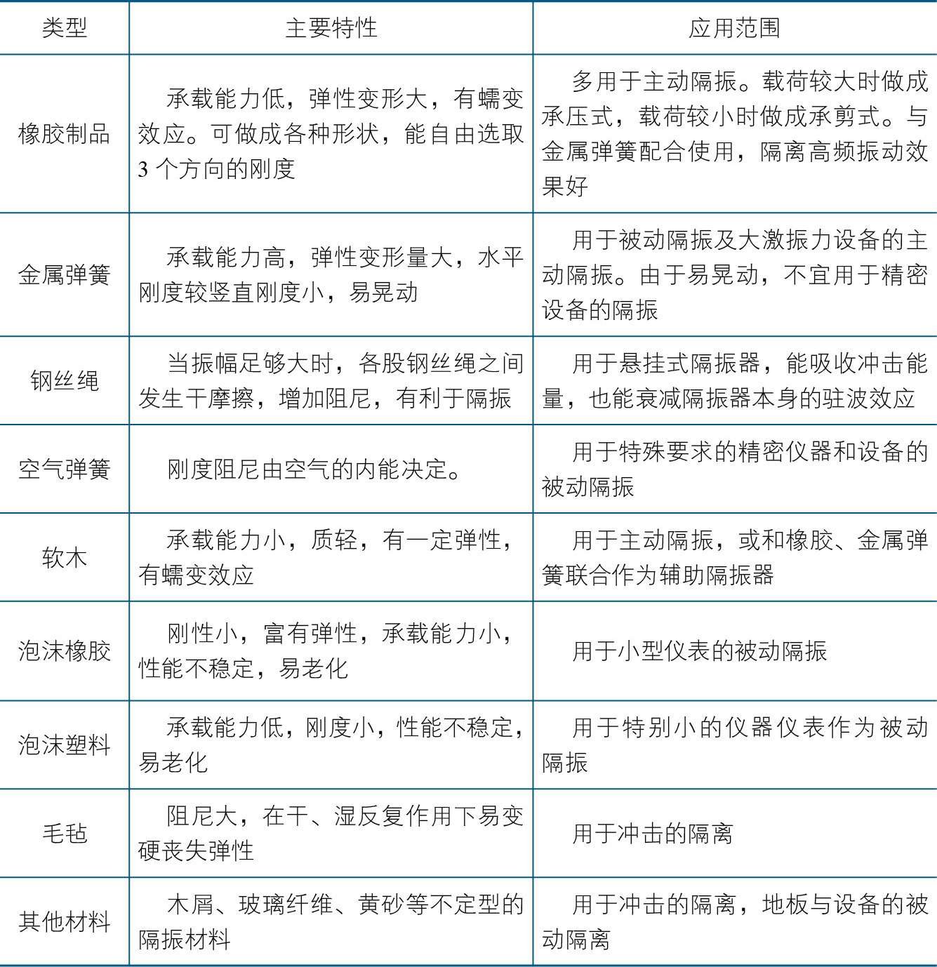
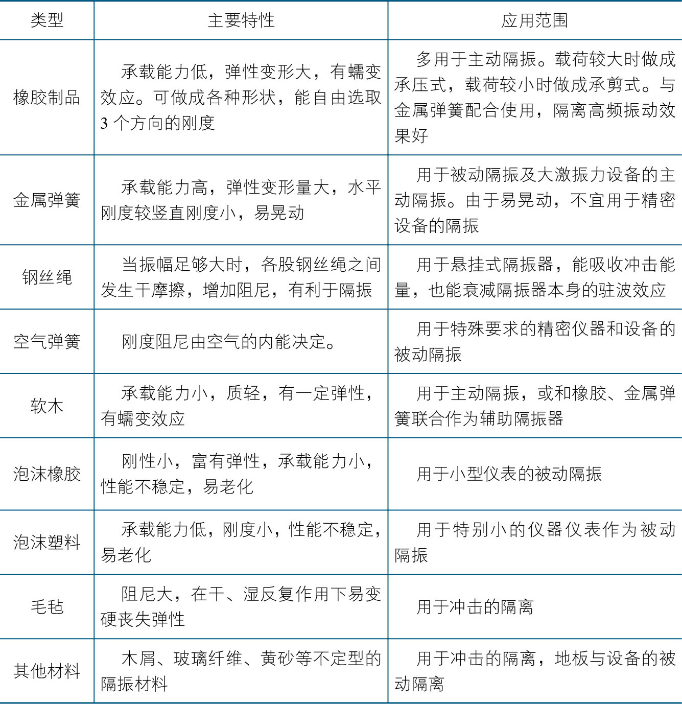
表2.1是一些常用材料的损耗因子。表2.2则给出了隔振系统中常用阻尼材料或结构的阻尼特性及其应用范围。由表2.1看到,黏弹性材料有较高的损耗因子,是工程上最常用的阻尼材料。而金属材料的损耗因子是很低的,但是金属材料常用作机械零部件和结构的材料,其阻尼性能备受关注。例如,在某些特殊领域,人们研制出多种阻尼合金,其损耗因子比普通金属材料高2~3个数量级。市场上还出现了各种复合材料,如纤维基阻尼材料、金属基阻尼材料、非金属基阻尼材料等,均是利用各种基材和高分子材料复合而成的。这些复合材料,因为不同材料的模量不同,承受相同的应力时会有不同的应变,使不同材料之间形成附加的耗能,从而大幅度提高材料的阻尼特性。
表2.1 一些常用材料的损耗因子
表2.2 隔振系统中常用材料或结构的阻尼特性及其应用范围
对于单自由度系统的强迫振动,任一瞬间的振动能等于动能与势能之和,由式(1.44)可知:
(2.12)
考虑到系统共振状态下,最大应变时动能为零,所以,系统一个周期内的总应变能为
(2.13)
考虑第1章中所述的线性阻尼情况,根据式(1.3),一个振动周期内损耗的能量为
(2.14)
因此
(2.15)
对于小阻尼情况,根据式(1.54),有
(2.16)
因此,对于黏弹性阻尼情况(线性阻尼条件下),材料损耗因子等于材料阻尼比的2倍,亦等于品质因数的倒数。在工程应用中,常常使用到这3个量,只要测量得到三者中的一个量,即可得到其余两个量的大小。