



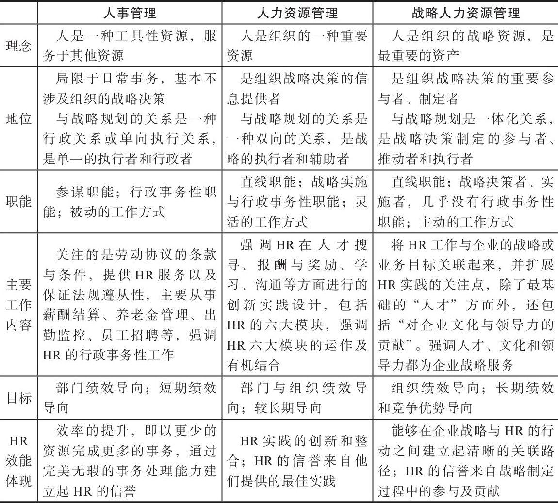
一般认为,人力资源管理的发展经历了人事管理、人力资源管理到战略人力资源管理三个阶段。三者在管理理念、管理地位和管理目标等方面存在较大的差异性。表1-1对三者的特点进行了比较分析。
表1-1 人力资源管理三个发展阶段的特点比较
 
   资料来源:本书作者根据有关资料整理。
伴随着人力资源管理职能的变化,企业对人力资源管理方法、工具和架构的要求也越来越高。但是总体而言,企业对人力资源管理职能、方法、工具等方面要求的高低取决于企业规模的大小。这里的企业规模更多地表现为企业人数规模。人数规模越大,组织对人力资源管理的要求越高。相反,当企业人数很少时,传统的经验式人力资源管理就能够满足大多数企业人员管理的需要。传统观点往往认为,企业规模较小的时候(比如只有百十个人规模的小企业),其员工管理水平大多处于人事管理阶段。而随着企业规模的扩大(比如一个大型集团或者跨国公司),人员管理的难度和要求会越来越高,企业员工管理逐渐发展到人力资源管理阶段,进而达到战略人力资源管理阶段。