



无论是被动接受、重构需求,还是主动识别合作机会,HRBP在准确了解业务的需求之后,就需要从战略的高度和HR的视角,把业务需求转化为可执行的HR需求。HRBP要成为每个业务部门经理的招人、用人和管人的技术大脑。做有价值的HR工作,主要体现在六个方面。
·在业务部门招人时要与业务经理商讨业务的实际需求,提供选人的建议,懂得分析真材实料与过度包装的应聘者的简历。
·帮助业务经理合理使用人才,发挥员工最大优势,合理配置人手。
·充当“坏人”。帮助业务经理裁人,找员工谈话,识别出势利虚伪之人。
·在员工做得好的时候要及时告诉业务经理表扬员工、加薪和给予认可。
·帮助业务部门与其他部门实现跨部门沟通,如财务部、生产部等。
·适当、适时、适量地培训业务经理的领导力,教会他们如何有效合理地管理下属。
这就需要HRBP掌握更多的专业知识、能力和工具。因此,手里有足够的分析工具,运用专业的能力和知识,把业务现场的需求和HR方案连接起来,这是HRBP必备的。我们在这里提供以下几种常见的分析工具
。
“业务领先模型”(business leadership model,BLM)是IBM在总结自身多年经营管理经验的基础上,形成的战略制定及执行的模式和方法论。它从市场分析、战略意图、创新关注、业务设计、关键任务、组织体系、人才、氛围与文化以及领导力与价值观等方面帮助管理层在企业战略制定与执行的过程中进行系统的思考、务实的分析、有效的资源调配及执行跟踪。BLM已经成为IBM从公司层面到各个业务部门共同使用的统一的战略规划方法。后来,华为公司率先在国内引入并实施了BLM模型。
BLM工具系统考虑战略制定后要通过组织、人才、氛围来支撑战略的成功落地实施。人力资源工作产生效果需要时间,需要有前瞻性地考虑业务战略对人力资源管理的需求,主动和业务需求对接,主动思考如何保证战略有效实施。通过BLM工具,让公司思考:要保证战略执行,组织能否有效匹配战略,人才的数量和质量是否匹配战略需求,文化和氛围方面是否支撑战略,激励能否有效促进战略的实施。
具体而言,BLM认为企业战略的制定和执行包含8个相互影响、相互作用的方面:战略意图、市场洞察、创新焦点、业务设计、关键任务、氛围与文化、人才及正式组织等,各要素的关系如图2-8所示。通过BLM模型,把公司的战略制定(表2-6)与执行(表2-7)连接起来,更重要的是可以从人力资源管理的角度来执行公司战略。
(1)战略的制定。从业绩差距和机会差距出发确定“我们在哪里”。组织的战略是由不满意激发出来的,而不满意是对现状和期望之间差距的一种感知。这种差距表现在:第一,业绩差距,即现有经营结果和期望绩效之间的差距;第二,机会差距,即现有经营结果和新的业务设计所能带来的经营结果之间差距的量化评估。一般认为,业绩差距可以通过高效的执行来填补,并不需要改变业务设计。但是,填补一个机会差距需要有新的业务设计。
图2-8 BLM的原理图
公司通过分析明确未来3~5年的业务发展中存在的业绩差距,特别是存在哪些市场机会(机会差距),确定哪些是最关键的差距,并挖掘形成差距的主要原因。
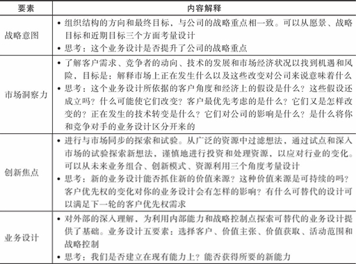
(2)战略的设计。战略的设计可以通过以下几个方面来体现,如表2-6所示。
表2-6 战略的设计
(3)战略的执行。战略设计完成后,更重要的是落实战略的执行。根据业务设计的要求重新全面思考调整影响执行的各个要素,才能使战略不等于纸上谈兵。战略执行的落实体现在表2-7中。
表2-7 战略的执行
(4)战略推进的两个基础。第一,领导力。领导力是根本,战略思维能力是高层管理者必备的能力。高层管理者的领导力培养是通过领导他们的高层团队进行战略问题和机会的洞察与设计以及项目的执行来实现的。高层管理者要对业务结果负责,因此必须亲自领导战略设计与执行。关于领导力,还要考察领导是否起到了达成结果所需要的行为示范作用,是否营造了一种激励人心的氛围。
第二,价值观。价值观是指企业及其员工的价值取向,是指企业在追求经营成功过程中所推崇的基本信念和奉行的目标。价值观对企业及员工行为有着导向和规范作用。价值观是企业中占主导地位的管理意识,能够规范企业领导者及员工的行为,使企业员工在具体问题上很容易达成共识,从而大大节省了企业运营成本,提高了企业的经营效率。企业价值观对企业与员工行为的导向和规范作用,不是通过制度、规章等硬性管理手段实现的,而是通过群体氛围和共同意识引导来实现的。
中欧国际工商学院杨国安教授提出的“杨三角”,提供了一个有用的战略人力资源管理分析工具。
企业成功的关键在于有正确的战略和与之匹配的组织能力,即企业成功=战略×组织能力。战略(即公司或部门或团队目标)确定之后,组织能力就成了决定因素。组织能力的重要性被明确后,接下来就是如何打造的问题了。杨国安认为,打造组织能力需要三根支柱:员工能力、员工思维模式和员工治理方式,它们和所打造的组织能力一起,构成了“杨三角”框架(见图2-9)。
(1)员工能力(会不会)。公司全体员工(包括中高层管理团队)必须具备能够实施企业战略、打造所需组织能力的知识、技能和素质。也就是说公司员工会不会、能不能做出与组织能力(如创新、低成本、服务等)匹配的决策和行为。“员工能力”是反映团队是否具备目前组织要求的能力要素。
图2-9 组织能力的三角框架
那么,如何培养员工能力?企业需要回答以下几个具体问题:①要打造所需的组织能力,公司具体需要怎样的人才,他们必须具备什么能力和特质;②公司目前是否有这样的人才储备,主要差距在哪里;③如何引进、培养、保留、借用合适的人才和淘汰不合适的人才?
为了打造员工能力,公司可以建立员工能力模型(也称为胜任力模型或素质模型),通过行为评鉴中心和360度反馈等手段评估员工能力,利用人才盘点建立接班人培养体系,并通过导师制、培训课程、网络学习、行动学习和观摩学习等方式提升人才能力。
(2)员工思维模式(愿不愿意)。员工会做不等于愿意做,因此打造组织能力的第二个支柱是打造员工的思维模式,让大家每天在工作中所关心、追求和重视的事情与公司所需的组织能力匹配。“员工思维”反映思考与解决问题的方式,价值观是否一致。公司要考虑的具体问题包括:什么是主管/员工需具备的思维模式和价值观,如何建立和落实这些思维模式与价值观。
打造员工思维模式,公司可以运用的工具包括:高层主管以身作则、平衡计分卡、KPI设定及下达、客户满意度调查、激励计划、末位淘汰等。
(3)员工治理方式(允不允许)。员工具备了所需的能力和思维模式之后,公司还必须提供有效的管理支持和资源才能容许这些人才充分施展所长,执行公司战略。“员工治理”反映是否有相匹配的管理架构、激励机制等。在员工治理方面,公司要考虑的具体问题包括:①如何设计支持公司战略的组织架构;②如何平衡集权与分权以充分整合资源,把握商机;③公司的关键业务流程是否标准化和简洁化;④如何建立支持公司战略的信息系统和沟通交流渠道。打造员工治理方式,公司常用的工具包括:组织重组、流程再造、六西格玛、客户管理系统、ERP、知识管理等。
员工能力、员工思维模式和员工治理方式这三个支柱缺一不可。三者之间的关系需要符合两个原则:平衡(balance),即三个支柱都要强,而不单是其中一两个强;匹配(alignment),即三个支柱的重点都必须与所需的组织能力协调一致。三个支柱的强弱决定挑选什么工具来强化组织能力。一旦选定所需的工具后,工具强调的内容,如考核的指标、再造的流程、培训的重点,必须聚焦在公司所需的组织能力上。比如,一个以“创新”为组织能力的考核体系与以“低成本”为组织能力的考核体系就截然不同。通过平衡和匹配的原则,三个支柱才能坚实而紧密地围绕所建设的组织能力。
(1)鱼骨图定义。问题的特性总是受到一些因素的影响。我们通过脑力激荡找出这些因素,按相互关联性整理而成的层次分明、条理清楚,并标出重要因素的图形就叫特性要因图。因其形状如鱼骨,所以又叫鱼骨图(fish bone diagram)。它是一种透过现象看本质的分析方法,于1953年由日本管理大师石川馨先生提出,因此又称为“石川图”,如图2-10所示。鱼骨图由结果、原因和枝干三部分组成。其中,“结果”表示期望进行改善、追查和控制的对象,“原因”表示对结果可能施加影响的因素,“枝干”表示原因与结果、原因与原因之间的关系。中央的枝干为主干,用双箭头表示。从主干两边依次展开的枝干为大枝(大原因即直接原因),大枝两侧展开的枝干为中枝(间接原因),中枝两侧展开的枝干为小枝(造成间接原因的上一层原因),用单箭头表示。在一个系统中,下一阶段的结果,往往是上一阶段的原因造成的。用鱼骨图,可把引起结果的错综复杂的因果关系通过一张图直观地表述出来,用以分析结果产生的原因和研究达成结果的措施。这种方法属于定性分析方法,使用方便、层次分明、简明直观。
图2-10 鱼骨图的示意图
(2)鱼骨图的绘制步骤。
1)确定问题。鱼骨图中的“结果”可根据具体需要选择,例如,“员工离职率高”“团队合作意识差”。把问题写在鱼骨上。
2)组织讨论,尽可能找出可能影响结果的所有因素。由于鱼骨图是一种枚举法,为了能够把所有重要因素都能列举上,绘制鱼骨图时,强调结合头脑风暴法,畅所欲言,集思广益。头脑风暴法(brain storming,BS):一种通过集思广益、发挥团体智慧,从各种角度找出问题所有原因或构成要素的会议方法。BS遵循严禁批评、自由奔放、多多益善等原则。脑力激荡时,应尽可能多而全地找出所有原因,而不仅限于自己能完全掌控或正在执行的内容。
3)找出因果关系,在图上以因果关系的箭头表示。将所需分析的问题写在纸的右侧,从左至右画箭头(主骨),将结果用方框框上。然后,将影响结果的主要原因作为大骨,也用方框框上。列出影响大骨(大要因)的原因,即第二层次原因,作为中骨。再用小骨列出影响中骨的第三层次原因,以此类推,一直展开到可制定具体对策为止。确定大要因时,现场作业一般从“人机料法环”着手,管理类问题一般从“人事时地物”着手,应视具体情况分类;中要因与特性值、小要因与中要因间有直接的原因-问题关系,小要因应分析至可以直接下对策。
4)根据对结果影响的程度,将对结果有显著影响的重要原因用明显的符号表示。一般而言,选取重要原因时,不要超过7项,且应标识在最末端。找出产生问题的主要原因,为此可以根据现场调查的数据,计算出每种原因或相关因素在产生问题过程中所占的比重,以百分数表示。通过“20∶80原则”使用排序法和(或)帕累托排列图找出造成问题的20%的主要原因,我们针对找出的主要原因提出改进方案,就可以解决整个问题的80%左右。根据经验规律,20%的原因往往导致80%的问题,如果由于条件限制,不能100%地解决问题,只要抓住全部原因的20%,就能够取得80%解决问题的成效。
5)在鱼骨图上标出有关信息。例如,标题、绘制人、绘制时间等。
6)在鱼骨图上标明有关资料。例如,产品、工序和小组的名称、参加人员、绘制日期等。
(3)与鱼骨图相似的树形图分解。鱼骨图是一种基于分类思维的问题分析方法。其实,类似的分析方法还有很多,最常见的树形图也是采取类似的分类思维,对目标问题进行逐层深入分析,寻找解决办法(见图2-11)。通过这种分析方法,可以把业务需求和痛点转化为解决问题的方法,对HRBP而言就是找到HR的解决方案。
图2-11 用树形图分析方法确定HR解决方案
GAPS是一套在国外广为流行的绩效改进流程,由美国变革合作伙伴公司Robinson&Robinson设计,最初在呼叫中心领域取得成功,现在已经推广到企业各个方面的绩效改进。所谓GAPS模型,就是从目标到问题发现,最后到问题解决的服务问题管理的过程(见图2-12)。
图2-12 GAPS方法的分析流程图
GAPS模型是一种HRBP分析诊断工具,也是一种常用的绩效咨询与教练辅导模型。下面我们简要分析GAPS模型的流程。
(1)G(go for the should),明确目标,包含绩效目标和行为目标。组织的绩效目标清晰后,HR需要引导业务部门通过思考“为实现绩效目标,员工应当通过哪些行为来履行岗位职责或应当做出哪些行动”这一问题,将绩效目标转化为员工的行为目标。
(2)A(analyze the is),分析现状,即分析目前现状,找到差距。通过了解实际水平和目标水平这两方面的信息,引导业务部门找出现状与理想状态之间的差距。HR可以通过检查目前业务部门的绩效目标完成了多少,哪些指标的完成情况比较不理想,找到和目标的差距,分析目前人员配置、资源配置的现状。
(3)P(pin down the causes),探求原因。产生业务绩效差距问题的因素主要包括组织外部因素、组织内部因素和个人内部因素三个方面。组织外部因素指不受组织内任何人员控制的因素,很难改变。HR可以聚焦组织内部和个人内部因素。组织内部因素是组织可以控制的因素,包括角色与期望、辅导与强化、激励等。个人内部因素指员工个人按要求完成工作所必需的能力因素。分析原因时,HR最好不要习惯从自己作为HR的角度切入,过早引导到“人”的问题上,而是先倾听业务领导的分析,慢慢挖掘深层次的业务痛点,帮助和引导对方梳理业务现状与问题,澄清业务需求,站在探索问题、解决问题的角度,而非营销自己预设的解决方案,这样才能与业务领导同频对话。
(4)S(select the right solutions)选择正确的解决方案。对症下药,确认并推荐可以弥补任何现存差距的解决方案。这个思路一旦清晰,很快就会得到业务部门的共鸣,访谈也会顺利进行并取得良好的效果。按照GAPS模型,只要关注业务的绩效目标、行为目标,保证自己的方向正确,就不会被业务领导带偏。
我们以某呼叫中心服务质量的绩效改进为例,
简要介绍如何使用GAPS。
1)界定服务目标。在GAPS模型中我们首先对服务目标进行三个层次的分解,从服务的结果到服务的过程。该呼叫中心的服务目标是让拨打电话的客户满意,那么业务目标就是达到服务水平在20秒接起电话的比率为90%,一次解决率为95%等服务指标;相对应的绩效目标就是员工流失率小于5%,呼叫服务器等硬件的故障率小于1%等过程行为(见图2-13)。
图2-13 界定服务目标
2)分析服务现状。从上述目标层次来看,当组长发现服务目标出现偏差时,需要追根溯源地寻找绩效目标的问题点,找到根本原因,解决问题和服务优化改进则是在绩效目标层(见图2-14)。
图2-14 分析服务现状
3)界定服务问题。如何去寻找绩效因素呢?绩效改进中,为我们提供了一个叫作“差距缩小器”(gap zapper)的分析工具,如图2-15所示的三个维度、七种绩效方面的原因可以作为绩效问题定位。在定位问题的过程中,将最大的改进注意力放在“组织内”这个维度,因为运营管理,需要将注意力放在自己可以控制并可以影响的范围内。组织内的因素有些我们可以去改变,有些我们可以去影响。组织外的因素,我们最多只能影响,基本没有改变的能力。
图2-15 界定服务问题
4)提出解决方案基于定位的问题我们提出解决方案,改进呼叫中心运营绩效。例如,某电销团队的邀约成功率太低,客户不满意,该公司通过运用GAPS模型,做了如表2-8所示的分析并运用到其改进过程中。
表2-8 GAPS总结表