购买
下载掌阅APP,畅读海量书库
立即打开
畅读海量书库
扫码下载掌阅APP

三、岗位说明书

岗位说明书一般用表单形式编制,通常分为7大部分:

1.基本信息

职位名称、部门、直接上级、所属下级、职责分析日期。

2.目的

3.职责和权限

分主要职责权限、相关职责权限和临时性工作。

4.工作关系

分内部关系和外部关系,包括联系部门、人员。

5.任职资格

包括教育水平、工作经验、技能和水平、个性等。

6.考核指标

权重、薪资等级、职位发展方向。

7.工作环境

岗位说明书的编写要做到:准确、实用、完整、统一。

参考范本2-2 一项完整的岗位分析时间安排举例

续表

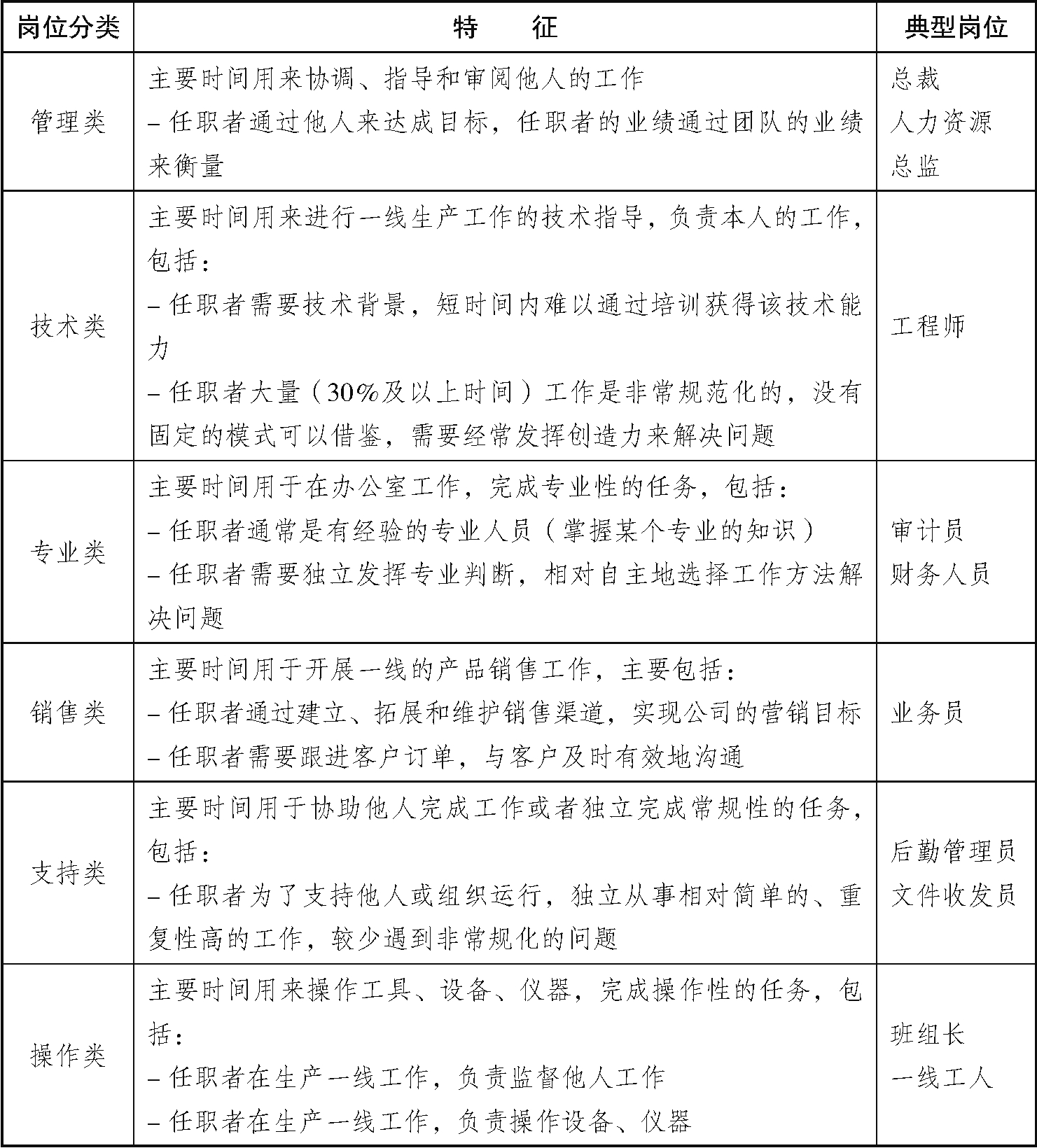
表2-2 企业常见的岗位分类表 r9Wvy1sO/+tJLUbMJDD79PIZUYn6orShjDeVsQ6CuL1zr1EhOXR/B3+efE2KARkV

点击中间区域
呼出菜单
上一章
目录
下一章
×