购买
下载掌阅APP,畅读海量书库
立即打开
畅读海量书库
扫码下载掌阅APP

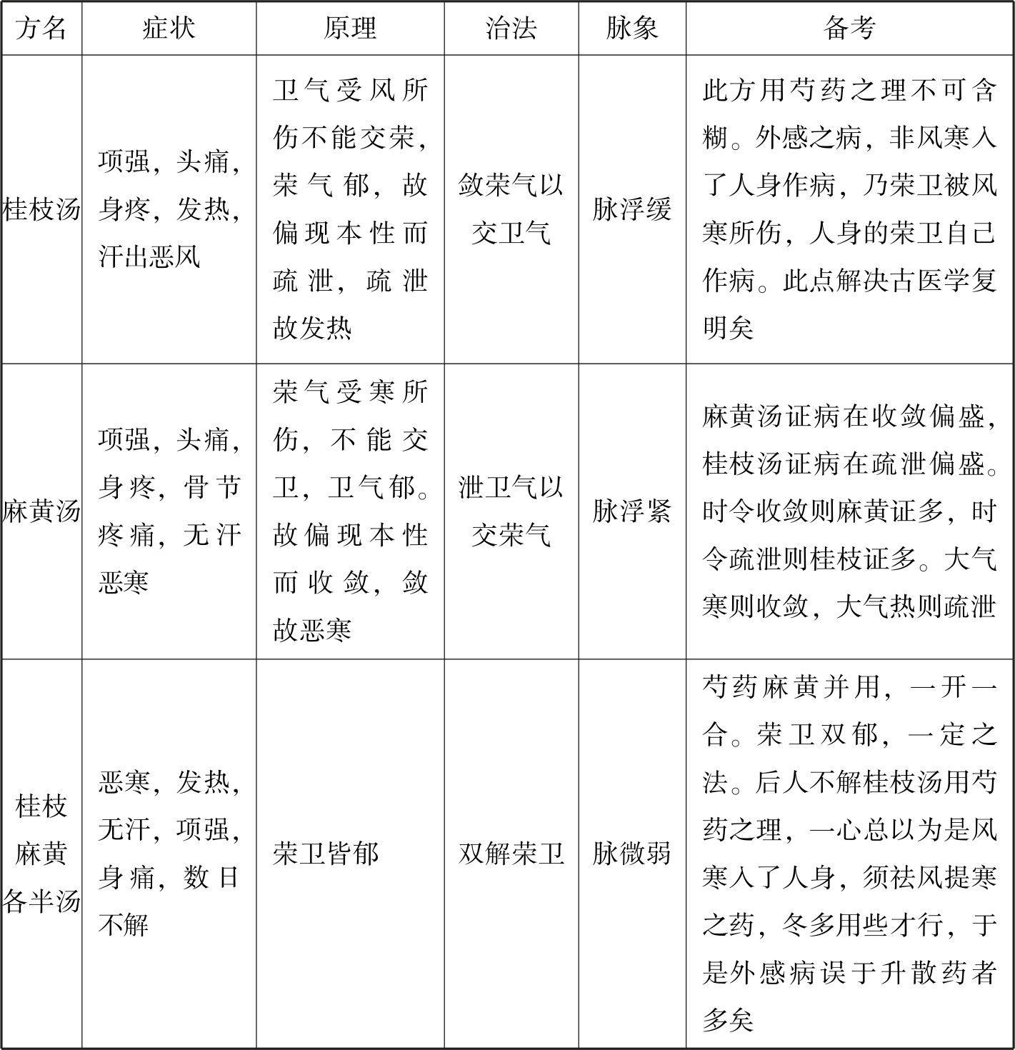
大柴胡汤证治本位的意义

柴胡 黄芩 法半夏各二钱 大黄 枳实 生白芍各二钱 生姜三钱 大枣六钱

治少阳经病,寒热往来,口苦目眩耳聋,呕而下利,胸下痞硬,脉象右实左弱。

此和解少阳之经兼下阳明腑之热之法也。如小柴胡汤口苦,目眩,寒热往来,又兼呕而下利,胸下痞硬。呕利为胆胃二经热滞,痞硬为胆胃二经横结,下利为胃腑之热。于小柴胡汤去参、草之补中,加大黄、枳实以下胃热,加芍药以降胆经而舒胃经。一面和解少阳之经,一面下胃腑之热也。

小柴胡汤证,脉象虚小,略兼弦数。虚小者,中阳虚而三焦之气下陷。弦数者,木火病而胆经之气上逆也。

大柴胡汤证,脉象右实,左弱。右实者,阳明胃腑热滞,左弱者,木气结而津液伤也。

此二证,大柴胡汤证少,小柴胡汤证多。因中虚不运,荣卫乃病。中虚之家,胆经相火易于上逆,相火上逆,中气更虚。故小柴胡汤证多。胃阳盛乃病大柴胡汤证。胃阳盛则中气少有虚者。中气不虚,荣卫偶病,自能汗解,不至入少阳经也。故大柴胡汤证少也。名曰入少阳经,其实乃少阳经自病。

此六气运动不圆,荣卫表病,未得汗解。脏腑阴阳,又不偏动。病气既不外出,又不内入。少阳经气被迫而成之半表半里病也。以上少阳经病。

少阳经病,不可汗,不可下,不可温,只可和解。柴胡汤和解之方也。不可汗,柴胡略有汗意。不可下,黄芩略有下意。不可温,党参、炙草、生姜、大枣略有温意。此和解之事实也。

img

图的说明

发热为荣气疏泄之病,恶寒为卫气收敛之病。卫气之收敛,能交荣气之疏泄,则荣不发热。荣气之疏泄,能交卫气之收敛,则卫不恶寒。荣卫相交,中气之事。

厥阴病,为肝脏病寒之病。太阴病,为脾脏病寒之病。少阴病,为少阴肾脏肾水病寒之病,非少阴心脏君火之病。乃少阴肾水无阳,寒水克火之病。少阳之阳足,能交厥阴,则肝脏不病寒。阳明之阳足,能交脾土,则脾脏不病寒。太阳之阳足,能交少阴,则肾脏不病寒。

阳明病,为胃腑病热之病。太阳病,为膀胱腑病发热之病。太阴之阴足,能交阳明,则胃腑不病热。少阴肾水之阴足,能交太阳,则膀胱腑不病热。惟少阳胆腑,附肝脏而生,入胃腑而下。胆的本身,却无腑病,只有经病。少阳病之寒热往来,乃肝脏之阴与胃腑之阳之气。

表里本是一气。表气的荣卫偏盛,里气的脏腑即偏郁。荣卫不得复和,则表气的荣卫偏得愈甚,里气的脏腑即愈郁而愈偏,遂成阳腑病热,阴脏病寒之病。如表气不得复和,里气又不偏盛,则成少阳经病。此整个圆运动的《伤寒论》的原则也。荣卫病,乃荣卫被风寒所伤,而荣卫自病。并非风寒入了人身为病。此点认清,不惟《伤寒论》的原理明,温病、疹病一切外感病的原理俱明矣。一部《伤寒论》,如内容六瓣之一橘。荣卫如橘皮,脏腑如六瓣,少阳经如橘络也。 jbmC+kgd2ZTr4jy0ujyu/iby+3bEotvF353dZ0ty4z/+Jc4PcNpm9jZXTRIa5RK0

img
img
img
点击中间区域
呼出菜单
上一章
目录
下一章
×

打开