购买
下载掌阅APP,畅读海量书库
立即打开
畅读海量书库
扫码下载掌阅APP

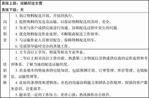
1.20 配送专员

配送专员岗位职责与任职资格,如表1-20所示。

表1-20 配送专员岗位职责与任职资格 a5gFvtwqgGWT8xsYojDzV8+Zz86taik651pBrWG0u/QETuLLYZn0Pa40bp8HH1id

点击中间区域
呼出菜单
上一章
目录
下一章
×