



如今是一个讲求品牌的新市场。
——汤姆·彼得斯(Tom Peters)
品牌策略必须紧跟经营策略。
——丹尼斯·卡特(Dennis Carter),英特尔公司
曾担任过宝洁公司CEO和美国国防部长的尼尔·麦克尔罗伊(Neil McElroy),在1931年5月时还只是一个初级市场经理,负责佳美牌香皂(CAMAY SOAP)的广告宣传。当时,除了宝洁(P&G)公司的王牌产品——象牙牌(IVORY)外,其他品牌都以专案的方式组织运营。麦克尔罗伊觉察到像佳美牌香皂这样的产品既没有预算,管理也不聚焦的运营方式有很大的问题,这样会导致市场策略分散且相互不协调(见图1-1)。事实上该问题后来真的导致了佳美牌香皂市场份额的萎缩,直至无人问津。对此,麦克尔罗伊感到很沮丧,却也因此写下了至今还堪称经典的备忘录,提出了一个以品牌为核心的管理体系。
图 1-1 1930年的佳美广告
麦克尔罗伊的《品牌管理备忘录》(见表1-1,节选)详细地阐述了问题的解决方案——品牌管理小组的建立。该备忘录指出,一个品牌的管理团队必须负责品牌营销计划的制订并保证计划能与制造和销售相统一。这个基于宝洁公司内部和外部很多人理念和实践总结的备忘录,后来对于全球的企业如何去管理自己的品牌产生了深远的影响。
麦克尔罗伊提出的管理体系,通过分析每个市场的销售和利润,进而发现“问题市场”所在。首先,品牌经理负责进行市场调研以便了解问题所在,然后设计解决问题的应对措施,并通过运用计划系统来确保这些应对措施能够得到及时的实施。这些应对举措不仅仅是指广告宣传,还包括诸如重新定价、促销活动、店内陈列、销售团队激励,以及改进包装和产品精细化等多种营销工具的使用。
从某种程度上讲,这一传统品牌管理体系无论是在宝洁或是其他公司的实施都是成功的,原因在于这一体系是由优秀的计划者、执行者和推动者来共同参与实施完成的。像品牌管理这样一个复杂的体系通常不仅需要包括广告宣传、促销和分销渠道管理,还要涉及研发、制造和物流等领域,因此需要良好的管理技能和强大的执行能力。品牌经理通常不具有对实施品牌计划的一线人员(无论其来自公司内部还是外部)的直接指挥权力,因此一名成功的品牌经理还需要具有卓越的协调能力和激励技能。
尽管在其管理备忘录中没有特别指出,但每个产品品牌都要竭力与企业其他品牌展开在市场份额和公司资源配置方面的竞争假设,构成了麦克尔罗伊品牌管理概念模型的重要方面。该品牌的管理思想来源于当时的通用公司,该公司旗下就有诸如雪佛兰、别克和奥兹莫比尔等多个独立品牌相互竞争。品牌经理的目标就是取得所负责品牌的最终胜利,尽管该胜利有可能是以公司内部其他品牌的牺牲为代价也在所不惜。
传统品牌管理体系仅限于单一国家的相关市场。当某一品牌涉及多个国家而成为跨国品牌时,该体系通常通过设立当地品牌经理进行复制式操作。
在宝洁公司所采取的最初品牌管理模式中,品牌经理侧重于策略性和反应性,时刻关注的是竞争对手和渠道活动,以及销售和利润趋势等。当问题产生时,反应计划的目标就是尽可能地通过销售和利润驱使下的程序点对点地针对性解决。战略性事宜通常被委托给第三方咨询机构或干脆被忽略。
麦克尔罗伊提出的这一传统的品牌管理体系在宝洁公司和大量跟随者中成功运行了几十年。该管理体系通过掌控每一项工作来管理品牌,并使之顺利开展。然而,随着市场环境日趋复杂、竞争压力不断增大、渠道动态变化、全球化趋势不断增强,以及商业环境中出现了多元品牌,品牌侵略式扩张和复杂的子品牌结构的特征日益凸显,面对这些挑战,该套管理体系就显得有些力不从心了。
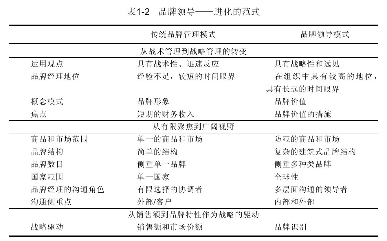
因此,一个新的模式逐渐地对宝洁及其他公司所运用的传统品牌管理体系进行了取代。我们把这个新兴的模式叫做品牌领导模式,该模式和传统模式有很大的不同。如表1-2总结的,它既强调战术也强调战略,它的应用范围很广,并且同时为品牌识别和销售所驱动。
在品牌领导模式中,品牌经理不仅需要擅长战术谋划和迅速反应,更要具有战略性思维和远见。他需要战略性地调控品牌,提出在客户心目中该品牌代表什么,同时始终如一地、有效率且有力地传播这个特性。
为了扮演好这个角色,品牌经理首先必须要同时参与经营战略的制定和实施。其次要保证品牌战略紧跟经营战略,并反映同一战略视野和同一企业文化。最后,不应该给予品牌识别同战略不符或不能兑现的承诺。没有什么比在没有资金支持的战略导向下发展品牌识别更浪费和更具破坏性的了。不能兑现品牌承诺比没有承诺更糟糕。
在传统的品牌管理体系中,品牌经理一般只有两三年的从业资历,经验相对不足。然而从战略角度来说,一个高瞻远瞩的品牌经理需要在组织中拥有较高的职位。在品牌领导模式中,品牌经理应该是组织中顶尖的市场专家。在一个有营销高手的高层管理团队中,品牌经理应该通常也是首席执行官。
这一新兴模式可以从品牌形象和品牌资产两个并列的方面来理解。品牌形象是战术性的——一种驱动短期结果的因素,可以将其留给广告和促销专家来处理。与之相反,品牌资产则是战略性的——作为竞争优势和长期赢利性基础的一种资产,因此必须备受组织高层的密切关注。因此,品牌领导模式的目标在于既要管理好品牌形象,更要建立起品牌资产。
品牌领导模式鼓励开展品牌资产评估,用以填补短期销售和赢利数据。一般而言,评估有时效性,应该反映出品牌资产的主要维度,例如感知度、忠诚度、品质认知度和联想度等。对区分和影响“消费者—品牌”关系的品牌识别要素的识别,是进行品牌资产评估的第一步。
在传统的宝洁模式中,品牌经理的职权范围不仅被限制于单个品牌,而且被限制于单个产品和单个市场。此外,沟通的范围也更加狭窄(只有为数不多的选择),内部品牌沟通多被忽视。而在品牌领导模式中,品牌经理面临的挑战和环境截然不同,任务涉及的范围更加广阔。
在品牌领导模式下,由于一个品牌可以涵盖不同的产品和市场,因此确定品牌的产品和市场范围就成为管理中的关键。产品范围包括管理品牌的延伸产品和获得品牌许可的产品。品牌应附着于哪些产品?哪些产品超出了品牌当前和未来规划中的领域?有些品牌,例如索尼(Sony),在大举扩张中获得了知名度和动力源。消费者知道标有Sony品牌的产品,就总有新鲜和刺激的东西。另外一些品牌则通过产品间强大的关联性来进行自我保护。例如,金斯福德木炭(Kingsford Charcoal)就一直只专注于木炭和与炭烧烹饪直接相关的产品。
市场范围是指品牌跨越市场所进行的延伸。这种延伸可以是横向的[例如,明尼苏达矿务及制造业公司(3M)在消费品和工业品市场],也可以是纵向的(3M介入投资和升水市场)。有些品牌,例如IBM、可口可乐和品客(Pringles),在众多不同市场中使用相同的品牌识别。而在其他情况下,则需要多元品牌识别或多元品牌。例如,通用电气公司(GE)品牌在喷气式飞机发动机市场上比家电市场上需要更加不同的关联度。
管理品牌的产品和市场范围所面临的挑战在于既要在不同的产品市场上以灵活机动制胜,又要获得跨市场和跨产品的合力。跨产品市场上,僵化守旧的品牌战略会使一个品牌在面临强悍的竞争对手时显得束手无策。但另一方面,混乱的品牌管理会使市场低能无效。第2章和第4章将详细探讨应对这一挑战的各种方法。
传统品牌经理很少处理品牌延伸和子品牌的问题,而品牌领导模式却要求经理们能灵活驾驭复杂的品牌架构。为了延伸品牌和充分发挥品牌能量,人们引入了背书品牌的概念[如3M的便笺纸(Post-its)、贝蒂妙厨(Betty Crocker)的汉堡指南以及万豪国际酒店集团(Marriott)的万豪(Courtyard)]和子品牌[例如金宝汤公司(Campbell)的Chunky品牌汤和威斯法高马车(Wells Fargo Express),以及惠普激光打印机(Hewlett-Packard’s Laserjet)],有时也用组织品牌来代表不同的产品市场。第4章和第5章将研究品牌架构的构造、概念和工具。
传统的宝洁品牌管理体系鼓励同类产品下不同品牌之间相互竞争,如护发产品中的潘婷、海飞丝和沙宣,因为这些产品覆盖了不同的细分市场,而且这种组织内的竞争也被视为是有益的。然而,有两股力量促使企业考虑管理产品品类(品牌集群),而非单个品牌的组合。
首先,消费品零售商以商品品类作为分析单位,使用信息技术和数据库来进行管理,因此他们希望供应商也能在谈判桌时从产品品类的视角看问题。实际上,很多洲际零售商认为产品的全国代理视野不够宽阔,无法帮助他们进行跨国合作,因此他们要求一个产品品类能够设立相对应的一个全球联系人进行联络协调。
其次,面对日益混乱的市场,同一品类下的姊妹品牌越来越难以区分,最终导致市场混淆、同类相残、无效传播的趋同化结果。GE品牌家族的定位混乱交叠便是例证。如果按品牌品类进行管理,则很容易做到清晰、有效。此外,由于获利品牌再也不能理所当然地掌控资源,涉及传播预算、产品创新的重要资源配置决策也将更冷静且更具有战略性。
在新的模式下,品牌经理关注的焦点从单一品牌扩展到产品品类,其目的是整合同一类别下的品牌或经营单位,进而在市场中产生最大协同影响力和市场合力。因此,惠普的打印机品牌、通用磨坊公司(General Mill)的麦片品牌或者宝洁的护发产品品牌应实施群组管理,使经营效率和市场效益达到最大化。
通过解决跨品牌问题,产品品类或经营单位品牌管理能够改善赢利和优化市场战略。哪些品牌识别和定位能使品牌体系更具凝聚力且更简洁?消费者和销售渠道的需求是否激发出对产品品类的更广阔视野,从而带来新的突破?产品品类品牌能否也会给采购和物流带来新的机遇?如何才能将研发成果广泛应用于产品品类品牌?
传统模式下的跨国公司品牌管理意味着各个国家的品牌经理各自为战。随着全球市场竞争任务的改变,这一模式也日益显示出其自身的不足。其结果是,越来越多的企业尝试建立起能够支撑全球统一经营战略的组织结构,该结构涉及采购、生产、研发以及品牌推广。
品牌领导模式应具有全球视野。因此,跨市场及跨国家品牌管理的目标是实现品牌合力以提高效率、实现战略整合。该视野还有更深一层的复杂性——品牌战略中哪些要素可以全球通用,哪些又适用于当地市场?执行这样的战略不仅需要协调更多的人力和组织,而且还要在全球范围内培养企业的市场洞察力,建立最佳行为准则也很困难。第10章将广泛探讨管理跨国品牌的组织结构和体系。
在战术传播活动中,传统品牌经理通常只起到协调和规划的作用。更进一步地说,由于大众传媒的应用,使得这些传播活动变得更易于管理。加州伯克利大学彼得(Peter Sealey)副教授注意到,1965年宝洁的产品经理用3段60秒的广告就可以覆盖80%的18~49岁年龄段的妇女。而如今,却需要97个黄金时段的广告才能达到同样的覆盖率。可见,传媒和市场细分使品牌传播工作已今非昔比。
在品牌领导模式下,品牌经理需要成为战略家和品牌传播团队的领导者,指导企业使用包括赞助、网络、直接营销、公关和促销等在内的各种手段,这些众多选择也带来两大挑战:如何选择最为有效的媒体?媒体间信息由不同的组织和个人控制(各自带有不同的视角和目标),如何协调并对这些信息进行整合?应对这两大挑战需要建立有效的品牌识别和适应复杂环境下的品牌管理组织。
此外,品牌经理不仅需要部署战略的实施,更要对战略成竹在胸——指导品牌传播活动以达成品牌战略目标。品牌经理如同乐队指挥,既要激发每个成员的聪明才智,又要使他们可以协调一致。
本书的第4部分将通过大量的案例分析,揭示如何协调大范围使用媒体的传播战略,从而产生合力、提高效率,并且加强影响力。第7章和第8章将特别关注两大日益重要的手段——赞助和网络。
新模式下的品牌传播除了要关注外部因素之外,还要关注影响消费者购买行为和忠诚度的内因。成功的品牌战略能够促使品牌与其企业内外部其他品牌互相沟通、互相激励。第3章将介绍各种利用品牌来体现并传播组织价值观和文化的方法。
在品牌领导模式下,引导战略的不仅有诸如销售和赢利的短期业绩,而且还有品牌识别,它清楚地将品牌的内涵具体化。只有明确了品牌识别,战略执行才能目标清晰且行之有效。
品牌识别依赖于对消费者、竞争对手和经营战略的深入理解。决定品牌价值的最终力量是消费者,因此,品牌战略必须建立在强大且严格的市场细分策略以及对消费者动机的深刻把握之上。对竞争对手的全面分析是品牌识别的另一个关键点,因为品牌识别需要与其竞争对手进行长期区分。最终,正如前面已经提到的,品牌识别需要反映经营战略以及公司的投资意愿,以实现品牌对消费者的承诺。第2章和第3章将研究品牌识别的开发和描述。
由于传统品牌管理模式侧重于短期销售,因此对品牌的投资效果立竿见影,反映在对于品牌的投资能否带动近期的销售并带来利润。与此相反,品牌领导模式则着眼于建立将带来长期赢利性的资产,这样的过程往往难以或者无法察觉。品牌创建可能需要长年累月的不断努力,而短期回报不甚显著——事实上,还有可能导致短期利润的下滑。此外,品牌建立往往是在混乱的市场竞争中进行的,其效果难以度量。
品牌领导模式基于以下假设,即品牌的建立不仅能创造资产,而且是企业成功(通常是企业生存)不可或缺的要素。企业最高管理层必须坚信,创建品牌将带来竞争优势,并最终获得经济上的回报。
对其他无形资产投资的评估会遇到很多问题,对品牌资产投资的评估也是如此。几乎每个组织都有3种最重要的资产:人才、信息技术和品牌,但没有一样是体现在资产负债表里的。实际上,要量化评估这些资产对组织的影响是不可能的,只能粗略估计其价值。任何无形资产投资在一定程度上必须有赖于概念性商业模式,这种商业模式通常很难建立及维护。但是没有这种商业模式,通往品牌领导之路将受到阻碍。
在本章后面,我们将回顾一些研究成果。这些研究表明品牌创建带来了资产的显著增值,而且品牌投资带来了股价上的收益。但是,我们首先将对比品牌创建和与其对应的另一种战略选择——价格竞争,因为这才是逻辑的原点。
很少有经理人在描述他们所处的环境时,不会提及产能过剩和恶性价格竞争这两大影响因素。除了巴拿马运河运营商外,很少有公司受到上帝的眷顾而没有真正的竞争对手。以下情节大家都似曾相识:市场上的新进入者、产能过剩、销售下降或者强势的零售商导致价格竞争压力;降价、折扣或者促销层出不穷。竞争对手,尤其是排名第三、第四的品牌,会采取防卫的姿态。消费者对价格的关注胜于对品质和差异性特征的关注。品牌开始趋同于商品,企业也开始把品牌当做商品来对待。利润因此受到侵蚀。
选择股票
假设送给你以下一家公司股票的0.1%,鉴于下列有关它们销售、赢利和资产的信息(1998年1月),你会选择哪家公司的股票?
基于以上数据,大多数人会选择通用汽车(GM),而放弃可口可乐。然而,1998年1月,可口可乐的市值4倍于通用汽车。某种程度上,这是由于可口可乐的品牌资产是整个通用汽车公司价值的两倍还多。
仅仅意识到应该制止品牌沦为商品,这还不够远见卓识。唯一的选择是创建品牌。
企业要防止产品变成大众化的同质商品,但只意识到这点还谈不上具有远见卓识,唯一能代替价格竞争的办法是创建品牌。
莫顿盐业(Morton salt)(很少有产品比盐更像商品了)、嘉信理财(折扣经纪服务,discount brokerage services)或土星汽车(通用汽车的超小型汽车)都获得了价格溢价,这表明品牌产品沦为同质化商品不是不可避免的。任何情况下,强势品牌都足以顶住压力,避免单一的价格竞争。具有说服力的另一个案例是“维多利亚的秘密”(Victoria’s Secret),在取消了每周四五十场的价格促销活动之后,其销售额和利润均直线上升。
价格作为推动性因素的重要性可能被高估了。调查显示,很少有消费者仅仅根据价格来做出购买决定。即使是波音飞机的客户,面对成堆的量化报告,最终决策也只是一种主观评价,而这种评价是基于他们对波音品牌的亲近和信任度。查尔斯·舒尔茨(Charles Schultz)的《花生》漫画其中一期就对此进行了调侃。露西站在好像是柠檬汁的摊位边上,将心理治疗的价格从5美元砍到1美元,然后又砍到25美分。显然,她认为这种服务的价值只体现在价格上——这只是漫画中有趣的设想,但现实生活并非如此。汤姆·彼得斯说得好:“在日益拥挤的市场上,只有傻瓜才进行价格竞争。想方设法在消费者心目中创造持久的价值才是最终赢家。”
品牌的价值虽无法精确度量,但可以大致估算(例如在±30%范围内)。由于误差很大,这种估算不能用于评估营销计划,但可以说明创造了多少品牌资产。在开发品牌创建计划和预算时,这种估算也能提供参考框架。例如,一个品牌的价值是5亿美元,而如果品牌创建的预算仅为500万美元则太少了。同理,如果一个品牌在欧洲价值4亿美元,在美国价值1亿美元,那么如何划分品牌创建的预算最终将是个问题。
评估品牌价值需要直接明了的逻辑。首先,要确定该品牌为每个主要产品带来的市场收益(如惠普公司的一个产品市场就是美国商用计算机市场)。接着可将收益来源归为以下几类:①品牌,②固定资产,如厂房、设备,③其他无形资产,例如人员、体系、程序和专利等。品牌收益可以资本化,为该产品市场的品牌提供价值。把不同产品市场的价值累加就可获得该品牌的整体价值。
固定资产收益相对而言容易估算;回报一般是固定的(比如8%左右)。收益均衡则要分为品牌收益和其他无形资产收益。这种划分只是基于业内专家的主观判断。作判断的一个关键性决定因素是其他无形资产的实力(以航空业为例,推动收益增长的关键是对机场通道的控制)。另外一个关键性的决定因素是品牌实力,包括其相对知名度、品质感知度、顾客忠诚度和品牌关联度。
品牌领导模式的目标就是建立强势品牌——然而,什么是强势品牌呢?《管理品牌资产》一书将品牌资产定义为,与品牌名称和象征相关联的品牌资产(或负债),而品牌名称和象征是附加于产品或服务的,或是从产品和服务中提炼出来的。这些资产可以划分为四个维度:品牌意识、品质感知度、品牌关联度和品牌忠诚度。
这4个维度引导着品牌的开发、管理和衡量。
■品牌意识是经常被低估的资产。然而,研究表明,意识能够影响感知甚至品位。人们喜爱熟悉的事物,倾向于对熟悉的事物抱有各种好感。Intel Inside广告已经成功地将品牌意识转化为对技术优越性的感知和市场的认可。
■品质感知度是一种特殊的关联,部分原因是它在很多情况下影响着品牌关联,还有部分原因是它实际上还影响着利润率(由投资回报率(ROI)和股价收益率来衡量]。
■品牌关联度是指任何将消费者和品牌相联系的事物。它包括用户意象、产品特性、使用环境、组织性关联、品牌个性和象征。很多品牌管理都包括开发何种关联物,然后制定方案将关联物和品牌相联系。
■品牌忠诚度是任何品牌价值的核心。其目标就是扩大细分市场规模,强化顾客忠诚度。如果一个品牌拥有规模不大,但高度忠诚的消费群体,将是一笔价值不菲的资本。
泛品牌咨询公司(Interbrand)在上述逻辑的基础上进行提炼,创造出其自有的品牌价值研究方法。该公司在1999年6月对其本土以外拥有重大市场影响力的品牌进行研究发现,全球最大品牌的价值让人瞠目结舌。表1-3列举了排名前15的品牌和其他6个品牌,这些品牌的价值甚至高于其企业的市值。
据估计,全球有60个品牌拥有超过10亿美元的价值。其中领头的是:可口可乐价值838亿美元,微软价值567亿美元。在很多案例中,企业全部市值中品牌价值占有很大份额(尽管该品牌并不属于其所有产品)。在排名前15的品牌中,只有通用电气公司(General Electric)的品牌价值低于其公司市值的19%。相反,排名前60的品牌中有9个品牌的价值超过其公司总市值的50%,宝马(BMW)、耐克(Nike)、苹果(Apple)和宜家(Ikea)的品牌——企业价值比甚至超过75%。
在排名前60的品牌中,我们发现一些有趣的规律。前10大品牌(几乎占到前60大品牌价值的2/3)全是美国品牌,这一发现反映了美国本土市场的规模以及美国企业早期的全球首创精神。这一群体中几乎1/4(包括4个排名前10的品牌)的品牌都集中在计算机或者通信行业;这进一步证明了,尽管有争论认为“理性”消费者往往依据产品特性规格而非品牌来购买,但在高科技领域品牌依然是至关重要的。
泛品牌咨询公司的研究表明,创建强势品牌的确能带来收益,而且回报可观。这里再次强调创建品牌资产的明智性和可行性非常重要。
虽然泛品牌咨询公司的研究表明品牌能够创造价值,但是这并不表明具体的品牌创建工作能够增加利润和股票收益。例如,可口可乐的品牌价值是基于其百年的积淀和顾客忠诚度的,而非近年的品牌创建工作。有何证据能表明品牌创建工作能直接影响利润或股票收益吗?
有关可口可乐、耐克、Gap、索尼、戴尔这些品牌如何创建品牌、发挥品牌作用的逸闻趣事已成街谈巷议。而《品牌资产管理》一书则列举了破坏和创造品牌价值的4个案例。词星(WordStar)(曾经是文字处理软件行业的领导者)在客户支持方面的失误,喜立滋(Schlitz)(曾经在美国啤酒品牌中排名第二)在品质感知度上的缺陷,而这些失误给两者各带来了10亿美元的品牌损失;Datsun改名为尼桑(Nissan)则算不上是品牌资产上的重大失误。然而,20世纪80年代,创建和管理“体重监测者”(Weight Watcher)这一品牌则大获成功,成功赚取了10亿美元的收益。
罗伯特·雅克布森(Robert Jacobson,来自华盛顿大学)和大卫·阿科尔进行的两项研究已经超越了逸闻趣事的层次,试图找寻品牌资产和股票收益之间的因果关系。第一项研究基于全方位研究公司(Total Research)的资本趋势研究数据库(EquiTrend),第二项研究则基于高科技品牌的“科电”(Techtel)数据库。
EquiTrend研究
从1989年开始,EquiTrend研究公司连续发布39个类别133个美国品牌的年度品牌实力排名,该排名的依据是对2000个受访者的电话调查。从1992年开始,该研究增加了采访频率,覆盖了更多的品牌。品牌资产衡量的关键是消费者的品质感知度,Total Research公司研究发现,品质感知度与品牌喜好、信任、优越感和推荐意愿密切相关。其本质上是人们对品牌感知质量的平均排名。
对33家上市公司的品牌数据进行分析,可以发现品牌资产在很大程度上影响股票收益,这些公司品牌促进了销售额和利润的飞跃提升,它们包括美国航空公司(AMR)、美国运通(American Express)、AT&T、雅芳、比克(Bic)、克莱斯勒(Chrysler)、花旗集团(Citigroup)、可口可乐、康柏、埃克森、柯达、福特、GTE、固特异(Goodyear)、好时(Hershey)、希尔顿(Hilton)、IBM、凯乐格(Kellog)、美国世界通信公司(MCI)、万豪国际酒店(Marriott)、美泰玩具(Mattel)、麦当劳、美林证券(Merrill Lynch)、百事可乐、宝丽来(Polariod)、锐步(Reebok)、乐柏美(Rubbermaid)、西尔斯(Sears)、德士古(Texaco)、联合航空、威富集团(VF)、沃尔沃(Volvo)和温迪汉堡(Wendy’s)。除了品牌资产外,该研究还引入了另外两个因变量:广告费用和投资回报率(ROI)。
研究发现,投资回报率和股票收益之间存在密切关联,这一发现与金融领域大量实证研究的结果是一致的。更值得注意的是,品牌资产和股票收益之间的关系也非常显著。图1-2以图表的形式说明了品牌资产和投资回报之间的关系。在品牌资产上收益最丰厚的公司,拥有30%的平均股票收益率;而与此相反,在品牌资产上损失最惨重的公司拥有的平均股票收益率为-10%。另外,品牌资产的影响不同于投资回报的影响——两者的相关度较小。除了涵盖在品牌资产中的广告投入外,广告对股票收益几乎不产生影响。
品牌资产产生溢价,从而带来利润,这在某种程度上影响了品牌资产和股票收益之间的相关性。对更大型的EquiTrend数据库的分析表明,品牌资产与溢价确有关联。所以,相较于竞争对手如富士胶卷、别克汽车、Lee牌牛仔裤、美国贺卡(American Greeting Cards)、柯达、梅赛德斯、李维斯和贺曼等溢价品牌拥有明显的品质感知优势。毫无疑问,这是一种互为因果的关系——强势品牌带来溢价,溢价又是优质品质的重要反映。如果企业已经产生(或者可能产生)高层次的品质感知,提价不仅能增加利润,还能强化消费者的正面感知。
图 1-2 EquiTrend研究
高科技品牌的“科电”(Techtel)研究
在高科技市场上品牌资产相关性如何?业内高管和相关人员经常争论这一问题,认为高科技产品与人们经常购买的消费品和服务有截然不同的特质,品牌创建对高科技产品不太重要,这类产品成功的关键是产品创新、生产能力和分销。这也就意味着高科技公司应该避免将资源从以上重要的活动中转向投资于品牌创建等这些软性活动中来。这些公司认为投资于品牌知名度、组织联想、品牌个性或者品牌象征等方面是轻率的行为,因此他们应将注意力从品牌传播转向产品细节。
这些论断都围绕着这样一种信念,即高科技领域的购买者和购买行为比其他领域的消费者更加理性,并且购买这种复杂产品的个人或职业风险也促使购买者要加工——如果不能收集——相关信息。(这与许多消费类产品形成强烈反差,这些消费品太过琐碎,消费者对处理信息兴趣不大,或者毫无动力。)由于高科技产品生命周期往往较短——有时以月计算——每种新产品都含有大量信息。新产品上市时,传播这些新信息就成为当务之急。
然而,越来越多的高科技品牌在市场上的成功至少部分归功于品牌创建活动。英特尔品牌促成了“Intel Inside”活动中有目共睹的溢价、正面积极的关联和销售的增长。很多高科技公司,包括甲骨文和思科在内的大公司都试图复制英特尔这一成功案例。品牌专家郭士纳(Lou Gerstner)为IBM这一品牌注入大量资源,而该公司后来的起死回生一定程度上也得益于这一决策。捷威(Gateway)和戴尔的品牌创建也产生了成效,甚至微软公司也首次发起了一项大型品牌运动。然而,这些事例并不足以说明在高科技领域品牌创建是能够为企业带来收益的。
进行Techtel研究旨在从实证角度探究高科技品牌创建和股票收益之间的关系。自从1988年起,Techtel就开始对个人和网络电脑市场进行季度性调研。他们询问受访者是否对某公司持有正面看法、负面看法或者持无所谓态度。使用这些数据通过对比持正面看法受访者与持负面看法受访者各自所占百分比,就可以衡量出品牌资产。该调研数据库主要包括了上市公司的九大品牌[苹果、宝兰(Borland)、康柏、戴尔、惠普、IBM、微软、诺维(Novell)和甲骨文]。
Techtel研究结果和图1-2显示结果几乎一致。这再次表明,投资回报率对股票收益有着重要影响,而且,品牌资产有和投资回报率几乎一样强的影响力。品牌资产的相对影响相当于投资回报率影响的70%。在高科技领域,很多人认为品牌不太重要,所以证实品牌资产在高科技领域确实能带来收益是特别有说服力的。结论很清楚:一般而言,品牌资产是能带来股票收益的。
然而,问题仍然存在:是什么导致品牌资产发生了变化?仅仅有新产品上市和创新就可以了吗?或是因为在高科技领域品牌资产比产品特质更需要创新?为了探究这一问题,我们通过对行业专家、公司高管和商业杂志工作人员进行调研,考察了品牌资产的所有重要变化。我们发现,有证据表明品牌资产受到以下因素的影响。
■主要的新产品。尽管众多新产品对品牌资产并没有明显影响,但是有些新产品的正面影响还是显而易见的,如IBM的ThinkPad,苹果公司的Newton,微软的Windows 3.1。
■产品问题。虽然开发Newton帮了苹果公司一个大忙,但是随后产生的令人失望的问题给苹果的品牌资产带来了负面影响。英特尔对奔腾(Pentium)芯片的缺陷处理不当也连累了其品牌资产。
■高管变动。郭士纳加盟IBM,史蒂夫·乔布斯回归苹果都带来了品牌资产的提升。这些CEO经营策略的变化显然都会影响到其相关品牌。
■竞争对手行为。惠普的品牌资产曾经历了急剧下跌,在一定程度上就是受到其竞争对手佳能猛烈广告攻势的影响。Windows 95对苹果品牌资产的影响也是十分巨大的(见图1-3),Windows 95品牌资产的提升以及它对苹果的用户友好界面的压制,都是该影响的体现。事实上,这一结果正是微软所要达到的战略和战术目标。
■法律行为。在很长一段时间内保持了品牌资产的稳定发展水平之后,微软受到反垄断起诉,因而致使品牌资产的急转直下。
图 1-3 品牌资产:Windows 95上升VS苹果的下滑,1994~1997年按季度
实证研究所存在的问题之一是在通常情况下,品牌资产不会随时间发生太大变化。由于实证研究选取的样本数量过小而产生大量的误差,可见其影响作用是惊人的。有趣的是,在这项对高科技品牌的研究中,却能够识别出导致品牌资产产生较大变化的因素。这些研究结果表明,仅仅管理广告是不够的,广义上说,更需要管理和保护品牌名称。事实上,广告活动确实能产生持久影响,但在推广这三个新产品的时候(ThinkPad, Newton和Windows 3.1),广告活动只为品牌资产带来了一些主要变化,而在其他方面却显得无能为力。
既然创建品牌能够产生收益,而且在未来10年品牌领导模式是创建强势品牌所必备的视角,那么,要构建品牌领导模式需要有哪些步骤呢?说到底,必须应对四大挑战,如图1-4所示。第一,建立品牌创建组织;第二,开发全面的品牌架构,进行战略指导;第三,为关键品牌制定品牌战略,包括推动品牌识别、能区分品牌并与消费者产生共鸣的品牌定位;第四,制定高效成功的品牌创建方案,以及结果追踪和量度体系。
图 1-4 品牌领导
综上所述,建立强势品牌的第一个挑战就是创建其所需要的组织结构和程序。必须要有特定的人(或团体)对此负责,这样品牌决策才不会沦为目光短浅的草率行为。如果是多元产品、跨国或跨市场的品牌,且有单独的经理人负责,那么组织程序就需要规定一套通用的规范和语言。品牌传播体系要让品牌创建的参与者能够分享见解、经验和心得。简而言之,组织必须建立品牌管理结构,培育有助于创建品牌的文化。
品牌架构问题包括确定需要支持的品牌和子品牌,他们各自的作用如何,关键是他们相互间的关系怎样。精心设计的有效架构能够清晰判断消费者需求,整合品牌及其传播体系,充分发挥品牌资产的作用。不能清晰判断消费者需求,大量低效传播,都会导致品牌资产的浪费,甚至对品牌来说是毁灭性的。对于高科技企业而言,如果品牌扩张没有政策或规划的指导和规范,很容易对企业造成伤害。
建立品牌架构的关键维度是决定何时对现有品牌进行延伸,何时运用新品牌,何时使用背书品牌,以及何时使用子品牌。要做出这些判断,理解背书品牌和子品牌的作用和管理是很重要的——他们能否用于跨产品、跨市场的品牌延伸?当品牌需要介入上游或下游市场时,子品牌和背书品牌对这种纵向延伸就格外重要了。
品牌组合中,单个品牌的角色是品牌架构的关键因素。管理品牌不能像管理仓库一样,各自为政。相反,要确定品牌组合中单个品牌的相对角色及其相互关系。例如,战略品牌是对企业未来最重要的品牌,应该赋予足够的资源以确保其在竞争中取胜。
管理得好的品牌都需要有清晰的品牌识别——即品牌在目标客户心中被感知的形象。品牌识别是品牌领导模式的核心,因为它是指引和激发品牌创建方案的工具。如果品牌识别含混不清,创建有效品牌的可能性就微乎其微了。
品牌定位决定传播目标:怎样的信息能区分品牌的差异化,并且吸引目标客户?品牌定位能帮助企业确定品牌识别的优先次序,并聚焦优先品牌。
要实现品牌识别,需要进行品牌传播活动和其他品牌创建活动。事实上,品牌创建活动不仅展现品牌识别,而且帮助界定品牌识别。品牌识别有时会产生偏差和模糊,广告或赞助活动能使品牌识别界限分明、重点突出。没有广告或赞助活动,品牌识别则会无果而终、含糊不清。把执行计划摆到桌面上,可以使战略更鲜活更清晰,从而增强企业实现战略的信心。
强势品牌成功的要诀在于卓越的执行,它能乱中取胜,提升品牌价值,累积长期影响。但也不必过分夸大优秀和卓越的差别。当然,问题在于优秀的不少,而卓越的不多。因此,创建卓越品牌的难点在于吸引消费者关注,让消费者牢记,改变其感知,强化其态度,从而建立深层次的消费者关系。除非动用庞大的资源,否则即使是优秀的执行,效果也是微乎其微的。
卓越的执行需要正确使用传播工具。广告不是唯一的传播工具——实际上,广告有时所起作用很小,甚至不起作用。卓越执行的关键之一是选择替代媒体。未来的强势品牌需要了解并使用互动媒体、直销手段、促销活动以及其他工具,从而建立与消费者的关系。另一个关键是学会制定传播方案,使其与战略保持协同一致。
成功的品牌管理离不开评估工作。离开了评估,预算无法控制,方案的效果也无法衡量。有效的评估涵盖品牌资产各个方面的指标:品牌意识、品质感知度、顾客忠诚度以及包括品个性、组织联想和特性关联在内的关联度。仅依赖短期财务指标只能防止品牌短期受损,而无法创建强势品牌。
《创建强势品牌》一书已经广泛探讨了品牌识别的概念,并进行了深入分析。品牌识别模式的实施经验表明,该模式的各个方面及其应用可以进一步不断充实。因此,本书第2章首先简要概述了品牌识别和定位的内容,然后将就如何运用这些原则提出八项建议。第3章我们将阐述进行品牌识别和定位的各种方法,从而更有效地指导品牌传播活动和其他品牌强化方案。
第4章和第5章将探讨品牌架构问题。第4章将介绍品牌关系谱,以此为切入点来理解和运用子品牌和背书品牌。第5章将定义品牌结构并描述其审查系统,以此指导对品牌架构进行的改进。
第6~8章的侧重点放在超越广告的品牌创建。第6章将介绍运用于阿迪达斯和耐克的品牌创建新方法。第7章介绍如何用赞助手段创建品牌。第8章介绍利用网络进行品牌创建。第9章描述品牌创建中若干不寻常的案例,并提供一般性指导原则。
第10章将研究35家全球性企业如何为创建强势品牌进行组织建设,并介绍了成功的全球性企业所采用的4种组织结构。
1.阅读表1-2,在传统品牌管理模式和品牌领导模式之间的每一项上为您的企业打分,满分为7分。在您企业所处的竞争和市场环境下,比较您企业实际所处位置和您企业应该所处的位置。
2.研究您所在行业中影响品牌管理的因素,如竞争压力、渠道变动、全球化因素和市场因素。如何改变您的品牌战略,才能使其在新兴环境中取胜?
3.对于品牌资产影响财务收益的研究,您作何评论?