



 
   很多考生都想在大学毕业后成为一名飞行员,遨游在广阔的天际,实现自己的人生梦想,这就需要你在高中毕业后报考空军飞行员或民航飞行员。空军飞行员,顾名思义就是部队的飞行员,需要执行一定的战斗、抢险、军事运输等任务;民航飞行员则是民用航空公司的飞行员,主要负责驾驶民航客机或其他民用航空飞行器。
1. 空军飞行员
空军飞行员是国家的特殊人才和宝贵资源,其招收培养属国家行为。招收飞行学员(以下简称招飞)工作,在国家教育部、公安部、财政部和总政治部领导下,会同有关省(自治区、直辖市)的教育、公安部门组织实施,纳入全国普通高校招生体系,是军队院校招生工作的重要组成部分。空军设立招飞局,辖沈阳、北京、兰州、济南、南京、广州、成都7个招飞选拔中心。
空军面向两类学生招收、选拔飞行学员:
(1)普通高中应届、往届毕业生,男性,年龄不小于17周岁、不超过20周岁(截至相应年份8月31日)。
同济大学、清华大学、湖南大学由于在土木工程学科领域的骄人实力,被并称为中国土木学科中的“三驾马车”。
(2)军队院校应届本科毕业生,男性,年龄不超过24周岁(相应年份7月1日以后出生)。
由于本书定位问题,本文只在这里和大家谈谈普通中学高中毕业生招飞的有关问题。普通中学高中毕业生报名参加招飞,需符合下列基本条件:
(1)热爱祖国,热爱人民,热爱中国共产党,热爱人民军队。
(2)身高为165~185厘米,不满18周岁的164厘米也合格。体重不低于标准体重的80%、不高于标准体重的130%,标准体重(kg)=身高(cm)-110。裸眼视力C字表0.8以上,未做过视力矫治手术,无色盲、色弱、斜视等。
(3)对飞行有较强的兴趣和愿望,思维敏捷、反应灵活、动作协调、学习能力强,具备一定的领导决策能力和团队协作意识,性格开朗、情绪稳定,有敢为精神。
(4)符合招飞政治考核标准条件,本人自愿,家长(监护人)支持。
(5)品学兼优,高考成绩达到本省统招生一本线。
这里有一点要特别告诉大家,空军招收的是普通中学应、往届高中毕业生,职业高中毕业的学生不在此列。
空军招收高中生飞行学员包括初选、复选和定选三个阶段。
(1)初选。一般在每年10月下旬至11月底,主要包括宣传发动、组织报名和初步检测等过程。一般来说,在进入初选前,考生所在学校的校医院会对考生进行“五查”,包括身高、体重、视力、血压、色觉五项检查,“五查”通过的考生才能被推荐为初选对象,领取和填写《空军招收高中生飞行学员报名表》,正式进入初选程序。参加初选的考生需带上身份证或户口本,参加当地招生部门组织的体检(初检),并把《空军招收高中生飞行学员报名表》填好后上交。
“高水平行业特色大学优质资源共享联盟”由西安电子科技大学、华东理工大学、中国矿业大学(徐州)、中国地质大学(武汉)、中国石油大学(华东)、东华大学、河海大学、江南大学、南京农业大学、东北林业大学、合肥工业大学、西南交通大学、长安大学13所高校组成。
(2)复选。高考当年3月至4月,根据考生文化摸底情况确定参检对象,在招飞中心设置的检测站组织进行身体、心理筛选检测和政治考核。复选文化考试主要测试考生的数学、英语成绩,测试不合格的考生不能参加后续的有关测试。身体检查包括7大类100个项目,主要包括常规项目检查和血化验、尿常规等检测。心理筛选检测主要对考生进行基本认知能力、飞行特殊能力、模拟飞行检测和专家面试四项检测。特别要说一下模拟飞行检测,主要是利用高仿真的模拟飞行器,让考生在该环境中进行模拟飞行,以此检测考生的飞行适应能力、操控能力。政治考核主要指对考生本人及家庭成员、主要社会关系成员进行调查,了解考生的报考动机。
(3)定选。高考当年6月至7月,对符合推荐条件的考生进行集中检测,全面组织体格检查和心理选拔,依据高考成绩,综合择优录取。在这个时期,空军招飞局将在复选合格的考生中综合权衡,划定一条分数线,线上考生被要求到指定地点参加集中选拔,集中选拔依然包括政治、身体、心理等各项检测。集中选拔完成后,才是审批录取程序。
值得注意的是,无论你进入哪个阶段,都最好不要抽烟、酗酒、熬夜,因为这些习惯足以在短期内影响你身体的各项指标,造成体检不合格。
招收的高中生飞行学员进入空军航空大学后,有3个月考察期,合格者取得学籍、军籍。具体采取两种培养模式:
2010年8月,台湾地区正式宣布承认首批大陆41所名牌高校的学历,其中包含除国防科技大学之外的全部38所“985工程”高校,另增加北京体育大学、中央音乐学院和中央美术学院3所大学。
(1)“四年一贯制”培养模式。在空军航空大学全程培养4年,主要进行基础教育和初级教练机飞行训练。其间除享受军校学员的待遇外,还享受飞行津贴、空勤伙食、特种装具等待遇。达到培训要求的,获得大学本科学历和学士学位,定为副连职军官,授予空军中尉军衔。如因身体或技术等原因不适合继续学习飞行的,转入空军工程大学(西安)等军队院校学习航空管制、机关参谋等地面本科专业,总学制4年。
(2)“3+1”军地联合培养模式。在北京大学、清华大学、北京航空航天大学学习3年,在空军航空大学学习1年。①选拔程序。根据教育部、总政治部下达的联合培养计划,空军按照计划数的1.5倍左右,从招收的高中生飞行学员中遴选确定预选对象,组织到空军航空大学进行军政基础集中训练和体验飞行,择优录取高考成绩优异、体验飞行合格的学员,于9月上旬进入北京大学、清华大学、北京航空航天大学联合培养。联合培养对象的高考成绩不得低于三所地方高校各省统招线60分(以高考总分750分的省份为基准)。②相关待遇。联合培养飞行学员注册空军航空大学和地方高校“双学籍”,学历本科。在地方高校学习期间,享受军队院校飞行学员相关待遇。毕业考核合格的,颁发空军航空大学和地方高校同时具印的大学本科毕业证书,并按规定分别授予相应的学士学位。
2. 民航飞行员
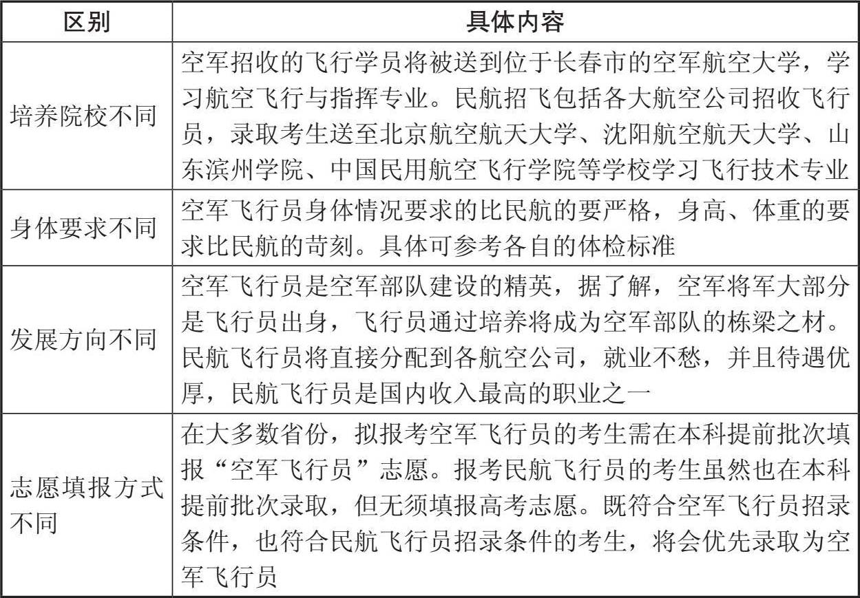
民航飞行员和空军飞行员报考程序大同小异,在此不多加阐述,把它们的主要区别列入表1-1,供大家参考。
新中国建立的第一所经济类大学为东北财经学院,该校于1958年与沈阳师范学院、沈阳俄文专科学校合并为辽宁大学。
表1-1 民航飞行员和空军飞行员的区别
 
   附:飞行员体检的一些有趣项目
转椅:49圈旋转体验飞翔——考生闭着眼睛坐在特制的转椅上,头靠椅背的头托,以2秒/圈的速度匀速地跟着转椅转动49圈;在旋转过程中考生需左右不停摆动60°——直接模仿飞行员高空飞行的感受。检测停止后,考生反应不强烈或者能较快恢复常态的将被认为表现优异。
脑电图:考核对闪电的反应——与平常人上医院做脑电图的情况不一样。在脑电图检查过程中,双眼闭合的考生会接受灯光的短暂刺激。灯光主要是模拟高空闪电的频率,通过灯光刺激了解考生相关的身体机能的反应。脑电图检查的淘汰率一般为3%~5%。
校名独一无二且体现学校个性的9所院校:中国青年政治学院、国际关系学院、外交学院、景德镇陶瓷大学、中国计量大学、上海立信会计学院、上海海关学院、北京电影学院、北京舞蹈学院。
心理品质:限时抢答飞行动机——心理品质的优劣对飞行人员的成才和飞行安全影响极大。它共分3个平台,一平台为考生限时答题,在一个半小时内回答近500道题,内容除比较刻度、隐藏图形、识符标数等智力测试外,还需要考生迅速回答飞行动机和个性特征;二平台对考生的特殊能力、情绪生理指标进行检测,形式像“电子游戏”;三平台测试则包含室外活动,如动作模仿、跳绳、集体游戏、球类活动、跳马、25米折返跑等项目。