



在开始长难句旅程前,先用15个经典长难句测试一下现在的长难句水平。
1
The increase in the numbers of married women employed outside the home in the twentieth century had less to do with the mechanization of housework and an increase in leisure time for these women than it did with their own economic necessity and with high marriage rates that shrank the available pool of single women workers, previously, in many cases, the only women employers would hire.
It can be inferred from the passage that the increase in the numbers of married women employed outside the home in the twentieth century would have been less likely to happen if which of the following were true?
A. Because of decrease in leisure time, housework became more mechanized for stay-home women.
B. Because of low marriage rates, single women workers formed a large pool of available workers that far exceeded the amount of vacant positions.
C. Leisure time increased for women with skills that satisfied the requirement in twentieth century businesses.
D. Not only female employers were willing to hire single women as employees.
2
Yet those who stress the achievement of a general consensus among the colonists cannot fully understand that consensus without understanding the conflicts that had to be overcome or repressed in order to reach it.
According to the passage, in order to understand the consensus among the colonists, one has to
A. stress the achievement of this consensus.
B. be familiar with the dossiers and records documenting how the consensus was reached.
C. understand the conflicts that were overcome or repressed beforehand.
D. overcome and repress certain conflicts inherent in the course of reaching such a consensus.
3
The physicist rightly dreads precise argument, since an argument that is convincing only if it is precise loses all its force if the assumptions on which it is based are slightly changed, whereas an argument that is convincing though imprecise may well be stable under small perturbations of its underlying assumptions.
It can be inferred from the passage that a precise argument
A. can maintain its force only if all its preconditions are strictly satisfied.
B. is stable under minor perturbations of its underlying premises.
C. would not be dreaded by the physicist if its assumptions were not changed.
D. would be more desirable than an imprecise argument if its underlying assumptions were not changed.
4
In order to understand the nature of the ecologist’s investigation, we may think of the density-dependent effects on growth parameters as the“signal” ecologists are trying to isolate and interpret, one that tends to make the population increase from relatively low values or decrease from relatively high ones, while the density-independent effects act to produce“noise” in the population dynamics.
Which of the following can be most reliably inferred from the passage about the“density-independent effects?”
A. Ecologists try to isolate them from their interpretation of population increase.
B. Their influence on population growth is less significant than the influence from density-dependent effects.
C. They serve to maintain the population at a relatively stable level.
D. Their effect on population growth is more difficult to interpret than the effect from density-dependent effects.
5
One such novel idea is that of inserting into the chromosomes of plants discrete genes that are not a part of the plants’natural constitution:specifically, the idea of inserting into nonleguminous plants the genes, if they can be identified and isolated, that fit the leguminous plants to be hosts for nitrogen-fixing bacteria.Hence, the intensified research on legumes.
According to the passage, which of the following is true about the insertion process?
A. Certain genes from nonleguminous plants are inserted into leguminous plants.
B. Certain genes from leguminous plants are inserted into nitrogen-fixing bacteria.
C. Certain genes from nitrogen-fixing bacteria are inserted into nonleguminous plants.
D. Certain genes from leguminous plants are inserted into nonleguminous plants.
6
Thus, what in contrast to the Puritan colonies appears to Davis to be peculiarly Southern—acquisitiveness, a strong interest in politics and the law, and a tendency to cultivate metropolitan cultural models—was not only more typically English than the cultural patterns exhibited by Puritan Massachusetts and Connecticut, but also almost certainly characteristic of most other early modern British colonies from Barbados north to Rhode Island and New Hampshire.
According to the passage, all of the following is true about“a strong interest in politics and the law” EXCEPT:
A. It is a characteristic that belongs uniquely to the Southern United States.
B. It represents an English heritage even better than do the cultural patterns exhibited in Massachusetts and Connecticut.
C. It appears in states and regions beyond the Southern United States.
D. Davis does not believe that the Puritan colonies have this characteristic.
7
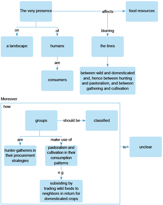
The very presence on a landscape of humans who are consumers affects food resources, blurring the lines between wild and domesticated and, hence between hunting and pastoralism, and between gathering and cultivation.Moreover, it is unclear how groups should be classified that are hunter-gatherers in their procurement strategies but that make use of pastoralism and cultivation in their consumption patterns––subsisting, for example, by trading wild foods to neighbors in return for domesticated crops.
According to the passage, which of the following scenarios would present a difficulty for researchers who wish to classify human groups into either hunter-gatherers or ones adopting pastoralism and cultivation?
A. A tribe that often exchanges for home-grown wheat wild deer hunted in the forest.
B. A group used to domesticate wild animals who recently switched to hunting-gathering activities.
C. A tribe trading cattle frequently with surrounding villages for peas and beans.
D. A group relying on the domestication of wild canine animals and rice farming to survive.
8
That sex ratio will be favored which maximizes the number of descendants an individual will have and hence the number of gene copies transmitted.
According to the passage, which of the following sex ratio would probably reduce the gene copies transmitted for an individual?
A. one that generates a low amount of offspring
B. one that generates a disproportion between male and female descendants
C. one that produces an exceeding amount of descendants
D. one that oscillates frequently between male dominance and female dominance
9
The Hawaiian Islands were created in such a manner by a single source of lava, welling up from a hot spot, over which the Pacific Ocean plate passed on a course roughly from the east toward the northwest, carrying off a line of volcanoes of increasing age.
According to the passage, regarding the formation of the Hawaiian Islands, all of the following are true EXCEPT:
A. All the volcanoes were created by lava from one single hot spot.
B. The Pacific Ocean passed over a hot spot to create a chain of islands.
C. The eastern Islands are of younger age than the northwestern ones.
D. Lava welled up from a hot spot over the Pacific Ocean plate.
10
Whereas most geologists have treated the addition of energy through the bombardment of Earth’s surface by meteors as a process separate and independent from the movement of Earth’s tectonic plates, Shaw asserts that these processes are indivisible.Shaw’s revolutionary“open-system” view recognizes a continuum between terrestrial and extraterrestrial dynamics, whereas modern plate tectonic theory, like the classical geology developed during the nineteenth century, is founded on the view that Earth’s geological features have changed through gradual, regular processes intrinsic to Earth, without reference to unique catastrophic events.
According to the passage, most geologists consider the continuum between Earth’s geological processes and catastrophic events like meteor bombardment as
A. speculative
B. indivisible
C. intrinsic
D. nonexistent
11
Landowska’s playing was Romantic, but it was at least as close in spirit to the style of playing intended by composers of the Baroque(1600-1750)and Classical(1750-1830)eras, as have been the more exacting but less emotionally resonant interpretations of most harpsichordists since her.
It can be inferred from the passage that Landowska’s rendition was
A. less exacting than intended by the Baroque composers.
B. more emotionally resonant than the style of Classical composers.
C. conforms as closely to the intention of Baroque composers as to that of Classical ones.
D. more emotionally resonant than that of most harpsichordists after her.
12
Marion Palfi’s photographs would have received greater recognition from historians had her work been done in an era when most aspects of photography were static rather than in a state of transition.
For the following question, consider each of the choices separately and select all that apply.
It can be inferred from the passage that Marion Palfi
A. did not receive as great recognition from historians as she could have.
B. did her work in an era that stressed the static aspects of photography.
C. lived in a period where aspects of photography underwent rapid change.
13
Isadora Duncan’s masterly writings on the dance reveal the depth of her determination to create a lyric form of the art which was free of characterization, storytelling, and the theatrical exhibition of skills.She wished to discard the traditional methods and established vocabularies of such dance forms as ballet and to explore the internal sources of human expressiveness.
According to the passage, all of the following are true about Isadora Duncan EXCEPT:
A. She wished to forgo earlier dance methods.
B. She wished to establish vocabularies such as Ballet.
C. She wished to let go of theatrical exhibition of skills.
D. She wished to make use of human’s internal sources of expression.
14
It has thus generally been by way of the emphasis on oral literary creativity that these Chicano writers, whose English-language works are sometimes uninspired, developed the powerful and arresting language that characterized their Spanishlanguage works.
It can be inferred from the passage that the Chicano writers would not have developed their powerful and arresting Spanish-language works had which of the following been true?
A. They lacked oral literary creativity.
B. Their English-language works are inspired.
C. Nobody else had been able to create inspiring Spanish-language works.
D. They spoke English as well as they spoke Spanish.
15
What is involved in the discontinuity hypothesis is the recognition that the people of the Middle Ages and early modern Europe did not regard as belonging to a common category activities(hunting and gambling, for example)that are usually classified together today under the heading of leisure.For the following question, consider each of the choices separately and select all that apply.
According to the“discontinuity hypothesis”, hunting and gambling.
A. belonged to the same category in early modern Europe.
B. should not be classified together under the term leisure.
C. were classified into different types in the Middle Ages.
每道测试题的解析都包括6个部分:
1. 答案
2. 语法分析
左边:长难句断句,各成分分行并标记
右边:对应解释各成分的功能,遇到语法难点会链接到对应的章节
标记解释:
(1)句子主干:黑体字标记
(2)主谓宾: 主语 谓语 宾语
(3)从句层次:最外一层{},第二层[],第三层(),标记从句谓语
(4)平行结构: 连词
3. 句子层次图
用二维图像的形式表示各概念间的关系,句子主干写在第一行,修饰成分写在下面。
4. 句子翻译
翻译部分不建议阅读。读句子时只要读出各概念间的关系和特征就可以,不需要翻译成中文。长难句翻译成中文经常比英文还难懂。本书中的翻译是为了保持结构的完整性以及满足部分强迫症读者的需求。为了使其更易懂,翻译中也加入了一些符号({}[]()/),帮助读者断句。
5. 逻辑关系
梳理句子信息的结构,最重要的关系是因果关系(广义的因果,前因包括:原因、条件、方式;后果包括:结果、目的)和对比关系。
6. 题目分析
分析题干及每个选项的对错,错误选项会标记出 错误 。
1. 答案: B
{20世纪已婚女性在家庭之外就业人数的}增加与家务的机械化及这些妇女闲暇时间的增加并没有多大关系,更多地是与妇女自身的经济需求和高结婚率相关;高结婚率缩小了单身女工的总量,而之前在很多情况下,单身女性是雇主们愿意雇佣的唯一女性。
had to do with表示因果关系:“已婚女性在外就业人数增加”的原因是后面的两个;less...than表示比较关系:“家务机械化及休闲时间的增加”不是主要原因,“妇女自身的经济需求和高结婚率”是主要原因。
The increase in the numbers of married women employed outside the home in the twentieth century had less to do with the mechanization of housework and an increase in leisure time for these women than it did with their own economic necessity and with high marriage rates that shrank the available pool of single women workers, previously, in many cases, the only women employers would hire.
It can be inferred from the passage that the increase in the numbers of married women employed outside the home in the twentieth century would have been less likely to happen if which of the following were true?
题干问“已婚女性在外就业人数增加”不太可能发生的情况,那我们需要把原文中给出的“已婚女性在外就业人数增加”的原因取反。
A. Because of decrease in leisure time , housework became more mechanized for stay-home women.
leisure time不是主要原因,排除。
B. Because of low marriage rates, single women workers formed a large pool of available workers that far exceeded the amount of vacant positions.
原文中主要原因“high marriage rates”的取反,是正确选项。
C. Leisure time increased for women with skills that satisfied the requirement in twentieth century businesses.
leisure time不是主要原因,排除。
D. Not only female employers were willing to hire single women as employees.
文中没有提到“female employers”,排除。
2. 答案: C
但是那些{强调在殖民者中达到普遍共识的}人不会充分地理解这个共识,除非他们理解那些{为了达到共识必须要被克服和抑制的}冲突。
without表示条件:“在不需要某物的条件下”;
cannot do A without B表示B是A的必要条件,在这句话中,即“理解冲突”是“理解共识”的必要条件。
Yet those who stress the achievement of a general consensus among the colonists cannot fully understand that consensus without understanding the conflicts that had to be overcome or repressed in order to reach it.
According to the passage, in order to understand the consensus among the colonists, one has to
题干问的就是“理解共识”的必要条件,所以显然是“理解冲突”,直接选C。
A. stress the achievement of this consensus.
B. be familiar with the dossiers and records documenting how the consensus was reached.
C. understand the conflicts that were overcome or repressed beforehand.
D. overcome and repress certain conflicts inherent in the course of reaching such a consensus.
3. 答案: A
物理学家害怕做出精确的论断是正当的。因为,如果一个{只有在精确的情况下才能有说服力的}论断所基于的假设发生了细微变化的话,那么这个论断就会失去其全部的说服力,而一个{尽管不精确但是却令人信服的}论断,即使在其基于的假设发生轻微变化的时候,依旧是稳定的。
since表示因果关系,给出物理学家害怕做出精确论断的原因——精确论断很容易失效;whereas表示对比关系,对比了精确的论断和不精确的论断,在假设发生细微变动的情况下,精确的论断会失效,而不精确的论断依旧稳定。
The physicist rightly dreads precise argument, since an argument that is convincing only if it is precise loses all its force if the assumptions on which it is based are slightly changed, whereas an argument that is convincing though imprecise may well be stable under small perturbations of its underlying assumptions.
It can be inferred from the passage that a precise argument
题干问精确的论断会怎样。
A. can maintain its force only if all its preconditions are strictly satisfied.
与原文一致。
B. is stable under minor perturbations of its underlying premises.
原文说如果假设发生细微变动,precise argument就会失效,排除。
C. would not be dreaded by the physicist if its assumptions were not changed.
这句话改变了原文的因果关系,不是因为assumptions变化,物理学家才害怕做出精确论断,排除。
D. would be more desirable than an imprecise argument if its underlying assumptions were not changed.
原文中没有比较过哪种论断更desirable,排除。
4. 答案: A
为了理解生态学家研究的本质,我们可以把那些作用于增长参数的密度依赖效应视作{生态学家尝试去分离和解释的}“信号”,这个信号趋向于让总量从相对低的值增高或者从相对高的值降低,而密度独立效应会{在总量的动态变化中}产生“噪音”。
while表示对比关系:我们把density-dependent effects视作生态学家尝试分离和解释的“signal”,而density-independent effects是产生“noise”(生态学家不要的东西)。
In order to understand the nature of the ecologist’s investigation, we may think of the density-dependent effects on growth parameters as the“signal” ecologists are trying to isolate and interpret, one that tends to make the population increase from relatively low values or decrease from relatively high ones, while the density-independent effects act to produce“noise” in the population dynamics.
Which of the following can be most reliably inferred from the passage about the“density-independent effects?”
题干问density-independent effects的特点。
A. Ecologists try to isolate them from their interpretation of population increase.
和原文一致,生态学家不要研究density-independent effects。
B. Their influence on population growth is less significant than the influence from density-dependent effects.
原文没有比较过两者影响的大小,排除。
C. They serve to maintain the population at a relatively stable level.
原文中没有说过density-independent effects的作用,排除。
D. Their effect on population growth is more difficult to interpret than the effect from density-dependent effects.
原文没有比较过二者哪个更难解释,排除。
5. 答案: D
一个这样新奇的想法是把{不是植物自然构造的一部分的}分离基因植入到植物的染色体中:具体来说就是这样一个想法,把那些{使得豆科植物成为固氮菌宿主的}基因植入到非豆科植物中,如果它们(这些基因)能被识别和分离的话。因此就有了对豆科植物的密集研究。
冒号和specifically表示举例关系:前面说一个新奇的想法——把分离基因植入到植物染色体中,后面举例把豆科植物染色体植入到非豆科植物中。
One such novel idea is that of inserting into the chromosomes of plants discrete genes that are not a part of the plants’natural constitution:specifically, the idea of inserting into nonleguminous plants the genes, if they can be identified and isolated, that fit the leguminous plants to be hosts for nitrogen-fixing bacteria.Hence, the intensified research on legumes.
According to the passage, which of the following is true about the insertion process?
题干问植入过程是怎么样的,题干信息很少,主要看选项。
A. Certain genes from nonleguminous plants are inserted into leguminous plants.
原文中是把豆科植物染色体植入到非豆科中,选项相反,故排除。
B. Certain genes from leguminous plants are inserted into nitrogen-fixing bacteria .
不是植入到细菌中,排除。
C. Certain genes from nitrogen-fixing bacteria are inserted into nonleguminous plants.
原文中是要植入豆科植物基因,而不是固氮菌的基因。
D. Certain genes from leguminous plants are inserted into nonleguminous plants.
与原文一致,正确选项。
6. 答案: A
因此,那些{和清教徒殖民地形成对比的、在Davis看来是特别有南方特点的}东西——即贪婪、对于政治和法律的强烈兴趣以及培养大都会文化模式的倾向——不仅比{清教徒的马萨诸塞州和康涅狄格州所展现出来的}文化模式有更典型的英国特征,而且几乎肯定是{从巴巴多斯北部到罗德岛和新罕布什尔的}{大部分其他早期现代}英国殖民地的特点。
in contrast to表现了对比关系:“在Davis看来是特别南方的特点”和清教徒殖民地形成对比;
more than表现了比较关系:“在Davis看来是特别南方的特点”比清教徒的马萨诸塞州和康涅狄格州的文化模式有更典型的英国特征;
not only...but also表现了并列关系:“在Davis看来是特别南方的特点”还是其他英国殖民地的特点。
Thus, what in contrast to the Puritan colonies appears to Davis to be peculiarly Southern—acquisitiveness, a strong interest in politics and the law, and a tendency to cultivate metropolitan cultural models—was not only more typically English than the cultural patterns exhibited by Puritan Massachusetts and Connecticut, but also almost certainly characteristic of most other early modern British colonies from Barbados north to Rhode Island and New Hampshire.
According to the passage, all of the following is true about“a strong interest in politics and the law” EXCEPT:
题干中的“a strong interest in politics and the law”是“在Davis看来是特别南方的特点”的例子。
A. It is a characteristic that belongs uniquely to the Southern United States.
错误,它还是其他英国殖民地的特点。
B. It represents English heritage even better than do the cultural patterns exhibited in Massachusetts and Connecticut.
和文中意思一致。
C. It appears in states and regions beyond the Southern United States.
和文中意思一致。
D. Davis does not believe that the Puritan colonies have this characteristic.
和文中意思一致,Davis认为这个特点和Puritan colonies相反。
7. 答案: A
{在大地上出现的一群身为消费者的人类}影响了食物资源,模糊了野生和家养、打猎和畜牧、采集和种植的界限。而且{那些把打猎和采集当做获取策略、但是把畜牧和种植作为消费策略(例如用野生食物和邻居交换家种的粮食)的群体}该如何分类,也变得不清楚了。
the lines between...and表示区分两种事物,即对比关系:野生和家养的对比,打猎和畜牧的对比,采集和种植的对比;
moreover表示两句间是顺承关系:上一句中的blurring和下一句中的unclear也验证了这种关系。
The very presence on a landscape of humans who are consumers affects food resources, blurring the lines between wild and domesticated and, hence between hunting and pastoralism, and between gathering and cultivation.Moreover, it is unclear how groups should be classified that are hunter-gatherers in their procurement strategies but that make use of pastoralism and cultivation in their consumption patterns––subsisting, for example, by trading wild foods to neighbors in return for domesticated crops.
According to the passage, which of the following scenarios would present a difficulty for researchers who wish to classify human groups into either hunter-gatherers or ones adopting pastoralism and cultivation?
题干问什么会对“把人类分成打猎—采集还是畜牧—种植中的一类”造成困难。
A. A tribe that often exchanges for home-grown wheat with wild deer hunted in the forest.
和原文中给的例子一致,用打猎的食物换取种植的粮食。
B. A group used to domesticate wild animals who recently switched to hunting-gathering activities.
文中没有提到从一种类型变成另一种。
C. A tribe trading cattle frequently with surrounding villages for peas and beans.
cattle属于畜牧业,这个选项只提到了畜牧—种植业这一种类型。
D. A group relying on the domestication of wild canine animals and rice farming to survive.
这句也只提到了畜牧—种植这一种类型。
8. 答案: A
那种{能最大化个体拥有的后代的数量,因此最大化被传播的基因复制品的数量}的性别比例会被偏好。
hence表示因果关系:最大化后代的数量,就会导致最大化基因复制品的数量。
That sex ratio will be favored which maximizes the number of descendants an individual will have and hence the number of gene copies transmitted.
According to the passage, which of the following sex ratio would probably reduce the gene copies transmitted for an individual?
题干问哪种性别比例会减少“传播的基因复制品的数量”,那我们就看影响基因复制品数量的原因——后代的数量。
A. one that generates a low amount of offspring
和原文一致。
B. one that generates a disproportion between male and female descendants
原文中没有提过男女比例失调。
C. one that produces an exceeding amount of descendants
后代数量多,则传播的基因数量会多,排除。
D. one that oscillates frequently between male dominance and female dominance
原文中没提过。
9. 答案: D
似乎夏威夷群岛就是通过这种方式{由[从一个热点涌出的]单一来源的岩浆}形成的,太平洋板块从这个热点上方从东向西北经过,留下了一列年龄逐渐增加的火山。
这句话没有明显的逻辑关系,主要强调了多概念间的关系:太平洋板块经过hot spot,产生了夏威夷岛。
The Hawaiian Islands were created in such a manner by a single source of lava, welling up from a hot spot, over which the Pacific Ocean plate passed on a course roughly from the east toward the northwest, carrying off a line of volcanoes of increasing age.
According to the passage, regarding the formation of the Hawaiian Islands, all of the following are true EXCEPT:
题干问关于夏威夷岛的形成,题干没有明确的信息,看选项。
A. All the volcanoes were created by lava from one single hot spot.
和文中意思一致。
B. The Pacific Ocean passed over a hot spot to create a chain of islands.
和文中意思一致。
C. The eastern Islands are of younger age than the northwestern ones.
太平洋板块经过hot spot产生一列岛屿,经过的方向是从东向西北,显然是太平洋板块的西北部分最先遇到hot spot,产生了最早的岛屿,越往东岛的年龄越小,所以这个选项也和原文信息一致。
D. Lava welled up from a hot spot over the Pacific Ocean plate .
板块和hot spot的位置搞错了,是板块在hot spot上方。
10. 答案: D
虽然大部分地理学家认为{通过[流星在地球表面的撞击]来增加能量}是一个独立于地球构造板块运动之外的过程,Shaw却认为这些过程是不可分割的。Shaw革命性的“开放系统”观点发现地球和地外运动是连续的,而现代板块构造理论,和19世纪发展的经典地质学一样,都是基于这样一个观点:地球的地质特征是通过地球内部逐渐的常规过程而改变的,与特殊的灾难性事件没有关系。
Whereas表示对比关系:第一句对比了most geologists和Shaw的观点,通过separate和indivisible这对反义词也验证了对比关系:most geologists认为地球板块运动和地外行星撞击无关,而Shaw认为这些过程是有关的;第二句对比了Shaw的观点和modern plate tectonic theory,Shaw认为地外行星撞击和地球板块运动是一个连续的整体,而modern plate tectonic theory认为地球板块的变化和灾难性的行星撞击无关。
Whereas most geologists have treated the addition of energy through the bombardment of Earth’s surface by meteors as a process separate and independent from the movement of Earth’s tectonic plates, Shaw asserts that these processes are indivisible.Shaw’s revolutionary“open-system” view recognizes a continuum between terrestrial and extraterrestrial dynamics, whereas modern plate tectonic theory, like the classical geology developed during the nineteenth century, is founded on the view that Earth’s geological features have changed through gradual, regular processes intrinsic to Earth, without reference to unique catastrophic events.
According to the passage, most geologists consider the continuum between Earth’s geological processes and catastrophic events like meteor bombardment as
题干问most geologists认为地球地质运动和行星撞击的连续性是怎么样的。显然most geologists认为地球地质运动和行星撞击是无关的,并不存在连续性,所以直接选D。C选项是most geologists认为地球地质过程的变化是通过intrinsic(内部的)过程。
A. speculative
B. indivisible
C. intrinsic
D. nonexistent
11. 答案: D
Landowska的演奏是浪漫主义的,但是它至少在精神上和{自她之后的大键琴家们[更精确但是更少情感共鸣的]演绎}一样接近巴洛克时代(1600-1750)和古典主义时代(1750-1830)的演奏家所期望的演奏风格。
as...as表示同级比较关系,即相同关系:Landowska和她之后的harpsichordists同样接近巴洛克时代和古典主义时代的演奏风格;
more和less表示比较关系,即不同关系:Landowska之后的harpsichordists和Landowska相比,more exacting,but less emotionally resonant。
Landowska’s playing was Romantic, but it was at least as close in spirit to the style of playing intended by composers of the Baroque(1600-1750)and Classical(1750-1830)eras, as have been the more exacting but less emotionally resonant interpretations of most harpsichordists since her.
It can be inferred from the passage that Landowska’s rendition was
题干问Landowska的演奏如何。
A. less exacting than intended by t he Baroque composers .
比较对象错了,是和most harpsichordists since her相比less exacting。
B. more emotionally resonant than the style of Classical composers .
比较对象错了,是和most harpsichordists since her相比more emotionally resonant。
C. conforms as closely to the intention of Baroque composers as to that of Classical ones .
as...as比较对象错了,是和most harpsichordists after her一样close to...。
D. more emotionally resonant than that of most harpsichordists after her.
和原文一致。
12. 答案: AC
Marion Palfi的摄影作品会受到历史学家的更多认可,如果她的作品是完成在一个{摄影的大多数方面是静止的而不是转变的}时代。
虚拟条件:如果MP的作品是完成在静止的时代,她的作品就会受到更多认可;而虚拟条件表示条件其实不成立,结果也不成立(见第14章倒装:if条件状语从句虚拟语气),即她的作品不是完成在静止的时代,她的作品也没有得到更多的认可。
Marion Palfi’s photographs would have received greater recognition from historians had her work been done in an era when most aspects of photography were static rather than in a state of transition.
For the following question, consider each of the choices separately and select all that apply.
It can be inferred from the passage that Marion Palfi
A. did not receive as great recognition from historians as she could have.
即虚拟条件的结论不成立。
B. did her work in an era that stressed the static aspects of photography.
这是虚拟的条件,是假的。
C. lived in a period where aspects of photography underwent rapid change.
她生活的年代,即她作品创作的年代是变化的,和原文一致。
13. 答案: B
Isadora Duncan{关于舞蹈的精湛的}写作表现出她决心去创造一种舞蹈的抒情形式,这种形式中没有角色塑造,没有讲故事,也没有技术的戏剧性表现。她希望抛弃{像芭蕾舞这样的舞蹈形式中}传统的方法和已经建立的舞蹈语言,并且去探索人类表现力的内在源泉。
整句话是在说Isadora Duncan想要的舞蹈要什么,不要什么。
Isadora Duncan’s masterly writings on the dance reveal the depth of her determination to create a lyric form of the art which was free of characterization, storytelling, and the theatrical exhibition of skills.She wished to discard the traditional methods and established vocabularies of such dance forms as ballet and to explore the internal sources of human expressiveness.
According to the passage, all of the following are true about Isadora Duncan EXCEPT:
A. She wished to forgo earlier dance methods.
和原文一致,不要传统。
B. She wished to establish vocabularies such as Ballet .
原文中说的是wished to discard established vocabularies,和原文矛盾。
C. She wished to let go of theatrical exhibition of skills.
和原文一致。
D. She wished to make use of human’s internal sources of expression.
和原文一致。
14. 答案: A
因此普遍来说,正是通过强调口头文学创造力的方式,这些{英文作品有时缺乏灵感的}Chicano作家(才)发展出{他们的西班牙语作品以之为特点的}有力迷人的语言。
by way of表示方式,方式属于广义的因果关系:因为强调口头文学,所以西班牙语写得好。
It has thus generally been by way of the emphasis on oral literary creativity that these Chicano writers, whose English-language works are sometimes uninspired, developed the powerful and arresting language that characterized their Spanish-language works.
It can be inferred from the passage that the Chicano writers would not have developed their powerful and arresting Spanish-language works had which of the following been true?
题干用了虚拟语气的倒装,had which of the following been true相当于if which of the following had been true(见第14章倒装:虚拟语气),问在什么情况下Chicano writers不会写出来好的西班牙语作品,那我们需要把原文中给出的“强调口头文学”这个原因取反,所以直接选出A选项。
A. They lacked oral literary creativity.
B. Their English-language works are inspired.
C. Nobody else had been able to create inspiring Spanish-language works.
D. They spoke English as well as they spoke Spanish.
15. 答案: C
不连续假说的内容,是意识到中世纪和早期的现代欧洲并不认为{现在通常被归到“娱乐”类别的活动(例如打猎和赌博)}是属于一个共同的类别。
discontinuity表现了不同的关系,往下看会发现:我们现在通常把一些活动归到“娱乐”的类别,而在以前(中世纪和早期的现代欧洲)这些活动并不被归为一类。
What is involved in the discontinuity hypothesis is the recognition that the people of the Middle Ages and early modern Europe did not regard as belonging to a common category activities(hunting and gambling, for example)that are usually classified together today under the heading of leisure.
For the following question, consider each of the choices separately and select all that apply.
According to the“discontinuity hypothesis”, hunting and gambling
A. belonged to the same category in early modern Europe.
和原文相反。
B. should not be classified together under the term leisure.
现在这些运动被认为是属于leisure,没有说“应不应该”。
C. were classified into different types in the Middle Ages.
原文说这些运动在中世纪不属于同一类,即属于不同类别,正确。