



各种从句大集合,和从句说byebye~
前两章讲了所有的从句类型,这一章主要总结对比一下各种从句类型的特点,以帮助考生判断从句的类型以及从句与主句的关系。
注意 :
that可以引导各种从句,但是只有在定语从句中that要充当名词性成分,在状语从句和名词性从句中,that后面都有完整的句子结构。例如:
The news that was published on today’s newspaper surprised us.定语从句,that在从句中作主语。
The news that she left for West Africa surprised us.同位语从句,that在从句中不作成分。
which可以引导定语从句和名词性从句,在定语从句中which充当名词性成分,在名词性从句中which充当定语,意为“哪一个”。例如:
The team which wins this game will go into the next round.定语从句,which在从句中作主语。
Which team will win this game is hard to say.主语从句,which在从句中作定语修饰team,意为“哪一个队”。
知识点补充——定语从句和同位语从句位置的特殊情况
定语从句和同位语从句的位置通常是跟在它们修饰解释的名词后,但有些情况下,为了避免头重脚轻,定语/同位语从句不紧跟在名词后,而被其他的词隔开。例如:
Cave paintings have been found which are at least 20,000 years old and are perhaps the oldest form of art yet discovered on the earth.which定语从句修饰cave paintings。
A warm thought suddenly came to me that I might use the pocket money to buy some flowers for my mother’s birthday.that同位语从句修饰thought。
题目要求 :
● 标出 主 谓 宾 和从句的起止{[()]}
● 回答问题
● 补全句子层次图
1
Although the passenger pigeons , now extinct, were abundant in eighteenth-and nineteenth-century America, archaeological studies at twelfth-century Cahokian sites in the present day United States examined household food trash and found that traces of passenger pigeon were quite rare.
(1)passenger pigeons现在的情况怎么样?18,19世纪怎么样?
(2)与abundant反义对应的词是?
2
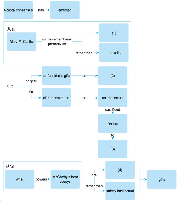
A critical consensus has emerged that Mary McCarthy will be remembered primarily as an essayist rather than as a novelist .But despite her formidable gifts as a polemical and discursive writer, and for all her reputation as an intellectual who sacrificed feeling to intelligence, what powers McCarthy’s best essays are her fictional rather than strictly intellectual gifts.
(1)that从句的作用是?
(2)这句话中和essayist反义对应的词是?
(3)作者认为essayist具有哪些特点?
(4)作者认为novelist具有哪些特点?
3
Even as the number of females processed through juvenile courts climbs steadily, an implicit consensus remains among scholars in criminal justice that male adolescents define the delinquency problem in the United States.
(1)that从句的作用是?
(2)even as从句和主句的逻辑关系是?
4
This doctrine has broadened the application of the Fourteenth Amendment to other, nonracial forms of discrimination, for while some justices have refused to find any legislative classification other than race to be constitutionally disfavored, most have been receptive to arguments that at least some nonracial discriminations, sexual discrimination in particular, are“suspect” and deserve this heightened scrutiny by the courts.
(1)for在这里的作用是?
(2)most指代什么?
(3)与receptive反义对应的词是?
(4)According to the passage, the application of the Fourteenth Amendment was broadened to include nonracial forms of discrimination because
A. sexual discrimination is more suspicious than racial discrimination and consequently deserves more scrutiny by the courts.
B. some justices refused any non-racial legislative classification to be legally disfavored.
C. there are serious discrepancies between the ideas of some justices and those of other justices.
D. most justices were persuaded by arguments that these forms of discrimination deserve to be included in the application of the Fourteenth Amendment.
5
Open acknowledgement of the existence of women’s oppression was too radical for the United States in the fifties, and eauvoir’s conclusion, that change in women’s economic condition, though insufficient by itself, “remains the basic factor” in improving women’s situation, was particularly unacceptable.
(1)and连接了哪两部分的平行?
(2)that从句的作用是?从句的谓语是?
(3)It can be inferred from the passage that American people in the 1950s generally believed that
A. change in women’s economic condition was sufficient by itself in improving women’s situation.
B. it would take more efforts than a change in women’s economic condition to improve women’s situation.
C. it was unacceptable to improve women’s situation.
D. it was too radical to openly acknowledge women’s oppression.
6
Indeed, the violations of realistic convention are so flagrant that they might well call into question whether The Color of Purple is indeed intended to be a realistic novel, especially since there are indications that at least some of those aspects of the novel regarded by viewers as puzzling may constitute its links to modes of writing other than Anglo-European nineteenth-century realism.
(1)that从句的作用是?
(2)whether从句是什么从句?
(3)For the following question, consider each of the choices separately and select all that apply.
According to the passage, which of the following is true about The Color Purple?
A. It was perhaps not intended to be realistic.
B. It has features that apparently violate the Anglo-European novel conventions.
C. It is perhaps linked to a novelist convention other than realism.
7
What is needed is an evaluative paradigm that , rather than obscuring such startling structural features(which may actually be explicitly intended to undermine traditional Anglo-European novelistic conventions), confronts them, thus illuminating the deliberately provocative ways in which The Color Purple departs from the traditional models to which it has been compared.
(1)what从句的作用是?
(2)that从句的作用是?谓语是?
(3)According to the passage, an evaluative paradigm that confronts the startling structural features of The Color Purple would accomplish which of the following?
A. It would show that The Color Purple was intended to undermine traditional Anglo-European novelistic conventions.
B. It would show the ways in which this novel differs from the traditional models.
C. It would show that The Color Purple is closer to traditional Anglo-European novelistic conventions than to other traditional models.
D. It would reveal ways in which these structural features serve to parody novelistic conventions.
8
The“deindustrialization” thesis of Bluestone and Harrison asserts that the replacement of domestic with foreign manufacturing begun by United States corporations in the late 1960s resulted in a“hollowing out” of American industry, whereby workers displaced from manufacturing jobs through massive plant closings found themselves moving more or less permanently into lower-paying, less secure jobs or into unemployment.
(1)Which of the following, if true, would most tend to weaken the deindustrialization thesis of Bluestone and Harrison?
A. An interview of the spouses of former industrial workers reveals a significant increase in the number of working spouses since the mid-1960s.
B. Data from the most recent United States census show that fewer individuals list their occupation as industrial worker than in the census from ten years earlier.
C. A random survey of United States consumers indicates that a majority of those surveyed would prefer to buy United States-manufacturing goods if given the opportunity.
D. A recent survey indicates that large numbers of former industrial workers have retrained and found employment as skilled, highly-paid computer workers.
9
Whereas previously, it was assumed that monogamy and male certainty of paternity facilitated the evolution of male care, it now seems appropriate to consider the alternative possibility, whether the extraordinary capacity of male primates to look out for the fates of infants did not in some way pre-adapt members of primates for the sort of close, long-term relationships between males and females that, under some ecological circumstances, leads to monogamy!
注:whether...did not...相当于whether...did...or not
(1)whether从句的作用是?
(2)Which of the following statements, if true, would pose the greatest challenge to“the alternative possibility”?
A. The number of primate species in which male care of infants is exhibited is greater than the number of primate species that practice monogamy.
B. Male care of infants among primates can be seen earlier in the evolutionary record than can monogamy among primates.
C. Monogamous relationships among primates can be found in species living in a variety of physical environments.
D. Most primate species that practice monogamy do not show any evidence of male care of infants.