



在很多传统企业主眼中,所谓营销,就是拼命砸钱做推广。
如何推广,打广告呗!
可是又有多少人懂得营销的内涵,广告的本质,懂得如何打广告?以致似乎还没取得什么推广效果,就发现口袋瘪了,没有更多的广告费可以挥霍了。冷静思考一番过后却还是搞不清楚,广告费都浪费在哪儿了?
首先我们应该清楚,营销的本质是传播,而广告是传播的路径之一。它是为了某种特定的需要,通过一定形式的媒体,广泛、公开地向用户传递信息的手段。
当然,广告也意味着投入,而投入必然和产出有一定关联。打广告的人关心的是自己的投人能否产生相应的回报。
随着“互联网+”时代的到来,营销革命也随之而来。如今并非谁花钱越多,谁的广告就做得越响亮,名声就越大,消费者就越买账。
被浪费的那一半广告费去哪儿了?
与其说打广告是一种营销,不如说是一种投资。
那么,如果广告是投资,只要你的回报大于广告的投入,你的广告费就没有被浪费,这只是一个投入和产出比的问题。
“定位之父”里斯说过,“广告不是一项能带来回报的投资,广告是一种保险”。
史玉柱也说过,“广告是为三五年后的市场服务的”。
换言之,广告是你要维持自己的品牌在人们心中的地位所付出的代价,说到底是对品牌进行维护而不是塑造。那么,即便在将来,你打的广告也是不会有回报的,因为它只是曾经保护了你的品牌免受竞争的打击,一直存在于人们心中。从这个角度而言,广告的核心功能是传播信息,而非带来销售。例如,用户看到了某个产品正在减价的广告而购买了该产品,也只是“减价”让用户产生了购买行为,并不是广告。
无论如何,大部分广告主的期望,还是投人一块钱换回三五块钱甚至更多的回报。他们希望把漫天撒网的广告变成精准的目标投放出去,从而让“每一个子弹都消灭一个敌人”,这样才算是“把钱花到刀刃上”——这是无数企业主梦寐以求的“理想境界”。
然而在现实中,企业主还是在前仆后继地寻找问题的根源:
(1)到底是什么因素导致了广告费的浪费?
(2)那一半广告费到底浪费在哪儿了?怎么做才能省下那一半广告费?
于是,在“互联网+”时代,一系列新概念应运而生,如大数据分析、精准渗透、精准传播等。
在十几年前我们总能听说“广而告之”这个词,如今的广告则开始向“窄而告之”发展。因为“窄”才意味着更精准,才能减少不必要的浪费。
迈克尔.戈德海伯(Michaelh Goahber)曾发表过一篇叫《注意力购买者》的文章。他在文章中指出:“在新的经济下,注意力本身就是财产。”
迈克尔.戈德海伯认为,我们所处的社会是一个信息丰富泛滥的社会,信息资源过剩。相比之下,唯独一种资源是企业稀缺的,那就是注意力。
因此,怎样支配用户的注意力,防止其涣散,同时如何吸引用户的注意力,使其发挥最大效益,也就成了我们今天所谓的“眼球经济”。“窄而告之”也正是基于这一理论。至少从成本与收益的角度来看,在“不浪费”上,其满足了大部分企业主的需求。
然而,为什么还是有很多企业主愿意大把烧钱,铺天盖地去投放广告,自以为这样的营销很精明?他们到底是怎么想的?
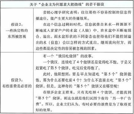
我们不妨做以下假设:
续表
世界上的快乐是相似的,痛苦则各有各的版本,产品不同,营销方式不同,浪费的具体症结也就不同。“被浪费的那一半广告费去哪儿了”针对不同的企业有不同的答案。但可以肯定的是,广告是一种长期的、持续的影响行为,若想在消费者心中占据良好的排序,就要想办法让消费者产生“刺激”。这也是本书将在Part3、Part4中着重阐述总结的落地策略。
现在,与其纠结“被浪费的那一半广告费去哪儿了”的问题,不如继续探索互联网+新营销方式,才能取得更好的营销效果。