



全国计算机等级考试(National Computer Rank Examination,简称NCRE),是经原国家教育委员会(现教育部)批准,由教育部考试中心主办,面向社会,用于考查应试人员计算机应用知识与技能的全国性计算机水平考试体系。
计算机技术的应用在我国各个领域发展迅速,为了适应知识经济和信息社会发展的需要,操作和应用计算机已成为人们必须掌握的一种基本技能。许多单位、部门已把掌握一定的计算机知识和应用技能作为人员聘用、职务晋升、职称评定、上岗资格的重要依据之一。鉴于社会的客观需求,经原国家教委批准,原国家教委考试中心于1994年面向社会推出了NCRE,其目的在于以考促学,向社会推广和普及计算机知识,也为用人部门录用和考核工作人员提供一个统一、客观、公正的标准。
 
   同次考试考生可报考多个级别或科目,但不允许重复报考同一个科目,具体要求请想所在省级承办机构进行咨询。
报考多个科目时需咨询考点,避免考场安排时冲突。如:考生同时报考了二级C、三级网络技术、四级网络工程师三个科目,结果通过了三级网络技术、四级网络工程师考试,但没有通过二级C考试,将不颁发任何证书,三级网络技术、四级网络工程师两个科目成绩,自考试结束之日起可保留半年(按月计算)。下一次考试考生报考二级C并通过,将一次获得三个级别的证书;若没有通过二级C,将不能获得任何证书。同时,三级网络技术、四级网络工程师两个科目成绩自动失效。
1.考生不受年龄、职业、学历等背景的限制,任何人均可根据自己学习和使用计算机的实际情况,选考不同等级的考试。考生一次只能报考一个科目的考试。考生一次考试只能在一个考点报名。考生可以不参加考前培训,直接报名参加考试。
2.每次考试报名的具体时间由各省(自治区、直辖市)级承办机构规定。考生按照有关规定到就近考点报名。上次考试的笔试和上机考试仅其中一项成绩合格的,下次考试报名时应出具上次考试成绩单,成绩合格项可以免考,只参加未通过项的考试。
3.特殊人员报考条件:
现役军人可使用军官证报考NCRE考试,在其军官证号码前后各加入识别码,此办法也适用于没有身份证的未成年人,识别码的编码有统一格式,前6位后4位。国务院和中央军事委员会联合下发的510号令,已经公布《现役军人和人民武装**居民身份证申领发放办法》,该办法自2008年1月1日起实施,现役军人可以通过团以上单位集中向地方公安机关申请居民身份证。
无身份证的学生可携带户口本参加报名,身份证丢失者凭公安机关开具的身份证明,外籍人员凭护照参加报名。
分为考点现场报名与网上报名。
考生在考点现场报名时,需出示身份证以及缴纳相关的考试费。考生一定要亲自到场,不能由任何单位、个人代劳。考生按要求进行信息采集,并逐一核实报名表上的个人信息:姓名、身份证号、照片、报考科目、报考类别(是否补考)等,发现信息不一致要立刻更改。报名完成后请妥善保管“考生报名登记表”防止阻碍准考证的领取。
考生采取网上报名方式,需先在所在省份的网上报名系统注册并填报相关基本信息、上传正面免冠电子近照,然后网上缴费或至指定地点缴费并确认身份信息,完成报名。
一般情况下,每次考试每个考生只能在一个考点完成报名。
考生报名时缴纳的考试费的具体金额由各省级承办机构根据考试需要和当地物价水平确定,并报当地物价部门核准。考点不得擅自加收费用。
注:报名时依据的身份证明包括:居民身份证、军人的证件、护照、户口本等。
上半年报名一般在11月至第二年1月之间;下半年报名一般在5月至7月之间。每次考试报名的具体时间由各省(自治区、直辖市)级承办机构规定。
注:各地的报名时间由考生报考所在地的当地考试机构决定。
NCRE以往每年开考两次,从2014年开始每年开考次数由两次增为三次。
2016年NCRE安排三次考试,考试时间分别为3月26日~29日、9月24日~27日、12月10,其中3月和9月考试开考全部级别全部科目,12月只开考一级和二级,由各省级承办机构根据实际情况确定是否开考12月的考试。
 
   续表
 
    
    
    
   续表
 
   ·2015年NCRE继续实施2013年版考试大纲,教材参见全国计算机等级考试教材目录(2015年版)。
1.掌握操作系统的基本概念、基本结构及运行机制。
2.深入理解进程线程模型,深入理解进程同步机制,深入理解死锁概念及解决方案。
3.掌握存储管理基本概念,掌握分区存储管理方案,深入理解虚拟页式存储管理方案。
4.深入理解文件系统的设计、实现,以及提高文件系统性能的各种方法。
5.了解I/O设备管理的基本概念、I/O软件组成,掌握典型的I/O设备管理技术。
6.了解操作系统的演化过程、新的设计思想和实现技术。
(一)操作系统概述
1.操作系统基本概念、特征、分类
2.操作系统主要功能
3.操作系统发展演化过程,典型操作系统
4.操作系统结构设计,典型的操作系统结构
(二)操作系统运行机制
1.内核态与用户态
2.中断与异常
3.系统调用接口
4.存储系统
5.I/O系统
6.时钟(Clock)
(三)进程线程模型
1.并发环境与多道程序设计
2.进程的基本概念,进程控制块(PCB)
3.进程状态及状态转换
4.进程控制:创建、撤消、阻塞、唤醒,fork()的使用
5.线程基本概念,线程的实现机制,Pthread线程包的使用
6.进程的同步与互斥:信号量及PV操作,管程
7.进程间通信
8.处理机调度
(四)存储管理方案
1.存储管理基本概念,存储管理基本任务
2.分区存储管理方案
3.覆盖技术与交换技术
4.虚存概念与虚拟存储技术
5.虚拟页式存储管理方案
(五)文件系统设计与实现技术
1.文件的基本概念、文件逻辑结构、文件的物理结构和存取方式
2.文件目录的基本概念,文件目录的实现
3.文件的操作,目录的操作
4.磁盘空间的管理
5.文件系统的可靠性和安全性
6.文件系统的性能问题
7.Windows的文件系统FAT,UNIX的文件系统
(六)I/O设备管理
1.设备与设备分类
2.I/O硬件组成
3.I/O软件的特点及结构
4.典型技术:通道技术,缓冲技术,SPOOLing技术
5.I/O性能问题及解决方案
(六)死锁
1.基本概念:死锁,活锁,饥饿
2.死锁预防策略
3.死锁避免策略
4.死锁检测与解除
5.资源分配图
1.NCRE实行百分制计分,但以等第通知考生成绩。等第共分优秀、及格、不及格三等。90~100分为优秀、60~89分为及格、0~59分为不及格。一般在考后30个工作日内由教育部考试中心将成绩处理结果下发给各省级承办机构。考后50个工作日,考生可登录教育部考试中心综合查询网(chaxun.neea.edu.cn)进行成绩查询。部分省市如江苏、黑龙江等也可通过省市考试院或者人事考试中心进行查询。
2.NCRE成绩在及格以上者,由教育部考试中心颁发合格证书。考后45个工作日教育部考试中心将证书发给各省级承办机构,然后由各省级承办机构逐级转发给考生。考生证书若丢失,可登录教育部考试中心综合查询网补办合格证明书。补办合格证明书收费21元,其中制证、邮寄费用20元,银行收取手续费1元。
3.NCRE合格证书式样按国际通行证书式样设计,用中、英两种文字书写,证书编号全国统一,证书上印有持有人身份证号码。该证书全国通用,是持有人计算机应用能力的证明,也可供用人部门录用和考核工作人员时参考。
一级证书表明持有人具有计算机的基础知识和初步应用能力,掌握Office办公自动化软件的使用及因特网应用,或掌握基本图形图像工具软件(Photoshop)的基本技能,可以从事政府机关、企事业单位文秘和办公信息化工作。
二级证书表明持有人具有计算机基础知识和基本应用能力,能够使用计算机高级语言编写程序,可以从事计算机程序的编制、初级计算机教学培训以及企业中与信息化有关的业务和营销服务工作。
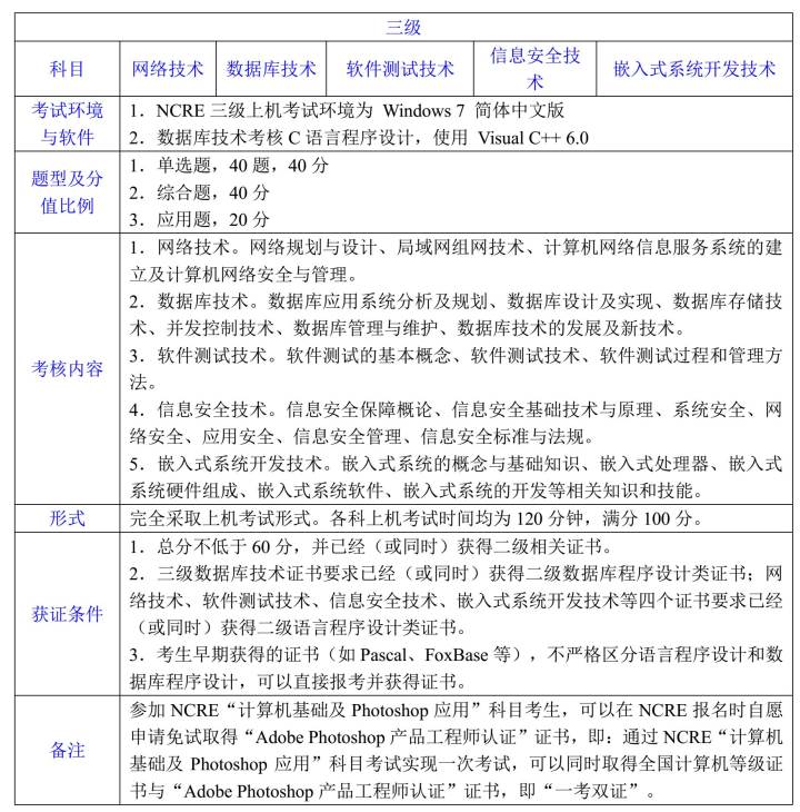
三级证书表明持有人初步掌握与信息技术有关岗位的基本技能,能够参与软硬件系统的开发、运维、管理和服务工作。
四级证书表明持有人掌握从事信息技术工作的专业技能,并有系统的计算机理论知识和综合应用能力。