



随着科技水平的不断提高,移动互联网逐渐成为人们日常生活离不开的重要工具。我们的现实生活对虚拟网络的依存度越来越大,从PC端到移动端,衣、食、住、行,样样都开始触网,这就是O2O,它紧密地联系着线下生活与线上活动。
腾讯CEO马化腾认为:“我们身处在一个日新月异的行业,一个需要敬畏的行业,一个需要颠覆或者被颠覆的行业……面对行业的激烈竞争和变化无常,我们也需要前瞻思考,主动求变。”
随着科技水平的不断提高,上网工具在改变,上网方式在改变,消费方式也跟着改变,每个人都被卷入O2O式生活中。面对这种变化,商家不得不迎合市场需求,主动求变,打造全新的O2O营销模式。就营销方式层面来讲,O2O代表着一种营销逻辑的改变,商家语言和互联网语言的结合对O2O模式的成功至关重要。
在我们身边随处可见,很多人购物时,不用再千辛万苦跑到实体店“淘宝”,而是直接去想买品牌的官网看看新的款式、查查优惠与否,然后直接预订付款;要旅行,不用再担忧住宿问题,直接去酒店的网站提前预订房间就能轻松搞定;在人流量大的地方打不到出租车时,也不再苦苦等候,手机摇一摇就能“摇来”出租车,还能享受优惠价格,这些就是O2O式营销生活的真实写照。
其实,对于个人来说,O2O是一种生活方式的改变;而对于市场来说,O2O却是一个充满诱惑的商机。如今,互联网“大佬级”公司正在加紧布局O2O市场,以期成为平台控制方;而本地中小服务商则希望以O2O为跳板,完成从Local(本地)到卓越的质变;成熟品牌也试图在夹缝中求突破,以在O2O业态中寻找创新点。
什么是O2O?对于这个专有名词,到现在很多人都是一头雾水。虽然O2O早已经来到了我们的身边,但是如果没有专门去了解,无论是商家还是消费者都很难对它作出明确地解释。
其实,O2O即Online To Offline,是指将线下的商务机会与互联网结合,让互联网成为线下交易的平台。O2O商务的关键是在网上寻找消费者,然后将他们带到现实的商店中,它是支付模式和线下门店客流量的一种结合(其实,对消费者来说,也是一种“发现”线下营销的机制),实现线下购买。
O2O同网上的单纯目录盈利模式(如淘宝网)明显不同,因为O2O支付有助于量化业绩和完成交易等。O2O在商务本质上是可计量的,因为每一笔交易(或者是预约,比如在艺龙酒店网上预订客房)都发生在网上。
O2O电子商务模式的四大要素:独立网上商城、国家级权威行业可信网站认证、在线网络广告营销推广、全面社交媒体与客户在线互动。一个标准O2O模式的流程如下。
(1)线上平台(网站、APP应用等)通过与线下商家洽谈,就活动时间、折扣、人数等达成协议。
(2)线上平台通过各种渠道向自身用户推荐该项活动,用户在线付款给平台,获得平台提供的“凭证”。
(3)用户持凭证到线下商家直接享受相关服务。
(4)服务完毕后,线上平台与线下商家进行结算,同时保留一定比例作为服务佣金(一般不低于10%)。如图1.1所示为O2O模式交易的简单流程。
图1.1 从线上到线下的O2O商业模式
专家提醒
从广义上来讲,O2O的概念非常广泛,只要产业链中既涉及线上,又涉及线下,就都可以称为O2O。
O2O这个概念在2011年11月引入我国后就掀起了一股实践和讨论的热潮。人都有惯性思维,当O2O概念兴起时,为了理清O2O的概念,很多人把传统电商的B2C和O2O进行了比较,希望借此来清晰地定义O2O的概念。
但仅是比较就能解释清楚O2O吗?显然不能,因为只是这样简单的比较是无法解释O2O的真正内涵的。O2O到底是什么呢?
在笔者看来,如今,O2O的概念已经不仅仅是最原始的“线上—线下”(Online to Offline)的定义了,在这基础上增加了“线下—线上”(Offline to Online)、“线下—线上—线下”(Offline to Online to Offline)、“线上—线下—线上”(Online to Offline to Online)三个新的方向。尽管如此,但O2O商务本身是面向生活消费领域的,实际上也是生活消费向互联网移动的过程,这个主方向是不变的。用一句话来定义O2O就是:O2O是在移动互联网时代,生活消费领域通过线上(虚拟世界)和线下(现实世界)互动的一种新型商业模式。
真正的O2O应立足于实体店本身,线上线下并重,线上线下应该是一个有机融合的整体,即“你中有我、我中有你”,做到信息互通、资源共享、线上线下立体互动,而不是单纯的“从线上到线下”,也不是简单的“从线下到线上”。
O2O将直接改变我们每个人作为消费者对生活服务类商品的消费行为,从而使作为消费者的每个人的生活理念从“为产品而消费”改变为“为生活而消费”。
专家提醒
O2O在国际市场早就发展起来了,而面对中国现在的国情和市场,是否能完全启用国外的O2O商业模式,还有待进一步研究。中国的企业要走中国特色的O2O商业模式,不能按部就班,要根据自身所在的地域性和社会化程度来发展自己的O2O商业模式。而对于那些一直尝试涉足电商的传统企业来说,O2O无疑是值得尝试的商业模式。
2014年O2O仍是商家关注的焦点,很多企业家和创业者摩拳擦掌,但是究竟什么样的企业才是真正适合O2O的呢?
1.O2O与B2C的区别
明白了O2O的具体概念之后,接着再来将O2O和我们已经熟知的B2C做一个简单的概念区分。
虽然O2O与B2C都是电子商务的一种服务形式。但是这两种电子商务形式却存在着很大的区别。如表1.1所示,我们可以清楚地知道O2O与B2C的区别。
表1.1 O2O与B2C的区别
2.适合O2O的行业
电子商务主要由信息流、资金流、物流和商流组成。O2O的特点是只把信息流、资金流放在线上进行,而把物流和商流放在线下。那些无法通过快递送达的产品或服务就比较适合O2O,例如餐饮、美容、汽车、买房租房等。
(1)餐饮行业适合O2O:餐饮企业自身O2O平台的建设除了能降低成本外,还能促进品牌的塑造和推广。通过网站或者手机APP开展宣传、预订、咨询、投诉等服务,能将企业的服务和营销方式提升至一个新的层次;通过互联网与客户形成良好的互动并引流至线下,也能帮助餐饮企业不限区域地聚集人气、塑造口碑。
(2)美容行业适合O2O:消费者可以在互联网上了解和购买美容服务,不用再担心街头拉客式的隐形消费。消费者不但可以通过网站选择自己所要了解的美容项目的价格、流程、时间等全方位的信息,而且可以通过其他用户的点评选择适合自己的美容院,相信对于爱美的朋友们来说,这无疑是更高效、更便捷,也是更省钱的办法,网络美容也将掀起美容行业的一轮新风暴。
(3)汽车行业适合O2O:据阿里巴巴调查数据显示,消费者在购车前,平均要花费18~19个小时在互联网上,研究购车信息及有关资料,占整个购车周期的60%。很多消费者在购车后,还需要一些增值服务,例如想做汽车美容却不知哪儿最便宜,想要买配件却不知哪儿最近,想要买内饰却不知道哪儿最好,而所有这些需求都可以借助互联网来完成。
除了汽车购买之外,汽车出租同样适合O2O。如果在自己没有车的情况下,想全家人一起自驾游旅行,这时候就可以选择Uber的O2O服务。
Uber是一个在旧金山得到很好推广的O2O服务,只要消费者在手机上下载一个私家车搭乘服务应用程序,通过这个程序发出打车请求后,服务提供者就可以通过GPS追踪定位私家车,让它几分钟内开到你面前;支付和小费通过信用卡自动完成。
Uber旨在改变居住在大城市里的人们的出行方式,它给用户出行提供了极大的方便,当用户在上下班高峰时段,或者深夜去机场叫不到出租车时,就可以使用Uber的私家车服务。
(4)房产行业适合O2O:由于房产商品标准化程度低和交易金额巨大等特征,使得房产在现阶段很难在线完成所有的交易环节。在电商平台上,用户能完成选房、订房和支付订金等步骤,但还需要诸如看房、签订合同、交付房款等线下服务来支撑才能完成整个交易流程,因此,对于电商平台来说,要完成一项交易,必须联合线上和线下资源及服务,O2O模式将是长期的主流模式。
如图1.2所示为房产电商产业链。
在笔者看来,O2O最为关键之处在于,销售的产品是否拥有一个清晰的、被认可的标准和规范。其实,传统企业走向线上最大的困难就在于企业家思维的转变,这会直接影响企业对线上业务的支持力度,隐藏在背后至关重要的因素其实就是消费者的线上需求有没有想象中的那么大。
俗话说“民以食为天”,笔者用与家庭生活密不可分的生鲜食品为例进行介绍,通常情况下,城市中的生鲜市场非常大,但是消费者是否有线上消费的需求却是一个值得重视的问题。
图1.2 房产电商产业链
例如,一位家庭主妇每个月在生鲜食品上的花费可能会有500元,但是她却永远不会成为在线上消费的那部分人。因此,对于一个传统企业来说,必须要事先调查好线上的市场,然后再投入相应的资源,如果一味地进入这个市场,在消费者用户习惯还没有被养成的当下,很可能会赔得血本无归。
从表面看,O2O的优势在于那些实体难以搬到网上的交易,可深入来看,却不尽然。事实上很多商品都可以通过O2O模式的平台进行交易。若要想做O2O,产品需具备以下几点要求,如表1.2所示。
表1.2 O2O产品的具体要求
说了这么多O2O业务模式的特点,那么究竟怎样的企业适合这样的业务呢?在对O2O模式进行了具体研究之后,笔者总结了几类具体的行业,如表1.3所示。
表1.3 适合O2O的部分行业
3.O2O行业的经验
据笔者了解,目前涉足O2O这个行业的企业和商家有很多,尤其对于很多传统的企业,开展网上商城需要投入的成本和精力都太大,因此开展O2O活动是很不错的选择。那么对于一个传统的线下企业来说,要想开展O2O电子商务服务需要哪些基本的方法呢?从很多成功的O2O行业案例中,笔者总结出了以下几点经验。
(1)建立自属的官方商城:有了官方的购物商场,消费者就可以通过网络店铺下单,然后在线下进行消费,在这个过程中,品牌商提供在线的客服服务以及随时随地的调货支持等。这样的方法适用于大型的全国连锁企业,好处之一就是可以实现线上和线下店铺的一一对应,但是这个方法需要投入的成本比较大,更需要大范围的推广,所以不建议小商户采取这样的方法。
例如,家具行业中的佼佼者——美乐乐就在通过多渠道发展O2O模式。美乐乐贯彻执行线上线下相融合的多渠道零售商战略,全力扩展销售、控制费用、强化供应链。如图1.3所示为美乐乐家具的线上商城——美乐乐家居网。
图1.3 美乐乐在线主页
美乐乐起家于淘宝网,作为当时全国影响力最大的第三方电商平台,淘宝网在美乐乐成立初期,的确给其带来了一定的流量。但是,在淘宝天猫的商户中,有相当一部分对淘宝天猫怀有恐惧感,他们认为把鸡蛋放在一个篮子里,万一哪天篮子翻了鸡蛋就会全部被打碎。也许正是出于这样的担忧,美乐乐选择在2010年“出淘”,建立了自己独立运营的家居销售网站。
网站的建立,不仅让美乐乐有了一个独立的姿态,也为其今后自主地发展奠定了很好的基础。独立运营平台带来的开阔性,让美乐乐更加自由地探索到适合家居行业的电商销售规则。
如今,美乐乐已经根据自身条件和市场需要,在网站建立了家具的“限时达”、45天无理由退换货、买贵补差等服务条款,这些条款体现了美乐乐对客户需求的重视,同时作为O2O新领域的探索成果,这些服务条款领先于业内众多家居电商。美乐乐的O2O战略主要包括四个方面,如表1.4所示。
表1.4 美乐乐的O2O战略
美乐乐独特的O2O模式,从平台、线下、产品与服务多个方面独特的创新,让其在六年间迅速成长,成为一个发展较为强劲的企业。在众多家具企业纷纷止步电商的情况下,美乐乐在电商界的成功立足,也许能证明这种“美乐乐O2O”模式,可以撬动家具电商的“蓝海”市场,在电商日益发达的今天,这样的尝试或将引起家具行业销售模式的一场“革命”。
笔者认为,美乐乐可以在“线上线下融合的多渠道零售商战略”的领航下,把握好中国零售市场的发展机遇,不断发挥自身的优势,可以为公司业务带来可持续的增长动力,并为股东创造更高的回报。
(2)借助知名第三方平台:传统行业可以借助比较知名的第三方互联网平台来开展O2O业务,如大众点评、拉手网、窝窝团等。笔者认为,与其联手,实现加盟企业和分站系统的完美结合,借助第三方互联网平台的庞大用户流量,迅速推广自身的品牌和商品,为自己带来客户,是比较节省成本的一种方法。
(3)建立小型的网上商城:通过建立小型的网上商城,开展各种类型的促销、预付款等消费形式,线上销售、线下服务,这样的方法比较适用于本地化的企业和消费群体比较集中的企业。
专家提醒
再次强调,并非所有的传统企业都适合O2O模式,入驻前要考虑清楚自己的产品是不是已经形成了规范化、标准化,在线上开展销售的同时会不会影响原有的线下渠道,同时需要看清楚市场中的消费人群,是否会从事网络购物,只有这些问题都清晰了,才能做进一步的O2O发展规划。
O2O模式最重要的特点是:推广效果可查,每笔交易可跟踪。详细介绍如下。
1.对于商家而言
能够获得更多的宣传和展示机会,吸引更多新客户到店消费。推广效果可查、每笔交易可跟踪。掌握消费者的数据,大大地提升对老客户的维护与营销效果。通过与消费者的沟通、释疑,可以更好地了解他们的心理和需求。通过在线有效预订等方式,可以合理安排经营,并节约不必要的成本,对拉动新品、新店的消费更加快捷。降低线下实体店对黄金地段旺铺的依赖,大大减少租金支出。
2.对于用户而言
获取更丰富、全面的商家及其服务的内容信息;更加便捷地向商家进行在线咨询,并可以随时预订;获得相比线下直接消费较为便宜的价格。
举个例子,快周五了又该出去聚餐了。用户登录团购平台,并挑选本地美食,根据自己的喜好,选择了美食标签,最先看到的是最新的团单,用户看中了一单火锅的团购,点击进入详情页,可能发现该团购并不十分吸引人,但此时用户会注意到页面上有一栏“猜你喜欢”的栏目。该栏目不仅有火锅单品,还有用户平时经常购买的川菜类单品,虽然优惠的力度参差不齐,但至少都有优惠。在经过进一步的栏目对比之后,用户选定了排在第七位的“海底捞”火锅,它的优惠力度很大,且菜品设置合理,而且去过的用户反馈也极佳。于是用户最终购买了这单“海底捞”火锅,同时通过平台或电话预订了座位。
周五一到,用户到店消费。消费过后,用户觉得该店的确非常不错,于是给了“海底捞”一个5星的评价。“海底捞”因为这颗5星排名得到了提升,同时这个评价也为其他用户提供了更丰富的商家信息。如图1.4所示为“海底捞”火锅评价体系。
图1.4 “海底捞”火锅评价体系
从以上整个流程来看,O2O模式给用户提供了最佳的选择和最新的体验,让用户省力更享受、省钱更方便。
3.对于O2O平台本身而言
O2O平台与消费者的日常生活息息相关,能给消费者带来便捷、优惠,并能提供消费保障等,从而吸引大量高黏性用户;对商家有强大的推广作用及其可衡量的推广效果,并且可吸引大量线下生活服务商家加入;产生数倍于C2C、B2C的现金流;具有巨大的广告收入空间及形成规模后更多的盈利模式。
O2O是一个很广泛的概念,作为一种全新的商业模式,在国内外都很难找到可遵循的分类标准,目前比较普遍的分类标准是根据本地服务的介入程度来划分的。按照此标准,O2O可以分为轻型O2O和重型O2O。
1.轻型O2O本地服务
互联网的本质是带给人们更加便利及快捷的服务,目前有四大基本形态:门户及搜索等信息平台解决人与信息的关系,SNS等社交平台解决人与人的关系,电子商务平台解决人与商品的关系,而本地生活消费平台(即O2O)解决人与服务的关系。
图1.5 大众点评的O2O团购路线图
轻型O2O本地服务介入程度浅,例如大众点评、布丁优惠券、美团、摇摇招车、易到用车等,它的优势是资产相对较轻、网络型应用、易于跟踪数据、流量购买相对容易、团队构成单一、文化冲突较少。
轻型O2O面临的挑战是对服务体验缺少真正的控制,容易进入同质化竞争,初期商家合作中议价能力较低,佣金获取面临一定的挑战。
例如,大众点评网的触角延伸到了线下的传统商铺,开始涉足线下商品的O2O团购。大众点评的O2O团购用户,可在店内试穿后通过手机扫描二维码进入大众点评团购页面在线购买,如图1.5所示。
大众点评的O2O团购实际上跟虚拟团购业务没有什么本质的区别,只是把虚拟业务换成了穿戴这类的实物,并且让消费者主动来到店铺。想象一种场景,当某个消费者来到一个台球室,掏出手机开始团购这个台球店铺的团购券时,同样可以立刻购买,立刻体验。
大众点评的做法对传统商家而言,最直接最明显的是为其减少了物流配送环节的费用,商家可以用这部分节省的费用摊销店铺的租金成本,进行打折。
专家提醒
从本地生活消费来讲,互联网服务的对象就是消费者和店家,而消费者有三大需求:找信息、找优惠和享受服务。移动互联网对大众点评最大的价值在于,它是形成O2O闭环的关键。这就好比物流对于电子商务的意义,电商和O2O都连接“买卖”双方,电商是“零售+物流”,物流把商品带到消费者家里;O2O是“服务+移动”,即“移动把互联网带到了服务中”。
2.重型O2O本地服务
由于线下服务业的标准化程度低、规范化程度低、从业人员IT水平低、业务定位随时间和市场改变等因素,导致重型O2O本地服务的出现。重型O2O本地服务的介入程度较深,例如安居客、美餐、神州租车、到家美食会等。
重型O2O主要是以庞大的线下品牌商户联盟,以及为消费者提供大量现金券优惠、折扣优惠、推广活动、增值服务等,以二维码以及VIP会员卡为纽带,吸引庞大的消费者去线下进行实体消费,并以现金优惠券、线上活动等线上推广,实现把线上消费人群,向线下的消费引导。
重型O2O模式的核心首要是商户,其次才是消费者,一旦拥有了强势的商户群体,借助商户群体与平台结合的营销手段,就可以为消费者持续提供优惠及增值服务,从而利用传播、营销、推广等手段实现消费者引导。重型O2O的侧重面在于线下的营销。
重型O2O的优势包括对服务体验有较强的控制和保障,在商家合作中有较强的议价能力,能很快收到佣金,能提供个性化服务,而且不易被复制。重型O2O面临的挑战主要包括实体资产比重大、规模化难度大、推广有较大限制、团队构建难度高等。
例如,2010年4月成立的到家美食会,是国内领先的O2O电子商务网站,提供一站式订餐及配送的服务平台,它与另一个美餐网的O2O模式有很大的区别。如图1.6所示为到家美食会重型O2O服务平台。
图1.6 到家美食会重型O2O服务平台
与到家美食会相对的美餐网可以说是一个标准的轻型O2O模式,主要针对线上,提供大量相关信息。这种模式的优点是资产较轻、前期容易推广和积累用户;缺点是服务不可控,容易被复制。
而到家美食会作为典型的重型O2O模式网站,强调线下服务和信息流的建设。到家美食会建立了非常强悍的地面部队,规定所有送餐全部由到家专业的员工进行配送,并且还统一服装、车辆、服务,甚至连食品包装和保温都想得非常周到。同时到家美食会的IT系统能跟踪到每个订单的情况。
这种重型O2O模式在前期可能会遇到发展速度较慢、人员成本较高的问题,但盈利模式较为清晰,在未来的发展中可能更有竞争力。
在笔者看来,到家美食会应该建立一个对订单信息进行全面分析的系统,以便做更有针对性的营销,提升用户的消费频率。到家美食会是做家庭用餐的,必须知道用户的准确位置,这样才能在推广的时候兼顾到物流。比如某个区域的订单很多,但是覆盖的餐厅和物流配送队伍却不够,这时候就应该重点去那个区域做推广,让相近的餐厅增加更多的订单,并且缩短配送距离。
与此同时,到家美食会还必须做好本地生活服务,只有把重要的点覆盖完了才能形成一个面,是一个由点到面的过程。而且能不能开下一个点,和这个点没有关系,更多的是取决于它有多少开下一个点的资源。有人管理这个点吗?商务团队是不是抽得出手来谈商家?这些都是做本地生活服务必须考虑的问题。
O2O与传统的电子商务有很大的区别,传统的电子商务主要包括B2C、B2B以及C2C三大模式,如图1.7所示。
图1.7 传统电商模式的划分
B2B:B2B(Business to Business)是企业对企业之间的营销关系,它通过B2B网站将企业内部网与客户紧密结合起来,通过网络的快速反应,为客户提供更好的服务,从而促进企业的业务发展(Business Development)。比较知名的B2B网站有阿里巴巴、慧聪网、Makepolo、企汇网等。
B2C:B2C(Business to Customer)电子商务是以互联网为主要手段,由商家或企业通过网站向消费者提供商品和服务的一种商务模式。B2C模式节省了客户和企业的时间和空间,大大地提高了交易效率,特别对于工作忙碌的上班族,这种模式可以为其节省宝贵的时间。目前国内市场上的主流B2C电商品牌当属天猫商城、京东商城和凡客诚品了。
C2C:C2C是指个人与个人之间的电子商务。C指的是消费者,因为消费者的英文单词是Customer(Consumer),而C2C即Customer(Consumer)to Customer(Consumer)。比如一个消费者有一台旧电脑,通过网络进行交易,把它出售给另外一个消费者,这种交易类型就称为C2C电子商务。比较知名的C2C网站有淘宝网、拍拍网、易趣网、一拍网、百度有啊、D客商城等。
如图1.8所示,可以看出传统的电子商务有很大的局限性,很多日常消费项目无法通过快递公司装到包装盒里送到消费者家中,而这些服务正是O2O模式的根基。O2O通过打折、提供信息、服务预订等方式,把线下商店的消息推送给互联网用户,从而将他们转换为自己的线下客户,这就特别适合必须到店消费的商品和服务。
图1.8 传统电子商务的局限性
虽然O2O模式与B2C、C2C一样,均是在线支付,但不同的是,通过B2C、C2C购买的商品是被装箱快递至消费者手中,而O2O则是消费者在线上购买商品与支付后,需去线下享受服务。例如机票类、旅游类都可以在线上进行消费,线下进行服务。O2O是支付模式和为店主创造客流量的一种结合,对消费者来说,也是一种新的“发现”机制。O2O模式吸引的资金区别于增值服务以及实物B2C营销模式的最关键点在于,O2O模式所预期的现金流来源于用户现实生活,即具有持续性、刚性。如图1.9所示为O2O与B2C、C2C的范围比较。
图1.9 O2O与B2C、C2C的范围比较
总的来说,O2O模式和传统电子商务模式最大的区别就是:一种是把消费者从线上带到线下消费,一种是把线下的群体带到线上消费,如图1.10所示。
图1.10 O2O的特点
专家提醒
笔者认为,O2O和B2C、C2C的区别在于:O2O是消费者在线上购买商品与服务后,到线下享受服务;B2C、C2C是在线支付,购买的商品会塞到箱子里通过物流公司送到消费者手中。O2O和团购的区别在于,O2O可以是独立的网上商城,而团购只是商家推出的低折扣的临时性促销。
O2O营销模式又称离线商务模式,是指线上营销和线上购买带动线下经营和线下消费。O2O通过打折、提供信息、服务预订等方式,把线下商店的消息推送给互联网用户,从而将他们转换为自己的线下客户,这就特别适合必须到店消费的商品和服务,比如餐饮、健身、看电影和演出、美容美发、摄影等。
腾讯凭借微信,一举在移动端占据了巨大的用户资源。2012年8月开始大力推广公众平台,同时微信二维码也得到了推广。目前在不少餐厅,已经有到店扫二维码关注餐厅账号获得优惠的服务出现了。淘宝本地生活已经运营了一段时间,并开始在一些城市的部分领域初见成效,此外2012年11月淘宝APP(Application,应用)推出了“查查附近的人在买什么”的功能,说明淘宝开始进行一些移动端线上线下互动的尝试。如图1.11所示,为淘宝APP的“查询附近人的买什么”的功能。
图1.11 附近人都在买什么
百度成立了LBS(Location Based Service,基于位置的服务)事业部,正是瞄准了移动互联领域的种种机会。以高德为代表的地图服务提供商,开始依托强大的地图数据,整合线下资源企图搭建基于POI(Point of Interest,兴趣点)点的服务一体链条。在未来的一段时间,从不同角度入手的商家们,将分别在自己优势的基础上大显身手。
虽然现在很多企业都在采取各种方式进行线上线下互动的尝试,试行O2O模式,但是在这种模式发展的同时,许多人也会有这样一个疑问:对于线下商家来说,O2O之路该以什么作为起点呢?对于这个问题,笔者将以陌陌的发展历程为例,来解答关于O2O的起点疑惑。
在笔者看来,互联网企业企图“摧枯折腐”般改变传统行业的气势,就如同当年工业革命时,人类面对自然的那股无与伦比的傲气,但实际情况远比想象中的要复杂和困难。正如同改造自然需要向自然鞠躬,革新传统行业也需要遵循已经存在多年的规律。Offline to Online不仅指用户需要从线下到线上,而且需求也应当产生于线下,同时采用线上方式优化。从这个意义上讲,O2O的起点更应当集中于线下。
如果说微信的O2O偏重于个人消费,使用场景更多的是单个人对线下商家的选择;那么陌陌的O2O则是偏重于群体消费,使用场景更多的是两个人或一个群体对某线下商家的选择,并且能将线上关系成功的延伸到线下。例如,基于地理位置的移动社交产品陌陌发布4.1版本增加了“发现”板块,板块内除整合“附近群组”、“附近留言”功能外,首次推出“附近活动”功能,如图1.12所示。
图1.12 陌陌的“发现”板块和“附近活动”界面
专家提醒
用户可以通过地理位置查找最新活动,活动分为音乐、戏剧、电影、聚会、讲座、展览、其他七大类,同时包含活动时间、地点、距离、价格等相关信息。该功能的推出让用户通过手机便可便捷地查看、参与并分享附近活动。用户参与附近活动后,好友可以动态查看相关信息,同时用户也可以通过陌陌、微博等社交网站邀请好友一同参加。
如果说交友平台让陌陌从0做到1000万,那么让陌陌从1000万跳跃到5000万的,正是看上去并不起眼的群组功能。这种群组功能让陌陌的竞争能力、发展空间和商业化可能性提升了不止一个层次。
另外,陌陌推出的“附近活动”可以清晰地看到O2O接下来的发展道路,那就是以地理位置为核心发现周围的优质商家。无独有偶,美国最大的点评上市网站yelp同时也在自己的手机客户端推出了“Near BY”功能,如图1.13所示。之前他们的使用流程是找餐馆看评论然后看位置,而新功能则是按照位置找餐馆看评论。
图1.13 yelp在自己的手机客户端上推出了Near BY功能
专家提醒
在Facebook上,每月有近2.5亿条状态更新是带有地理位置信息的。在最新发布的Facebook应用中,也新增了Near BY功能,从而正式开始利用这些庞大的数据。通过Near By,用户可以查看附近的朋友去过或推荐过的酒吧、超市、餐厅等。
因此,如果陌陌做O2O的话,也会有不少属于自己的优势,如表1.5所示。
表1.5 陌陌转型O2O的优势
根据陌陌的官方数据,目前陌陌群组出现最频繁的三个搜索关键词分别是:LOL、麻将、交友。对这个数据稍微解读一下,就可以发现一个很有趣的现象:LOL群组背后所代表的是学生群体,这些群组主要出现在大学城和高校附近;麻将群组则一般位于相对成熟的住宅区和公寓小区;至于交友,群组成员大多数都是大中型商圈的城市白领和蓝领。这一方面说明了陌陌群组的确已经全面渗透到90后的学生群体和80后的上班族群体中,并深深地扎根在高校、小区、商圈等城市中人流量最集中的地方;另一方面,这些基于兴趣图谱形成的群组绝大部分都与线下活动紧密相连,正是这一点,展现了陌陌开拓O2O商业模式的可行性。
从陌陌、腾讯、淘宝和百度等企业如火如荼的O2O发展模式可以预见,在未来的一段时间,从不同角度入手的巨头们,将分别在自己优势的基础上,不断瓜分市场,同时形成相对激烈的竞争,传统行业的O2O发展,终于让巨头们更近距离地聚到了一起。
互联网巨头们在O2O市场上投入了大量资本,这些资本能够建立起足够灵活的平台,形成活的生态圈,在每一个垂直细分领域,甚至不同的城市,都会产生各式各样的产业链。也就是说,巨头建立平台,平台上有成千上万的不同背景的人各展其才,提供成千上万的服务,才是将来O2O领域的繁荣景象。
那么,我们如何借助这些成熟的O2O平台,来走好属于自己的O2O之路的第一步呢?其实,国内已经有了不少优秀案例:“饿了么”从长三角高校开始,逐步扩大送餐范围,到目前已经覆盖到多个大中型城市;“易到用车”针对大城市打车难的问题,提供服务使得用户可以通过APP叫车,目前价格已经能与出租车形成竞争关系;各类电影票应用和服务,则针对用户“选座”的需求,提供服务,吸引用户使用线上工具,享受更便捷、贴心的服务;以及前面提到的陌陌“附近活动”……
这些由互联网创业者开创的服务,实际上都是针对传统行业存在的明显不足进行的改进,能够获得用户足以证明这一点。O2O现阶段更多的是一个概念和实践,如果说传统的互联网是大海,那么线上线下结合的O2O则是广阔的天空。
O2O模式是什么呢?简单地说就是把线上的消费者带到现实的商店中去,通过在线支付购买或者预订线下的商品和服务,然后再到线下去享受服务,所以说O2O模式的核心就是:在线支付。
研究数据显示,即使在电子商务最发达的美国,线下消费的比例依旧高达92%。TriaPay创始人Alex Rampell在描述庞大的线下消费模式时举例说:“普通的网络购物者每年花费约1000美元,假使普通美国人每年的收入为4万美元,那么剩下来的39000美元到哪里去了?答案是,大部分都在本地消费了。人们把钱花在了咖啡店、酒吧、健身房、餐厅、加油站、水电工、干洗店和发廊了。”这不仅仅是因为线上的服务不能装箱运送,更重要的是快递本身无法传递社交体验所带来的快乐。
O2O模式可以快速地将线下商品及服务进行展示,并提供在线支付“预约消费”,这对于消费者来说,不仅拓宽了选择的余地,还可以通过线上对比选择最令人期待的服务,以及依照消费者的区域性享受商家提供的更适合的服务。如果不采用O2O模式,没有线上展示商品及服务,也许消费者会很难知晓商家信息,更不用提“消费”二字了。另外,目前正在运用O2O摸索前行的商家们,也经常会使用比线下支付更为优惠的手段吸引客户进行在线支付,这也为消费者节约了不少费用。
对于本地商家而言,在线支付使原本线上广告的成效可以直接被转换成实际的购买行为,由于每笔完成的订单在确认页面都有“追踪码”,因此商家在更为轻松地获知在线营销的投资回报率的同时,还能一并持续深入地进行“客情维护”。其次,O2O是一个增量的市场,由于服务行业的企业数量庞大,而且地域性特别强,很难在互联网平台做广告,就如同百度上很少出现酒吧、KTV、餐馆的关键词,但O2O模式的出现,让这些服务行业的商家们也可在线上展开推广。
O2O模式在一定程度上降低了商家对店铺地理位置的依赖,减少了租金方面的支出。对消费者而言,通过O2O了解丰富、全面、及时的本地商家的产品与服务信息,能够快捷筛选并订购适宜的商品或服务,且价格实惠。当然,这个对于同城来说更是一个不错的发展方向。
例如,要在一个陌生商圈里想找家咖啡馆,只需打开手机上的APP客户端进行搜索就行,还能下载这家咖啡馆的优惠券获得消费折扣,既方便又省钱,这就是典型的O2O模式应用场景。
如今,移动支付时代已经来临,笔者认为,任何行业的资金流动都会在移动终端占有越来越大的比重。从智能手机以及移动支付占比的情况来看,国内市场与发达国家市场几乎是站在同一起跑线上,这也是我国互联网应用在移动端实现“弯道超车”的一个重要领域。如图1.14所示为2013—2014年一季度中国第三方移动支付市场的交易规模与增长率。
图1.14 2013—2014年中国第三方移动支付市场的交易规模与增长率
随着移动通信设备的渗透率超过正规金融机构的网点或自助设备,以及移动通信、互联网和金融的结合,未来几年将是移动支付产业取得突破式发展的关键时期,整体市场会迎来三个浪潮,如表1.6所示。
表1.6 移动支付的三个浪潮
营销学中说,“用户在哪里,我们就在哪里。”随着用户将越来越多的时间从互联网转向移动互联网,互联网企业的机会也转向了那里。并且,移动互联网可以有更大的空间,可以开发出更多新鲜的应用。
例如,美国最大的移动支付公司不是PayPal,而是苹果。据悉,苹果共有4.35亿绑定银行卡的用户群体。使用过的人就会明白,苹果就是利用银行卡和iTunes账户的绑定来完成交易的。业界有人预测,如果苹果未来能达到一万亿元的交易规模,靠的就是移动支付。而快捷支付也是利用支付账户与银行卡的绑定来完成的,它可以将支付的成功率从60%增长到90%。
然而,快捷支付虽能助力第三方支付,尤其是移动支付的普及。但最后能促使移动支付爆发的,必然是O2O模式的成熟,因为用户需求才是驱动增长的根本。从表面上看,O2O的关键似乎是网络上的信息发布,因为只有网络才能把商家信息传播得更快、更远、更广,可以瞬间聚集强大的消费能力。但实际上,O2O的核心在于在线支付,一旦没有了在线支付功能,O2O中的Online不过是替他人做嫁衣罢了。就拿团购而言,如果没有能力提供在线支付,仅凭网购后的自家统计结果去和商家要钱,往往会使双方因无法就实际购买的人数达成精确的统一数据而产生纠纷。
在笔者看来,在O2O庞大的市场规模下,即便只占有1%的市场份额,甚至千分之一,都可能成为一家上市公司。支付是O2O模式面临的最大难题,而在线支付恰恰就是“突破口”。国内第三方支付机构整合多家银行支付网关接口,凭借享有“在线开户”待遇以及信用担保机制创新等多方面业务优势。目前,国内业务规模排名前两位的第三方支付公司是支付宝和财付通,第三方支付平台的市场占有率如图1.15所示。
图1.15 第三方支付平台市场占有率
专家提醒
据最新公布的一份数据,2013年中国第三方移动支付交易规模同比上涨700%。仅仅是支付宝平台的付款便超过9000亿元,该数据已经超过美国的PavPal,支付宝已经成为全球最大的支付平台。
手机下单、手机支付在很多领域已是平常事。但线下购物、线上花钱的“O2O移动支付”却依然是新鲜事物。目前,支付宝与线下卖场上品折扣共同推出移动支付服务,消费者在商场购物时,只要使用安装支付宝客户端的手机拍摄商品二维码并完成支付,即可提货离开,免去往返收银台和排队的辛苦。这是支付宝进入O2O支付领域后,首次与商场进行合作,这种“线下购物,线上付款”的方式也颇得用户的关注和业界的认可。
移动支付在O2O推进过程中主要解决平台运营商收益问题,激活平台运营商的利益保障;把顾客冲动型消费转化为真实消费力,提高消费转化率。随着移动支付标准清晰化,未来移动支付将进入高速成长期。
移动支付不仅是支付本身的完成,是某次消费得以最终形成的唯一标志,更是消费数据唯一可靠的考核标准。尤其是对提供Online服务的互联网专业公司而言,只有用户在线上完成支付,自身才可能从中获得效益,从而把准确的消费需求信息传递给Offline的商业伙伴。在以提供服务性消费为主,且不以广告收入为盈利模式的O2O中,在线支付更是举足轻重。
移动在线支付的成熟与不断发展,对于O2O,尤其是移动互联网时代的O2O具有重要的促进作用。如今,消费者只要带着手机,就可完成买早餐、坐地铁、买报纸等一系列工作。当随身携带的手机能解决一切支付问题时,也就说明O2O已融入消费者生活的方方面面。
根据Online对Offline(即互联网对用户消费链)的渗透程度不同,可以将O2O分为不同层级的不同模式。不同层级的O2O模式,对平台的运营门槛要求不同,同时平台对线下服务企业以及消费者产生的价值也不同。
用户的消费链包括五个环节:查找及对比信息——确定商家——预约座位——点菜——付钱。根据这五个环节,可以把O2O的营销模式分为以下三种。
1.做口碑的O2O模式
这种平台汇聚了大规模的人气,通过消费者的口碑进行传播,达到了为商家宣传的目的,其涉及用户消费链的前两个环节,如点评模式。
汇香坊化妆品品牌近几年发展快速,成为行业创新和发展的一个亮点。汇香坊突破传统化妆品行业发展模式,推出了行业独创的O2O模式,抢滩中国化妆品市场,汇香坊已经领先同行,并引起消费者的关注。
汇香坊在推动企业向前发展的同时,也注重品牌形象和消费者口碑的建设,不断推出的新产品俘获了年轻消费者的心。在品牌口碑度不断增强的同时,汇香坊已经成为年轻消费者喜爱的品牌。如图1.16所示为汇香坊做口碑模式。
图1.16 汇香坊做口碑模式
2.做预约的O2O模式
这种平台作为餐馆的预订渠道之一,可以帮助餐馆分销座位,但只涉及位子的预订,不涉及点菜及支付环节,如订餐小秘书、饭统模式。此平台涉及用户消费链的前三个环节。
订餐小秘书是一个强大的独具特色的网站平台。在这个平台上,注册用户可以方便、快捷地在线预订座位,享受餐厅的优惠促销。订餐小秘书美食商城依托订餐小秘书强大的美食资源,提供最新最全的上海特色美食优惠信息,并承诺随时退款、余额退款。这种全新的温馨体验的预约模式为其发展带来了新的契机。
3.全消费链的O2O模式
这种平台通过帮助商家开设网络店铺,将实体店铺全面搬到互联网上,从而实现了24小时不打烊,全消费链的O2O模式,如千品网模式。由于只是变化了消费者与商家的沟通渠道,而沟通的内容不变,所以此平台涉及整个消费链的五个环节。
以上三种营销模式都会对商家的发展产生无限的价值,但就这三种营销模式进行比较,哪一种模式的营销效果最好,还需要进一步分析,具体如表1.7所示。
表1.7 三种O2O模式的价值体现及运营门槛
由表1.7可以看出,全消费链的O2O模式,对商家产生的价值最大,营销效果的可衡量性最高,但同时也决定了这种模式的运营门槛最高。而千品现金券的模式,可以很好地解决全消费链模式下,O2O平台对于消费者的运营门槛,因为现金券模式可以将点菜环节放到线下,用户到实体店铺点菜,消费后再用现金券完成支付,既保障了用户的利益,又实现了线上销售产品的标准化。
对于O2O的整个商业模式来说,交易和购买环节是其得以存在的一个非常核心的环节。如果只是一个纯网络媒体平台,那么也就意味着它只在信息流方面与用户进行交互,提供相应的信息,但并不介入到交易中去。如果是一个交易平台,就是要介入到交易中去,完成交易和购买动作,如图1.17所示。
介入交易购买的O2O又可以分为以下两种情况。
在线预付:也就是在实际的交互使用和体验之前就发生支付行为。比较典型的像团购、无线“一号店”等。
到店付款:在货到之后或到现场之后付款。采用到店付款模式的也有很多,最典型的像携程网,消费者到达选定的酒店之后,才支付相应的款项,这就属于到店付款的模式。
图1.17 O2O的交易形式
随着O2O模式的发展,已经有越来越多的商业模式,来丰富这种平台化机制,但是支付环节仍然面临着许多挑战。
例如,“今夜酒店特价”的整个商业模式都非常好,但最大的挑战就在于支付。因为“今夜酒店特价”采用的是用户在手机上直接支付预定的模式,这是保证其获得酒店尾房的关键一环,也是整个商业模式得以顺畅运转的关键一环。
当然,这种支付方式对用户提出了高要求,用户需要有支付宝客户端以及银行卡的支持,而且还需要用户能够熟练地使用手机支付并且有这样的消费习惯。从目前来看,虽然有数十万用户下载了“今夜酒店特价”的APP,但是真正使用了这个平台进行消费的用户,仅占10%,相当多的用户都卡在了支付这个环节。
因此,在这个交易过程中需要O2O商家与第三方支付公司、应用程序商店平台、终端厂家不断地磨合和改善。例如,上海翼码的电子凭证就是很好的O2O交易方式,即消费者在线上订购后,会收到一条包含二维码的彩信,凭借这条彩信到服务网点经专业设备验证通过后,即可享受对应的服务,如图1.18所示。这一模式很好地解决了线上到线下的验证问题,安全可靠,且可以自动在后台统计服务的使用情况,在方便了消费者的同时,也方便了商家。
图1.18 二维码电子凭证
伴随着O2O模式的发展在交易和购买过程中对移动支付的巨大的需求,国外的一些互联网企业也纷纷推出了自己的支付战略,如表1.8所示。
表1.8 国外互联网企业的支付战略
图1.19 Google钱包
笔者认为,按当前的趋势发展下去,O2O在交易和支付领域的创新,将带动整个移动互联网产业电子商务水平的巨大飞跃。
在利用O2O平台发展的同时,要规避以下五个误区。
1.误区一:O2O就是线上到线下
O2O不仅仅包括线上到线上的模式,而且也可以是“线下到线上”。对于已经错过了最好发展时机的传统企业来说,目前的任务就是如何从线下发展到线上,在线上“圈”到属于自己的领地,并后发制人。
O2O可以用互联网的方式改造传统企业的生产关系,但O2O领域既要有传统产业(线下)的基因,又要有互联网(线上)的生产关系,才有可能成功转型。
2.误区二:在广告上放几个二维码就是O2O
作为一种伴随着移动互联网的兴起而火热起来的工具,二维码的确能够满足人们很大的信息需求。二维码给那些O2O创业者们提供了更好的渠道工具,大量的二维码借势成为O2O创业者们的得力助手。因此,大家都产生了一种误区:做二维码就是O2O。
如今,很多企业误认为在广告上加了二维码就是O2O营销,消费者一扫码就是打通了O2O闭环,然后满大街满门店都放满了各种二维码,可是没有消费者的场景,没有消费者需求驱动,没有消费者的接触点触发,根本没有人扫码。
可见,二维码不全是O2O, O2O也不全是二维码。二维码只是一个信息载体而已,无论是电子名片,还是下载展示的网页链接,二维码只是一把让你打开一扇你想要进入的大门钥匙;而O2O代表的是一种新生代消费习惯,用户可以通过线上和线下获知信息、享受服务,然后在线上或者线下进行金融交易。
3.误区三:O2O就是线上购买,线下到本地享受服务
虽然O2O刚起源的时候的确是这个意思,但是现在的O2O并没有这么简单。如今,在线购买只是O2O的方式之一,O2O还包括各类营销活动,线上作为营销引流的渠道,而线下作为营销业务的落地执行。
4.误区四:移动支付就是O2O
在移动支付、第三方支付的鼓吹下,很多企业以为只要有了微信支付、支付宝等在线支付工具,就是实现了O2O的闭环。其实这种想法是错误的,就算真的存在O2O闭环,那也只也是微信和阿里的内部闭环,与其他企业没有任何关系。
传统企业只有依托微信、支付宝等支付工具来实现快速向线上渗透,占领移动互联网入口,获得流量;通过移动支付建立了线上线下的交易体系,激活现金流;通过移动互联网社交关系,进行传播和点评,才能形成完整的闭环。
5.误区五:O2O平台越多越好,O2O平台可以解决所有问题
很多企业为了跟进O2O的潮流,盲目相信各种电商平台、移动电商平台、导航、团购网站等,在每个平台都占有一席之地,以为平台越多流量越大。其实结果恰恰相反,这样不但要花费大量的时间、金钱和人力,而且平台不可能解决你的所有问题,尤其是线下问题。
O2O平台的一边是海量规模的用户,另一边则是线下的资源,包括提供服务的实体资源以及提供商品的各类企业。O2O平台周边还包括其需要辅助性的支持力量,包括搜索引擎、LBS、支付、社交媒体等多方支持力量,多方商业力量构成了这样一个完整的生态体系。
因此,线下企业在选择O2O平台时切不可贪多求全,而应该根据自己的实际情况和平台在当地的运营情况来权衡。
O2O营销模式绝非新生事物,除团购外,携程网的酒店、机票预订服务,都可以看作是国内O2O模式的雏形。而随着移动互联网的快速发展,O2O的势头更加凶猛。
O2O模式的益处在于,订单在线上产生,每笔交易可追踪,展开推广效果透明度高,可以让消费者在线上选择心仪的服务,再到线下享受服务。但是,就营销方式来讲,O2O代表着一种营销逻辑的改变,商家语言和互联网语言的结合对O2O模式的成功至关重要。本书将介绍O2O的具体营销方式。
体验营销是指通过看(See)、听(Hear)、用(Use)、参与(Participate)的手段,充分刺激和调动消费者的感官(Sense)、情感(Feel)、思考(Think)、行动(Act)、联想(Relate)等感性因素和理性因素,重新定义、设计的一种思考方式的营销方法。
作为一种新的营销方式,体验营销已经逐步渗透到销售市场的各个角落。体验营销方式以满足消费者的体验需求为目标,以服务产品为平台,以有形产品为载体,生产、经营高质量产品,拉近企业和消费者之间的距离。这种营销方式到目前为止一共出现了五种营销策略。
(1)感官式体验营销策略:感官式体验营销是通过视觉、听觉、触觉与嗅觉创造和获得感官上的体验。通过这种体验能加深、增加和提升产品的附加值,引发消费者购买动机和购买欲望。
(2)情感式体验营销策略:情感式体验营销是在营销过程中,要真正了解哪些刺激可以引起消费者的共鸣,能自然地受到感染,触动消费者的内心情感,创造情感体验。其体验的范围可以是一个温和、柔情的情境,如欢乐、自豪,也可以是强烈的激动的情境。在“水晶之恋”果冻广告中,我们可以看到一位清纯、可爱、脸上写满幸福的女孩,依靠在男朋友的肩膀上,品尝着他送给她的“水晶之恋”果冻,就连旁观者也会感受到一种“甜蜜爱情”的体验。
(3)思考式体验营销策略:思考式体验营销是通过启发人们的智力,创造性地让消费者获得认识和解决问题的体验。它运用惊奇、计谋和诱惑,引发消费者产生统一或各异的想法。在高科技产品创造的宣传氛围中,思考着现实或未来的一切新奇、怪异或未知世界的神奇和魅力。这种体验营销被广泛使用。在好莱坞就设计了“魔幻世界”的场景,可以让你置身“追缴大毒枭”的实战现场,身临其境地进行氛围体验、环境体验、险情体验。
(4)行动式体验营销策略:行动式体验营销是通过偶像、角色,如影视歌星或著名运动明星来激发消费者的情感,使其生活形态予以改变;或者通过设计各种艰险环境和氛围,使消费者进入环境,或体验角色,或体验艰辛,或体验超然,或体验魅力,从而实现或扩大产品销售的营销策略。当前营销实战中的各种“拓展训练”多是采用这种方法。
(5)关联式体验营销策略:关联式体验营销包含感官、情感、思考和行动在外界因素的变化后引发的各种关联反映或关联变化,利用顾客在这种变化和反映中得到的体验,来促进市场开发和产品销售的一种营销策略。关联式体验营销特别适用于化妆品、私人交通工具、日常用品和眼镜产品的销售领域。
对于商家来说,掌握好以上五种营销策略会更有利于企业的崛起。体验营销的营销策略是商家发展的助力,要想让这种助力得到更有利的发挥,还必须把它运用到具体的行业中。关于具体行业的体验营销策略,笔者在此进行了简单的归类,如表1.9所示。
表1.9 具体行业的体验营销
人们基本的物质需求得到满足后,会追求更高层次的精神体验。这时,价格的高低已变得不再重要,重要的是有没有得到自己想要的精神体验。于是,体验营销也就顺理成章地成为行业发展的新趋势。而现在,这种体验完全可以挪移到网络上来,使用户在网上通过某种形式实现虚拟体验,刺激消费者的购买冲动,从而带动线下的直接购买行为。
Sweet&D-mousse(以下简称S&D)是美国一家采取体验营销方式进行经营的乡村派甜品店,由于店址远离市区,S&D在开店之初便采用了O2O电子商务模式,用户不仅可以在S&D官网购买糕点,也可以通过S&D的Facebook主页购买。
S&D成立之初为了提高影响力,特意寻找了一批互联网上活跃的美食客,然后给这些达人们邮寄S&D的甜点,并且会写一封真挚的邀请信:“你好,这些是我们手工烘焙的甜点,希望你能喜欢,我们也非常愿意得到你专业的点评,帮助我们更好地提高产品口味。”这些美食达人本身就是热于分享的社交狂人,于是收到甜点的美食客们纷纷在社交网站上传播S&D的产品使用体验,S&D也在一夜之间通过互联网被更多的人所知晓。
S&D通过O2O模式的线上互动闯关升级和线下产品业务体验两个部分,试图打造一种综合效应,以增强美食客的消费体验。区别于以往的单向产品概念灌输,S&D在活动中与用户建立了更为个人化的互动,向消费者提供一种细致、体贴的服务。这种独特的体验营销方式,为品牌带来了口碑,并且迅速进行口碑传播,使S&D走上了崛起之路。
笔者认为,S&D抓住了行业O2O契机,率先启动了大规模的互动式体验营销活动,“改变”了传统的运营商竞争格局。该体验活动的亮点很多,不仅吸引了美食客积极参与,而且还通过美食客这些本身就具有影响力的人创造出更大的影响力。
在笔者看来,体验式营销不同于其他营销的关键点在于体验式营销把消费者看作是理性与感性的结合体,突破了对“消费者就是理性的”的假设,让消费者在消费前、消费中、消费后进行全过程体验。S&D不仅让消费者在消费前和消费中得到完美的产品体验,还让消费者在消费后提供贴心的售后体验,如赠送精美小礼品等。
专家提醒
企业全力塑造的顾客体验应该是经过精心设计和规划的,即企业要提供的顾客体验对顾客必须有价值并且与众不同。也就是说,体验必须具有稳定性和可预测性。此外,在设计顾客体验时,企业还须关注每个细节,尽量避免疏漏。
直复营销起源于美国,1872年,蒙哥马利·华尔德创办了美国第一家邮购商店,标志着一种全新的营销方式的产生,但直至20世纪80年代以前,直复营销并不被人重视,甚至被看成是一种不正当的营销方式。进入20世纪80年代以后,直复营销得到了飞速的发展,其独有的优势也日益被企业和消费者所了解。
传统营销涉及推销费用、广告媒体费用、仓储费用、渠道费用等,管理和销售成本十分之高,而直复营销在一定程度上费用降低了、效率提高了。
直复营销剔除了中间商加价环节,降低了整体顾客成本;而且相比较逛街购物,现代人更愿意把宝贵的时间投入到工作、学习、交际、运动、休闲等更有意义的事情中,而直复营销电话(或网络)订货、送货上门的优点为顾客的购物提供了极大的便利。通过直复营销,生产商还可以根据每位顾客的特殊需要定制产品,从而满足顾客个性化的需求。
直复营销,源于英文词汇Direct Marketing,即“直接回应的营销”,简称直销。美国直复营销协会如此定义直销:运用一种或多种广告媒介在任意地点产生可衡量的反应或交易。直复营销是个性化需求的产物,是传播个性化产品和服务的最佳渠道,它的整合传播系统如图1.20所示。
图1.20 直复营销整合传播系统
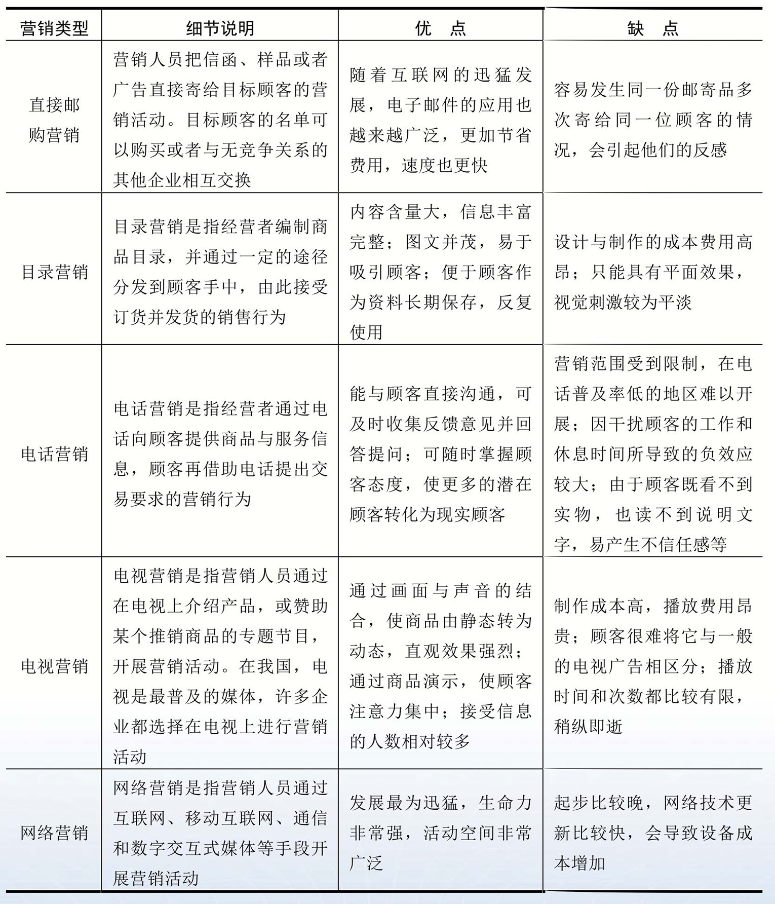
直复营销分为直接邮购营销、目录营销、电话营销、电视营销、电脑网络营销等,如表1.10所示,随着电子商务的蓬勃发展,除电脑网络营销处,其他的方式已逐渐式微。
表1.10 直复营销的类型
直复营销的关键点是受众的精准性。而在移动互联网时代,以LBS为基础,“任意地点”不再任意,而是变为有针对性的地点。商家完全可以实现在特定地点向消费者发出“购买邀约”。
在O2O时代,直复营销的体验也正在发生改变。直复营销和其数据库关注的是每个消费者和潜在消费者的行为,根据消费者过去的购买行为来预测未来的行为。这些信息是以个人为单位进行处理的,即使消费者数以万计,仍可用它对个人行为进行分析并作出决策。
例如,趣逛APP是由北京嘉宸联通科技有限公司研发的一款客户端软件,如图1.21所示。消费者在逛街时经常会遇到一些问题,比如想知道附近的卖场、购物中心的最新促销信息?想知道喜爱品牌的最新商品或折扣?是否不买东西也可以得到礼品?使用趣逛APP,可以帮助消费者轻松地解决这些问题。
图1.21 趣逛APP的界面
趣逛APP的主要功能如下。
用户到达趣逛合作商家,实现自动签到,自动获取积分。
用户可在趣逛合作商家享受特殊商品、优惠和便利服务。
兑换中心提供几十种时尚礼品,用户凭借积分轻松兑换。
内置上百个品牌、连锁超市和购物中心的最新促销折扣信息。
实时推送关注商家和品牌的最新促销折扣信息。
为用户推荐最受关注的消费热点和促销折扣信息。
GPS定位自动搜索周边各类品牌、连锁超市和购物中心。
其中,笔者认为趣逛APP最值得一提的是其结合了直复营销概念的自动签到功能。开发公司通过与北京多家购物中心及超市卖场达成合作,使消费者在安装了趣逛APP之后,在逛到合作商户区域时,会自动签到、获得虚拟奖励,并得到个性化的折扣信息或商品推送信息。趣逛APP之所以能实现这种功能,是因为运用了MQ100室内精准定位技术。
另外,趣逛为零售商家提供了更加精准、实效的移动营销解决方案。例如,其提供的“D投商家营销管理系统”可向趣逛用户投放商家的最新产品、促销活动等移动DM信息,商家也可根据时令、库存和消费需求随时调整营销策略。通过“D投商家营销管理系统”,零售商家可以查看广告信息的阅读数量、进店用户数量和消费数量。
情感营销就是把消费者个人情感差异和需求作为企业品牌营销战略的情感营销核心,通过情感包装、情感促销、情感广告、情感口碑、情感设计等策略来实现企业的经营目标。情感营销是塑造品牌个性的过程,让品牌具有独特的情感,从消费者的五官出发来思考情感品牌,从而得出情感品牌的五官要素模型。如图1.22所示为情感品牌的五官要素模型。
图1.22 情感品牌的五官要素模型
(1)情感包装:包装是半秒钟的广告。消费者在见到产品的那一刻即可通过包装来确定对这个品牌和产品的感情。如果包装是从美学的角度设计,具有独特性,消费者在第一印象中就能把她同其他产品和品牌区分开,使得这种品牌在消费者的心目中具有了独特的价值。就像跟人交流一样,第一印象非常重要。
(2)情感名字:对语音特征的研究表明,即使是讲不同语言的人也会将同样的情感联系起来,如悲伤的、不可靠的、活泼的和大胆的等。名字的语义和发音能唤起人们的某些欲望和情感。对一个品牌而言,一个好的名字是相当重要的。因此很多公司会雇用一批命名顾问的专家为品牌选择好的名字。良好名字的发音对消费者的刺激有利于消费者回忆起该品牌。
(3)情感品位:品位是品牌的抽象形式,她是在品质、品类的基础上深化出来的。不同的产品,不同的定位,品牌的品位是完全不同的。在情感品牌中,选择与之对应的品位相当关键,阳春白雪的品位是不能和下里巴人的产品结合在一起的,否则会让消费者在情感上产生冲突,从而拒绝使用该品牌。
(4)情感香味:香味是可以使人类大脑兴奋的刺激物,在香味的刺激作用下,人们会感觉到非常愉悦,并且在这种情况下容易作出很多购买决策以和这种感觉相匹配。在情感品牌的操作过程中,可以让品牌和某种香味结合在一起,特别是在化妆品的终端,情感香味尤为重要。很多消费者是根据终端环境来判断品牌的品位的。如果品牌的香味适宜会给消费者良好的印象,并能够促使消费者作出购买决定。
(5)情感故事:每个知名品牌都会有很多故事。这种故事会给消费者带来无限的联想,正是这种联想让消费者欣喜若狂、趋之若鹜。情感故事成为承载消费者情感的一种工具。如果能将这种工具运用得当,那么品牌就有无限扩张的潜力。因为在消费者的心目中,品牌故事被神化了。这种神化产生了丰富的联想,增加了消费者忠诚的可能性。
餐饮行业的“海底捞”就得益于情感营销,可以说情感营销成就了“海底捞”。在低附加值的餐饮行业,虽然家家都在喊“顾客至上”,但现实效果却并不理想。但以经营川味火锅为主的海底捞专注于细节,让每个顾客从进门到出门都能感受到“五星级”的享受:泊车有代客泊车;等位时有无限量免费水、虾片、黄豆、豆乳、柠檬水供给,有免费擦鞋、美甲以及宽带上网,还有各类棋牌供顾客娱乐;为了让顾客吃到更丰硕的菜品,还可以点半份菜;怕暖锅汤溅到身上为顾客提供围裙,为长发顾客递上束发皮筋,为戴眼镜顾客送上擦眼镜布,为手机套上塑料袋,当饮料快喝光时处事员自动来续杯;洗手间也有专人为你按洗手液、递上擦手纸巾;当要求多送一份水或者多送一样菜品时,服务员也会酌情给予回应。服务员不仅熟悉老顾客的名字,甚至还记得一些人的生日以及结婚纪念日。
服务员“五星级”的关心使得每一位顾客在内心深处感到欠了海底捞的热情债,因此,消费者们经常回头光顾,而且还处处辅佐海底捞进行宣传,带亲朋好友频繁光顾。海底捞自始至终的情感运作轻而易举地打开了消费者的心灵之门,如图1.23所示。
图1.23 “海底捞”的情感营销
笔者认为,要实现情感营销,广告主必须与消费者进行直接的情感沟通。无疑,现在的社会化媒介,不但增加了品牌与消费者之间互动的可能性,也大大地降低了互动的成本。各种情感营销正在悄悄“潜入”我们的生活,增加品牌知名度、维系消费者的用户黏性是情感营销最主要的效果,而在O2O语境下的情感营销甚至可以直接促成线下的消费行为。
当企业营销满足顾客情感因素时,就会引起顾客肯定性的内心体验——满意、愉悦、激情等积极的情感,使得顾客情感冲突得以消除并达到和谐状态,进而直接影响到顾客后期的购买行为。
在笔者看来,企业可以在品牌战略的指导下,利用O2O的社会化营销相互渗透和交锋,通过一系列情感化的品牌运作来影响和触动消费者心灵深处的琴弦,从而使品牌在消费者心目中形成独一无二的情感个性。
专家提醒
情感品牌的运作是一个系统的工程,需要企业从战略品牌的高度来看问题,首先从战略上规划出情感品牌的基本框架,然后从基本的框架出发,细化执行到每一个细节。只有从战略到战术逐层推进,并在具体执行过程中总结实践经验来反馈到战略制定中,才能形成一个闭环动态调节的情感品牌系统。完整的制度体系是保证情感品牌得以成功执行的关键因素。
数据库营销就是企业通过收集和积累会员(用户或消费者)信息,并经过分析筛选后有针对性地使用电子邮件、短信、电话、信件等方式进行客户深度挖掘与关系维护的营销方式,其核心工作是数据挖掘。
传统的广告形式(报纸、杂志、网络、电视等)只能面对一个模糊的群体,究竟目标人群占多少无法统计,所以效果和反馈率总是让人失望。正如零售商巨头约翰·沃纳梅克说过:“我知道花在广告上的钱,有一半被浪费掉了,但我不知道是哪一半。”数据库营销是唯一一种可测度的广告形式,广告主能够准确地知道如何获得客户的反应以及这些反应来自何处,这些信息将被用于继续扩展或重新制定、调整营销计划。网络数据库销售服务流程如图1.24所示。
图1.24 网络数据库销售服务流程
数据库营销是有别于传统营销方式的一种市场推广手段,在沟通上具有精准的特点,可以帮助企业将营销预算的浪费降到最低。由于建立了明确的目标客户数据库,企业在营销沟通上也能将沟通盲区尽可能控制在最小的范围。从产品推广、客户开发、客户维护的效果来看,数据库营销是更加有效的营销手段。
如果把传统营销手段与数据库营销有效整合,企业将能获得最大化的营销效果。事实上,很多知名的跨国公司,如惠普、IBM和戴尔等,都同时设有负责传统营销和负责数据库营销的职能部门。
广告、公关和大型的市场推广活动等传统整合营销手段在品牌的建设上具有优势,但由于花费巨大,通常,中小企业没有能力开展。对于目标客户数量有限或客户群较分散的企业(如B2B企业,客户大多分散在多个甚至数十个行业),传统营销手段性价比低,因此投入的预算往往也非常有限。其实,对这两类企业来说,所实施的营销活动只要能有效地覆盖目标客户群,哪怕只是重点目标客户群,或者在目标客户群内建立起其优势品牌形象,就已足够了。因此,从这个角度看,整合传统营销与数据库营销的推广模式更适合这两类企业。
以一家企业为例说明整合传统营销与数据库营销手段的意义。有一家B2B商业服务业企业,其目标客户是金融机构、高校、大型国有和外资企业以及某些政府机构,但总的目标客户不超过5000家,最核心客户为1000~2000家。这家企业在业务拓展上以销售为核心,但由于销售人员有限,基本上只能覆盖核心客户。同时,面对这样的高端客户群,品牌的建设自然不可或缺,但这家公司在品牌建设上以公关和事件营销为主,基本不投放硬广告。
事实上,这家公司所有的营销活动,只要能覆盖这5000家客户,营销活动就足够成功:不但产品的推广目标可实现,品牌建设的目标也可实现。然而,单纯依靠传统营销手段是无法做到这一点的。如果采取数据库营销,建立这5000家目标客户的数据库,就可以将营销信息送达目标客户。
例如,通过电子邮件营销方式,与顾客建立一对一的互动沟通关系,并依赖庞大的顾客信息库进行长期的促销活动。这一套数据库管理系统内容涵盖现有顾客和潜在顾客,可以随时更新顾客的动态信息,这对公司的营销活动起到了很大的作用。如图1.25所示为数据库营销项目管理流程。
在数据库营销项目管理流程中,我们可以看到,客户的数据库居于核心的位置。这是因为整合与清洗后的数据要放在数据库中,完善后的客户信息和营销活动反馈的信息也需要存放在数据库中;客户分析与客户细分是基于数据库的信息进行的;另外,利用客户分析的结果,从第三方采购更多的潜在客户数据也需要存放在数据库中;营销策略的制定与营销活动的实施同样离不开数据库的支持。因此,建立与维护好客户的数据库对数据库营销能否成功地执行至关重要。
图1.25 数据库营销项目管理流程
对于建设与管理客户数据库,笔者有以下几点建议。
(1)建立统一的数据定义与标准,保存需要的所有信息。
(2)对于从不同渠道获取的客户与潜在客户信息,必须进行数据的比对与筛选,必要时求助第三方专业服务公司。
(3)制订定期的数据清洗计划,更新或删除无效信息。
(4)让公司的每位相关同事,尤其是销售、客服部门的同事参与客户数据库的管理,他们往往能提供最新和更多的客户信息。
传统的营销手段如广告、公关和促销活动存在沟通盲区和成本浪费的缺点,数据库营销不但能有效地弥补这些的缺点,而且在开拓和管理客户上更具有独特的优势。如果能把传统营销手段和数据库营销手段有效整合,企业将能获得最佳的营销效果。一方面,在对客户数据库信息统计和分析的基础上,可以制定最佳营销策略;另一方面,借助数据库营销,企业可以将产品、品牌和其他营销活动信息送达目标客户,从而有效地推动营销目标的实现。
专家提醒
在消费者的需求呈个性化发展的大趋势下,笔者建议零售商应该学会收集、储存和分析大量的数据,并发挥这些数据的价值。基于大数据的业务模型将主导零售业未来的格局,大数据对零售业打破常规局面具有重要作用,能够帮助零售商们筛选信息、迎接挑战,并且利用技术为客户提供解决方案。