



逻辑为什么很重要?
什么是逻辑?通俗地说,逻辑就是把一颗颗珍珠串起来的那根线。很多人心中都有许多理念,像珍珠一样,可惜没有串起来,所以价值不大。零散的理念像散落的珍珠,没有逻辑的串联,不易表达也不好传递。
有逻辑才成系统,没有逻辑,思考与表达就容易混乱。小说和电影里都有主线、辅线,串联线索的就是逻辑。大脑是按线索记忆、理解、思考、推理、论证的,如果缺乏线索,就很难快速定向思考;如果缺乏线索,就很难理解记忆;如果缺乏线索,就无法推断论证;如果缺乏线索,就会迷失方向。逻辑是思维的方法,逻辑是大脑运行的规律,逻辑是大脑的使用说明书。
什么是逻辑?准确地说,逻辑就是思维的规律,逻辑学就是关于思维规律的学说。
逻辑思维(Logical thinking),指的是人们在认识事物的过程中借助于概念、判断、推理等思维形式能动地反映客观现实的理性认识过程,又称抽象思维。只有经过逻辑思维,人们对事物的认识才能达到对具体对象本质规律的把握,进而认识客观世界。
逻辑学是最古老也是最现代的学科门类之一,它的成形始于公元前4世纪。在孩子眼里,它是“因为”与“所以”;在成人眼里,它是“真理”与“缪论”,但这仅是片面认识。不了解逻辑的人,便不知怎么用自己的大脑,经常陷入缪误而不自知,经常陷入纠结甚至迷失方向。
逻辑,是人际沟通、高端谈判、情感对话、商业往来的杀手锏,是人立足社会、主宰命运的必学之技。
没有经过训练的士兵上战场的结果就是去送死,没有经过思维训练的大脑走向商界战场也只能是任人宰割,因为商场如战场。国家的竞争、企业的竞争归根结底是人才的竞争,人才的竞争又是思维与文化的竞争。
美国只有3亿人口,却保持了对全世界72亿人口的巨大影响力,成为世界超级强国。很多人都说美国强大是因为军事强大、工业强大,其实,这些都是表面现象。美国的军事、工业都是美国思维、美国人才创造的,思维强国、人才强国创造了军事强国、工业强国。中国要真正成为世界强国,一定要先成为人才强国,要成为人才强国就要先改变思维,思路决定出路。以中国为代表的东方文明要赶超西方文明,必须研究、推广西方的逻辑思维。
受大的教育环境的影响,我在校园读书期间根本没有意识到逻辑思维的重要性,也没有学好逻辑,错过了逻辑思维培养的第一个黄金时期:12~18岁。直到工作后有机缘接触到许多贵人,经高人点拨才有幸亡羊补牢。
有人问我:“我之前没学过逻辑,现在三四十岁了,再学还来得及吗?”答案是:亡羊补牢,为时不晚,任何时候学都有效。错过了第一个培养逻辑思维的黄金时期,一定要把握好第二个黄金时期:18~25岁。如果再错过了,学习的效果就要打很多折扣了,要付出更多的时间、精力。
大学毕业后我有幸进入正大集团最基层的公司工作。正大是改革开放后最早进入中国的外资企业。之后我又在另一家美国上市公司的管理总部工作,和外国同事相处多年的最大收获之一就是从他们身上接触、学习了逻辑思维。
杨树林博士是我学习逻辑思维的引路老师。杨博士是中国台湾地区新儒家哲学大师牟宗三先生的弟子,现在年近80岁,拥有五大洲的6个博士学位,学贯中西,现在还在修习第7、第8个博士学位。我慕名向杨博士请教逻辑,经他指点才开始“上道”。

晓印老师应邀到南昌市职业经理人俱乐部分享,有幸结识了杨树林博士(第二排右)
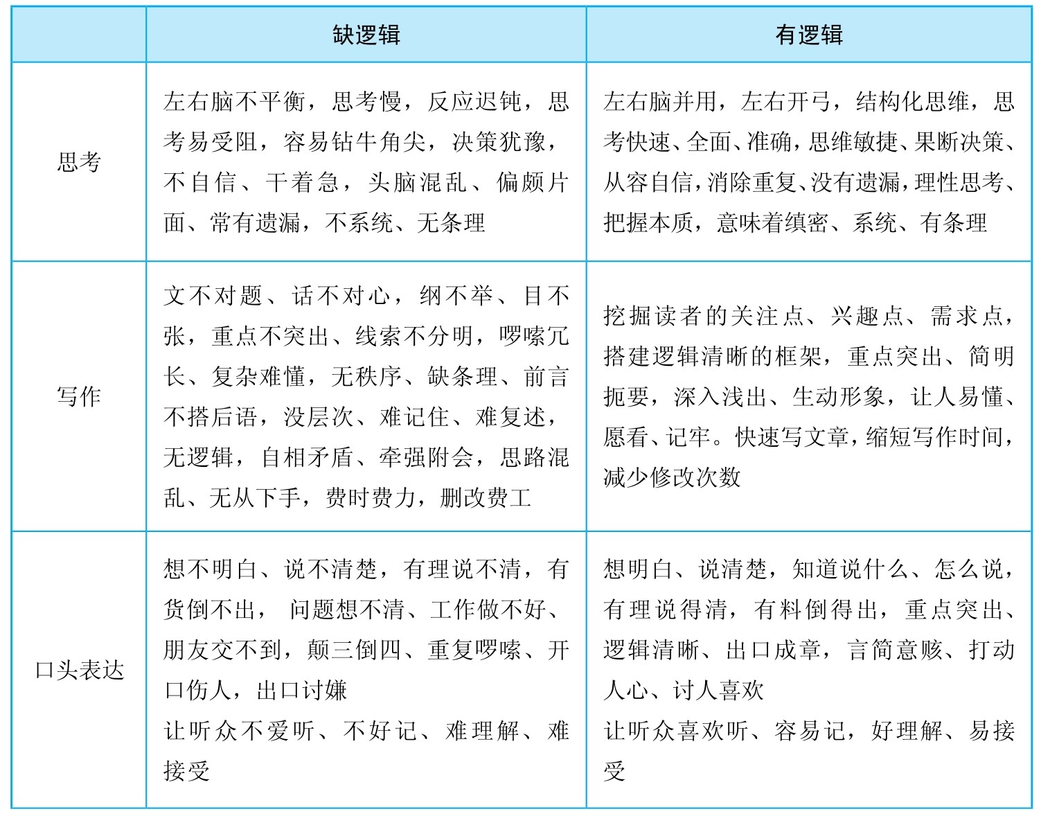
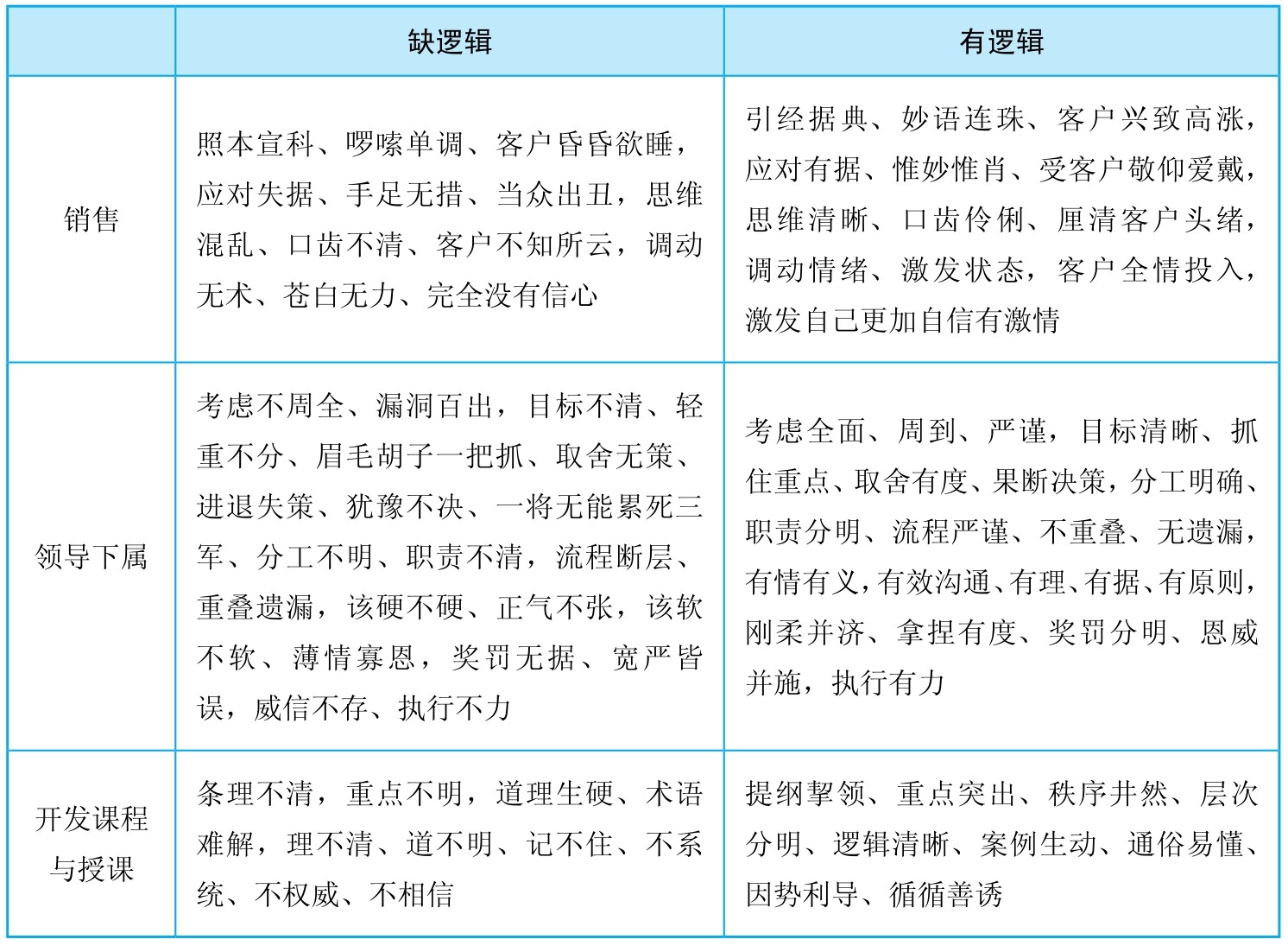
缺逻辑和有逻辑的区别

(续表)

很多人误以为滔滔不绝就是好口才。
有人说:“我的一个朋友的口才非常好。”
我问:“从哪里可以看出来?”
他说:“一讲起来就滔滔不绝。”
他认为讲话滔滔不绝就是好口才,这是对口才非常片面的认识。好口才有六重境界:流利、秩序、层次、逻辑、生动、影响。
流利:说话连贯,有两个专业指标——不间断、无碎语。
不间断:说话连续不断,就是大家通常所说的滔滔不绝。
无碎语:很多人说话都习惯性地带着口头禅,而且自己不容易发觉,比如“嗯……”“啊……”“呃……”“这个……这个……”“那个……那个……”
案例:公务员考试面试失败
电视上曾有这么一则新闻:一位女生在公务员考试面试时,不到10分钟说了69个“嗯”“呃”,回答“支离破碎”,回答到一半时就被考官叫停,成为全场最低分。
案例分析:
该女生表面上看是习惯性带口头禅、说话不连贯,实际上是思维混乱、不连贯。很多人都说“我要学口才”,其实真正要学的是思维。很多人在讲一件事情时总是表述不明白,而表述不明白的原因正是因为缺乏逻辑、思维混乱,“想不清”所以“道不明”。没有经过训练的头脑,无法有效、快速地思考,思维如同碎玻璃一般四处散落,所以就不可能在短时间内组织好语言,将事情表述清楚。
秩序:说话有顺序,比如上、中、下,前、中、后,过去、现在、未来。说话的秩序非常重要,讲话不能巅三倒四、前言不搭后语。
案例:曾国藩改奏折
曾国藩早年与太平军打仗,打一场败一场,差点在鄱阳湖跳湖自杀,被部将拉住了。他在给皇上的奏折中写道:“臣屡战屡败。”这可是动摇军心的话,皇上看了可是要杀头治罪的。军师反对这样写,并建议改成“臣屡败屡战”,结果龙颜大悦,不仅没有问罪,还表彰奖励。
案例分析:
秩序不对要砍头,调整秩序被奖励,可见讲话的秩序有多重要。口才好的确很重要,口才好机会多,口才不好灾殃多。
层次:说话的内容有结构、有层次。
案例:销售三大关键——需求、标准、障碍
销售就是发现客户需求、建立购买标准、解除成交障碍的过程。
在发现客户需求的阶段,客户的需求可以分为3种,销售员提问需要问4点,然后从5个方面介绍产品。3种需求:潜在需求、模糊需求、明确需求。4点提问:问背景、问难点、问痛苦、问快乐。5点产品介绍:特点、功能、好处、案例、区别。
在建立购买标准阶段,标准分为3种:建立标准、修改标准、成交标准。当客户没有标准时就帮他建立标准,当客户有标准但和我们不一致时就修改标准,当标准一致时就直接作为成交标准。
解除成交障碍阶段的障碍主要有3种:太贵了、没时间、没有钱。虽然影响成交的销售障碍有很多种,但最常见的就是这3种。客户拒绝的理由就是他要购买的理由,只要更换角度稍加引导,就可以轻松突破障碍。
案例分析:
很多人在看到上面这段话时认为是直线思维,其实这段话是典型的结构性思维。直线思维的人听别人讲话时听不出背后的思维框架与逻辑,这就是常人所说的“一根筋”。大家常形容聪明人“脑筋很得转”,“脑筋很得转”就是指拥有结构性思维。结构性思维的表达有很强的层次感,让听者很容易就理解表达者的意思。

图Ⅲ 销售思维导图
通过图Ⅲ,我们可以清楚地看到其中的层次。从主题出发,分为3层。
销售是主题,是根。
第一层展开:发现客户需求、建立购买标准、解除成交障碍。
第二层展开:第一大点展开三小点:种需求、种提问、种介绍;第二大点展开三小点,第三大点展三小点。
第三层展开:第一大点第一小点又可以展开三小小点,即潜在需求、模糊需求、明确需求;其他各小点都可以再展开三小小点,限于篇幅,不一一举例。
高手讲话,有清晰的层次搭建,就像建楼房一样,一层一层,层层展开,层次清晰。
逻辑:说话思维有规律、有清晰的线索。具体可以分为两点:符合常理不矛盾;表述条理清晰。
符合常理不矛盾:符合一般的规则,定义明确、推理合规,不会前后矛盾。
表达条理清晰:比如以时间为线索,分为过去、现在、未来;以空间为线索,分为上、中、下;以重要程度为线索,分为重要、次要、不重要,等等。
很多人常为在公众面前演讲的内容而发愁,当掌握了讲话的逻辑后,这将变得很轻松,不需要提前做很多准备,碰到任意话题在经过短暂的构思之后都能够进行精彩的演讲。
案例:张饶静三分钟演讲
我在演讲课堂讲解“七三一法则”时,布置即兴演讲作业:以“手机”为主题,不给准备时间发表3分钟即兴演讲。
南昌美女企业家学员张饶静运用我所教的逻辑方法,现场组织语言、即兴演讲内容:
各位听众朋友大家好!今天我演讲的主题是“手机”,我将从过去、现在、未来3个方面来讲。
首先,过去的手机,也就是我们俗称的“大哥大”。当时“大哥大”价格昂贵,外观笨重,不易携带,但据说打架时还蛮实用的(笑)。
其次,现在的手机。现在人使用的手机基本上都是智能机,屏幕较大,功能繁多,比如我现在使用的iPhone 6拿在手上像个艺术品,抚摸习惯了会上瘾,一时不摸还不习惯(笑)。
再次,未来的手机。未来3年的手机会是可变的、更灵巧的,现在人们都在追求屏幕更大、方便携带、电量更持久的手机。需求决定市场,所以未来的手机会变身,不用时可折叠收藏,使用时立刻变成大屏,并且长时间不用充电,就如同变形金刚一样。
最后,我做个总结:从手机的发展历程来看,我们现在是生活在一个科技飞速发展的时代,我们应该为生活在这样的一个时代而感到骄傲。
谢谢大家!
案例分析:
在这个案例中,张饶静通过对时间线索“过去、现在、未来” 的运用,对随机抽取的主题立刻搭建框架,在搭建框架的同时组织语言,没做任何准备就做到了精彩的即兴演讲。没有经过相关训练或者逻辑思维不清晰的人很难做到,但经过训练就能轻松应对。张铙静女士的学习能力很强,关键是她学以致用,当下就用,课后经常用。后来我经常能听到她在实际中运用“三三法”起效、高回报的故事,我很开心地看到她的学习不仅有收获,而且有收入,不仅有成长,而且有回报。
生动:生动形象,风趣幽默。
缺乏生动形象、风趣幽默,讲话就刻板无趣,缺乏影响力。
讲话如何才能生动形象呢?很多人为此苦恼。在本书第三章《会讲》中的“左右开弓法”一节会教授大家非常简单有效的方法,生动形象是有简单的套路的。
讲话如何才能风趣幽默呢?很多人都羡慕说话幽默的人,但是苦于自己学不会。其实幽默也是有简单的套路的,掌握其中的方法,很轻松就能做到风趣幽默。本书第三章的“风趣幽默法”一节中将会对此进行介绍。
影响:能够让自己的听众发生改变,沟通有结果。
好口才是以结果为导向的,无论学口才、用口才还是教口才,都必须以结果为导向。不要满足于听众现场的激动,很多人听讲时很激动,听完之后却没有丝毫变化;不要满足于别人客套的恭维,很多人只是出于礼貌赞同你的观点、看法,实际上内心并不为所动。讲完以后让对方的观念、行为等有所改变才是影响力产生的结果,而说服力、领导力、号召力等都属于影响力。
一个成功的演说家影响他人的方法除了使用语言之外,还需要自己实际的成果。一个演说家如果自己没有任何成绩,无论他讲得多好,也很难对他人产生影响。当马云、李嘉诚进行演讲时,即使他们讲得不太好,也会有很多人受其影响。学口才切忌口才太好、行动太少、结果不好。真正想学好演讲与口才的人必须脚踏实地做出结果,之后才能够通过语言去影响他人。
中华文明博大精深,今人要多学先人留下的智慧。很多现在国际最前沿的学问名曰欧美人创造发现,其实中国古人早就研究很深、运用很广了。比如现在市场营销学中的西方经典理论“SWOT分析”就是《孙子兵法》中的“知己知彼、百战不殆”,再如现在全球跨国公司最广泛使用的“SPIN销售技巧”就是《鬼谷子》中的“捭阖术”。传播中华智慧、宏扬中华精神、普及中华文化是我辈的时代责任,愿与更多有志之士推动中国教育创新变革,积无量功德,造福民众。