



“总体规划,分步实施”是社会技术体系建设的通用原则,精益研发也是如此。精益研发规划和精益研发建设是精益研发体系变革的两个阶段。“规划”是从长远的视角来看,精益研发未来的蓝图如何,到达路线如何。而“建设”是沿着这条路线进发需要做哪些工作来到达规划的蓝图。第四章讨论如何进行精益研发体系的建设,本章讨论精益研发体系的规划。
精益研发规划步骤依次为:现状诊断、蓝图设计、进化路线和路在脚下,如图3-1所示。
图3-1 精益研发规划步骤
对标精益研发理想模型,明确企业的发展战略、愿景和目标。对企业各研发相关部门的业务和信息化真实现状、问题、痛苦进行分析,对各部门发展期望和志向进行梳理,对企业现状支撑战略和志向的程度进行分析,由此获得体系变革的方向。根据现状诊断结果,结合精益研发成熟度模型,评估企业当前的成熟度级别,获得企业现状定位,以作为变革的出发点。
根据现状诊断、体系变革方向以及企业的发展战略,提出全企业的研发业务蓝图,并根据业务蓝图提出研发信息化蓝图。描绘经过精益研发变革和建设发展之后,企业最终呈现的美好景象。这个蓝图看似距离现状比较遥远,但却是精益研发变革不可或缺的指路明灯。正因为远,才具有明确和坚定的方向性。
企业对变革速率的承受能力是有限的。因此,精益研发变革会划分为几个阶段来进行,这几个阶段是根据成熟度模型来设计的。根据企业当前的成熟度级别,设计在未来可预期的时间内希望达到的成熟度级别,然后进行差距分析,获得补差策略,并提出具体的补差项目清单。路线的规划就是补差项目及起止时间的规划。通常来讲,这一系列补差项目的实施通过三个大的阶段(即三期)来完成,第一期称为“路在脚下”。
对于第一期项目,需要清晰描绘本期项目的目标,设计完整和详细的实施方案,做必要的工作分解,形成每项分解工作的技术方案、实现路径、进度规划、人员预算、成本预算等。也就是说,形成了这个方案,就可以随时启动项目。
总体来说,精益研发规划的交付物通常包含:
·蓝图规划:长期来看,本企业的精益研发应该是什么样。
·中期规划:中期来看(通常5~6年,分三期),本企业的精益研发应该建成什么样。
·路在脚下:近期来看(通常是2年,第一期),本企业的精益研发建设应该如何做。
一般来说,依据企业的当前成熟度状态、发展战略和发展节奏预期,精益研发的规划成果会因企业不同而不同。但为了方便读者,下文将给出“蓝图规划”“中期规划”和“路在脚下”的推荐模式,供读者参考。
精益研发蓝图规划实际上就是针对企业的具体情况,特别是企业的发展战略和远景目标,依据WSR模型,对理想业务模型的体系总体和各业务构件的WSR要素进行针对性设计。
(1)战略分析
主要是根据企业发展战略、产品发展战略及远期目标,来明确研发体系的总体战略定位和远期目标。根据这些信息确定精益研发体系的战略定位和远期目标。不同企业对研发体系的期望未必相同,定位也随之不同。如,采取技术领先战略的企业对研发体系的期望高于采取成本领先战略的企业。那么相应地,企业对精益研发体系的建设要求和投入预算就有所不同。因此,首先进行战略分析是非常重要的。
(2)研发流程
在找准差距、明确未来建设内容后,对这些重点工作进行流程规划。此处的流程是广义流程,指业务构件中的标准和规范是什么、执行过程和方法是什么、需要什么样的制度来保障等。
(3)研发组织
确定体系总体和各业务构件建设、运行和维护所需的组织结构、人力资源、分工和主要绩效目标(KPI)等,通常也称组织保障。
(4)研发技术
确定精益研发体系与各业务构件的规划、建设、运营过程所需采用的技术,包括两个方面:一是业务构件建设与运行所需要的技术和方法;二是信息化平台建设所需要的IT技术。
(5)研发平台
平台是WSR模型各要素的载体和支撑环境,用于保证体系标准化、规范化和高效率地运行。平台规划的主要目的是确定与精益研发体系和各业务构件相适应的信息化系统及其架构、功能、模块及部署模式等。
精益研发体系的蓝图目标一般制定为:设计一种模式,建立一个体系,建设一个平台。含义如下:
·一种模式:基于精益研发理想模型,研发型企业可以据此对比,要么补钙,要么增高。以流程化、正向化、仿真化、知识化、质量化为核心,提升企业研发业务的成熟度,不断提高企业的研发水平和产品技术含量,促进核心竞争力的有效形成和全面提升。
·一个体系:依据WSR模型,设计企业研发体系的战略和使命、技术和方法、标准和规范、人才和组织及信息化支撑平台,形成一个完整有机体系。
·一个平台:基于开放、柔性的SOA框架,集成企业历史、当期、未来的信息系统,成为精益研发模式和体系的支撑平台,并承载企业信息化的长期建设和未来发展。
精益研发蓝图的具体目标通常设计为:
·第一,建设开放型的基础体系框架,支持新系统、新工具、新知识的持续接入,支撑企业研发水平和信息化技术的快速发展,并推进与之相适应的组织架构和管理模式变革。
·第二,通过精益研发框架的构建,明确研发流程,实现产品研发的规范化和标准化。研发工作按照流程开展,使研发过程可视、可控、协同和协调。利用完整的数字化研发流程,可以科学地开展型号策划,快速确立研发的全局策略和执行方案,使型号开发依据科学的顶层策划开展工作。
·第三,通过对研发知识梳理以构建专业知识库。通过研发活动伴随知识,将知识与研发流程建立关联,研发活动以知识为支撑。
·第四,构建产品研发全生命周期过程质量体系,实现基于型号产品全生命周期的质量策划与过程质量控制。通过对关键工作包的质量策划和管控,将质量要求真正落实在研发活动中,做到质量事前预防,而不是事后检核,让质量是真正设计出来的,从研发阶段确保产品质量基因的优良。
·第五,进行正向设计能力以及对应的业务体系建设。依据正向设计的理念、方法、流程和任务要求,梳理设计与仿真流程,对设计流程进行数字化、工具化改造,将研发工具集成在研发流程和具体任务中,规范工具的使用,提升它的使用效率,优化使用效果,支持“仿真驱动研发”战略的落地。建立需求工程、系统设计、综合仿真、综合试验及系统集成的标准与规范,进行组织、人才、软件、硬件的系统规划和建设,形成专业化、数字化、集成化和协同化的工作环境。
·第六,建立基于产业链协同的、智慧化的精益研发体系,形成基于云计算的产业链协同研发、知识驱动的创新研发、基于大数据精确决策的智慧研发模式。
中期规划的目标是确定在有限和可预期的时间内,依据目前的技术水平,精益研发的建设所能达到的最好程度,并设计合理的建设路线。通常来说,精益研发的中期建设路线一般规划分为三期,各期的建设目标分别是:一期模式转型、二期正向设计、三期智慧发展。
围绕企业核心业务,开展业务优化、平台建设、管理改进三方面的工作,基于精益研发体系推进研发模式转型,促进核心竞争力的有效形成和全面提升。精益研发规划中的“路在脚下”其实就是形成一期建设方案,包括研发流程、协同设计、知识工程、过程质量、业务优化、组织优化和管理改进等内容。本节详细内容会在第四章中“精益研发路在脚下”一节展开,此处不做赘述。
针对企业正向设计能力进行专项建设,形成完整的正向设计流程、方法、工具和平台,并进行相应组织的优化和变革。此项工作主要从以下几个方面展开:
1)需求管理:建立系统化方法,用于获取、记录、组织和跟踪系统需求。针对型号研发的需求定义、需求关联、需求追踪、需求变更等要求,定义和配置各阶段、各文档需求追踪矩阵,进行需求变更影响分析。
2)系统设计:打造从需求出发的系统设计体系和能力,可以完成需求定义与指标分析、逻辑分解与功能分析、系统综合和架构设计以及系统仿真等工作。建立基于MBSE的系统开发体系,构建一个基于模型的系统研制环境,解决以前基于文档的落后设计模式所存在的各种问题。
3)软件工程:针对CMMI(GJB 5000A)的要求,梳理软件研发的真实流程,提供以软件项目管理为主轴,将过程域有机结合在一起的软件开发集成与管理平台,提高软件开发全过程管理的可视化。企业软件开发人员只需要按照熟悉的方式工作,平台可以自动记录、输出和排版CMMI(GJB 5000A)评审和年审要求的证据链。
4)快速论证:建立总体方案的参数化快速建模和论证方法,快速创建行业化方案模型,通过型号研发所需的专业工程算法及商业分析软件,实现基于几何样机的总体方案快速论证与评估。
5)项目管理:覆盖范围管理、时间管理、资源管理、成本管理、质量管理、风险管理、沟通管理、合同管理、综合管理等领域,以项目进度、资源、质量、成本整体最优为目的,实现对项目核心要素的动态控制。通过对复杂项目全过程中的信息进行整合与控制,解决工程数据与项目管理信息的关联一致,实现对型号项目的全生命周期动态管理。同时,实现单项目管理、多项目管理、项目组合管理的全方位管理,全面提升企业项目管理水平。
6)综合仿真:打造企业综合仿真体系,实现仿真驱动研发的理想。通过梳理设计流程并进行仿真化改造,形成仿真流程、标准和规范,建立仿真组织和人才梯队,进行仿真软硬件装备的规划、选型和建设,开发协同仿真平台,包括仿真流程管理、仿真数据管理、仿真工具封装、仿真过程集成、多学科优化等模块。
7)综合试验:包括实物试验管理和虚拟试验体系。试验管理是对实物试验过程和数据的管理,强调对试验数据资产的保护。虚拟试验是用仿真手段提升试验的有效性,促进实物试验的规划、目标设计、过程设计、过程操作和结果分析,将试验扩展到实物试验所不能达到的范围。
8)业务优化:在一期已经建成的精益研发模式与组织管理体系下,开展针对正向设计能力的业务优化和建设工作。对正向设计流程进行显性化梳理、数字化及工具化改造、知识伴随和质量关联,进行软硬件的规划、选型和建设。
9)管理改进:根据正向设计模式的需要,进行组织机构和职能的调整以及专业间的重新组合划分,并开展流程、标准与规范的建设。
通过实施智慧化的精益研发体系,全面提升企业研发的智慧化程度,建设基于工业云的产业链协同研发、知识驱动的创新研发、基于大数据精确决策的智慧研发体系。此项工作主要包括以下内容的建设:
1)基于产业链云平台和大数据分析的智慧驾驶舱——研发过程的智慧感知体系。
2)基于云平台的产业链协同研发管理体系。管理复杂智能产品需求、产业链协同流程和跨企业项目协同。
3)基于大数据的知识创新体系。利用大数据技术,对资源、数据和文档体系进行深度分析,为研发过程推送精确知识。
4)基于大数据的质量防控体系。通过产品全生命周期的大数据分析,特别是分析产品生产和运营期间的海量数据,形成对产品质量的反馈,指导研发过程对质量进行有效防控。
5)基于性能样机的复杂智能产品协同开发体系。将仿真工具和技术发挥到极致,为产品和系统开发提供全生命周期的设计分析与性能评估支持。
6)基于工业云的科技资源共享体系。利用智能产品设计需要的构件,如工业软件构件、精益研发平台构件、CPS构件等,搭建智能产品开发资源的开放共享平台,即智慧化产品技术平台。
7)基于产业链云和PLCS标准的数据采集、管理与协同体系,是产业链协同研发与产品全生命周期数据协同的基础。
8)利用工业物联网、工业大数据、工业中间件、工业Iaas、工业Paas等基础技术,建立研发云平台,为整个智慧研发体系提供基础支撑。
精益研发体系的建立不能一蹴而就,需要先对企业进行成熟度评估,科学地设立成熟度进化路线,长远规划,分步实施。为此,我们提出精益研发成熟度模型。
精益研发成熟度分为五级,分别是自发级、意识级、稳序级、协同级、精益级(见图3-2)。对精益研发包含的四个重要子体系(综合设计体系、综合仿真体系、知识工程体系、过程质量体系)也进行了五级成熟度划分,这四个子体系的成熟度与精益研发整体成熟度一脉相承。各级成熟度名称、战略、总体特征如表3-1所示。
图3-2 精益研发成熟度模型
表3-1 精益研发成熟度划分表
各级别的细部特征如下。
(1)一级成熟度:自发级
本等级的定位是:基于个人意识的积累。主要特征包括如下。
·总体特征:在组织尚未有意识之前,优秀员工自发促进个体成长。
·研发部门以设计人员为主,仿真、质量和知识相关人员较少甚至尚未出现,数字化人才和仿真人才处于边缘化状态。
·显性流程基本没有,按照约定俗成开展工作。
·对产品的物理参数有清晰的理解,具有工艺设计能力,对现有产品可以做少量改进。
·数字化开始影响传统设计过程,但仿真手段对设计过程的影响不大。
·知识掌握在个人手中,组织尚未意识到知识管理的价值。
·从管理者至员工对质量体系的重视程度严重不足,质量体系基本上是走形式。
·研发数据零散管理,主要在个人手中。
·软硬件选型较为随意。
·设计软件主要是二维CAD软件,尚无仿真软件,若有,也是单场/单学科仿真/Inhouse工具。
·研发基础IT主要是个人机或工作站。
·尚无研发平台出现。
(2)二级成熟度:意识级
本等级的定位是:基于组织意识的积累。主要特征包括如下。
·总体特征:企业已经识别出研发关键要素,并着手开始有意识的积累工作。
·数字化人才增加,仿真人才专职化,设计部门的质量人员以兼职形式存在。
·开始进行薪资体系建立,出现独立的质量部门,在设计组织中出现专职的仿真团队。
·对流程管理的重要性有所意识,并启动局部的管理工作。
·对产品的系统架构和运作逻辑具有清晰的理解,可以根据现有产品或系统进行逆向设计形成“新产品”或“新系统”。
·企业开始进行部分数字化设计规范的梳理,开始认识到仿真在设计中的重要性。
·意识到知识管理的重要性并有所行动,局部进行知识的积累和管理。
·管理者至员工对质量体系的建设与实施比较重视,质量文件规范完整。工程人员懂得必备的质量工具、方法,认为质量是全部门的共同责任;质量主管参与重点型号评审。
·开展了产品数据管理、仿真数据管理。
·软硬件的选型主要依据型号(项目)的需求而进行。
·设计仿真软件主要是三维CAD软件、单场/单学科仿真优化等。
·研发基础IT中开始出现HPC硬件及调度软件。
·在研发平台方面,开始使用PDM、SDM平台。
(3)三级成熟度:稳序级
本等级的定位是:基于稳定流程的秩序。主要特征包括如下。
·总体特征:在流程的引导下,企业开始将研发关键要素进行有序的排布和运行。
·数字化和仿真人才已成为主力,兼职知识人才出现,设计部门的质量人员以全职形式存在。
·任职资格体系定型,仿真人才形成独立部门,质量部门虚拟化扩大,出现知识管理的虚拟组织。
·流程管理已经成为保持研发过程有序进行的保障。
·对产品或系统的功能架构具有清晰的理解,根据功能架构进行系统架构的设计与仿真,可以对物理产品的参数提出清晰的要求,必要时可进行物理设计。
·设计过程已经开始进行数字化变革,仿真成为设计的重要过程。
·知识管理初有成效,并开始组织内的知识共享并获得效益。
·有一定数量的各科室级别的详细作业规范,重视质量与管理的融合,质量数据成为管理决策的重要依据。企业有一定数量的绿带、黑带,质量部门在企业中的地位较高。
·产品数据、仿真数据、过程数据、知识和质量数据等独立管理。
·软硬件选型基于部门和能力建设的规划进行。
·开始将CAE与三维CAD集成使用,并使用多场耦合仿真工具、多学科集成系统。开始引入CAI、CAQ及系统设计与仿真软件。
·研发基础IT中开始出现部门级网格计算体系。
·研发平台方面,除了PDM、SDM平台,开始使用KM、CAQ独立平台。
(4)四级成熟度:协同级
本等级的定位是:基于完整体系的协同。主要特征包括如下。
·总体特征:完整的精益研发体系使得研发关键要素得到有效的协同、集成甚至融合。
·完成数字化改造,仿真人员成为研发骨干。
·知识人才专职化,质量能力成为基本能力。
·仿真部门回归、融入并充盈设计组织。
·实体化的知识管理组织建立,质量组织扩张到各业务部门。
·研发流程已经成为将研发各关键要素综合集成起来的核心要素。
·对产品或系统的技术需求和指标具有清晰的理解,可以根据技术需求进行功能分解与分析,进而进行系统架构的设计与仿真,对物理产品的参数提出清晰的要求,必要时可进行物理设计。整个过程呈现出正向设计的特征。
·设计过程完成数字化改造,并开始进行仿真化变革,使得仿真可以在所有必要的环节发挥作用,发挥着驱动设计流程的作用。
·知识大量涌现和积累,并融入流程和设计过程,直接支撑研发工作。
·重视质量与研发过程的融合,将质量文件的要求深入型号研制过程。各专业室拥有足够的绿带、黑带,形成质量预防体系的基础。质量开始成为员工自觉行为;质量主管成为企业高级管理人员。
·建立较为综合和完整的数据管理体系,对设计数据、仿真数据、知识和质量等数据,依据研发流程进行完整管理。
·以对研发流程的支撑作为依据进行软硬件规划和选型。
·在设计仿真软件方面,CAE软件开始向多场/多学科优化方向发展,CAD软件向MBD方向发展,系统设计与仿真软件开始展开全面应用,CAI和CAQ工具开始成为重要工具。
·在研发基础IT方面,使用企业级研发资源云平台。
·在研发平台方面,各平台集成和融合,形成具有协同特征的研发平台。
(5)五级成熟度:精益级
本等级的定位是:基于柔韧体系的精益。主要特征包括如下。
·总体特征:柔韧的精益研发体系使研发各关键要素融会贯通,且能随需而变,构成企业难以模仿的竞争优势。
·研发组织的领袖是对仿真体系具有深刻理解的佼佼者。
·知识能力是基本能力,质量成为人才的基因。
·设计组织就是一个大仿真组织,知识和质量能力成为组织的基本能力或组织基因,独立化的组织形态已经不重要。
·从成功实践中总结出的研发流程成为企业核心能力,并且随着业务的变化和技术的进步而调整。
·具有完全和自由的正向设计能力,可以从客户需求(涉众需求)进行技术需求的深入开发和分析,形成产品或系统的指标体系,根据技术需求和指标进行功能的分解和分析,进而进行系统架构的设计与验证,对物理产品的参数提出清晰的要求,必要时可进行物理设计。
·数字化设计过程已经完成仿真化改造,设计过程本身就是一个仿真过程。仿真技术让产品的功能、性能完全透视化,实时掌控产品特性。
·知识成为企业能力快速复制的支撑,能快速适应并支持企业的变革。
·重视质量与企业经营绩效的关系,建立并执行卓越绩效体系。质量主管为董事会成员之一,质量意识成为董事会共识。质量成为企业和员工的基因,成为员工无意识的自觉行为,企业在快速变革中保持优秀的质量不变。
·产品过程数据成为构成企业竞争力的要素,数据已经成为企业智慧的来源,通过大数据的挖掘来进行企业战略决策。
·软硬件的选型以全企业或集团化的视角来规划。
·在软件方面,CAD与CAE相互融合,CAI、CAQ及系统设计与仿真软件成为设计师的基本工具。
·在研发基础IT方面,开始建立企业(集团)研发云。
·在研发平台方面,各平台依据系统工程和精益研发思想方法开始集成,形成精益研发平台。
精益研发成熟度各维度细节特征分解如表3-2所示。
在企业开展精益研发体系建设之初,对企业进行精益研发成熟度评估,是合理进行精益研发体系建设与平台实施的关键。
通过对企业进行精益研发的成熟度各维度的评估,形成企业精益研发的成熟度雷达图,来评定企业精益研发的成熟度等级,如图3-3所示。
表3-2 精益研发成熟度各维度细节特征分解级别
图3-3 精益研发成熟度的评估实例
企业的有效能力由雷达图的最短半径决定,其余的能力称为无效能力或多余能力。因此,精益研发体系需要均衡建设,对同一个成熟度从各维度入手进行全面建设。从一个维度切入并探底不仅无效,也许还会有害。因此,精益研发的建设过程首先是均衡化过程,然后才是进化过程,所以应该优先选择雷达图的凹陷维度展开建设工作。通过补充、完善和持续建设,雷达图会反映两个变化:一是走向正圆,表征体系走向均衡;二是半径扩大,表征体系成熟度逐步提升。
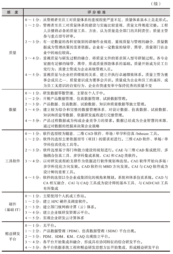
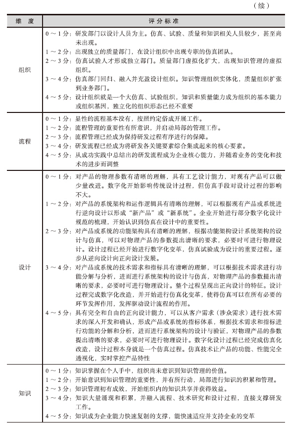
企业精益研发成熟度从战略、人才、组织、流程、设计、知识、质量、数据、工具软件、硬件、精益研发平台等方面进行评估。每个维度的评分范围为0~5分,精确到小数点后1位。各个维度的评分标准如表3-3所示。
表3-3 精益研发成熟度各维度的评分标准
精益研发体系成熟度各维度的重要程度不同,各维度的权重如表3-4所示。
表3-4 精益研发成熟度评估的各维度权重
精益研发体系成熟度的综合得分为各维度得分的加权求和,即精益研发体系成熟度得分=∑维度n得分*权重
企业精益研发体系的成熟度评级根据各维度得分和综合得分进行,评级标准如表3-5所示。
表3-5 精益研发体系的成熟度评级标准