



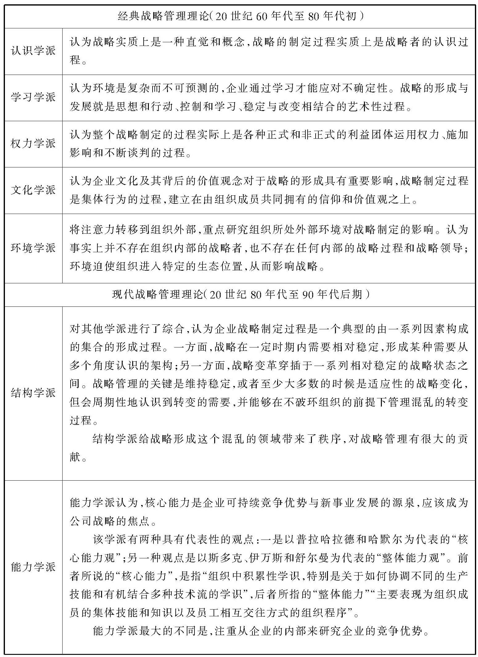
战略管理的实践和研究兴起于20世纪60年代。1962年,美国著名管理学者钱德勒发表了《战略与结构》一书,掀起了研究企业战略的浪潮。纵观战略管理理论发展历程,自从战略管理理论受到理论界和企业界的高度重视以来,名家辈出,学派纷呈。按照各理论的观点和角度,可将战略管理理论发展历程划分为三大阶段,如表1-3所示。由于各理论并非按时间顺序依次出现,因此这里主要依据理论观点而非时间进行划分。
表1-3 战略管理理论发展历程及主要流派
在战略管理的实践方面,美国企业界在20世纪70年代就进入了战略管理时代,日本宣称在80年代初也进入了战略经营时代。随着战略管理理论的发展和日趋成熟,西方的战略管理实践也更趋近于科学化、技术化、体系化和信息化。中国的企业界直到上个世纪90年代才真正开始接触国际先进的企业竞争战略理论,目前战略管理还与西方市场经济发达的国家存在一定差距。近年来,国内企业的战略管理意识与行为有了很大的提高,大量带有中国特色的企业战略管理实践不断涌现。
在40年来战略管理实践的基础上,战略管理的理论逐步由静态转为动态,由战略制定与实施相分离转为相结合,由单一转向综合。根据战略管理理论的研究规律和最新进展,可以预见战略管理理论的发展趋势如下:
随着战略管理理论的不断发展,战略管理的应用范围也更加广泛,不仅在工商企业中得到广泛应用,也开始应用于公共组织、社会团体等各类组织。根据不同组织的特点,如组织性质、规模等,战略管理也有所区别,表现在战略管理的目标、战略管理的模式、战略管理的正式程度和公开程度、战略管理的实施手段等方面。
战略管理原本在工商企业管理中受到重视,但公共组织等其他组织与企业同样处于变化日益频繁的不确定环境中,需要面对来自各方面的压力。因此,在企业战略管理的示范性影响下,战略管理问题越来越受到其他各类组织的重视,成为推动组织提高绩效的新管理思维方式。在1994年出版的《管理学》一书中,斯蒂芬·洛宾教授这样写道:“战略计划已经超出了工商企业的领域,包括政府机构、医院、教育组织在内,都制定战略计划。”事实上,自从20世纪90年代开始,西方的政府机构、教育系统以及卫生部门就都开始研究战略管理。目前在我国,战略管理同样开始在各类组织中得到重视,对不同领域不同性质组织中的战略管理研究正在成为新的方向,媒体战略管理就是其中的一种。
美国学者詹姆斯·莫尔在1996年出版的《竞争的衰亡》一书中,提出了一种新的竞争战略形态——企业生态系统观,提倡企业应该和谐共生于一个丰富而利益相关的动态系统中。纳尔巴夫和布兰登伯格在1996年出版的《合作竞争》中,认为企业经营活动是一种可以实现“双赢”的非零和博弈,企业的经营活动不仅有竞争,也应该有合作,提出了合作竞争的新理念。这种新思维有效地克服了传统企业战略过分强调竞争的弊端,为战略管理的理论研究注入了新的理念。
随着产业环境的日益动态化,企业或组织的技术创新步伐不断加快,竞争趋于全球化,顾客的需求也日益多样化、个性化。企业要想增强自己的竞争能力,开拓新的市场,并获得持续发展,就需要与其他公司共同创造顾客感兴趣的新价值。企业不必为了一个与竞争对手高度重叠的位置而展开“两败俱伤”的竞争,而应着眼于寻求与竞争对手的合作,最终目标是为了获得与竞争对手的“共同进化”,即互惠互存,和谐发展,共同生存于“商业生态系统”中。现代企业应该寻求双赢的共生环境,在合作中竞争,在竞争中合作,这是当今战略发展的一大趋势。
进入21世纪,信息技术和日益增强的市场力量正在重塑全球经济,伴随而来的是技术进步、管制减弱、保护降低、收购兼并、顾客需求多样化、竞争全球化等。组织所处的环境不再是相对稳定的和可预测的,而是复杂庞大、变化频繁和难以预测的。
因此,战略决策需要考虑的因素越来越多,这些因素的变化也越来越快。战略管理作为应对环境不确定性、动态性、复杂性的学问变得越来越重要。基于理性主义的战略过程不能适应新的发展要求,理性主义与非理性主义相结合的战略过程将受到更多重视。战略管理必须增加战略的柔性以实现对组织的快速调整和变革。基于非线性的、动态性的战略管理过程,才能更好地适应环境的不确定性、动态性和复杂性。
此外,战略过程与战略内容的界限将更加模糊,两者将相互交织,逐步深入到战略智慧、管理哲学的层面。战略设计、演变、变革将成为新的战略过程重点,而战略演变与战略变革将变得越来越重要。